资鲸网原创出品,首发资鲸网,转载请加资鲸(ID:zijingkeji)。

封面图片:秋林集团总裁潘建华接受央视财经记者采访(来源:央视网)
【前言】虽然春分已过数日,但北国冰城哈尔滨市依旧处于凛冽的寒风中,看不到一丝春的气息。街上依然是车水马龙、熙熙攘攘。拥有灰绿色墙体和银色穹顶的巴洛克式的秋林商厦,在一排排高楼中显得分外清新别致。然而,它的内部环境却在寂寥和萧条中。
3月11日,上海证券交易所发布了《关于哈尔滨秋林集团股份有限公司股票终止上市的公告》,给这家拥有121年历史的曾经波澜壮阔的百年老店划上了休止符。至此,秋林集团(股票代码:600891)开始进入退市整理期。
秋林商厦,这座著名的俄式风格建筑,见证了近、现代中国121年来的沧桑和巨变。作为北国冰城的城市符号,它也见证了冰城121年的繁华与变迁,也曾在这块商业金三角地带迎战远大购物中心、松雷国际商厦,三雄争霸。
历史是一面镜子,我们从中看到的却各不相同。仁者见仁,智者见智。最终,或许总会殊途同归。

上交所关于秋林集团退市公告(截图来源:上交所官网)
一、辉煌历史
秋林集团的发展轨迹是中国近代商业史的一个缩影。
1900年5月14日,中国第一家百货商店在哈尔滨开业了,这家店就是“秋林洋行”。和此后诞生于本土的“先施”、“永安”、“新新”、“大新”中国四大百货公司不同,哈尔滨秋林洋行是俄国秋林的中国分部。
俄国秋林成立于1867年,由创始人伊万·雅阔列维奇·秋林在尼古拉耶夫斯克成立。因为经营有方,秋林公司很快就把分支机构扩充到整个西伯利亚,同时在俄国和欧洲部分的大城市设立了分店。
1896年中俄签订了《中俄密约》,一时间教堂、气象站、银行、俱乐部等纷纷在哈尔滨香坊区开建。借着机会,秋林来到了中国。
日俄战争后,俄国退伍军人及其他国家的几万人来到哈尔滨居住,人口的激增也带动了巨大的消费,赚得盆满钵满的秋林公司开始新建百货大楼,开办茶厂、葡萄酒酿造厂、肉肠、卷烟、服装、油漆、燃料等加工工厂。
1908年,位于南岗区大直街与果戈里大街交角处的秋林洋行百货大楼竣工。这座欧式风格的两层大厦兼具美观和实用性,不仅带有地下室还有完善的上下水和取暖设备。

秋林商厦竣工老照片(来源:秋林集团官网)
在当时,哈尔滨还没有发电厂,家家户户晚上都还在用煤油灯,秋林洋行营业厅宽敞明亮,彩灯闪烁,成为了哈尔滨一大景观。
1917年,俄国十月革命后大量白俄罗斯人涌入哈尔滨,外国人口激增近10万。秋林洋行再度发力,1919年在哈尔滨道里中央大街与六道街交口处建了一座3层营业大楼,这便是后来的“道里秋林”。
随后,秋林洋行越做越大,开设了哈尔滨首家五金商店;组建了工业技术部,经销机器设备;组建了汽车部和农具部,经销汽车、拖拉机。
与此同时,精耕哈尔滨市场的秋林公司,还在沈阳、长春、齐齐哈尔、满洲里等地增设百货商店,在上海和日本神户设了采购办事处,在大连设了托运事务所,规模空前。
但从1932年2月开始,秋林公司开始饱受战争的摧残,由于日本占领哈尔滨,大量倾销日货,秋林洋行的经营日趋衰落。第二年,英国汇丰银行以秋林洋行无力偿还*款贷**为由,把秋林洋行改为“英商哈尔滨股份有限公司”,夺去了经营权。
1941年12月,太平洋战争爆发,日本视“秋林”为敌国财产,被伪满洲国中央银行接管,更名为秋林株式会社。由于接管人不懂经营,“秋林”分支机构先后倒闭,只剩哈尔滨秋林株式会社勉强支撑。
1945年,日本投降后苏联外贸部接收了“秋林”,并从莫斯科派来了新管理者,续用了老职员,还在满洲里、海拉尔、绥芬河、齐齐哈尔、佳木斯、长春、大连、营口等地恢复和重建秋林公司分支机构。
直到1953年10月,苏联把秋林股份有限公司有偿地移交中国,中国政府将其易名为“中国国营秋林总公司”,这家哈尔滨乃至全国历史最为悠久的秋林公司这才正式进入中国人的怀抱。
在秋林公司的档案室内至今还珍藏着一份资料,那是中国政府收购秋林公司的报告。上面不仅周总理批示,还有毛主席的亲笔批准。无论是历史悠久的老字号,还是当下高耸入云的国际大厦,也许只有骄傲的“秋林”曾如此牵动共和国的中枢神经,承受得起如此厚爱。
十一届三中全会后,秋林在全国商业百强企业中销售额排名34位,利润额排名17位,销售利润率于1994年位列全国第3名。
1992年3月,全民所有制的秋林公司改组为股份有限公司。1996年秋林迎来了转折性的一年,百年历史的秋林高调完成IPO上市,登陆上交所,成为了当时黑龙江省唯一一家商业上市公司,迎来高光时刻。
1998年,哈尔滨市经济体制改革委员会同意秋林公司以哈尔滨秋林股份有限公司为母公司组建哈尔滨秋林集团。同年,“秋林股份”改为“秋林集团”。

秋林集团生产的红肠和列巴(来源:秋林集团官网)
根据数据显示,1997年国有单位职工人数还有10766万人,到了2002年这项数据已经滑落至6924万人。6年间,国有单位职工减少将近4000万;与此同时,城镇集体单位职工人数也呈大幅下降之势,从1995年的3076万人变为2002年的1071万人,减少2000万。6000万人短时间内失去工作。
在东北,失业问题持续恶化,以黑龙江省为例,截止2002年,企业下岗失业人员达到150万人,占全部职工的比例接近三分之一。东北的下岗职工处于全国最悲惨的境地,很多人最后被逼背井离乡求生存。
在此背景之下,秋林集团的业务苦受波及,业绩每况日下,已经出现连续两年亏损,公司也于2003年被戴上ST的帽子。
2003年,东北振兴战略启动,*共中**中央、国务院发布《关于实施东北地区等老工业基地振兴战略的若干意见》指出,“走新型工业化道路,全面提升和优化第二产业”是振兴东北老工业基地的主要任务。
中央对东北三省出台了一系列倾斜政策,为了获得来之不易的“国企改革成本”,三省都希望抢在规划结束前,彻底甩掉困扰本省多年的国企包袱。
2004年中旬,哈尔滨市国有商业企业产权制度改革工作会议上明确提出,此后两年内,哈市国有商业企业将全部退出国有体制。该年底,包括秋林公司在内的一批百货企业将全部退出国有体制。
与此同时,哈尔滨市政府决定为带上ST的帽子的秋林集团引入温州财团——黑龙江奔马实业投资有限公司,秋林集团进入“国企改制时期”,民营资本入场。
二、退市原因
近年来,秋林公司陷入一次次至暗时刻:改制搬救兵失灵、正副董事长突然失联、2亿黄金存货离奇“消失”、虚构收入、“5亿萝卜章”事件……秋林集团步履蹒跚,处境维艰。
据公告显示,哈尔滨秋林集团将于3月19日进入为期30个交易日的退市整理期,退市整理期届满后5个交易日内,上交所将对公司股票予以摘牌。
秋林集团自1996年上市,停牌前股票为1.9元,若对比2015年的高点,股价跌幅超93%,这家百年老店总市值蒸发超百亿,目前仅为7.3亿元。
作为哈尔滨的城市名片之一,其生产的格瓦斯、红肠、大列巴、红酒等闻名遐迩。121年,它见证了哈尔滨的发展变迁,是几代东北人民的美好回忆,也是游客们必打卡的热门景点。这些景点至今反复出现在影视剧里面
如今,秋林集团将彻底告别资本市场。夕日辉煌不复存再,未来的道路无法预测。

秋林集团发布关于退市的信披公告(截图来源:上交所官网)
1.持续亏损、信披违规
从1900年落地哈尔滨算起,秋林可以说是名副其实的东北百年老店了。但其实秋林集团退市早有端倪。
自2019年以来,秋林一直被高管失联、业绩暴跌、财务造假等各类负面缠身。加上2018年、2019年连续两年期末净资产为负值,2020年3月18日,秋林集团就被暂停上市。
因涉嫌信息披露违法违规,2019年5月,中国证监会对秋林进行立案调查。上交所也因秋林信息披露违规、公司内部控制存在重大缺陷、违规担保等对秋林及相关责任人给予纪律处分。
今年2月23日,秋林集团发布2020年度业绩。数据显示,2020年,公司实现营收1.44亿元,同比减少57.01%;归属于上市公司股东的净利润亏损5.82亿元。其中,公司商品零售业务的营收同比下降88.89%,食品加工业务的营业同比下降13.49%。
据统计,2018年-2020年,秋林集团累计亏损高达52亿元。连续三年亏损,且会计师事务所出具无法表示意见的审计报告。在发布2020年业绩后,就已触发了退市红线。
此外,秋林集团近几年来还发生债务逾期、诉讼等严重影响公司正常生产经营的事件,公司资产及持有的子公司股权和资产被查封和冻结。
2.黄金“大劫”、步步惊雷
本来就经营惨淡的秋林,彼时出闹出这样一幕:2018年开始,秋林集团上演了:业绩涉嫌造假、正副董事长突然双双失联、数十亿黄金离奇失踪、主要股东股份遭到冻结、房产被查封等诸多匪夷所思的怪事。
这一切要从秋林谋求转型和控制人的“黄金梦”开始讲起。
上市后的秋林公司,业绩一直表现不好,试图通过转型,多元化经营来自救。
2011年2月,秋林集团完成股权登记,第一大股东黑龙江奔马投资有限公司持股19.66%,实际控制人即奔马投资的控股股东颐和黄金直接持股6.62%,秋林集团的业务开始拓展到了黄金、珠宝。
2015年,秋林集团作价13.58亿元完成了对深圳金桔莱100%股权的收购,自此黄金珠宝业务成为公司绝对主营业务。
不得不说,黄金业务一开始确实为秋林集团带来了活水。纳入黄金板块以来,黄金珠宝产业每年为集团贡献丰厚的利润和现金流。
但逐渐成为主营业务的黄金扩张激进,营收出现明显恶化。数据显示,2017年、2018年三季末,秋林集团应收账款增至5.67亿元、16.20亿元,同比增速50.01%、183.67%;2017年,经营现金流净流出16.73亿元。
更让所有人都想不到的是,黄金梦成了百年老字号的“黄金大劫”,危机犹如多米诺骨牌,步步惊雷。
2019年,2月13日,秋林集团公告称,控股股东天津嘉颐实业有限公司及其一致行动人颐和黄金、奔马投资所持公司股份均被公安机关冻结;2月15日晚间,秋林集团再次发布公告,称无法与公司董事长李亚、副董事长李建新取得联系;2月28日,秋林集团又陷入“萝卜章”担保悬案等等。
掌门人突然失联后,又牵扯出了当年震惊的“黄金大劫案”。
2018年下半年,秋林集团黄金事业部与新客户签订了一系列大金额长期合同,但审计人员在进行应收款项函证和存货实地盘查后发现,存货没了,应收账款也是假的。
因涉嫌账款不实、黄金存货“丢失”等问题,公司在当年共计提了36.95亿元的坏账损失。按当时的金价计算,相当于约10吨黄金的价值。
受此影响,据秋林集团2018年财报显示,公司全年实现营收47.24亿元,同比下降30.68%,净利润为-41.31亿元。
业绩连续亏损,秋林在上市百货公司的排行榜上一落千丈,排行倒数第三。此外,现金流紧张,秋林集团试图将五栋项目房产全部出租给北大仓,来改变窘境。然而却引来了上交所的问询,其中四处房产被查封。
2020年3月,上交所对秋林集团时任董事长李亚、时任副董事长李建新予以公开谴责,并公开认定李亚、李建新10年内不适合担任上市公司董事、监事和高级管理人员等。
随后,秋林集团因股票存在暂停上市风险。至今,李亚、李建新仍处于失联状态。
在2020年财报中,秋林集团表示,与公司黄金业务相关的子公司已经严重资不抵债且已停业,至今无法正常经营。

上交所对秋林集团部分高管纪律处分的决定(截图来源:上交所官网)
尽管经过多方考虑,继续开展原有的重要业务——食品生产和百货,但重新聚焦食品、百货业务,为时已晚,收效也甚微。截至2020年末,秋林集团运营1家秋林百货门店和89家秋林食品门店。
3.拆分经营、创新折戟
很多网友担心秋林退市后,吃不到红肠、格瓦斯等。其实,上市主体退市后并不影响购买。更大的原因是,被众多人赞不绝口的秋林红肠和格瓦斯,其实是秋林里道斯生产的。
2004年,秋林集团进行改革,国资退场引进民营资本奔马实业。秋林集团一分为三,旗下的食品厂、糖果厂分拆独立运营,而秋林·里道斯这个品牌就被分给了当时的糖果厂。
2007年,哈尔滨秋林糖果厂有限公司完成企业转制,被改组成为哈尔滨秋林里道斯食品有限责任公司,里道斯红肠、秋林糖果和秋林格瓦斯等工艺传承以及“秋林里道斯”商标,均隶属于秋林里道斯食品。
哈尔滨秋林食品厂则更名为哈尔滨秋林食品有限责任公司(下称“秋林食品公司”)。2012年,秋林食品公司回归至秋林集团旗下,成为其全资子公司。
但秋林糖果厂未与颐和黄金达成收购共识,被迫于2012年4月撤出在秋林公司的肉灌制品专柜,并独立至今。
秋林食品公司和秋林糖果厂同源同宗,分道扬镳后,产品也都涉及面包、果酱、肉制品、糖果类等,界线并不明显。加上商标等,二者一直有不少矛盾纠纷。秋林集团也多次发公告,澄清撇开二者的关系。
当然了,秋林里道斯的女掌门仲兆敏也厉害很多。她专注于食品领域,奖罚责任制,改革第一年就实现销售破亿元,并于2015年挂牌新三板。
原本的兄弟公司走上了完全不同的道路,命运也是千差万别。
回顾秋林集团的百年历史,其实它一直都在大胆尝试,试图用多元化创造出新的价值。
秋林的繁荣得益于其前期积累的声誉和经验,败在不能适应新变化。拓展新业务并无错,但多元化的发展容易削弱老字号的强项。
掌舵人的经营管理决策水土不服,跨界太大的黄金珠宝业务更增大了风险,巨额亏损成了导火线。更不要说,秋林集团在改革分拆过程中早已埋下了诸多隐患。
三、“水土不服”
长期以来,秋林一直是哈尔滨市商业的一面旗帜,是质量、品牌、信誉的保证,几乎全部的哈尔滨人都曾因秋林而自豪。
所以当温州背景的“奔马集团”入主秋林公司后,质疑之声非常响亮。以至于改制前后,秋林集团的财务状况似乎并没有好转。2003年-2005年,秋林集团扣非净利润分别是-1.53亿元、-0.92亿元、-0.57亿元。舆论一致申讨前者。
有专家痛心疾首,“以温州模式主导秋林,不仅没有对秋林文脉的继承,更谈不上发扬。如果与长年积累下的文化血脉断然割裂,秋林还有什么样的优势可言?”
“温州模式”本质上就是个体化经营模式,强调三个基本原则:大市场,小店铺;交易方式灵活;自主性、自发性强。秋林集团在经历一系列引起剧烈震荡的改制重组措施后,被涂上浓厚的“温州色彩”,必然也只能走“温州模式”这条道路。
实际上,“外来者”奔马集团确实无法跳脱出当时现有的商业模式来运营,要求对秋林老品牌进行历史、品牌等深度挖掘也是不现实的。
2004年,一篇《秋林老总何其多》的报道斩获第十四届中国新闻奖文字通讯类二等奖。这篇报道讲述了与其他家只有四五个老总相比,秋林集团却有19个老总级人物,企业经理层严重臃肿。精准地切中了秋林改制问题的关键点——“国企改制不彻底,用人机制存在人浮于事的弊病”。
而当秋林集团完全由国营改为民营之后,这种情况依旧没有得到改善,反而走向了更加无底的深渊。
2010年,奔马集团并未能改变秋林集团多年ST戴帽的局面,逐渐萌生退意。一年后,颐和黄金正式入主秋林开启多元化拓展之路,秋林集团的命运再生转折,也是从这笔交易开始,秋林集团开始不断爆发内控问题。
2018年开始,秋林集团利润突然下滑五成;同年2月,董事长李亚、副董事长李建新双双离奇失联至今成谜;几个月后,公司旗下3个股东嘉颐实业、颐和黄金、奔马投资所持全部股份总计逾3亿股被天津市公安局冻结。
在高管失联和资产被冻结后,秋林集团又爆发“黄金大劫案”。在秋林集团黄金事业部与新客户签订合同时被审计人员发现无存货,应收账款也是假的,当年共计提了36.95亿元的坏账损失,这一金额可折合近10吨的黄金......
这一件件扑朔迷离的怪事带来的则是业绩连续亏损,2019年,秋林在上市百货公司的排行榜上一落千丈,掉到了倒数第三。市值也从最高百亿蒸发至7.3亿。随着公告的发出,秋林集团将彻底告别资本市场。
秋林集团的结局与企业自身的管理问题脱不开关系。但从更广泛的角度来说,企业的健康发展是一个综合因素的作用结果,秋林集团的衰落一定程度上跟东北的营商土壤有着巨大的关系。
四、百年老店的危与机
我们再来回顾一下其它百年老店的资本征程吧!
2020年5月27日,港股上市公司利丰(00494)公布,公司将于今日下午4时起从联交所撤销上市,成功完成私有化程序。支付予要约股东的支票将于今年6月1日或以前寄出。至此,利丰结束近28年的上市地位。
利丰是香港历史最悠久的出口贸易商号之一,1906年由冯裕钧的曾祖父冯柏燎一手创立,鼎盛时期,冯氏家族坐拥四家上市公司,分别为利丰、利亚零售、利和经销、利邦控股。 去年5月27日,利丰私有化退市后,集团旗下仍有两家上市公司,分别是利标品牌有限公司和利亚零售有限公司。
利丰曾于1973年首次在港交所挂牌上市,及后在1988年私有化,又于1992年再度上市。作为老牌蓝筹股,利丰股价曾创下25.98港元/股之收盘高价,市值攀升至2000亿港元;但2011年遭到机构瑞银唱淡,股权持续低迷,2017年被剔除蓝筹身份之列。截止于5月15日收市,利丰股价为1.240港元/股,总市值为105.88亿港元。
利丰以每股作价1.25港元私有化,这个价格虽然较15日收盘价微高,但较历史高价已经折让了95%。
我们再看看前不久A股IPO过会企业、近400年老字号剪刀店——张小泉。

百年老字号张小泉(来源:新浪财经)
前不久,拟创业板上市的张小泉股份有限公司(简称“张小泉”)在深交所官网披露了招股书申报稿。此次上市,张小泉拟募集资金4.55亿元,用于*江阳**刀剪智能制造中心项目、企业管理信息化改造项目和补充流动资金。这也意味着张小泉离A股“刀剪第一股”更进一步。
招股书显示,张小泉2017年实现营收3.36亿元,2018年增至4.03亿元,并在2019年进一步增至4.80亿元,增速较为平稳。但是公司近年来净利润波动较大。2017年其净利润为4884.16万元,到了2018年降至4380.85万元,同比减少10.3%。2019年,净利润同比增长65.07%,至7230.07万元。
从细分业务来看,截至招股书发布,张小泉的业绩主要来源于剪具、刀具、套刀剪组合和其他生活家居用品。其中,剪具2017年营收为1.14亿元,占比34.04%,2018年增至1.33亿元,占比33.01%,并在2019年进一步增至1.5亿元,占比31.31%;刀具2017年至2019年的营收分别是0.67亿元、0.88亿元和1.12亿元,占比逐年递增,分别为19.95%、21.84%和23.40%。招股书显示,张小泉2019年剪具的销量为2706.14万把,刀具销量为509.94万把,套刀剪组合178.81万件,其他生活家居用品426.63万件。
相关信息显示,“张小泉”这一品牌的历史最早可以追溯到明朝崇祯元年,也就是1628年,至今已经有近四百年的历史。据相关的历史记载,“张小泉”真正名声鹊起主要是得益于清朝乾隆皇帝的赞许,当时“张小泉”剪刀还一度成为贡品,随后其品牌价值便大增。到了近代,“张小泉”在历史上表现依然活跃,频频亮相国际展会并获奖,其中包括1909年南洋劝业会、1926年费城世界博览会等。新中国成立前夕的 “张小泉”也一度濒临破产边缘,1956年,国家大力发展手工业,制剪社恢复了张小泉的名称。
1958年,作为地方国营企业的杭州张小泉剪刀厂正式成立,但是改革开放之后,张小泉已经不再是国有企业,而是一家已经转制的民营企业。一个年营收近5个亿,不差钱的公司启动IPO,让人联想到是否有“割韭菜”之嫌?
首先,张小泉倒是一家不差钱的公司。从财务数据来看,张小泉实际上是一个并不差钱的公司,和那些本身经营相对流动性较为紧张的公司不同,张小泉实际上并不是一个差钱的公司,我们从张小泉的财报可以看到,公司经营性现金流从2017年的4812.87万元增至2019年的8731.61万元。去年年底,该公司仅有应付票据50万元和应付账款8744.99万元,主要是供应商货款和劳务费。
其次,张小泉虽说是老字号却不是完全老派的做法。在我们研究张小泉的市场的时候发现,这家公司虽然说是老字号,却是一个让人疑惑的公司,从老字号的角度来看,张小泉经营范围的确像是老字号公司,其主营仍聚焦在刀剪业务,主要产品包括剪具、刀具、套刀剪组合和其他生活家居用品,而其技术优势也都是集中在剪刀上面的,比如说剪刀里口缝道技术、刀剪热处理技术、刀剪连续冲压技术、刀剪清洁防锈一体化技术、剪刀多片*刃开**技术、刀剪注塑机械臂自动生产技术等,从这些还都是比较算是老字号的本色,但是另一个方面,张小泉也有很多类似于非老字号的玩法,比如说大量使用代工,根据招股书,张小泉2019年生产的3394万件刀具中由自己生产制造的只有1333万件,不足四成,大量的代工生产其实又让人觉得这不是老字号的做法,所以张小泉就是一个相对特殊的存在。
第三,张小泉在刀具市场并未排上名号。
关于张小泉未来的资本之路是否走得稳健,我们拭目以待吧!
近些年,那些已上市百年老店经营业绩并不理想,无论是全聚德、上海老凤翔、上海凤凰,还是西安饮食,包括创立于咸丰年间的天津名小吃——狗不理包子,曾挂牌新三板,后来又摘牌,都出现这样或那样的负面消息。据相关媒体3月29日报道,位于北京王府井的最后一家狗不理包子店也于近期关店,停止经营。
笔者始终觉得,那些百年老字号未进入资本市场以前,按传统管理模式,都是走得比较稳的,然而一旦资本化后,好像都或多或少有些“水土不服”现象。究其主要原因:资本的快车道和传统经营模式之间会发生冲突。
就拿全聚德来说,1月28日,全聚德发布2020年度业绩预告。公司预计2020年度实现营业收入7.60亿元至8亿元;归母净利润亏损2.64亿元至2.40亿元。
公告显示,2020年度受新冠肺炎疫情影响,公司餐饮及商品销售业务收入出现较大幅度下滑,餐饮业务全年接待人次同比减少。面对疫情冲击,公司采取各项措施积极应对,全力复工复产,通过各项降本增效措施,力求将损失降到最低。但由于疫情的持续影响,一定程度上延缓了公司营业收入恢复程度,加之公司年内优化资产结构,关闭部分亏损门店产生关店损失,致使公司全年经营业绩同比出现亏损。
据中国烹饪协会发布的《2020年新冠肺炎疫情对中国餐饮业影响报告》,疫情期间,78%的餐饮企业营收损失达100%以上;9%的企业营收损失达到九成以上;7%的企业营收损失在七成到九成之间;营收损失在七成以下的仅为5%。
与此同时,居家消费市场使餐饮企业数字化和零售化进程加速。中国饭店协会分析认为,餐企的外卖、食材零售、成品半成品工业化业务均有不同程度的拓展。社区团购+集中配送、中央厨房+冷链配送、智能餐厅、无接触服务对全行业的数字化、智能化水平有了大幅提升。

全聚德实时行情,截止3月26日收盘(来源:东方财富网)
据悉,全聚德集团业务定位为中式餐饮服务和食品加工双轮驱动,旗下拥有“全聚德”、“仿膳”、“丰泽园”、“四川饭店”等品牌。2020年,在餐饮业受到疫情严重影响的情况下,公司全力推进食品新产品研发,大力发展预制菜和休闲食品业务,推出了定位民生市场的酱鸭、熏鸭产品和针对年轻化、便捷化的消费市场打造的鸭休闲零食产品,并尝试通过直播带货等销售新模式,唤醒店铺粉丝,促成购买转化,推动食品销售。
资料显示,疫情期间,公司各门店坚持做好线上外卖和线下外摆市场。全聚德在京门店去年2月份全部上线饿了么、美团线上外卖平台,二季度北京直营门店线上外*比卖**一季度增长150%。
针对传统节日市场,全聚德近期推出了三款由大厨亲自烹制的年夜饭家宴礼盒、传统年味面点丰泽园“八大件”等。除门店销售,公司还利用集团微信商城、全聚德京东等数字化营销,为顾客提供更好的餐饮服务体验。
随着国内疫情控制常态化,餐饮行业复苏明显。
五、危中寻机——结束语
秋林退市,已成定局。
因2018年、2019年连续两年期末净资产为负值,2018年、2019年财务报告被会计师事务所出具无法表示意见,*ST秋林股票自2020年3月18日起暂停上市。
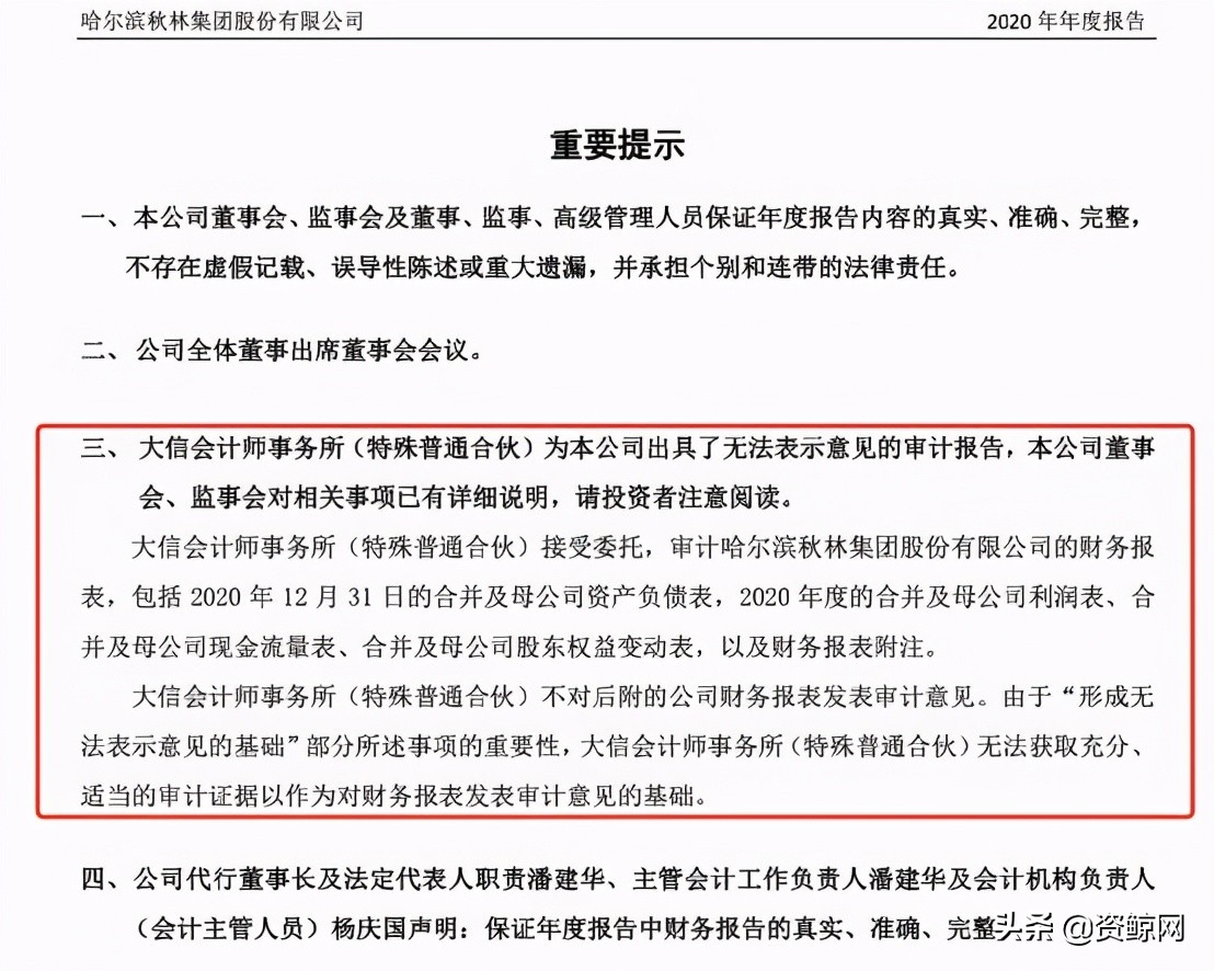
2021年2月23日,公司披露了经审计的2020年年度报告,2020年度归属于上市公司股东的净利润为-5.82亿元,2020年末归属于上市公司股东的净资产为-22.14亿元,大信会计师事务所(特殊普通合伙)对公司2020年度财务会计报告出具了无法表示意见的审计报告。
上交所表示,上述情形属于《上海证券交易所股票上市规则(2019年4月修订)》第14.3.1条规定的股票终止上市情形。根据相关规定,经本所上市委员会审核,本所决定终止你公司股票上市。自本所公告本决定之日后的5个交易日届满的下一交易日起,你公司股票进入退市整理期交易。退市整理期为30个交易日,涨跌幅限制为10%。本所在退市整理期届满后5个交易日内,对你公司股票予以摘牌,公司股票终止上市。
*ST秋林2020年净亏损5.82亿元。
2月23日,*ST秋林发布2020年度业绩。报告显示,2020年,公司实现营收1.44亿元,同比减少57.01%;扣非净利亏损高达5.66亿元,同比扩大156.90%;归属于上市公司股东的净利润-5.82亿元,同比增长9.6%。此外,归属于上市公司股东的净资产为-22.14亿元。

大信会计师事务所无法出具审计报告的申明(来源:上交所官网)
在年报中*ST秋林还提示了公司存在重大风险,除了将会被暂停上市外,公司还受债务逾期、诉讼及执行案件的影响,公司资产及持有的子公司股权和资产被查封和冻结,且目前涉及的诉讼较多,诉讼结果具有不确定性,如出现不利于公司的生效判决或公司资产被法院强制执行,有可能影响公司的持续经营能力。
同时,经查询最高人民法院失信执行人信息查询平台,哈尔滨秋林集团股份有限公司因上海市浦东新区人民法院(2021)沪 0115 执 2028 号有履行能力而拒不履行生效法律文书确定义务,被认定为失信被执行人。
在年报披露后不久,秋林集团便收到上交所监管函,上交所指出,*ST秋林目前存在债务逾期、涉及多项诉讼、被认定为失信执行人、公司资产以及子公司股权和资产被查封冻结等重大风险事项,公司董事会应充分揭示存在的风险,提醒投资者理性投资;同时,应采取切实措施,保护公司及投资者利益。此外,公司应尽快聘请主办券商,做好公司股票进入全国中小企业股份转让系统的具体安排和信息披露工作,确保公司股票在摘牌之日起 45个交易日内可以挂牌转让,保护投资者股份转让权利。
笔者认为,如果当年改制秋林集团不是以“烫手山芋”的形式甩出,而是耐心引入一家更懂秋林品牌价值的投资者,秋林集团的结局会不会大有不同?
在“投资不过山海关”的笑谈面前,一个问题非常值得人深思,为什么A股奇葩事东北尤其多?獐子岛扇贝跑路、长生生物违法生产疫苗、北大荒造假案、康得新造假案、金亚科技造假上市案、辉山乳业财务造假等等不一而足。
这些复杂情况的背后都是一个共性的答案:在这块国有、集体所有制企业长期占据主导的土地上,这些东北企业并没有经历过完整的商品经济、市场经济洗礼,自然它们也不会懂得真正的市场规则和市场运作秩序。
混合制经济需要我们重新审视和探索!
(本文数据来自Wind资讯、新浪财经、东方财富网、港股通、上交所等)
(本文图片已标明出处,如有侵权,请联系作者删除)
(来源:资鲸网 作者:世纪浪人)