
木香是传统大宗药材,为菊科植物木香 Aucklandia lappa Decne.的干燥根,是历版《中国药典》收载品种,具健脾消食、行气止痛、安胎之功效[1],在药品及化妆品领域的开发应用十分广泛,是木香顺气丸、六味木香胶囊、木香丸等多种中成药和中药方剂的主要原料,由于其根含挥发油,具浓郁香气,广泛作为香料使用[2]。木香原产印度,现主要栽培于我国云南、陕西、四川等省区,尤以云南西北部种植较多,产量大,是云南重要的道地药材。
《中国药典》2020版一部仅以木香烃内酯(costunolide,CNL)和去氢木香内酯(dehydrocostus lactone,DHC)作为指标成分,难以系统阐释木香“功效-成分-质量”之间的关系,构建传统功效和临床疗效关联的质量评价体系,是木香产业发展和用药安全的重要问题。近年来,随着对木香研究的逐渐深入,其化学成分和药理作用研究取得了较大进展,已从木香中分离到具有调节胃肠功能、抗肿瘤、抗菌、抗炎作用的挥发油、萜类、糖苷类等多种成分[3]。
当前,虽已有部分学者对木香的化学成分、生物活性等进行了综述[3-8],但尚未见从质量标志物角度系统阐释木香质量评价问题的相关研究,限制了对木香科学品质评价体系的建立。本文在对木香化学成分、药理作用和临床应用系统综述的基础上,结合质量标志物概念,从木香植物亲缘学及化学成分相关性、传统功效、传统药性、复方配伍环境、化学成分可测性等方面对其质量标志物成分进行预测,以期为木香质量科学评价体系的建立健全提供参考。
1 本草考证
《中国药典》收载木香为菊科草本植物木香 Aucklandia lappa Decne.,但从木香的基原考证来看,古代存在木香、土木香、川木香和青木香混用现象。“木香”一名始见于《神农本草经》,谓:“味辛,温。主邪气,避毒疫瘟鬼,强志,主淋露……生永昌山谷”[9],此处永昌即今云南保山,张南平等考证认为唐代以前文献所记载的木香,原植物为瑞香科沉香属木本植物[10],其据唐《云南志》:“青木香,永昌所出,其山名青木香山,在永昌南三日程”[11],青木香山在今云南省临沧市境内,这一地区分布的云南沉香 Aquilaria yunnanensis S. C. Huang与之相符,因此《神农本草经》所载永昌“木香”并非现今《中国药典》所使用菊科草本木香。
自唐《新修本草》始,木香归为草本,其载“此即青木香也,今皆从外国舶上来,以疗毒肿,消恶气,有验,……,此有二种,当以昆仑来者为佳,出西胡来者不善”[12],《证类本草》亦曰“昆仑船上来,形如枯骨者良,出西胡来者不善”,上述“西胡”是古代对西域各族的泛称[13],《证类本草》木香条下引《西域传》云:“漕国富有青木香,漕国在葱岭之北”,西胡之一的漕国位于现在阿富汗首都喀布尔至坎大哈之间[14],唐代诗人岑参《临洮龙兴寺玄上人院,同咏青木香丛》:“移根自远方,种得在僧房。
六月花新吐,三春叶已长”,印证了《新修本草》记载的一种木香在唐代已有引种栽培,而据考证,药典木香直至20世纪30年代我国才引种成功[16];另据宋代《重修政和经史证类备急本草》云:“木香,叶似羊蹄而长大。花如菊花,其实黄黑,所在亦有之”[17],我国学者把这种唐代“所在亦有之”的木香考证为土木香 Inula helenium L.[18],印度学者Prasad印证了木香的一种混淆品总状土木香 Inula recemosa Hook. f.,至今仍在印度广泛使用[19],因此《新修本草》记载的产自西胡质量不善的木香,应为菊科 Inula L.属植物,而非现今中国药典收载之木香。
至于“昆仑来者为佳”,据《辞海》“唐代前后,泛称中印半岛南部以及南洋诸岛为昆仑,而作为古国名‘昆仑国’,在唐代主要指南洋一些岛国,如今天的印度尼西亚马鲁古群岛,爪哇岛一带[20],因此,此“昆仑”应指东南亚地区;木香的质量与其来源、形、味等因素相关,“形如枯骨”“味苦粘牙”等是优质木香的主要特点[16]。据《本草崇原集说》曰:“五香者,木香也,以味苦粘牙者为真”[21];《本草品汇精要》记载:“类枯骨,根轻浮,苦而粘舌者为好,土青木香为伪”[22];明《本草蒙荃》载木香:“无毒出自外番,来从闽广,形如枯骨,苦口粘牙”。此外,《新修本草》所载“消恶气”与现今《中国药典》记载木香“行气”一致。
因此,《新修本草》所记载的质量较佳的“消恶气,昆仑来者”,为现今《中国药典》使用的木香 A. lappa Decne.,产地主要为东南亚,以“形如枯骨者”质量为上,其所产的木香又主要经海上运至我国集散。我国木香自20世纪30年代,从印度引种到云南丽江,后引种至四川、甘肃等地;目前主要集中在云南、四川、陕西等地[16]。1959年云南木香首次出口,因品质好,被誉为“云木香”,并大量出口,成为道地药材。综上,从本草文献记载来看,古代木香主产于国外,我国生产历史不到百年,对其品质的认识评价还较为模糊。
2 化学成分
目前从木香中分离鉴定出的化学成分共250种,按结构类型的可分为萜类(倍半萜类142种、单萜类43种、三萜类8种)、蒽醌类2种、黄酮苷4种、木脂素苷4种及其他47种。此外,杨辉等[2]还报道了含20余种氨基酸成分以及胆胺。
2.1 倍半萜类
倍半萜类成分是木香的主要和特征成分,种类繁多且丰富,其基本母核为3个异戊二烯单元,含15个碳原子。目前,已从木香中分离到CNL、二氢木香内酯及DHC等多个倍半萜类成分(1~142),相关化合物信息见表1。



2.2 单萜类
单萜类化合物存在于多种植物中,包括无环(链状)单萜、单环单萜、双环单萜等,其母核结构主要由2个异戊二烯单元构成,含10个碳原子。目前已从木香中分离得到萜品醇、水芹烯、香芹酚等多种单萜类成分(143~185),相关化合物信息见表2。

2.3 三萜类
从木香中主要分离到的三萜类成分有白桦脂醇、鲨烯、木香二内酯等(186~193),相关化合物信息见表3。

2.4 糖苷类
糖苷亦称甙,指单糖的半缩醛羟基与醇或酚的羟基反应后,失水而形成的缩醛式衍生物,其按苷元不同可分为蒽醌苷、木脂素苷、黄酮苷等。目前已从木香中分离到2种蒽醌苷(194、195)、4种由苯丙素双分子聚合而成的木脂素苷(196~199),4种含有酮式羰基的黄酮苷(200~203)以及其他糖苷类化合物(204~207),相关信息见表4。

2.5 其他类
除上述成分以外,木香中还分离到蒽醌、黄酮、高级脂肪酸,以及小脂肪族醇、醛、酸等成分(208~250),相关化合物信息见表5。

3 药理作用
3.1 对消化系统的作用
木香对消化系统的药效主要体现为促进胃肠运动、止泻、保护胃粘膜、抗溃疡和利胆等作用。木香煎剂[55]和挥发油[56]对胃排空及肠推进均有促进作用,并呈剂量相关关系[55];进一步的研究显示,CNL对脾虚小鼠肠推进有明显促进作用,其与DHC均可促进脾虚小鼠胃排空[57];木香提取液对胃溃疡具有明显抑制作用[58-60],且不抑制胃酸分泌[58],对急性胃粘膜损伤有缓解作用[61];此外,CNL抗炎利胆效果显著[62],木香提取物可有效抑制胃肠道平滑肌痉挛[56, 63],并缓解过度兴奋[56, 63];还具有止泻[64]和镇痛[65]等作用,这为木香的临床研究提供了合理的依据。
3.2 抗肿瘤作用
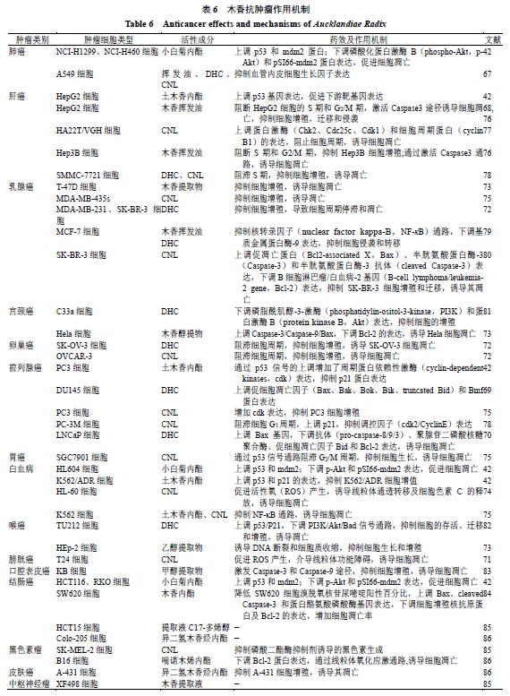
木香在临床上广泛用于肿瘤治疗,据王绪颖等[66]对普济方数据库中的肿瘤用药规律分析,发现在与肿瘤相类似的病名与症状中,木香应用频次位列第2。大量药理学研究证实,木香中有效成分对肺癌[67]、肝癌[68]、前列腺癌[69-70]、膀胱癌[71];卵巢癌、乳腺癌、宫颈癌、喉癌[72-73];胃癌、急性早幼粒白血病[74]和慢性髓性白血病[75]等肿瘤细胞的增殖具有抑制作用,相关药理及作用机制见表6。

3.3 抗炎作用
研究发现,木香提取物可减少炎性细胞浸润及滑膜增生,降低血清中C反应蛋白、白细胞介素1β(interleukin-1beta,IL-1β)和白细胞介素-6、肿瘤坏死因子α(tumor necrosis factor-α,TNF-α),具有改善大鼠关节炎作用[87];DHC能显著降低血清中IL-1β和TNF-α水平,减少巨噬细胞对CLP小鼠肝组织的浸润,降低CLP小鼠肺、肝组织诱导的一氧化氮(NO)合成酶表达,其可能机制为通过p38MAPK/Nrf2信号通路,诱导RAW264.7细胞中血红素加氧酶-1(Heme oxygenase-1,HO-1)产生[88]。
采用甲醇提取物处理小鼠肥大细胞系MC/9细胞24 h后,可明显降低组胺释放[89];屋尘螨诱导的Nc/Nga小鼠经提取物处理后,皮炎分数、血清中免疫球蛋白E(IgE)和胸腺活化调节趋化因子(thymus and activation regulated chemokine,TARC)水平降低,提示木香具有抗炎作用[90];木香石油醚流分可抑制RAW264.7细胞中NO生成发挥抗炎作用[29];
此外,CNL、DHC、土木香内酯具有治疗炎性皮肤病的潜力,其机制为降低HaCaT细胞中TARC/CCL17、调节活化正常T细胞表达和分泌的因子、巨噬细胞衍生趋化因子和白细胞介素-8等的mRNA表达[91];DHC可显著降低脓毒血症小鼠血清中IL-1β和TNF-α水平[88],并可抑制NLRP3炎症小体激活的启动和组装阶段,机制为抑制凋亡相关斑点样蛋白寡聚化[92];CNL、DHC、*酮丙**提取物可显著降低炎症性肺嗜酸性粒细胞、2型细胞因子及过敏小鼠*特中**异性Ig E和黏液的产生[93]。
3.4 抗菌作用
研究表明,木香醇提物可抑制变异链球菌生长和产酸,降低其黏附性,且能显著抑制非水溶性葡聚糖的合成,表明可抑制变形链球菌所致龋齿的形成[94];进一步研究发现,DHC和CNL对变异链球菌的生长、产酸、黏附均有一定的抑制作用[95];木香不同提取物对大肠杆菌、绿脓杆菌、枯草芽孢杆菌、金黄色葡萄球菌、真菌(白色念珠菌)均有抑制作用,且有机溶剂提取物比水提取物抑菌效果好,提示小极性的挥发油或萜类是抗菌的活性物质[96];木香醇提物和*醚乙**提取物分别对串珠镰孢菌[97]和幽门螺杆菌株[98]均有一定的抑菌作用;提取物可作为牙根平整术的辅助剂使用,与广谱抗菌剂葡萄糖酸氯己定组无显著差异[99]。此外,研究发现木香挥发油对金黄色葡萄球菌有较强的抗菌活性,且剂量相关性抑制α-毒素、中毒性休克综合征毒素1以及肠毒素A、B的产生[100]。
3.5 其他作用
除上述药理作用外,木香还具有抗氧化、强心、抗惊厥、降血糖以及保肝等作用等。DHC可增加HepG2细胞抗过氧化氢导致的氧化损伤作用,机制与上调Nrf2/HO-1表达相关[49];木香提取物对二苯基苦基苯肼自由基清除活性与维生素E相当,对低密度脂蛋白具有抑制作用[101],亦可防止组织脂质过氧化损伤,保护DNA免受氧化损伤[102]。
水提物对异丙肾上腺素诱导的心肌损伤具有显著的剂量依赖性活性,可显著恢复心肌乳酸脱氢酶、肌酸激酶、谷草转氨酶、硫代巴比妥酸反应物和谷胱甘肽水平,与阳*药性**α - 生育酚作用相当[103];甲醇提取物对离体心脏具有显著的负性肌力效应,在剂量0.5、2.5、5.0 μg下表现出显著的正性肌力作用[104]。
石油醚和乙醇提取物对戊四唑和苦瓜毒素诱导的小鼠惊厥具有良好抑制作用,水提物可显著增加小鼠阵发性惊厥的潜伏期,减少惊厥发作和死亡率[105];CNL可抑制多巴胺所致的多巴胺能神经元细胞毒性,从而保护神经中枢,其机制与调节多巴胺代谢相关基因的表达有关[106]。CNL和DHC可显著增强糖尿病小鼠血清超氧化物歧化酶活性,并显著降低血清丙二醛和血糖水平,其机制为抑制氧化应激而减轻胰岛素抵抗[107]。
此外,木香挥发油、DHC及CNL成分具有显著的抑制二磷酸腺苷ADP诱导的血小板聚集作用[108];木香提取物可降低小鼠D-氨基半乳糖和脂多糖诱导的谷丙转氨酶和谷草转氨酶水平,发挥保肝作用[109],并可改善大鼠精子异常、减轻*丸睾**组织和DNA损伤、抑制P53蛋白表达,对大鼠生殖毒性具有潜在的预防和治疗作用[110];木香多糖APS-2具有良好的抗补体活性,作用靶点为补体因子C1q、C2、C3、C5和C9[111],有望开发成免疫疾病治疗药物。
4 临床应用
木香在临床上应用广泛,主要以复方形式入药。古代医家常用木香配伍不同中药治疗腹痛、胃脘痛、泄泻、呃逆、呕吐等疾病。如宋代《太平惠民和剂局方》大香连丸为木香与黄连配伍,治疗湿热泻痢[112];北宋《小儿药证直诀》七味白术散为木香配伍其他中药,治疗脾胃久虚、呕吐、泄泻频作不止[113];清《杂病源流犀烛》木香破气散为木香配伍其他中药,治疗胸膈痞闷、脘腹胀痛、呕吐恶心、嗳气纳呆。
现代临床应用于本草记载基本一致,主要用于消化系统疾病的治疗,木香顺气丸可促进肛门排气排便,减少胃肠反应的并发症,促进术后康复[114],使用木香顺气散治疗功能性消化不良,临床总有效率达96.55%[115];香连片治疗急性菌痢和急性肠炎,显效以上达96.59%和96.67%[116],亦有用加味香连汤治小儿急性细菌性痢,总有效率达90.0%[117];在常规西药治疗基础上,联合应用木香和黄连治疗,发现慢性溃疡性结肠炎患者的腹泻、腹痛症状显著改善[118];六味木香胶囊治疗慢性胃炎,总有效率达95%[119];使用自拟木香散敷脐治疗腹胀80例,总有效率达97.5%[120];木香顺气丸用于恶性腹腔积液患者腹胀治疗,发现治疗组有效率达75.00%,优于对照组[121]。
此外,采用木香治疗慢性乙型肝炎患者,发现患者胆红素、谷草转氨酶、谷丙转氨酶、碱性磷酸酶等指标均有一定改善[122];木香槟榔莪棱汤加红外肝病治疗仪治疗肝炎肝硬化,可明显改善患者临床症候群,恢复肝功能,降低肝纤维化指标,减轻门静脉压,临床疗效良好[123];将木香用于男性不育症的治疗,发现68%的患者有轻度改善,20%的患者无明显变化,12%的患者有中度改善[124]。
5 质量标志物预测分析
5.1 基于植物亲缘学及化学成分特有性的木香质量标志物预测分析
木香为菊科风毛菊属 Saussurea DC.植物,风毛菊属全世界有400余种,分布于亚洲、欧洲等地,我国约264种,全国各地均有分布。已有研究表明,倍半萜类是风毛菊属植物中分布最广的一类成分[125],其生物合成途径有甲羟戊酸途径、脱氧木酮糖-5-磷酸途径和甲基赤藓醇4-磷酸途径[126]。木香与其他同属植物相比,倍半萜的种类存在差异,如香叶烷型倍半萜类成分木香内酯、二氢去氢木香内酯等为其所特有[125];此外,研究显示不同产地的木香所含的CNL、DHC和木香醇等成分含量差异较大[28, 127],鉴于木香中倍半萜类成分的种类及含量生长环境的影响,其挥发油成分如CNL、DHC、木香醇等可作为木香的质量标志物参考。
5.2 基于成分与传统功效相关性的质量标志物预测分析
中药的传统功效是临床用药的理论依据,确定与功效的关联的化学成分是质量标志物筛选的关键。有关木香的应用,始载于《新修本草》“疗毒肿,消恶气,有验”;《日华子本草》载:“治心腹一切气,止泻,霍乱,痢疾,安胎,健脾消食”;《药性论》载:“霍乱吐泻,心腹疠刺”;《本草纲目》载:“行气止痛,健脾和胃”;《中国道地药材》载“行气止痛,燥湿止痢”;《中华人民共和国药典》载:“行气止痛,健脾消食;用于胸胁、脘腹胀痛,泻痢后重,食积不消,不思饮食”,可见历代本草记载木香具有行气,健脾之功,主要用于脘腹胀痛、腹泻、痢疾等。
现代研究表明,木香的挥发油对金黄色葡萄球菌有较强的抗菌活性,CNL和DHC具有调节胃肠运动、抗菌和抗炎作用[62, 97, 128];所含的3,5- O -二咖啡酰基奎宁酸亲水性强,能较好地转移到煎液中,具有较好的抗氧化和抑菌作用[54];上述均与木香的传统功效一致。因此,木香的挥发油、尤其是CNL、DHC和3,5- O -二咖啡酰基奎宁酸,应是质量标志物的主要选择。
5.3 基于传统药性的质量标志物预测分析
中药的药性是对中药作用的基本性质与特征的高度概括,其包含的性味归经是指导中医临床用药的重要依据[129]。木香性温,味辛、苦,归脾、胃、大肠、三焦、胆经。据“辛味”“辛味能散能行,有发散、行气、化湿功能,适用于表症、湿阻等证”[130];寒湿内阻多表现为脘腹胀痛,辛可行气,一般与胃肠道运动产生联系[131];“苦味能泄、能燥、能坚”,即具有清泄火热、泄降气逆、通泄大便、燥湿、坚阴等作用[132]。“苦辛”合用,能降能通,使郁结于肝胆之邪气有外透之机,阴寒冷积亦能顺其外出[133]。因此,现代研究CNL和DHC“调节胃肠功能、抗炎利胆”与其性味“辛、苦,归脾、胃、大肠、胆经”是一致的。已有大量研究表明,辛味药中萜类及挥发油类明显较其他成分多[134]。因此,结合木香药性和成分的相关性,其所含挥发油类成分是木香的重要质量标志物。
5.4 基于复方配伍环境的质量标志物预测分析
木香在临床上常以方剂配伍的形式出现。以木香作为君药的名方“木香槟榔丸”,临床常用于治疗胃炎、细菌性痢疾、溃疡性结肠炎和肠功能紊乱等各种消化系统的疾病[135],LC-MS研究显示检测到木香中发挥药效的主要成分DHC[136]。此外,木香顺气丸是由木香、砂仁、醋香附、槟榔、甘草、陈皮、厚朴、枳壳(炒)、苍术(炒)、青皮(炒)和生姜1味中药组方的中药复方制剂,方中木香为君药,具有行气化湿、健脾和胃之功效;临床上用于胃肠功能紊乱障碍、腹胀等症[114, 137-138],其指纹图谱研究显示检测到CNL、DHC[139],大量的研究表明CNL和DHC具有抗炎作用,并可促进脾虚小鼠胃排空[57]。因此,以CNL和DHC为主的萜类成分,在配伍环境中发挥作用与现代药理学调节胃肠功能,抗炎、抗菌等研究结果一致,可将上述成分作为木香配伍中质量标志物筛选的参考。
5.5 基于成分可测性的木香质标志物量预测分析
化学成分的可测性是质量标志物确定的重要依据之一。已有研究表明,木香中所含的化学成分CNL、DHC可通过HPLC法测定[127-128],黎晓丽等[54]认为3,5- O -二咖啡酰基奎宁酸是木香的水溶性有效成分,并建立了其UPLC测定含量测定方法;陈飞龙[30]、包玉敏等[46]建立了木香挥发油的气相质谱检测方法,分别鉴定了46和53种挥发性成分,为木香质量评价提供了新方法。综上,木香中萜类成分、3,5- O -二咖啡酰基奎宁酸及挥发油等成分可用多种分析手段定量分析,可作为木香的质量标志物进行选择。
6 结语
木香作为我国传统中药,药用历史悠久,具有广泛的药理活性。随着现代研究的深入,木香的很多药理作用也被发现,如抗肿瘤、抗菌等。木香的传统应用一般入汤药水煎服,现行标准中以CNL、DHC作为质控指标,两者均为脂溶性成分,较难转移至煎液中[54];此外,CNL、DHC也存在于其他常用中药,如川木香 Vladimiriae Radix 中[1],故仅将其作为木香的质控指标,其特有性和专属性差,难以反映木香的质量特质。中药的功效与所含化学成分密不可分,木香作为行气药,其中的倍半萜类成分CNL、DHC为其促进胃肠运动、抗炎的主要物质基础[62, 97, 128];同时木香还具有抗溃疡、止泻、抗菌等作用[58, 64, 97],其所含成分3,5- O -二咖啡酰基奎宁酸,以及其他水溶性成分亦可能是其治疗胃肠疾病的物质基础[54]。
因此,仅以CNL、DHC作为木香质控指标,与其功效相关物质的关联性不强,无法满足质量控制及评价要求,建立科学、合理的质量评价方法,对于保证木香质量和促进健康产业发展具有重要意义。
本文对木香化学成分、药理作用和临床应用进行总结,并在此基础上依据中药质量标志物的概念,从植物亲缘,传统功效、传统药性,以成分可测性,复方配伍等方面对其质量标志物进行了预测分析,推测木香中萜类及挥发油等成分可作为其质量标志物,如CNL、DHC、3, 5- O -二咖啡酰基奎宁酸等。为木香质量标志物的选择提供了思路与方法,以便于建立木香更加科学、完善的质量评价标准。
利益冲突 所有作者均声明不存在利益冲突
参考文献(略)
来 源:郑加梅,尚明越,王嘉乐,代国娜,宋经元,段宝忠.木香的化学成分、药理作用、临床应用研究进展及质量标志物预测 [J]. 中草药, 2022, 53(13): 4198-4213 .