山东市场竞争火热的很大原因,归于其丰富的作物结构和产业化的发展思路。
20 世纪80 年代前后,从寿光市蔬菜产业对土温室科学改造成17 个冬暖式大棚开始,反季节种植蔬菜的技术革命迅速展开。从此,山东蔬菜开始了从季节性露天栽培向四季供应的发展快车道。
经历30 年的发展,山东成为我国第一蔬菜出口大省和我国最大的设施蔬菜生产基地,对全国蔬菜产业的贡献巨大,它的发展在一定程度上,可以说是我国保护地蔬菜产业的缩影。
在山东寿光,每3 个人中就有1 人从事蔬菜产业,是山东省乃至我国蔬菜发展最高水平。
那么,现实市场情况如何呢?2017 年菜价整体下跌幅度达三成!可以说到了历史最低谷。并且这种状况持续贯穿了2017年份。这是全国性的情况,山东也不例外。
销售端情况如此,市场端情况自然好不到哪里。农资市场维艰成为了2017年的主旋律。而这种情况也在倒逼经销商转型,或寻求新抓手。
种植端,大概5年时间,一个新棚就会面临土壤板结、盐渍化、重金属污染等严重情况,土壤生态破坏造成不可持续种植现象。
那么,山东这个百亿元农资市场容量下的蔬菜产业如何发展?市场遇艰下,农资人如何求变?
为此,我们来到我国设施蔬菜产业最具代表性和前瞻性的山东进行了市场调研。
”
未来三年,面积维稳并小幅增长
在我国保护地蔬菜产业发展史上,不得不说,山东为这个产业的发展涂上了浓墨重彩的一笔,它的优势地位不可撼动。
据统计,山东省蔬菜(含西甜瓜)播种面积3262.97 万亩,约占全国的1/10。总产量1.18 亿吨,约占全国的1/7。产值2142.27 亿元。无论从蔬菜面积、产量还是产值、商品量等主要指标,山东一直位居全国首位。
从山东省农业厅获悉,其蔬菜产值占全省农业总产值的40% 以上,设施蔬菜发展迅速,年播种面积超过1400 万亩,约占全国设施蔬菜总面积的1/4。
目前山东设施蔬菜面积在700 万亩左右。每年根据蔬菜价格的高低,种植面积会相应增加减少。寿光、莘县、青州、*安泰**、烟威、沂南、青岛等地是山东保护地蔬菜主要分布地区。其中,寿光、莘县是传统蔬菜区,其他地区如济阳、商河、济南以北、平度、苍山、临沂(沂南)等地近几年也发展较快。
寿光保护地蔬菜面积40 万亩。而莘县经过近几年的迅速发展,成为山东保护地蔬菜单县面积最大的区域,面积在35-40 万亩。青州地区保护地蔬菜20-25 万亩,高温棚10 万亩左右。胶州保护地蔬菜面积5000 亩。
山东省共生产十几大类150 多种蔬菜,品种极为丰富,约有2500 多个品种。 寿光以黄瓜、西红柿、辣椒为主,寿光区域种植技术高,且用药水平稍高。青州地区作物结构主要是蔬菜、大姜、西瓜、胡萝卜、樱桃等,老棚比例在70% 以上。
种业层面,在市场调研时,笔者发现我国高端蔬菜新品种自主研发能力还不高。青岛农业大学张立宁教授告诉笔者,以胶州地区为例,进口的种子比例在1/3 左右,荷兰瑞克斯旺的番茄种子、先正达种子以及日本的黄瓜种子在市场上占比较大。据悉,寿光的设施小番茄、彩椒等高端蔬菜品种有一半以上来自国外。资料显示,2015 年,我国设施番茄种植达600 万亩,国外品种约占60% ;彩椒60万亩,国外品种达70%。
扩增方面,这几年,寿光保护地蔬菜每年以2~3万亩个大棚的速度在增长。很大程度上也是政府在推动这个产业的发展。现在新发展的大户居多(十亩的都是大户),并且40 岁以内的年轻群体越来越多。种植户层面,10 个人中有2-3 个人能达到百十来万的收入,还有20% 只有3-5 万收入,根本还是种植管理水平的问题。真正能种好、盈利高的只有20% 群体。
山东省农业厅数据显示,到2020 年,全省蔬菜播种面积要稳定在3200 万亩左右,其中设施蔬菜面积力争扩大到1500 万亩左右;蔬菜总产量达到1.25 亿吨以上,总产值达到2300 亿元。
对比目前山东1400 万亩的设施蔬菜播种面积,预计未来三年,山东设施蔬菜面积将保持稳定,小幅增长。
一年两茬是山东大棚的普遍种植方式,据了解,每个大棚在农资投入方面,农药投入1500-2000元左右,冲肥4000 元,底肥3000-4000 元,平均每年投入水平在10000 元。
按照山东700 万亩的设施蔬菜面积,这个版块的农资市场容量在375 亿元左右(农药、肥料),竞争相当激烈。
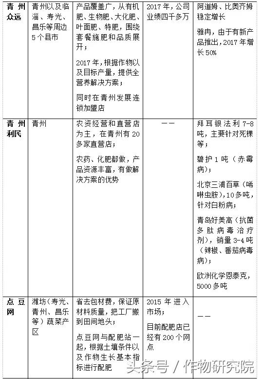
山东省级平台青岛华垦整体近3 亿的销售额中,有一半以上来自蔬菜版块,其市场覆盖了山东主要蔬菜产区。在山东终端市场,连锁(加盟、直营)是一个主要竞争形态。地方市场的经销商中,寿光地区,以大地宏琳、东方誉源、亿嘉农化等为首的经销商在当地比较突出。专注特肥领域的华琪农业是近几年发展起来的黑马经销商,接地气的服务方式让其在大环境下稳步发展。另外以配肥站模式刚进入市场两年左右的点豆网是后起之秀,目前为止在潍坊有200 多家配肥站,其发展模式值得关注。
青州地区做得比较突出的经销商有青州众远、中嘉农资(以大肥为主,也有特肥)、青州利民、德农。青州利民是大肥、农药为主的综合经销商,在青州地区布局直营店20 多家。当地最早专注特肥领域(多为进口)的青州众远是特肥领域的,以加盟连锁布局市场,目前有8 家连锁店,德农连锁在青州有20 多家直营店。
表山东省各区域保护地蔬菜分布
|
区域 |
县 |
大棚面积 |
主要种植作物 |
|
大青岛区 |
莱西 |
30000 |
甜瓜、黄瓜、番茄、西瓜 |
|
平度 |
50000 |
||
|
胶州 |
5000 |
||
|
即墨、城阳 |
10000 |
||
|
合计 |
95000 |
||
|
烟威区 |
莱阳 |
6000 |
番茄、黄瓜 |
|
海阳 |
30000 |
||
|
合计 |
36000 |
||
|
大济南区 |
济阳 |
30000 |
番茄、黄瓜、西葫芦、辣椒 |
|
平原 |
10000 |
||
|
商河 |
5000 |
||
|
禹城 |
4000 |
||
|
临邑 |
2000 |
||
|
合计 |
51000 |
||
|
*安泰**区 |
*安泰** |
15000 |
番茄、黄瓜 |
|
肥城 |
1000 |
||
|
济宁 |
3000 |
||
|
菏泽 |
20000 |
||
|
合计 |
39000 |
||
|
大莘县 |
东昌府 |
70000 |
黄瓜、西葫芦、西瓜、芹菜 |
|
莘县 |
350000 |
||
|
阳谷(冠县) |
50000 |
||
|
合计 |
470000 |
||
|
沂南 |
150000 |
黄瓜 |
|
|
苍山、费县 |
苍山 |
70000 |
黄瓜、辣椒、草莓 |
|
费县 |
20000 |
||
|
合计 |
90000 |
||
|
大寿光 |
寿光 |
300000 |
黄瓜、茄子、番茄、西瓜、辣椒 |
|
临淄 |
20000 |
||
|
青州 |
20-25万亩(10万亩高温棚) |
||
|
临朐 |
3000 |
||
|
昌乐 |
100000 |
||
|
合计 |
523000 |
企业/经销商在蔬菜产区经营状况



高水平下的农资品类走向
蔬菜产区农药上的防治方式,虫害以治疗为主,病害多以预防+治疗方式,叶面喷雾为主,辅以蘸根、灌根和熏蒸等方式。在山东农药市场,外企与国内企业的比例在30%:70%。而2017年农资价格全方位上涨,有着新化合物产品效果好、安全性高的优势,这对外企可能是一个机会。
1用药特点:过量使用化学农药
过量使用化学防治,造成病虫抗性逐步增加,增加投入成本,这是目前保护地蔬菜普遍存在的痛点之一。
在青州走访时,青州利民袁成磊告诉笔者,现在普遍的根结线虫难治,常规的药剂如噻唑膦、阿维菌素等抗性厉害,没有特效药,重茬造成的土壤破坏。
在农药品类中,杀虫剂、杀菌剂、除草剂的比例基本在3:2:1;杀虫剂竞争最为激烈,且最易出现大单品。现近几年小虫类害虫发生较严重,细菌性病害发生呈上升趋势,土传性病害也在逐步加重;发生较严重时农资投入150元/亩;发生严重后还是化学防治为主。在潍坊地区,杀菌剂品类中防治霜霉病、*粉白**病的药剂竞争激烈。
据中农立华透露,近几年,在农药品种中,甲氧基丙烯酸酯类、琥珀酸脱氢酶*制剂抑**类药剂的使用量普遍增加,*唑三**类使用量减少。
细菌性产品主要以噻霉酮、噻唑锌、春雷霉素等为主,西大华特噻霉酮、浙江新农噻唑锌等市场突出。
市场消化较大的杀虫剂中,如银农甲维盐、中科阿维菌素等在市场上表现不俗。
山东保护地蔬菜市场上量的部分单品以及企业
|
上量产品 |
企业 |
|
露娜森 银法利 |
德国拜耳 |
|
施乐健系列产品(百泰、凯泽等) |
巴斯夫 |
|
阿米西达、亮盾、阿妙收、福戈 |
先正达 |
|
甲维盐 |
银农 |
|
阿维菌素 |
中科 |
|
噻霉酮 |
西大华特 |
|
噻唑锌 |
浙江新农 |
2肥料结构悄然变化,大肥减少,“特肥”增加
肥料企业中,在寿光地区,苏贝尔、雅冉、以色列化工、瓦拉格罗等做的较为突出,量比较大的肥料产品有高得收、翠康系列。
这两年,农户在用肥结构上发生着变化,氮磷钾大化肥(包括复合肥底肥)用得少了,底肥有机肥增多,其他功能性产品增多。
具体表现,生物肥、微量元素肥等用的多了,另外,一些功能性的腐殖酸、海藻类等应用的多了。未来生物刺激物类功能肥、中微量元素会增加。
寿光地区,有机肥在增加,尤其是高品质产品,水溶肥整体价格有所下降,中低价位区间产品用量占比最大。土壤调理剂和生物刺激物市场刚刚开始,潜力巨大。
随着水肥一体化在蔬菜上的应用推进,水溶肥市场在逐渐升温。在寿光基层调研时,邹磊预测,在未来2-3年,颗粒复合肥将会退出市场。举例,之前一个县一些肥料厂家品牌销量在5000—6000吨的,现在销量降到了1000吨左右,以这种速度下滑。现在很多都是水肥一体化,水溶肥市场很大。
特肥应用比例在肥料中占比在30%-40%,有机蔬菜上要达到60%。主要应用的有碳肥、钛肥、鱼蛋白、海藻肥等。

记者走访山东设施蔬菜市场剪影
纵观山东保护地蔬菜的痛点
1菜价下跌三成,并持续低迷
150亿是目前我国蔬菜总产量可供应的人口数量,供求比达到了11:1,产能严重过剩。而随着随着全国各地发展蔬菜产业的势头渐长,山东蔬菜产业的发展也开始面临着产业过剩带来的销售难问题,早期生产的蔬菜大量销往其他省区的优势逐渐被冲淡,价格跌落问题在2017年十分凸显。
“2017年菜价平均下跌三成左右,个别作物如西葫芦价格到了2毛钱一斤,农户都赔钱,很多*款贷**建新大棚的都还不了款,2017年到了历史最低点,2016年西葫芦价格一块多一斤。同样的,2016年12月是番茄价格最好的时候,到了2017年同时期却是价格最差的时候。”青州众远赵新生告诉笔者,主要是供求关系发生了变化,农户种植跟赌博一样,看别人种番茄效益好,一拍脑袋也跟着种植番茄,跟风现象严重。
其实,在2016年,蔬菜价格就不大乐观。2017年的蔬菜价格则是到了历史的最低谷,价格普遍下跌三成,并且低迷态势贯穿了全年。
在当前蔬菜量大价低的局面下,蔬菜购销商占据更大的价格主动权,例如2017年兰陵县秋季蔬菜种植规模为30万亩,较去年扩增了20%左右,兰陵南菜园现有收购商家8个,每天收购量在18万公斤,而当前该市场供应蔬菜能力为25万公斤,收购商不愁货源,普遍以较低价格收购,造成价格持续低迷。
目前蔬菜生产剩余产能仍旧较大,短期内供大于求的格局不会变化,未来价格走势相对疲弱。
2土壤生态系统破坏严重
现在蔬菜产业最大的也是最根本的问题,就是土壤问题。
终端走访时,农户投资一个新棚的平均资金范畴在15-25万,甚至一些新建大棚投入达30万-60万,但是有个问题是,一般一个新棚,大概5年时间,就会面临土壤板结、盐渍化、重金属污染等严重情况。在蔬菜区整体比较严重,以及土传病害和线虫严重,土壤的生态系统已经被破坏了。
生态系统的破坏导致病虫害严重发生,并且形成恶性循环,防治成本越来越高;化肥连年过量使用使得土壤中团粒结构破坏,有机质含量降低,土壤地力严重透支,使得增产不能继续。
现在农户普遍有观念要增加有机肥的使用了。但是,在市场调研时,我们发现,在有机肥的选择和应用还存在很多问题。市面上劣质的有机肥太多!这些有机肥产品重金属含量很高,给土壤造成的伤害是巨大的。或者很多应用了未腐熟的鸡粪,对于土壤的危害和破坏也是可怕的。
“过去的十年、二十年,我们过度透支土壤所欠下的债,现在要还回来。不过,现在的农户基本是底肥用一点有机肥,而且品质参差不齐,土壤是很缺有机养分的。寿光有机肥是从阿卡迪安开始的,后来龙灯根乐多等,到现在整个市面有机肥产品非常多了,外企也是满天飞,市场很混乱。”华琪农业王风虎告诉记者。
3不可持续种植现象普遍
从新棚到土壤被破坏掉,大约是5年时间。同样的起跑线,都是从一个新棚开始,为何有些大棚5年以后就出现严重死棵?不注重土壤养护。有些5年以后依然健康的?
根本就在于土壤是否健康。农户不知道怎么可持续种植。零售商推什么产品就用什么,没有辨别劣质产品的能力。尤其是使用劣质的有机肥,时间久了土壤就会遭到破坏。
我们知道,日本的种植水平非常科学和精细,其对于土壤健康可持续的管理理念是国内值得学习借鉴的。一个连续种植草莓53年得日本农民,从来没有出现死棵、重茬问题,每次换茬一亩地用10吨有机肥,注重科学用肥,土壤有机质产量很高,每亩地能产4-5吨草莓,而国内产量普遍在4000-5000斤,而且品质相比也较底。
这就是为什么青岛华垦要引进先进技术以及日本佳特有机肥、易普润IPE、ICL等前沿植物营养产品的出发点,这些优秀企业的理念、产品等确实值得我们学习,“我们希望的是,让这些跟着青岛华垦走下来的农民,能在5年、10年以后,能够持续增产增收。”
基于此,山东省级平台——青岛华垦提出了可持续种植的理念,并且在植物营养方案,连续反复做实验,有了比较明显得效果。从植物营养以及技术入手,从底肥套餐开始,应用高端特肥,始终让土壤处于正向健康的发展,不断地巩固、改良土壤,让土壤处于一个健康的状态。“我们希望的是,跟华垦一起走的农户,土壤是很健康的,病害是很少的,不仅产量高,品质也是好的。”
未来三年,华垦将与县级经销商一起,与企业(拜耳、巴斯夫)共建500-1000家蔬菜健康服务站。
终端市场的几个影像变化
在山东走访调研时,结合企业以及经销商的采访,笔者发现了几个影像变化。
1.没有资源优势的企业正在被淘汰
从厂家来说,一类是大的复合肥企业,没有资源优势的,在未来将会被淘汰。但是寿光,小肥企业生命力非常顽强。近两年市场上的一个现象,如潍坊生产厂家,除了寿光联盟以及三四家企业还在活着,其余的基本都没了,但是一些小企业的生命力非常顽强。
2.市场倒逼经销商转型,寻求新抓手
在终端走访零售店时,笔者发现,这几年农资经营疲软,零售商群体普遍焦虑,他们急需借助新工具或模式转型。
据了解,寿光地区有3000-4000家零售店,青州地区已经登记的有1500家零售店,这几年,蔬菜价格低迷,农产品价格上涨,农民购买力降低,给零售商带来的压力可想而知。迫切渴望借助新模式和新抓手进行转型升级。
在寿光调研时,笔者来到了留吕镇零售店燕大姐,她在偶然的机会了解到点豆网以后,于2017年10月26日安装了点豆网配肥机。在终端市场发展激烈的今天,燕大姐希望通过这个配肥站给自己赋能。
据点豆网邹磊介绍,从2015年5月21日起步,点豆网在市场上发力不过一两年时间。主要聚焦山东蔬菜区,目前配肥店已经有200个网点,主要集中在潍坊(寿光、青州、昌乐等)蔬菜产区。
传统的零售商无非是拿货卖货,因此,点豆网要合作的零售商是有危机感和转型意识的,以及技术能力比较强的。
“我们的做法就是把工厂搬到田间地头。现在市场上,虽然对于测土配肥提的很多,但是真正落地并实施的,寥寥无几。点豆网以专业测土配肥的形象出现,更多的精力放在了线下,随着配肥站的逐渐建起,以及水肥一体化的发展,农户的用肥习惯将会慢慢改变。”

点豆网终端配肥站:每个配肥站有5个桶,分别盛装氮、磷、钾、微量元素和有机质、海藻类&腐殖酸&植物生长调节剂这五类不同的原料,基本能够满足作物生长需求
3.渠道下沉厉害
企业尤其是中小型肥料企业的渠道下沉越来越凸显。青州利民袁成磊告诉记者,寿光联盟化肥厂甚至做到了青州的一些村,这个联盟在寿光地区做的也不错,记者在当地调研时,在零售店曾看到过,寿光联盟主要生产尿素等复合肥,除了传统渠道,有些地方也直接做到农户。
“在我们镇上,有些小厂渠道下沉的结果,是跨过零售商,直接做到农户。”青州市朱良镇80后年轻店主刘霞告诉笔者,当地镇上有200多家零售店,小厂家的渠道下沉,对于零售店影响也是很大的。
4.推广方式多样化,产品结构做减法
“农户的要求越来越挑剔,在产品结构和推广方式上做了调整:产品结构做减法,推广方式多样化。”2016年农民会、示范试验是华琪农业的工作重心,2017年的工作重心变成了回访、走棚以及挖根行动。
农户对套餐接受度越来越好,但是市场刚刚开始。2017年,华琪主要是针对作物的节点推出小套餐,2016年,针对作物生长过程中的某个问题推出医疗包。
4.农资价格上涨让终端经营遇坚
2017年,农药产品涨价主要在甲维盐、阿维菌素、杀虫剂等,有些价格上调幅度达到了40%-50%。虽然2017年,农资价格上涨还未到达终端用户,但2018年终端购买价格上涨一定会显现。在蔬菜农户为主的产区,如果2018年卖菜难的情况持续,农资经营情况将更不好。对此,有些零售商也很无奈,如果真是出现这种情况了,只能做一些中低端的产品。
5.未来主要以企业核心产品+配套技术服务
国内企业近几年在市场上,发展较迅速。外企的证件优势在逐步弱化,国内相应企业证件也在逐步完善,并且相应的技术服务也在增加。逐渐朝着高标准、精细化方向发展。未来主要以企业核心产品技术与配套服务为主。
6.提供优质农资产品和服务的同时,解决销售问题
“华垦的未来是作物健康管理,在蔬菜上也是如此,现在做的最好的是草莓。草莓方面,与日本佳特成立了佳垦,从温度、湿度、育苗、移栽、整地、闷棚包括授粉、采摘、蔬果等全套栽培管理技术都是日本的。摸索成功以后我们要推广到草莓大棚,提高草莓栽培品质。”
为了帮助农户解决销售问题,2017年,青岛华垦成立了短平快果蔬配送有限公司,收购合作社高品质的农产品,比如草莓、番茄、桃、葡萄,供给高品质的连锁供应商,组织农民生产优质的瓜果菜,联系果商、菜商,根据他们的需求,做订单农业。
7.高温闷棚向增施生物菌肥转变
重茬障碍是设施大棚面临的凸出问题,对此,农户普遍采用高温闷棚的做法,每年都要闷一次,成为保护地蔬菜的一个常态。
相应的,高温闷棚药剂市场容量巨大,氯化苦、威百亩、棉隆、氢氧化钙等药剂应用普遍。在基层走访时,笔者了解到,仅安丘地区的氯化苦产品销售额保守估计在1-2亿。
“农户基本采用氯化苦等进行化学闷棚,但是闷棚不仅能将有害菌杀死,连有益菌也杀死了,并且土壤结构非常脆弱。一旦有害菌优先进入土壤,在没有天敌的情况下,土壤有害菌快速发展,对作物生长非常不利。”因此,青岛华垦更多引导用生物的方法来解决这些问题,比如用微生物。
作为山东保护地蔬菜的代表产区,寿光在早些年,针对死棵严重现象,也是采用闷棚,但是这两年,在青岛华垦以及其他厂家的共同推动下,生物有机肥、生物菌肥越来越多,观念慢慢转变过来了,农民也意识到了,土地连续闷棚三年,土壤会非常板结,而且三年以后,闷棚效果也没有那么好,转施生物菌肥。现在寿光地区,闷棚产品销售额在下降,菌肥的销售额在逐年增加,这个东西不是立竿见影的,是慢慢改良的。
8.有机绿色蔬菜种植是方向
目前,山东有机、绿色种植比例并不大,在30%以内,但未来的需求一定会持续增加。
今年是青岛农业大学教授张立宁第四年推广有机绿色种植模式,张教授认为,未来几年,有机绿色蔬菜种植一定是趋势。
对此,笔者深以为然,其实今年笔者在陕西、浙江、山东走访过程中,就发现了与之类似的理念,无论是陕西富钾探索的有机化标准化种植,浙江省台州农资有限公司正在探索的可持续栽培、山东青岛华垦提倡的可持续种植,以及青岛农业大学客座教授张立宁提出的有机绿色种植模式,围绕作物的有机化、标准化、可持续化种植模式在各个地方开始发展。虽然目前还是星星之火,但未来一定有燎原之势。
现在的农资经营也进入了新时代,土地集约化、大户出现,发展有机、绿色种植,将成为新时代经销商的课题。品质化一定是方向,农户以品质取胜的意识也开始加强。
但是,比较危险的是,现在的大多数经销商,没有意识到这个未来的趋势。让经销商少卖农药、化肥,他们大多都是不能接受的,但是他们忽视了最重要的一点,就是必须要帮助农民挣钱。
笔者的感受是,不管是哪个地区,哪些作物,现在我国种植业的一个新方向已经出现:愈加关注品质、标准化、可持续。总有一些人的理念是超前的,这些群体或是大的平台、或是专家,或是专注某些作物领域的经销商。虽然各自探索的结果还未显现,但努力的方向都开始明朗:就是开始真正关注作物本身了,并且从健康角度关注可持续、健康、有机、标准化了。笔者认为,这是未来农资人要努力和转型的方向。
9.围绕品质给植物营养提供的机会
这几年,不少优秀的经销商更多的走出去,出国考察其他国家的农业。国外的参观学习让他们坚定了我国农业的发展方向以及自己的市场战略。
“在欧洲,不让农民用生物刺激素等特肥,他没法种地,你可以不让他用农药,但是在中国是反的,你不让他用农药,他没法种地。”华琪农业王风虎说,我国消费者对于农产品品质的要求越来越高,未来市场上会出现农产品分级。市场倒逼下,会引导农户意识转变,提高品质。
而围绕品质给植物营养带来的机会是巨大的,虽然需要一个过程,但这一定是未来的趋势!

对于青岛华垦来讲,之前的重心一直在农药方面,但是从推广特肥以后,华垦也逐渐关注植物营养,并且他们对比了荷兰的设施农业,作物种植主要靠的是植物营养,荷兰农药比例在10%以内,植物营养在80%-90%。
“那么,我们考虑,未来在整个山东以及全国,会不会也是农药投入比例越来越小,植物营养比例逐渐加大?这在未来很可能将成为一个趋势。”青岛华垦李跃告诉记者,在植物营养方面,华垦2017年加大了投入力度,从继续引进特肥产品到专业的推广队伍,把植物营养这个板块逐渐丰富起来。
不像前几年对于特肥的盲目推崇,这次走访市场,笔者发现,经销商对于特肥开始有自己的认知了。在基层调研时,笔者每每提到特肥,大家的首先反应就是反问:什么是特肥?因为现在市场上所谓的“特肥产品”太多了!
“较早时是华琪等少数在做特肥,一开始是一个人在跑,跑着跑着来了两个,慢慢地,就有一群人跟你一起跑,他们就推着你向前跑,一开始会很辛苦。”作为寿光最早一批推广的经销商,寿光市华琪农业开发有限公司王风虎见证了特肥在寿光的发展。他告诉笔者,随着近两年特肥的普及以及推广,如今很多经销商都在做特肥,但是在寿光,市场根本不缺产品,对于经销商来说,你的优势在哪里?这就要从细节和服务来体现。华琪从一开始寿光地区特肥领跑者,也一直在摸索和转型,现在拼的是围绕作物的专业技术服务能力。
不过特肥的推广其实是一个比较缓慢的过程。现在农户对于特肥,有意识没有依赖,至少在现在这个阶段,特种肥料还完全不是刚需,目前在农资投入中只占很小一部分。
瓦拉格罗刘超认为,“未来,特种肥料的普遍应用是必然趋势,未来会成为农户种地的刚需产品,最终会形成必须元素+生物刺激物+辅助农药的格局。”
市场遇艰下,农资人的求变之路
市场艰难,应该是2017年农资人的整体感受。
蔬菜上,更是如此。价格跌落幅度大,低迷时间持久。2017年菜价跌了三成,对于经销商的整体经营影响很大,特别是春天,老百姓都不舍得冲施肥料了,后期追肥时,只要菜价好,就用,菜价不好时,就不用了或者用便宜的。
结合此次在山东的走访,笔者认为,有以下几点。
1.市场艰难下,洗牌将会越来越快
2017年菜价下跌三成,受此影响,农户收入相比2016年减半,但是成本降不了太多,所以农户的收益大大减少。
在寿光地区调研时,专注做特种肥料的经销商华琪农业王风虎告诉记者,结合市场来看,这几年越来越有一个感觉,未来,在零售店层面,做得好的将会越来越好,差的也会越来越差,两极分化会非常明显。加上,农户由于价格的问题越来越挑剔。这是一个非常重要的方向,菜价对整体销售会有影响。技术性强、掌握资源的会比较有优势,厉害的依然厉害,不厉害的很多在逐渐实收。
对于批发商层面来说,以前依靠促销来销货的,很力不从心了。现在拼的是服务、产品品质,市场好的时候,农户不那么挑剔,市场不好的时候,农户的钱用在刀刃上了,这些依靠促销的经销商压力会很大。
2.专注作物领域的服务商越来越多
这几年慢慢出现了一些专注作物的公司,比如专注葡萄、草莓、马铃薯等,专注一种作物,提供一个全程服务。研究的非常精、非常透,如果坚持下去,在这些领域会很专业。
3.博弈终端,服务为王,渠道商品牌将大于厂家品牌
行业的竞争倒逼渠道下沉,并且近两年这个现象愈加明显,越来越多的厂家越过省级直接到县级或者越过县级到终端,现在很多国外的小公司,直接做到终端零售商,特别是特肥企业,渠道下非常明显。
“作为流通经销商,唯一的出路就是打自己的服务品牌。”专注特肥的经销商平台青州众远总经理赵新生认为,在终端,渠道品牌要大于厂家品牌。有时候好的产品用不好效果,在农民那里也是不认可的,必须根据作物合理搭配应用,用出效果,才能获得农户的认可。这就给凸显出了专业度和技术能力强的经销商价值。
2017年菜价大幅下跌导致很多经销商销量都下滑,不过青州众远依然还保持20%的增长,主要就是通过服务来体现的。
4.服务更加精细化、专业化
近几年,企业在保护地蔬菜上的服务呈现了这样的一个特点:服务更加精细化、更贴近终端用户——种植户。对经销商的技术要求越来越高。
“有些大基地不缺资金,但是缺专业的技术指导。只要你能帮他种出来好的东西就行。但是现在的很多经销商满足不了他们的需求。”
为什么很多经销商感觉农资难卖?并且越做越累?
大多经销商还是简单的围绕卖货进行的,在技术层面跟不上新兴农民对他们的要求。因为没有得到农民的尊重。青岛农业大学客座教授张立宁认为,这些经销商没有帮助农民解决他们的核心问题,这类群体比例在青岛能达到60%。第二类,有一小部分经销商,他们对技术非常懂,是技术型的。这些经销商基本在提供服务的过程中顺便完成了农资销售,是很轻松的。
5.保证自己客户的优质
在采访青州众远赵新生时了解到,近两年众远在连锁版块没有扩张,“因为连锁店不是简单挂个牌就可以了。成为连锁店以后,会通过一些措施和服务来保证客户的优质和稳定。在一个乡镇只发展一家,如果销量连续两年下滑或者达不到我们的要求,第三年就会摘牌。我们也是一直在淘汰、筛选,不能盲目扩张。”
青州众远连锁朱良店的店主刘霞是一个思维意识超前的80后,对新模式和新事物关注度较高,并且擅长做减法。当地乡镇有一半都是她的客户。“之前我们的客户数量从500个做到800个的时候,会从这800个客户中筛选,留下忠诚度等各方面比较优秀的客户。”
6.经销商对于联盟的关注度增加
未来,搞一些同行之间的联盟对未来的经营有很多帮助。青州众远赵新生告诉笔者,“比如我们卖大品牌最头疼的是串货问题,如果成立一个联盟,最起码有一个共同的规矩,*制抵**串货。因为经销商都是企业选择的,有区域重合的话,很难依靠自身去解决。批发商做的几乎没有,零售商层面的联盟驭逸营这个模式值得学习。”
结语:
结合过去2017年的几个作物调研,所有的趋势走向都指向一个道路:种植端——未来一定是品质为王,市场端的变化将会逐渐引导种植端理念和方式,优质农产品与普通、甚至低端农产品价格将会拉得越来越大。
经营端——服务为王。走访山东蔬菜市场最大的感受是,虽然2017年菜价低,市场艰难,但一些经销商在这样的情况下依然保持增长,这说明什么?在市场越来越难做的时代,有服务能力的经销商将会越来越凸显,经销商两极分化越来越严重。
市场在变,不变的是我们的目标群体和终端用户。唯有不断给自己赋能,深入钻研作物,钻研服务,才是唯一出路。也唯有田间地头,才是我们农资人应该奋斗的地方!
来源农资与市场 作者王奕
