
减肥、抗癌、改善代谢……作为益生菌中的一种明星候补菌,Akk菌的“万能”地位并非空穴来风。
Akk菌的发现历史非常短暂。
2004年,荷兰瓦赫宁根大学微生物学实验室的研究者们Muriel Derrien等人从人类粪便中鉴定出了一种新的粘液降解菌:
Akkermansia muciniphila(A. muciniphila,嗜粘蛋白-阿克曼氏菌,本文简称为Akk菌)。
它以瓦赫宁根著名微生物生态学者Antoon D. L. Akkermans(1941-2006)博士的名字命名。

Derrien等人分离出的菌株“Muc T”电镜图,记录了人类与Akk菌的首次相遇
Akk是一种椭圆形的革兰阴性菌,是人体肠道的常驻民,占人体微生物群落的3-5%。
它能在肠道粘液层中生长,并利用宿主分泌的粘蛋白“为食”,从而通过竞争性排斥的方式在肠道内定居并保护肠道免受病原体的侵害。虽然Akk菌以粘蛋白作为能量来源,但大量观察证实,Akk对肠道粘液层厚度和肠屏障完整性存在正向调节作用。与Akk菌相关的研究,多数集中在它改善肥胖及诸多代谢疾病的能力——口服活Akk(小鼠)可以通过改变脂肪组织代谢和肠道通透性,预防饮食引起的肥胖,而不影响食欲和饮食习惯。 除此之外,Akk菌在:IBD、渐冻症、孤独症、癫痫、高血压等疾病中都被报道了负相关关系。在近几年的癌症免疫疗法研究中,也被发现参与了患者对PD-1阻滞剂的响应程度。短短十几年,Akk菌因其在许多疾病中被发现的“益生”作用,在学术界迅速吸引了大量的关注和研究资源,甚至被媒体冠以“万能菌”、“明星菌”、“前途无量菌”的称呼。研究者们看到了Akk菌作为下一代益生菌药物的潜力——它有望成为改善肥胖、糖尿病、肝脏疾病和心脏代谢紊乱等代谢疾病的潜在靶点。科学家们期待在微生物层面找寻“新型*器武**”,以对抗疾病。
自2004年来,关于Akk菌的研究在诸多领域中全面开花,我们汇总了Akk菌研究中近30篇高引文献,尝试用1.5w字梳理这十多年来的“战争编年史”,探究Akk在癌症、糖尿病、肥胖、早衰症、渐冻症、IBD、高血压、孤独症等10多种疾病领域的研究进程,剖析Akk菌研究的利弊,并搜集提高Akk菌丰度的方法。
速读版1.Akk菌被发现的益处,主要集中于它“改善代谢”的能力。健康人中Akk菌的丰度,往往比糖尿病、肥胖和超重人群高;
2.动物实验显示,补充Akk将逆转小鼠由高脂饮食引起的代谢紊乱、提高小鼠胰岛素敏感,抗炎并改善脂肪沉积;
3.Akk同样提高了PD-1阻滞剂抗癌治疗中,肿瘤小鼠对免疫疗法的响应能力;研究人员还发现,Akk丰度的提高,还与癫痫病、早衰症、渐冻症、IBD、高血压、孤独症的改善有关;
4.在诸多利用饮食与补剂提高Akk丰度的报告中,富含多酚的食物似乎最具改善潜力——尤其是实验人员所用的“蔓越莓提取物”。
5.但是,肠内Akk丰度的提高不一定绝对有益。多份顶级刊物也同样报道了高丰度的Akk与二型糖尿病、IBD等疾病的关联。
6.相悖的研究结论显示了进一步了解Akk菌的必要性。Akk菌的作用机制、在整个生态系统中的角色、如何与其他物种协同和互作,还没有形成一个完整的拼图。此外,作为益生菌的Akk,还需进一步在所有人群中证实安全。
一、抗炎、改善肥胖及相关代谢疾病
Akk菌的抗肥胖特性使其成为一种很好的候选细菌“药物”。
人类和小鼠的研究已反复证明,相对健康人或啮齿动物,超重或肥胖的受试者/动物体内Akk丰度减少。Akk已被广泛认为与肥胖、糖尿病、炎症和代谢紊乱显著负相关。
1. 给小鼠服用Akk菌,可逆转高脂饮食引起的代谢紊乱,预防肥胖和相关并发症
研究名称: Cross-talk between Akkermansia muciniphilaand intestinal epithelium controls diet-induced obesity
期刊:PNAS
发表时间:2013年5月
DOI:10.1073/pnas.1219451110
这是2013年刊登于《PNAS》的一则高引研究。
布鲁塞尔的Patrice Cani教授和瓦赫宁根大学的Willem de Vos教授及其同事发现,在饮食促肥和2型糖尿病(成年发病)的小鼠中,Akk菌的丰度减少:

Akk菌丰度在肥胖和2型糖尿病小鼠中的丰度显著降低
当他们给予小鼠不可消化的纤维(如低聚果糖),可看到Akk菌丰度的恢复。Akk菌的存在增强了肠道屏障,并且与体重增加(脂肪储存)、脂肪组织炎症反应和胰岛素抵抗呈负相关。
为了验证这些改善结果与Akk菌的因果关系,研究人员给普通小鼠不同饮食+补充Akk菌。
结果,在正常饮食的小鼠中,研究人员没有观察到任何影响。但在因高脂饮食而超重的小鼠中,Akk菌导致了脂肪及相关代谢缺陷的减少,但并未影响食物的摄入量。
而在这两组小鼠中,Akk菌均未对整体肠道微生物组分产生明显的改变。
除此之外,接受Akk菌的超重小鼠肠屏障功能增强,且肠内*麻大**素水平升高——这是一种维持血糖正常的物质。

Akk菌恢复了肥胖小鼠的肠道屏障功能,增加了肠内*麻大**素水平
但是,只有完整的活菌产生了这些结果,预先热处理的Akk菌无效。
这项研究结果清楚地表明,Akk菌在肥胖、2型糖尿病和代谢性炎 症的生理病理学中起着关键作用。它似乎预示了这样一种可能:使用Akk菌给药,或可减少炎症、预防肥胖及相关代谢疾病。
2. 人类试验: 口服巴氏灭活Akk菌,可提高约30%的胰岛素敏感性,降低胰岛素血症和血浆总胆固醇
研究名称: Supplementation with Akkermansia muciniphila in overweight and obese human volunteers: a proof-of-concept exploratory study
期刊:Nature Medicine
发表时间:2019年7月
DOI:10.1038/s41591-019-0495-2
今年7月1日,Akk益生菌补充剂的第一次人体实验结果发表于《Nature Medicine》。
比利时鲁汶药物研究所团队针对32名超重/肥胖、患胰岛素抵抗志愿者,进行了为期三个月的随机、双盲、安慰剂对照实验。志愿者们分别每天口服10^10细胞剂量的Akk活菌、Akk死菌和安慰剂,并被建议保持平常的饮食和运动。
结果显示:
-
与安慰剂组相比,Akk死菌组显著提高胰岛素敏感性指数(约30%),而活菌组显著提高了胰岛素抵抗评分;
-
与安慰剂相比,Akk死菌组总胆固醇显著降低8.68%,而低密度脂蛋白(LDL)胆固醇降低7.53%,甘油三酯降低15.71%;
-
Akk死菌显著降低了LPS。研究人员推测这可能与观察到的有利代谢变化有关,如葡萄糖代谢和肝脏炎症标志物的改善,以及白细胞减少。因为此前已有研究表明,Akk菌可以加强肠道屏障功能,最终降低血浆LPS;
-
与安慰剂组相比,Akk死菌组稍微减轻了约2.27kg体重,约1.37kg脂肪量,还减小了髋部周长约2.63cm,腰围约1.56cm——但这一变化没有达到统计学意义。

脂代谢相关参数的变化
这项人类实验证实了补充一定剂量Akk的安全性。所有人均未出现不良反应,且耐受性良好。至少从长期(即3个月)来看,每日口服10^10细胞剂量的Akk菌,在超重、肥胖和胰岛素抵抗患者中是安全的。
3. 上海交大医学院: Akk菌改善脂肪沉积、葡萄糖耐受性和低度炎症
研究名称: Akkermansia muciniphila improves metabolic profiles by reducing inflammation in chow diet-fed mice
期刊:Journal of Molecular Endocrinology
发表时间:2017年1月
DOI:10.1530/JME-16-0054
以往对Akk菌的小鼠研究,多集中于肥胖或相关代谢疾病的模型。但在正常受试者中,它是否也能对健康有益仍然不清楚,具体机制也不清楚。
2017年,来自上海交大医学院团队在《Journal of Molecular Endocrinology》发表一项研究成果,他们使用了标准饮食的正常瘦鼠作为补充对象,探究Akk菌对正常小鼠葡萄糖代谢和炎症的影响。当研究人员以2×10^8菌落形成单位(cfus)/200μL为剂量,每天灌胃、持续5周后,他们发现:小鼠体重显著减轻,脂肪总量也减少了。 不仅如此,Akk菌还提高了小鼠的葡萄糖耐量和胰岛素敏感性,降低了与脂肪酸合成相关的基因表达,降低了肝脏和肌肉中的转运; 同时,Akk菌也减轻了肝脏和肌肉中的内质网(ER)应激。更重要的是,Akk菌补充减少了慢性低水平炎症,这反映在:脂多糖(LPS)结合蛋白(LBP)和瘦素的血浆水平降低,肝脏和肌肉中的LPS/LBP下游信号传导失活。

Akk菌给药减轻体重,减少脂肪量,改善葡萄糖稳态

Akk菌减少肝脏和肌肉脂肪沉积

Akk菌影响ER应激相关基因在肝脏和肌肉中的表达此外,代谢组学分析也显示了血浆中抗炎因子的增加,如α-生育酚、β-谷甾醇,以及一些代表性氨基酸的减少。
这项研究表明,Akk菌对标准饮食的正常小鼠,同样有改善脂肪沉积、葡萄糖耐受性和低度炎症的作用。
它为Akk菌与宿主健康的相互作用提供了新的证据,并指出了Akk菌与宿主代谢相互作用的可能机制。

Akk菌与宿主代谢的功能性互动简图
二、Akk:好细菌是可以用来抗癌的
2018年1月5日,三篇同期发表于《Science》的重磅研究,指出了肠道微生物在PD-1抗癌免疫疗效中发挥的关键作用。
在这些研究中,科学家们发现,肠道细菌可影响患者对癌症免疫治疗的反应:免疫应答好的患者,肠道中存在大量“好”细菌,而无应答者的肠道菌群组成失衡——这与免疫细胞活性受损有关。维持健康的肠道菌群,或可帮助患者对抗癌症。
在其中一篇针对上皮性肿瘤的研究中,来自巴黎古斯塔夫•鲁西癌症研究所团队,报告了Akk菌在改善患者免疫应答中的作用。
研究名称: Gut microbiome influences efficacy of PD-1–based immunotherapy against epithelial tumors
期刊:Science
发表时间:2018年1月
DOI:10.1126/science.aan3706
癌症免疫疗法,对于一系列明显的血液学和实体转移性恶性肿瘤已经非常成功。靶向PD-1/PD-L1轴的免疫检查点*制剂抑**(ICIs)在相当一部分癌症患者中诱导持续的临床反应。
尤其是,PD-1阻滞剂对于晚期黑色素瘤、非小细胞肺癌(NSCLC)和肾细胞癌(RCC)有很高的疗效。这也是目前在癌症治疗中最广泛使用的ICIs。
然而,在临床观察中,有60%-70%的患者对ICIs存在原发性抵抗。
Routy等人发现,这种抵抗可归因于异常的肠道微生物组分。抗生素的使用与PD-1阻滞的不良反应有关,它抑制了ICIs对晚期癌症患者的临床疗效。
首先,研究团队分析了上皮性肿瘤(肺癌和肾癌)的患者样本,分别采集ICIs应答良好/不良的粪便微生物群,对无菌小鼠进行FMT。
当Routy等人将应答良好者的粪便微生物群移植给无菌小鼠,发现可在小鼠中改善PD-1阻滞剂的抗肿瘤作用,而应答不良者的粪便则没有类似效果。
粪便样本的宏基因组学显示,对ICIs的临床反应,与Akk菌的相对丰度之间存在相关性——无应答患者Akk菌水平显著较低:

与NSCLC和RCC的良好临床结果最显著相关的肠道菌是Akk菌
然而,给抗生素治疗小鼠口服补充Akk菌后,可恢复其对免疫治疗的反应。

AKK菌在抗癌药物PD-1阻断治疗中的生物学意义
Akk菌是人类回肠微生物群中最丰富的细菌之一,其免疫调节作用的机制目前尚不清楚。
研究人员猜测,癌症患者面临的压力,可能导致肠道屏障功能失衡和全身内毒素血症。通过加强肠屏障及减少全身炎症,Akk菌可能与其他共生体(比如Clostridiales菌和Ruminococcaceae菌)产生了一种“稳态”联盟,可防止肠漏和全身免疫抑制。
这项研究结果表明,肠道微生物群可显著影响NSCLC和RCC小鼠及人类患者的PD-1阻断效果。通过调节肠道生态系统来规避患者的ICIs抵抗,也许是一种可行的方法。

《Science》在同期配评中认为,关于肠道微生物的研究已经产生了范式上的转变。在微生物群-宿主的互作研究之外,许多科学家正着眼于在各种化疗和免疫制剂的临床前模型中,探索细菌对于抗肿瘤效果的影响机制。 从概念上说,这些发现表明,细菌介导的与免疫系统的互作是获得最佳药物疗效的必要条件——虽然从目前来看,关于人体微生物组分、功能,如何影响癌症治疗结果的信息还很有限。本期Routy、Gopalakrishnan和Matson等人的研究证明,在评估治疗干预时,应该考虑到患者肠道微生物群在其中的角色。
另外同期两篇研究指路:
Gopalakrishnan et al., Gut microbiome modulates response to anti–PD-1 immunotherapy in melanoma patients, Science, 05 Jan 2018, DOI: 10.1126/science.aan4236
Matson et al., The commensal microbiome is associated with anti–PD-1 efficacy in metastatic melanoma patients, Science, 05 Jan 2018, DOI: 10.1126/science.aao3290
三、治疗癫痫病
研究名称: The Gut Microbiota Mediates the Anti-Seizure Effects of the Ketogenic Diet
期刊:Cell
发表时间:2013年5月
DOI:10.1016/j.cell.2018.04.027
2018年的一则《Cell》还报告了Akk菌在小鼠中的抗癫痫作用。当研究人员给小鼠同时补充Akk菌与Parabacteroides菌,就能使其获得抗癫痫保护。

在人类病人中,这种作用是通过癫痫患者的一种辅助治疗性饮食——生酮饮食来实现的。
生酮饮食是一类高脂肪低碳水饮食,最初用来治疗儿童癫痫,目前在癌症、阿尔茨海默病、代谢综合征和孤独症谱系障碍的辅助治疗中也有广泛应用。但在这项研究之前,我们并不清楚生酮饮食究竟是如何发挥作用的。

Olson等人利用难治性癫痫小鼠模型发现,生酮饮食可在4天内迅速改变小鼠的肠道菌群组成,它显著提高了Akk菌与Parabacteroides菌的丰度,并使两种脑内神经递质的比率升高:GABA(一种抑制性神经递质)与谷氨酸(一种兴奋性神经递质,当过量时与癫痫活动相关)比值。
但在无菌小鼠和抗生素治疗小鼠中,生酮饮食却没有发挥它的抗癫痫作用。当同时给予Parabecteroides和Akk菌,小鼠可恢复抗癫痫能力——但单独补充其中一种或与其他种类细菌同时补充,则是无效的。
这说明,生酮饮食之所以有效,并不是依靠限制碳水或促进酮的生成,而是肠道菌群。

生酮饮食要发挥抗癫痫作用,需要微生物群参与
代谢组学分析显示,不论是生酮饮食还是同时补充Akk与Parabacteroides,小鼠表现出一致的γ-谷氨酰氨基酸减少,海马体中GABA/谷氨酸比值增高——而海马体是与癫痫密切相关的大脑区域。
这项研究揭示了让生酮饮食发挥抗癫痫作用的微生物机制,也是人类首次证明癫痫与肠道菌群之间的因果关系。它为未来探究以肠道微生物为靶标的抗癫痫疗法立下了一块基石。

γ-谷氨酰氨基酸减少及GABA/谷氨酸比值增加,与抗癫痫作用相关
四、延缓早衰症进程
研究名称:Healthspan and lifespan extension by fecal microbiota transplantation into progressed mice
期刊:nature medicine
发表时间:2019年7月
DOI:10.1038/s41591-019-0504-5
今年7月的一则研究还发现,Akk菌对于早衰症中加速的老化也具备防护作用。
来自西班牙奥维耶多大学的Carlos López-Otín团队在《nature medicine》发文称:
-
当把野生小鼠的粪便微生物群(FMT)移植给早衰症小鼠模型,早衰小鼠的各项指标变得更加健康,且平均寿命增加13.5%(从141天到160天)。
-
当他们单独使用Akk菌对早衰症小鼠进行口服灌胃补充后,小鼠的寿命也延长了。
-
除此之外,补充Akk菌的早衰小鼠,还出现了肠三叶因子Tff3 的增加,这有利于促进伤口愈合,修复肠道粘膜层。
早衰症(Hutchinson–Gilford progeria syndrome,HGPS)是一种罕见且致命的遗传病。
得了早衰症的病人,通常会过早衰老,存在严重骨溶解、骨质疏松症、全身脂肪萎缩,其他表现还包括生长迟缓、关节僵硬、宽大的颅缝、畸形的面部特征等。
目前病因不明,也尚无治疗方法。

美国著名励志演说家、早衰症患者Sam Berns(1996-2014),图源:National Geographic
为了找出肠道菌群与早衰症相关的潜在机制,研究人员还对几组小鼠的回肠内容物进行了代谢组学分析。
一个显著的改变是:接受FMT的早衰症小鼠出现“次级胆汁酸生物合成”的富集(胆汁酸可调节代谢和抗炎)。
此外,早衰症小鼠的阿拉伯糖、核糖单糖、核苷肌苷和醚磷脂PCae (18:0)耗尽,但在接受FMT后,这种情况被逆转。

给早衰症小鼠补充A. muciniphila及回肠内容物代谢组学分析 值得注意的一点在于:次级胆汁酸是由肠道微生物群产生的,且与小鼠中的Akk菌水平呈正相关。研究人员据此猜测,次级胆汁酸的恢复,正是恢复健康菌群有益作用的机制。通过FMT,恢复次级胆汁酸和其他代谢产物(阿拉伯糖、核糖、肌苷),可能有助于改善早衰小鼠的健康并延长寿命。
Carlos López-Otín团队证明,对肠道菌群的治疗干预,可导致早衰症小鼠健康改善,甚至是寿命的延长。纠正与加速老化相关的肠道菌群失调是有益的,它为利用微生物群对抗与年龄相关的疾病提供了理论依据。
五、减缓渐冻症发展
研究名称:Potential roles of gut microbiome & metabolites in modulation of murine ALS
期刊:Nature
发表时间:2019年7月
DOI:10.1038/s41586-019-1443-5
不光是Akk菌本身,近日发表于nature的研究,还报告了Akk菌代谢物的益处。它们可能在意想不到的疾病中发光发热,比如——渐冻症。
渐冻症是一种遗传性神经退行性疾病,它的医学名为“肌萎缩侧索硬化症”(ALS)。
据2019年7月《nature》报道,魏茨曼科学研究所团队在ALS易感小鼠模型中发现,ALS的发展可能受肠道微生物群的调节,补充Akk菌可显著减缓疾病进展。初步研究表明,这项结果也适用于人类。答案可能在Akk菌的代谢物: 烟酰胺(NAM)。
在初始阶段,研究团队在小鼠中鉴定出了11种与疾病进展有关的肠道菌菌株,这些菌株甚至在小鼠出现明显ALS症状之前就已经发生了变化。
当科学家分离出这些微生物菌株,并在小鼠接受抗生素治疗后(意味着小鼠的肠道菌被消灭),以益生菌补充物的形式逐个喂给ALS易感小鼠。
其中一些菌株对ALS样疾病有明显的负面影响。但有1种菌株——即我们的主人公Akk菌,却显著减缓了小鼠的疾病进展,延长了它们的生存期。
为了揭示Akk的作用机制,科学家们检测了肠道微生物分泌的数千个小分子。他们将注意力集中在一种叫做烟酰胺(NAM)的分子上:
在抗生素治疗后,ALS易感小鼠的血液和脑脊液中的烟酰胺水平降低。给小鼠补充Akk菌(它能够分泌烟酰胺)后,它们的烟酰胺水平升高了。

为了证实NAM确实是一种微生物群分泌的分子,科学家们不断地向ALS易感小鼠注入NAM。
他们得到了令人兴奋的结果:这些小鼠的临床状况明显改善。 大脑基因表达分析表明,NAM改善了小鼠运动神经元的功能。
随后,研究人员检查了 37名ALS患者的微生物群和代谢产物,并将其与同一家庭成员的微生物群和代谢产物进行了比较。
分析表明,ALS患者的肠道微生物群在组成和功能特征上与健康对照组非常不同。在ALS患者中,许多参与NAM合成的微生物基因被显著抑制。
一项对血液中数千个小分子的分析也显示,与对照组相比,ALS患者存在一个独特的模式: 许多参与NAM合成的中间分子在ALS患者的血液中发生了改变。当研究人员检测NAM本身的水平时,他们发现,与对照组相比,60名人类ALS患者的血液和大脑中的NAM水平明显降低。此外,NAM水平降低与患者肌肉无力程度之间也具备相关性。

血液中的许多小分子代谢物来源于肠道微生物群。它们在ALS患者(上)中表现出与健康人(下)不同的模式。nature评论,这项研究是首个已知的、关于微生物群和神经退行性疾病之间功能联系的报告
六、低水平的Akk,还与IBD、高血压、孤独症等其他疾病有关
1. IBD患者体内Akk菌显著减少
研究名称:Mucolytic bacteria with increased prevalence in IBD mucosa augment in vitro utilization of mucin by other bacteria
期刊:Am J Gastroenterol
发表时间:2010年7月
DOI:10.1038/ajg.2010.281
2010年Png等人报告,在IBD患者中观察到粘膜相关细菌的增加,粘膜降解菌Akk则显著减少。
研究团队使用PCR对46例IBD患者和20例对照组的粘膜降解菌进行了计数,证实克罗恩病(CD)(平均1.9倍)和溃疡性结肠炎(UC)(平均1.3倍)在宏观和组织学正常肠上皮中的粘膜相关细菌16S rRNA基因增加。
在对照组中检出最多的粘膜降解菌——即Akk菌,在CD和UC组中减少了许多倍。

IBD患者和对照组的菌群相对丰度对比
2. 孤独症、特应性疾病儿童的Akk相对丰度低
研究名称: Low relative abundances of the mucolytic bacterium Akkermansia muciniphila and Bifidobacterium spp. in feces of children with autism
期刊:Appl Environ Microbiol.
发表时间:2011年9月
DOI:073/pnas.1219451110
研究名称:Unbalance of intestinal microbiota in atopic children
期刊:BMC Microbiology
发表时间:2012年6月
DOI:10.1186/1471-2180-12-95
2011年,Wang等人利用PCR定量分析可能影响孤独症(ASD)儿童胃肠道健康的粪便细菌。
他们发现,ASD儿童体内双歧杆菌和Akk菌的相对丰度较低,这可能表明ASD儿童的胃肠道粘液屏障比普通儿童薄,研究人员认为这是ASD患者肠道通透性受损的间接证据。

孤独症儿童双歧杆菌和Akk菌的相对丰度较低
另一项针对特应性疾病儿童(atopic children)的肠道菌群分析也发现了Akk菌的显著缺失,丰度同样降低的还有Clostridium cluster IV、Faecalibacterium prausnitzii; Enterobacteriaceae相对丰度增加:

3. Akk菌对小鼠结肠炎的改善具有菌株特异性
研究名称:Strain-Specific Anti-inflammatory Properties of Two Akkermansia muciniphila Strains on Chronic Colitis in Mice
期刊:Front. Cell. Infect. Microbiol.
发表时间:2019年7月
DOI:10.3389/fcimb.2019.00239
今年7月,上海交大的张晨虹和赵立平团队报告了两种Akk菌株对于小鼠结肠炎的改善作用。
他们的成果表明,人源Akk菌株(ATCC)与鼠源Akk菌株(139)对慢性结肠炎都具有抗炎特性:

ATCC和139菌株改善小鼠慢性结肠炎
两种Akk菌株改善了包括脾脏重量、结肠炎症指数和结肠组织学评分在内的临床参数,下调小鼠结肠中促炎细胞因子的表达(包括TNF-α和IFN-γ),且ATCC的效果强于139。
4. 高血压患者Akk菌减少
研究名称: G ut microbiota dysbiosis contributes to the development of hypertension
期刊:Microbiome
发表时间:2017年2月
DOI:10.1186/s40168-016-0222-x
在2017年一项针对41名健康对照者、56名高血压前期患者、99名原发性高血压患者进行的全面宏基因组和代谢组学分析显示,高血压或高血压前宿主的代谢变化与肠道微生物群失调存在密切联系。其中,健康对照组所富集的三氯乙醇葡萄糖醛酸(trichloroethanol glucuronide)与双歧杆菌和Akk菌呈正相关:

异常肠道微生物群可能是高血压发病机制中一种新的因果作用
七、如何提高Akk丰度:补剂和饮食策略
研究名称:Strategies to promote abundance of Akkermansia muciniphila, an emerging probiotics in the gut, evidence from dietary intervention studies
期刊:J Funct Foods
发表时间:2017年3月
DOI:10.1016/j.jff.2017.03.045
2017年,Kequan Zhou等人在《J Funct Foods》回顾了近十年来,利用饮食或补剂提高人类或动物肠内Akk菌丰度的循证饮食策略。
我们发现,“蔓越莓提取物”是被讨论最多的一种提高Akk丰度的手段。另外,一种双歧杆菌菌株、低聚果糖(益生元)、FODMAP饮食及一种富含ω-3多不饱和脂肪酸的饮食也显示出积极效果。 有意思的是,某些抗生素、中药材,甚至“神药”二甲双胍也提升了Akk的丰度。
虽然这些Akk的提升策略并不一定适用于普通人,但这些结果强烈表明,在未来利用食物或补剂增加肠道Akk产量的巨大潜力。
1. “明星食物”蔓越莓
迄今为止的多项小鼠和人类实验,都集中探讨了富含多酚的食物对提高肠道Akk菌的有效性。 据2015年Roopchand等人描述,多酚具有抗菌活性,由于革兰氏阴性菌通常对这一作用有更强的抵抗力,因此Akk菌可能在蔓越莓提取物(CE)给药的小鼠肠道环境中找到竞争优势。一些小鼠研究报告了在饮食中补充CE和康科德葡萄多酚(Concord grape polyphenols),可以显著增加粪便中的Akk菌丰度。
此外,红茶多酚、绿茶多酚、葡萄多酚都在数个体外实验或小鼠实验中展现了提升Akk菌丰度的能力。然而,并不是所有多酚类食物都有效,或者说对人类和动物一样有效。另一些研究报告,石榴提取物、绿茶提取物和加州葡萄(whole California table grape)的摄入,对健康人或DIO(饮食促肥)小鼠的Akk菌丰度没有影响。这些不一致的结果表明,膳食多酚对Akk菌的促进作用很大程度上取决于多酚的化学性质和来源。
但是,饮食中的多酚种类来源非常复杂,我们目前还不清楚是什么样的多酚导致了这种活性。以下我们详细列举几个被报告得比较多的“蔓越莓多酚”研究。

(1)第一份水果提取物对饮食性肥胖动物模型肠道微生物群中Akk丰度产生重大影响的报告
研究名称:A polyphenol-rich cranberry extract protects from diet-induced obesity, insulin resistance and intestinal inflammation in association with increased Akkermansiaspp. population in the gut microbiota of mice
期刊:Gut
发表时间:2015年6月
DOI:10.1136/gutjnl-2014-307142
2015年,加拿大魁北克心肺研究所的科学家们在《Gut》上首次报告了蔓越莓提取物(CE)提高小鼠Akk丰度的实验成果。
该研究旨在研究CE对高脂高糖(HFHS)喂养小鼠的代谢影响,并确定CE的抗糖尿病作用是否与肠道微生物群的调节有关。
Anhê等人发现,蔓越莓提取物(CE)的使用:
-
减轻了HFHS所致的体重增加和内脏肥胖,这与肝、肠和血浆甘油三酯的积累、炎症减轻和氧化应激有关;
-
在口服葡萄糖耐量试验中,改善胰岛素耐受性、降低胰岛素抵抗的稳态模型评估,降低葡萄糖诱导的高胰岛素血症,从而改善小鼠胰岛素敏感;
-
降低肠道甘油三酯含量,减轻肠道炎症和氧化应激
-
防止HFHS诱导的循环脂多糖增加(即代谢内毒素血症)
有趣的是,CE的与小鼠肠道微生物群的一个重要转变有关:CE显著增加了小鼠体内Akk的相对丰度。该研究的结论是:CE通过改善高糖高脂饮食诱导的代谢综合征,在小鼠中发挥了有益的代谢作用,而这种改善与Akk菌的比例增加有关。

该试验使用的蔓越莓提取物(CE)成分表
(2)蔓越莓提取物逆转胰岛素抵抗和肝脏脂肪变性,触发肠道Akk丰度提高
研究名称:A polyphenol-rich cranberry extract reverses insulin resistance and hepatic steatosis independently of body weight loss
期刊:Mol Metab
发表时间:2017年12月
DOI:10.1016/j.molmet.2017.10.003
两年后,Anhê团队又报告了富含多酚的蔓越莓提取物(CE)逆转DIO小鼠肥胖和相关代谢紊乱的潜力。
他们对小鼠进行13周的标准(Chow)或高脂高糖(HFHS)促肥饮食,然后给予CE(200 mg/kg,Chow + CE, HFHS + CE)或继续先前的饮食(Chow, HFHS)8周。
结果显示:
CE不能逆转标准或HFHS饮食小鼠的体重增加或脂肪量增加。然而,HFHS + CE完全逆转了肝脏脂肪变性,这与参与脂质分解代谢(如PPARα)的基因的上调和肝脏中几种促炎基因(如 COX2, TNFα)的下调有关。
与HFHS对照组相比,HFHS + CE小鼠的肠道微生物群具有较低的F/B(厚壁菌/拟杆菌)比率,Akk菌急剧扩张,同时巴尼西拉属(Barnesiella spp)也增加了。
研究人员认为,CE可在不影响体重或肥胖的情况下,完全逆转HFHS饮食诱导的胰岛素抵抗和肝脏脂肪变性,同时触发肠道微生物群中的Akk丰度提高,这强烈表明 肠-肝轴是蔓越莓多酚的主要靶标。

CE对标准和高脂高糖组小鼠的身体特征的影响

CE可以逆转肝脏脂肪变性,减轻肝脏炎症

CE改善饮食诱导肥胖小鼠的葡萄糖稳态和胰岛素敏感性
(3)Akk的益生作用是剂量依赖性的,低剂量补充可能无效
2014年Shin等人的研究已经表明,低剂量(4.0×10^6 cfu)的活Akk口服治疗不能改善高脂肪喂养的DIO小鼠的葡萄糖耐量受损,这表明Akk的益生作用依赖于有效剂量。 在上文Anhê团队2017年的研究中,他们详细描述了实验所用的CE剂量为:200 mg提取物/kg,75 mg多酚/kg——相当于60 kg个体每天食用约120g新鲜蔓越莓。 但是,这种粗糙的计算,对于千差万别的人类来说可能并不适用。研究人员表示,“考虑到美国食品药品监督管理局根据人体表面积计算人体等效剂量的指南,我们发现,200mg/kg小鼠的人体等效剂量,大约为16mg蔓越莓提取物/kg(6mg多酚/kg)”。拿蔓越莓汁鸡尾酒举例——它是一种非常流行的食用蔓越莓的形式,要获得360mg多酚/60kg,需要每天消耗206.8ml该产品(含54%蔓越莓汁和1.74mg多酚/ml)。需要分清的是,这种举例并没有数据支持,市售的蔓越莓汁或者鸡尾酒中的多酚,还可能与实验人员用的多酚提取物并不相同。而且,这些产品中常常含有额外的添加糖或者人工甜味剂——我们已经有大量证据证明它们可能导致代谢疾病。研究人员认为,如果代谢病人群想要尝试补充蔓越莓多酚,胶囊蔓越莓提取物或未加糖的干蔓越莓,可能是更好且更安全的选择。
2. 某些益生菌可促进Akk的生长
研究名称:Beneficial metabolic effects of selected probiotics on diet-induced obesity and insulin resistance in mice are associated with improvement of dysbiotic gut microbiota
期刊:Environ Microbiol
发表时间:2016年5月
DOI:10.1111/1462-2920.13181
2016年,来自法国巴斯德研究院的一项动物研究发现,一种双歧杆菌菌株,也能提高小鼠体内Akk的丰度。Alard等人让DIO小鼠连续14周口服 Lactobacillus rhamnosus LMG S-28148 和 Bifidobacterium animalis subsp. lactis LMG P-28149 的混合物,发现小鼠粪便中Akk菌的含量增加了约100倍:

小鼠体重增加与Akk丰度存在显著的负相关
这种混合益生菌对增加Akk丰度的有效性,与同一小鼠模型上直接添加Akk的效果惊人地相似。
随后针对单菌株7周的喂养研究显示,这种效果可能是Bifidobacterium animalis subsp. lactis LMG P-28149菌株导致的,其中的机制尚不清楚。 研究人员还使用了一个动态的体外肠道模型,该模型显示混合益生菌在模拟的升结肠中,诱导了总SCFAs(短链脂肪酸)随时间显著增加,以及促进乙酸盐转变为丁酸盐和丙酸盐。
这些观察结果表明,SCFAs的增加可能对Akk有促进作用,因为SCFAs促进粘蛋白的生长,而Akk是一种粘蛋白降解菌。
3. 三项动物研究: 补充益生元FOS,可增加Akk丰度
2011、2013、2015年的三项动物研究一致报告,口服低聚果糖(低聚果糖/FOS,一种常见的益生元)可促进DIO 、 ob/ob和sprague–dawley小鼠模型肠道Akk产量增加。2013年,Everard等人在《PNAS》报告:DIO小鼠的高脂饮食(8周60%的脂肪)导致粪便中的Akk菌减少100倍(从标准饮食的109/g粪便降至高脂饮食的107/g粪便),然而,益生元补充(0.3 g/d FOS伴随高脂饮食,持续8周)完全恢复了其浓度,小鼠回到标准饮食喂养水平。
ob/ob小鼠对益生元的反应似乎更为显著。就在两年前,该团队同样报告了给ob/ob小鼠补充FOS(0.3g/d FOS,标准饮食5周)的效果:小鼠的Akk丰度增加了约1000倍。
2015年,Reid等人对新生雄性Sprague–Dawley小鼠的一项研究发现,补充FOS(占据饮食的10%,持续16周)可使Akk菌丰度增加2-3倍,小鼠出现葡萄糖代谢改善趋势。
总的来说,小鼠研究表明,FOS补充显著降低了总脂肪量和血清LPS水平,改善了血糖控制。关于FOS如何促进Akk菌的生长的作用机制尚未被讨论,有假说认为,FOS可能是Akk的营养物质。
4. 两项人体研究: FODMAP饮食似乎有积极作用,FODMAPs含量越高,Akk越高
FODMAP饮食指的是:包含可发酵的寡糖、双糖、单糖和多元醇的一类新食物的饮食方法。包括果糖(水果和甜味剂)、乳糖(乳制品)、果聚糖 (小麦产品)、低聚半乳糖(豆类)、多元醇和糖醇(水果和人工甜味剂)。

这类食物易在肠道内发酵,但难以被吸收,可在回肠和结肠中引起菌群滋生。 目前, 低FODMAP饮食已广泛应用于肠易激综合征(IBS)的治疗。
2015年发表于《Gut》的一项人类研究表明,饮食中的FODMAP含量可能会显著影响Akk菌的丰度。
研究名称:Diets that differ in their FODMAP content alter the colonic luminal microenvironment
期刊:Gut
发表时间:2015年1月
DOI:10.1136/gutjnl-2014-307264
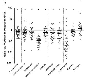
对7例克罗恩病患者的交叉研究显示,接受低剂量(含3.05% FODMAP)或典型(含23.7%FODMAP)澳大利亚饮食法治疗21天的患者,其Akk菌丰度分别为3.75或5.08。

典型澳大利亚饮食法显著提高Akk丰度
同一研究组还对交叉设计中的不同受试者进行了二次FODMAP饮食干预:27名IBS和6名健康受试者随机进行两种21天饮食法中的一个,这两种饮食法仅在FODMAP含量上有差异(较低3.05 g/天vs澳大利亚23.7 g/天),结果显示,高FODMAP中Akk丰度显著高于低FODMAP(Akk相对丰度分别为0.1%和0.02%)。
FODMAP含量引起的Akk菌变化,是否可被归因于低聚糖含量的差异尚不清楚。这里需要提醒的是,高FODMAP饮食是否对健康人有益,需要慎重考量,因为该研究的主要研究对象是IBS患者。
5. Cell子刊描述的一种富含鱼油中ω-3多不饱和脂肪酸的饮食
研究名称:Crosstalk between gut microbiota and dietary lipids aggravates WAT inflammation through TLR signaling
期刊:Cell Metab
发表时间:2015年10月
DOI:10.1016/j.cmet.2015.07.026
2015年,瑞典Gothenburg大学的研究人员于《Cell Metabolism》上报告了一种富含鱼油中的ω-3多不饱和脂肪酸的饮食,可增加小鼠肠内的Akk丰度。

研究人员发现:
-
在猪油喂养的小鼠中,Bacteroides、Turicibacter和Bilophila菌增加;
-
鱼油喂养小鼠中,放线菌属(Bifidobacterium和Adlercreutzia)、乳酸菌属(Lactobacillus和Streptococcus)、疣微菌门(Akkermansia muciniphila)、Alphaproteobacteria和Deltaproteobacteria增加。
qPCR分析发现,与猪油相比,喂养鱼油小鼠的盲肠内容物中Akk菌和乳酸杆菌的增加持续了11周:

富含Akk菌的肠道微生物群似乎促成了表型差异
6. 2型糖尿病药物“二甲双胍”可持续增加Akk丰度
研究名称:An increase in the Akkermansia spp. population induced by metformin treatment improves glucose homeostasis in diet-induced obese mice
期刊:Gut
发表时间:2014年5月
DOI:10.1136/gutjnl-2012-303839
二甲双胍是治疗2型糖尿病的一线药物,但药物的作用机制目前还没有完全明确。
最近几年的人类和动物研究表明,二甲双胍能够调节肠道微生物群,这种作用与它的抗炎和抗肥胖以及它对葡萄糖代谢的治疗效果有关。虽然还没有相关人类试验,但三项动物研究都一致表明,二甲双胍显著促进了Akk的丰度:

二甲双胍对Akk菌丰度的影响
这些研究表明,高脂饮食显著降低了C57BL/6J小鼠的Akk菌。口服二甲双胍(100-300mg/bw)4-10周后可以恢复Akk丰度。有趣的是, 二甲双胍没有影响对照饮食组小鼠的Akk丰度。Shin等人最重要的发现之一是,在二甲双胍给药之前,对高脂喂养的小鼠进行四联抗生素(卡宾西林、甲硝唑、新霉素和万古霉素)预处理,可消除二甲双胍活性——这强烈表明肠道细菌(Akk菌)在介导二甲双胍活性方面起重要作用。

Akk提高了高脂喂养小鼠的葡萄糖耐受,杯状细胞(产粘蛋白的细胞)数量增加
此外,2016年Zhou等人发现,外源性脂多糖给药(皮下注射,50μg/kg/天,持续5天)几乎完全阻断了二甲双胍对小鼠葡萄糖代谢、胰岛素信号传导和氧化还原状态的所有这些有益作用。这说明,脂多糖在小鼠体内也许也介导二甲双胍活性。
鉴于之前的研究已经表明Akk菌可显著降低血清脂多糖水平,且单独给小鼠补充Akk(而不给二甲双胍)也可以导致杯状细胞增加,研究人员在此提出假说:
二甲双胍的抗糖尿病活性是通过调节肠道微生物群来实现的。 特别是,增加的Akk菌导致了血清LPS水平降低,进而降低炎症和代谢紊乱。
7. 其他可能提高Akk的场景
(1)某些抗生素的使用
2012年Hansen等人和2013年Dubourg等人分别针对小鼠和人类的研究显示,抗生素治疗似乎能够促进Akk菌成为肠道中最丰富的细菌。
他们让非肥胖糖尿病(NOD,non-obese diabetic)小鼠口服万古霉素治疗,这显著减少曾经占主导地位的拟杆菌和厚壁菌数量,促进Akk所属的疣微菌门,在小鼠中成为最丰富的门(>80%)。
另一方面,研究人员曾在接受广谱抗生素治疗的2名人类患者中,分别发现了高达44.9%和84.6%的Akk菌比例。
(2)大黄提取物
2016年Neyrinck等人报告,大黄提取物修饰了标准饮食喂养的DIO小鼠的肠道菌群,补充大黄提取物(0.3%的标准饮食)可使DIO小鼠(12周大)粪便中Akk菌的相对丰度增加到38.9%(标准饮食小鼠仅为9.4%)。考虑到治疗只持续了17天,这一增长可以说非常显著。
大黄是一种中草药,用作治疗便秘、黄疸、胃肠出血和溃疡。研究人员推测,大黄中的蒽醌衍生物,可能是调节小鼠肠道微生物群和增加Akk菌丰度的主要原因。
(3)可疑的热量限制(CR)
热量限制法,以延长哺乳动物寿命和降低癌症、动脉粥样硬化和糖尿病等年龄相关疾病风险而闻名。
然而,2016年《Gut》发表的一项人类研究显示,CR实际上略微降低了肥胖或超重受试者的Akk菌丰度。
基于Akk菌在代谢病中的关键角色,Dao等人将49名受试者(11名超重者和38名肥胖者)分为高Akk菌组(Akk-Hi)和低Akk菌组(Akk LO)。
他们发现,基线时Akk菌与空腹血糖、腰臀比和皮下脂肪细胞直径呈负相关。然而,CR(含纤维和蛋白质的CR饮食6周)导致Akk-Hi组的Akk丰度降低(Akk LO组无变化),尽管CR显著提高了所有组的胰岛素敏感性和其他临床参数:

CR略微降低了Akk-Hi组受试者的Akk菌丰度
(4)避免高脂饮食、酒精……还有亚麻籽?
我们在前文中已经多次叙述了高脂饮食可降低不同动物中Akk菌丰度。在2013年Everard等人的报告中,当研究人员对DIO小鼠进行长达8周的高脂肪饮食(60%脂肪)治疗后,Akk菌数量减少了100倍。
2016年,Neyrinck等人报告,酒精摄入也可能对Akk丰度产生负面影响:急性饮酒(30%w/v,6g/kg体重)使DIO小鼠粪便中Akk菌的相对丰度降低了100倍(从9.3%降至3.8%),并伴随炎症和氧化应激的增加。

有趣的是,2016年Power等人还发现,在饮食中添加亚麻籽(在3周的基础饮食中添加10%)可使DIO雄性小鼠粪便中的Akk菌数量减少30倍——但亚麻籽还有更多好处,它可以提高结肠杯状细胞密度和盲肠短链脂肪酸水平,改善肠道屏障的完整性。
八、肠道Akk丰度的增加,并不总是有益的
硬币总有两面。在得到更多研究和临床数据的佐证之前,加入鼓吹Akk菌“万能功效”的行列是不明智的。因为,许多历年的大刊报道同样指出了Akk菌可能存在的负面影响。比如:
1. 中国人研究: Akk菌与2型糖尿病风险正相关
研究名称:A metagenome-wide association study of gut microbiota in type 2 diabetes
期刊:Nature
发表时间:2012年9月
DOI:10.1038/nature11450
2012年,《nature》上一则针对中国人肠道菌群的队列研究表明,在中国人中,Akk菌的丰度与2型糖尿病呈正相关:

2. 血红素在肠道中的过度增生,与Akk菌的粘膜溶解活性有关
研究名称: Gut microbiota facilitates dietary heme-induced epithelial hyperproliferation by opening the mucus barrier in colon
期刊:PNAS
发表时间:2015年8月
DOI:10.1073/pnas.1507645112
广谱抗生素(Abx)使Akk数量减少1000倍以上,研究认为使用Abx对抗Akk可增强肠道屏障功能,因为它消除了产硫化物细菌和降解粘液的细菌(如Akk)。

3. 在特定情况中,Akk参与促进代谢综合征
研究名称:Dietary emulsifiers impact the mouse gut microbiota promoting colitis and metabolic syndrome
期刊:Nature
发表时间:2015年3月
DOI:10.1038/nature14232
Chassaing等人观察到,在IL10−/−小鼠中,两种人类常用的食品乳化剂:CMC(羧甲基纤维素)和P80(聚山梨酯-80)都诱导了肠道菌群多样性降低,Akk菌显著增加。

研究表明,在IL10−/−小鼠中,Akk菌可能会触发过度的免疫反应,从而破坏粘液分泌并导致肠屏障受损。
九、结语
Akk作为“前途无量”菌名副其实。 很少有某种特定的肠道菌,能在短时间内引发全球性的研究浪潮。
Akk因其良好的抗炎抗肥胖特性,成为未来治疗代谢病的一种有力“候选”细菌药物。除此之外,Akk丰度还与多种疾病,包括2型糖尿病、IBD、高血压、早衰症等等——正如我们在本文中梳理的那样。
尤其是,Akk菌在癌症免疫治疗中显示出的潜力,更引发了这一领域日益增长的研究热情。
虽然一些科学家警告说,在临床上利用这些相互作用来改善药物反应之前,需要对它们有更深入的了解。但为了改善棘手疾病的治疗效果,许多临床医生已经开始试验益生菌制剂或进行粪便移植(FMT)。总的来说,越来越多的动物和人类研究证据表明,Akk菌在预防和治疗糖尿病、肥胖症及其相关代谢紊乱方面,显示出独特的“黑马”潜力。

不过,由于目前部分研究所报告的相悖结果,盲目使用益生菌制剂存在风险。“对于使用Akk菌作为肥胖和相关炎症疾病的益生菌治疗法,最好的态度是保持谨慎”,Caesar等人在2015年的《Cell Metab》发文认为,“由于并未完全排除Akk菌作为益生菌的潜在风险,我们建议使用饮食上的替代策略是一种更安全的方法”。 许多病人迫不及待地冒险尝试最新研究成果。安德森癌症中心的Jennifer McQuade发现,在113名即将接受免疫疗法的患者中,超过40%的人报告他们正在服用非处方益生菌。McQuade担心这可能会适得其反,因为研究发现,服用益生菌的患者比不服用益生菌的人,肠道微生物群的多样性要低。
Akk菌在整个生态系统中的作用,如何与其他物种的协同和互作,还没有形成一个完整的拼图。
McQuade博士表示:“也许一个菌株的益生菌不是答案,而是一个联盟、一种小型的环境,可能会有不同的效果。”也许有一天,“我们可以根据个人微生物群特征为人们提供特定的细菌,但我们目前还没有做到”。
Akk菌的作用机制也有待进一步阐明。
“试图找出微生物为什么起作用真的很重要“,德州大学西南医学中心的研究者Andrew Koh说:“我觉得直接进入人类治疗试验,这个跨度太快”。
虽然最近一项针对Akk菌人体补充的临床实验,证明了一定剂量的Akk在超重/代谢患者中的安全和耐受。“但是,如果你在其中一个试验中得到了不好的结果“,研究人员表示,可能让这个领域的成果,*退倒**回战前混沌。
封面图源
Antoon Akkermans
部分参考资料
[1]Weizmann Wonder Wander:Gut Microbes May Affect the Course of ALS
[2]Elizabeth A. Nance et al., Ketogenic bugs as epilepsy drugs, Science Translational Medicine, 20 Jun 2018, DOI: 10.1126/scitranslmed.aau0471
[3]ESMO :Gut Bacteria Can Affect Patient Responses to Anti-PD1 Immunotherapy
[4]Christian Jobin, Precision medicine using microbiota, Science, 05 Jan 2018, DOI: 10.1126/science.aar2946