之前一直想写“连花清瘟”,三年来“连花”表现的很妖孽,争议不断但依旧大行其道,毁誉参半,收集了一部分资料,也写了一部分,但看了青城大狗 博伯说的“‘连花清瘟’和‘扑热息痛‘,15天和75年”一文,我果断的把我未完成的一文删除了,他的原文如下:
Everything I said was wrong.

其实很早就想写这个话题了,但是一直没有腾出来手,前天晚上,好不容易写了一半,还被我不小心误删了(阳了之后大脑比较迟缓,关于我的“阳历”,明天给大家分享),今天症状稍微缓解一点了,打起精神,把这篇文章完成。
最近有几个新闻都和生命逝去有关,也和“连花清瘟”有关。
第一个新闻是一则讣告,京剧表演艺术家逝世,享年39岁,不到40岁就英年早逝,看着这则新闻,正常人会叹息、同情、共鸣和缅怀。

但是在这则新闻之下,竟然充斥着刺眼的文字,“求仁得仁”、“挺好,自己求得”、“慕洋犬”,什么样的深仇大恨配得上这样的字眼?

仔细查找,会发现他们发出如此恶毒评价的原因竟然只是因为储女士曾在朋友圈转发过一篇批评”连花清瘟“的文章和一篇分享“美国少儿京剧学校圣诞演出”的文章。
就凭着这两篇文章,就被贴上了“慕洋犬”、”躺匪“、中医黑的标签。



先不说“连花清瘟”是否能代表中医,就凭着一个不知道真假的朋友圈截图,就不禁思考的给人贴标签,就对她人的不幸丧生而幸灾乐祸,就赤裸裸的展示自己的暴利倾向。
鲁迅曾说“我向来是不惮以最坏的恶意,来推测中国人”,人心真的禁不起细思和深究。
另一个新闻也是来源一条刷屏的讣告,讣告里川大的王先生,因为众所周知的重感冒去世,享年也是39岁,很惋惜。这份讣告之所以刷屏,是因为王先生哪怕在临终前,依然坚持在朋友圈发着连花清瘟胶囊的图片。
“连花清瘟”到底对预防、治疗新冠有没有用?我说不清楚, 因为这已经不是一个科学问题,而是一个玄学问题了,这是一种信仰更是一个生意。
最近全国各地陆陆续续大家都开始阳了,关于阳了吃啥药,呼声最高几种分别是:“连花清瘟胶囊”、“乙酰氨基酚片”(扑热息痛)和“布洛芬”。这些药现在都一药难求,我阳了两天了也没有买到“乙酰氨基酚片”(扑热息痛)和“布洛芬”,幸好我有其他的替代药。
为啥我不试着买“连花清瘟胶囊”呢? 一方面我觉着连退烧药都这么难买,更何况“连花清瘟”呢,另一方面,我确实是对“连花清瘟”没有信心。
是药三分毒,话不能乱说,药更不能乱吃。下面我就用“乙酰氨基酚片”(扑热息痛)和“连花清瘟胶囊”进行对比,从 药物的研发过程、药物说明书和各国对这两种药物的评价 这几方面说明下,阳了需要吃药,如果有的选,尽量不要选”连花清瘟“。
一、药物研发过程
先说“乙酰氨基酚”(扑热息痛),它是乙酰苯胺类解热镇痛药,是目前解热、镇痛、抗感冒的常用药物之一, 是国际卫生组织WHO所推荐的两种包括儿童使用也较为安全的解热镇痛药物之一(另一种为布洛芬) 。
它的研发过程如下:
- 1877年,科学家发现了乙酰氨基酚有止痛的效果。
- 1884年,德国一家诊所的助理医师用乙酰氨基酚救助了一位寄生虫感染发热的患者,随后进行了大量动物实验,表明对乙酰氨基酚有降温退热的作用。
- 1887年,临床药理学家约瑟夫在人类身上进行对乙酰氨基酚临床试验。
- 1947年,莱斯特和格林伯格发现强有力的证据表明,对乙酰氨基酚是人体血液中乙酰苯胺的主要代谢物,科学家便开始对接其进行深入研发。
- 1952年,对乙酰氨基酚作为处方药,在美国上市,过了3年,通过大量的临床数据,对乙酰氨基酚可以作为非处方药销售,至此该药品开始拓展到其他国家。
- 1956年在英国上市,药品名叫 Panadol(必理痛),1963年,对乙酰氨基酚被收录到英国药典。
- 1980年,对乙酰氨基酚药品成为第一大止痛退热药品。
- 截止到2021年,全球大约70%的对乙酰氨基酚(包含原料)是在中国生产的。
科学研究总是那么缓慢又严谨 ,从1877年合成到1952年正式上市,有75年的时间,再到现在的2022年,差不多已有150年时间,“乙酰氨基酚”的研发过程,经历了很多的挫折,也在经历了大量动物、人体临床试验后成功上市,最终成为 全球第一大止疼退烧药品 。
再来看看我们的“连花清瘟”,产自以岭药业,2003年,非典横行,各路医学专家束手无策,当时54岁的以岭药业创始人吴以岭临危受命,站了出来为国为民来攻克这个难关。
《中国中医药报》2004年6月30日的报道中,记录了这个让人感动的故事:
“他们昼夜攻关,在短短15天内完成了‘连花清瘟胶囊’的提取、浓缩、干燥、成型等生产工艺和质量标准的研究工作。”

今年4月,以岭药业确发布公告,否定了“15天研发成功”的说法,称其“与事实不符”。 难道《中国中医药报》在造谣,而且竟然已经造谣了十八年?
连花清瘟胶囊是在2004年5月获准生产上市的,即便把它的研发时间算成150天、1500天,也是一个医学界的奇迹。
虽然连花清瘟胶囊在2004年被批准上市,但面对不知从哪来,也不知为何消失的非典病毒,它没有大显身手之处。
但奇迹就是奇迹,虽然没赶上非典的末班车,但从2004年到现在的2022年这19年间,连花清瘟再没缺席任何一次灾难和瘟疫。
从禽流感、手足口病,到汶川地震、假禽流感,非洲猪瘟,再到新冠疫情,可以说是哪里有灾难瘟疫,哪里就有连花清瘟。
二、药品说明书
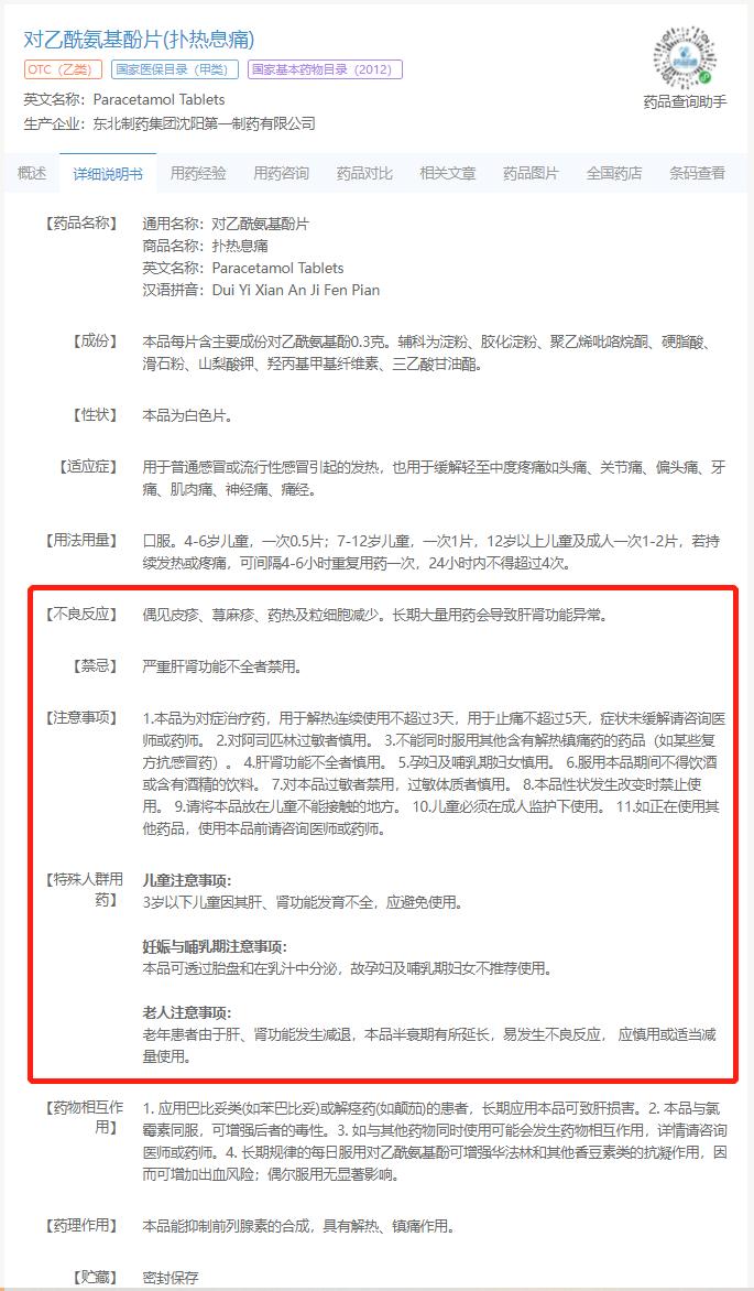
说完研发过程,我们再来说说这两种药的说明书,还是先说“乙酰氨基酚片“。

通过“乙酰氨基酚片“的说明书我们可以清楚的了解此药的 不良反应 是什么? 用药禁忌 是什么? 注意事项 有哪些? 特殊人群如何用药 。
这些问题,清清楚楚、明明白白的写出来,就让人很有安全感,让人对用药的后果有了了解,就能自己去评估要不要吃药了。
再来看看我们的“连花清瘟胶囊“, 不良反应 和 禁忌 两栏都只有四个大字 ”尚不明确“。

尚不明确 能说明两个问题,一是药物的临床试验做的不够,有什么 不良反应 ,生产的药企自己都不清楚,二是反正我的 不良反应 和 用药禁忌 都是尚不明确,那么万一你吃药吃出问题了,也怪不到我头数,因为我的不良反应尚不明确呀,你的问题、你的症状凭什么说的我导致的。
从这两份药品说明书,就能看出很多问题。
药品说明书真实完整,才是对用药者的最大帮助。 只有把药品的不良反应、用药禁忌、注意事项和特殊人群用药都说清楚了,才能让用药者去合理的评估,此药是否适合自己、用药的不良反应自己是否可以承受,并且如果因为用药出现异常情况了,也能第一时间找到根源。
三、各国对这两种药物的评价
说完药品说明书,我们再来看看各国对这两种药物的评价,首先说说“乙酰氨基酚”(扑热息痛),因为我没有翻墙,只能从国内的网站找,找了一圈没有太具体的信息。
但是通过现有资料可以得知:我国是对乙酰氨基酚生产大国,产量占全球总产量的60%以上,全球对乙酰氨基酚的产能约19万吨,对乙酰氨基酚在全球的需求量呈逐年上升态势。
相对于布洛芬和阿司匹林,对乙酰氨基酚拥有较强的镇痛和解热作用,安全性较好,已大量应用于各种感冒和流感药剂、关节炎药剂等,并不断研发出新的用途。感康、三九感冒灵颗粒、泰诺等常见药中均含有对乙酰氨基酚。
“乙酰氨基酚”(扑热息痛)是全球市场销量最大的解热镇痛药已在众多国家得到认可和上市销售。 虽然国际市场上的镇痛药有10多个品种,但“乙酰氨基酚”销量约占全部镇痛药的7-8成左右。
再来看看各国对“连花清瘟”的评价:
“丁香医生”在《不要吃连花清瘟预防新冠》写道:
从成分表看,连花清瘟由 13 味中药组成:连翘、金银花、炙麻黄、炒苦杏仁、石膏、板蓝根、绵马贯众、鱼腥草、广藿香、大黄、红景天、薄荷脑、甘草。由于含有受管控药物成分, 连花清瘟在新西兰是禁药,瑞典、美国、意大利、澳大利亚也禁止连花清瘟入境 。
瑞典: 禁止“连花清瘟”的进口,不得用于治疗。

新西兰: 将“连花清瘟胶囊”列为违禁药品。

新加坡: 新加坡卫生科学管理局发布命令,任何宣称连花清瘟可以用于治疗或预防新冠病毒的药商,都有可能面临最高两年的监禁,或5000新加坡币(人民币两万五千元)的罚款。
菲律宾: 谁卖抓谁,2020年5月22日,菲律宾警方突袭了巴科尔市的一家仓库,查获数十箱的连花清瘟胶囊,并逮捕两名嫌犯。2021年9月,菲律宾警方在北苏里高省逮捕一名非法贩售连花清瘟胶囊的选举委员会官员。
日本: 也是谁卖抓谁,日本警方强调,因连花清瘟未经过任何合法审查和医学上的检验,在日本售卖连花清瘟是严重的违法。
澳大利亚: 澳大利亚边境执法局(ABF)警告民众不要从海外订购连花清瘟,因为麻黄是中成药连花清瘟颗粒的主要成分之一,也是制造甲基苯丙胺(俗称*毒冰**)的关键成分。在澳大利亚,非法进口麻黄最高可被判处25年监禁或最高110万澳元的罚款。
其他还有美国、德国意大利等国,都宣布此药非法。
难道这些国家都傻吗?将如此“神药”拒之门外,不,他们才不傻呢,相反他们很聪明, 他们知道未知的东西不确定性太大,他们知道药品的上市需要前期大量的科研投入和漫长的临床试验,他们知道面对给老百姓入口治病的药物一定要谨慎再谨慎。
以上,就是我为什么说:如果你阳了需要吃药,如果有的选,尽量不要选”连花清瘟“。 如果你需要安慰剂,我更建议你来瓶黄桃罐头或是来一根雪糕。
希望大家都能做好防护,尽量不阳,如果阳了需要吃药,尽量吃的科学一点,选择对身体伤害最小的药。
这篇文章有理有据有节,表达了我一直想要表达的心声。
生在华夏,长在红旗下的我们,爱国是最基本的也是毫无疑问的,但真就是真 假就是假,不能因为质疑就被网暴、被沦为*国卖**,他山之石 可以攻玉,理论是不断完善的,真理是在不断的争议与实践中被证实的。在全人类共同对抗大疫的今天,我们不能把自己割裂,携手共进,兼容并包才能共克时艰,走出大疫的阴霾!
与诸君共勉。