1月3日、1月4日两天,2月1日(正月初五)、2日(正月初六)返程火车票将开售,春运抢票高峰将卷土重来。准备正月初五、初六返程的上班族,今明两天一定不要错过“秒杀”返程票的机会。
1月3日14点,石家庄正月初五返程火车票通过12306网站、95105105订票电话和12306手机客户端率先开售。

●返回石家庄旅客,请再确认购票时间
铁路部门特别提醒广大旅客,全国其他城市各车站网络、电话售票时间与石家庄并不相同,如需从外地返回石家庄的旅客,也请提前查询自己所在城市车站售票时间后,再购买返程车票,以免耽误行程。
●“捡漏”、退票高峰,注意这些别被骗!

>>在退票、捡漏时要注意甄别冒牌网站,谨防上当。中国铁路客户服务中心(网址:www.12306.cn)是铁路部门的唯一官方售票网站,其他域名均非正规铁路售票网站。
>>前往火车站退票时必须要保证票证一致,否则将不予退票。“票证一致”,是指在退票时,持票人携带的有效身份证件与购买车票时所使用的证件必须相同。
●这些时间节点是“捡漏”好机会
●小心抢票软件暗藏病毒

图为一些山寨12306应用
不法分子将病毒、木马伪装成抢票软件,并以“免费”、“秒抢”为幌子在社交网络和论坛上传播,吸引用户*载下**安装。一旦中招,恶意软件即可偷偷拦截用户个人信息,将可能*取盗**银行卡信息,并拦截验证短信,导致经济损失。
●千万别相信“黄牛” 看图你就懂了

火车票实名制后,从火车站广场转战互联网的“黄牛”们也没有闲着,他们除加价“代购”火车票外,用虚假订票截图骗取用户票款和代购费时有发生。
●当心!别不小心花了不该花的钱

一些网络商家也通过免费抢票软件参与“抢票”,并收取所谓“分享、安装和软件使用指导费”。图为一款订票软件在预约抢票时,会自动勾选保险,保险费用越高,抢票成功率越大。
●“无偿抢票”,存在泄露个人信息风险
有人提供有偿抢票服务的同时,也有人宣称可以“无偿”代买。其实,购票者提供的个人信息将被上传至服务器数据库,服务器一旦被“黑”,这些数据将全部泄露。这些数据也可能会被打包出售,可能会被不法利用,非官方渠道购票,存在很大个人信息泄露风险。
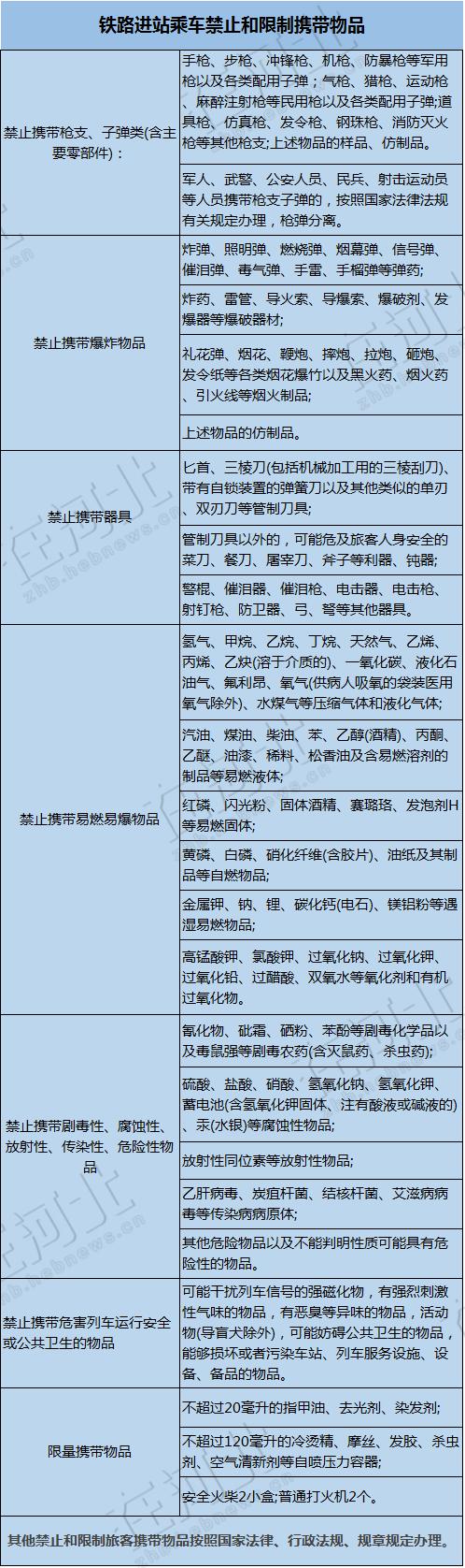
●买上票的要注意,这些物品火车上不能带!
有些物品是不能上火车的哦。今年1月10日起,铁路部门对《铁路进站乘车禁止和限制携带物品目录》做了修订,主要变化是,将可能危及旅客人身安全、存在重大安全隐患的利器、钝器等列为禁止携带物品;对安全火柴、普通打火机等可以限量携带的物品,对其限制携带数量进行了调整。

(河北新闻网综合,编辑侯猛)