本报告PDF版获取方式见文末
1、胶原蛋白技术持续更新迭代,应用场景日渐广泛
1.1. 生物学性质多样化,多应用领域逐步进入产业化阶段
1.1.1. 哺乳动物体内含量高、分布广,三螺旋结构起重要生物作用
胶原蛋白是哺乳动物体内含量最多、分布最广的功能性蛋白,占人体蛋白质总量的25-30%,占皮肤成分比例高达70%,起到维持皮肤与肌肉弹性、增强钙质与骨细胞结合、联结骨骼与肌肉、保持眼角膜透明等作用。

胶原蛋白结构上由 3 条肽链交互缠绕形成独特的三螺旋结构,众多胶原大分子可彼此并排形成纤维相互交联的结构,使最终产物具备较高机械强度,构成其理化特性和生物学活性的基础。

胶原蛋白除了具备止血、高拉伸强度等功能,还具有低免疫原性、生物相容性、可生物降解性等生物学特性,以及作为人工器官骨架或创伤敷料时可以促进细胞生长、促进细胞粘附、与新生细胞和组织协同修复创伤等的特性,这让胶原成为一种适用范围广泛的生物医用材料,目前已广泛应用在敷料、人工器官再生医学、组织工程、生物护肤等领域。

1.1.2. 按分布区域主要划分为三大类,间质胶原为主要研究方向
产业化研究主要集中于Ⅰ、Ⅱ、Ⅲ类胶原蛋白。胶原蛋白种类较多,至少有28种不同的类型,常见类型为Ⅰ型、Ⅱ型、Ⅲ型、Ⅴ型和Ⅵ型,目前产业中大多针对Ⅰ、Ⅱ、Ⅲ类蛋白展开研究。
根据它们在体内的分布和功能特点,可以将胶原分成间质胶原、基底膜胶原和细胞外周胶原。

1) 间质型胶原蛋白:
占据整个机体胶原的绝大部分,包括Ⅰ、Ⅱ、Ⅲ型胶原蛋白分子。
其中,Ⅰ型胶原蛋白主要分布于皮肤、肌腱等组织,是水产品加工废弃物(皮、骨和鳞)中含量最多(约占 80%~90%)的蛋白质,在医学上的应用最为广泛;
Ⅱ型胶原蛋白多存在于骨骼、关节、肌腱等组织,由软骨细胞产生,是主要的软骨胶原蛋白,受技术原因限制目前纯化Ⅱ型胶原蛋白本身并不单独存在,只与氨基葡萄糖和软骨素结合存在;
Ⅲ型胶原蛋白主要存在于婴儿皮肤或血管内膜、肠道。
Ⅰ型胶原和Ⅲ型胶原蛋白与皮肤损伤修复过程和修复质量紧密相关。
从占比来看,正常婴儿皮肤胶原中Ⅲ型胶原占 80%,随着生长发育Ⅲ型胶原不断减少,Ⅰ 型胶原不断增加;成*皮人**肤胶原组成为Ⅰ型占 80%,Ⅲ型占 20%。
2)基底膜胶原蛋白:
通常是指Ⅳ型胶原蛋白,其主要分布于基底膜。Ⅳ型胶原蛋白是主要用于观察肝硬化的指标,其浓度与肝纤维化程度相关,可由血清Ⅳ型胶原浓度推测肝硬化的程度。
3)细胞外周胶原蛋白:
通常中指Ⅴ型胶原蛋白,在结缔组织中大量存在。V 型胶原蛋白是缺血性损伤后形成的心肌疤痕的次要成分,它通过限制区域整合素依赖性纤维化的作用而成为重要的疤痕大小调节剂。

1.1.3. 医药+护肤+食品多领域发展,多样化应用拓展发展空间
胶原蛋白可被人体吸收,具有良好的细胞相容性和亲水性,并具有促进组织再生的能力,能保持平滑肌细胞壁的强度和防止血管破裂。
随着分子生物学、细胞生物学和生物化学的发展,以及对胶原蛋白的了解逐步加深,胶原蛋白在医药领域、护肤领域和食品工业领域中的应用范围逐步扩大。
1、医药领域应用
1)创面敷料。
胶原能促进细胞的分裂增殖、维持细胞的分裂机能,具有促进角膜上皮细胞分化的作用,因此可以作为各类创面修复敷料原料使用。胶原敷料有多种形式,如膜片、海绵状及粒状等,可用于皮肤修复、口腔修复、神经外科修复等。
2)止血材料。
血管内皮细胞下层由一系列的细胞外基质蛋白组成,其中的纤维胶原则是诱导血栓形成的主要基质蛋白。当血管壁的内皮细胞被剥离,致使胶原暴露于血液中,流动的血液中的血小板立刻与胶原纤维吸附在一起,发生凝集反应,从而形成血栓。
胶原通过激活凝血因子Ⅻ、促进凝血因子Ⅺ和Ⅴ的活化,促进血小板的凝血作用,故胶原又作为止血剂使用,可以制作成粉状、片状及海绵状等多种物理形态。
3)注射填充材料。
去除端肽的未变性胶原具有低抗原性、良好的生物相容性和可生物降解性等生物特性,有利于成纤维细胞的存活和生长,可用于面部轮廓矫正、皱纹和瘢痕修复等医学美容的填充材料。
可溶性胶原溶液用于面部整形美容时须具备一定的可塑性和弹性,在常温是凝胶状液体,被注射到体内会转变为半固态的胶体。除了应用于矫正各种皮肤缺陷之外,还可用于食管括约肌、声带的修复、牙周疾病方面的治疗。
4)药物载体。
胶原在不同条件下(如温度、pH、离子强度、浓度、组成和其它高分子作用等),可以发生聚集或组装等行为而呈现多种形态,如水凝胶、膜、微球和微纤等,再通过结合抗生素、蛋白类和基因等药物,构建出多样化的药物释放体系,从而达到不同的释放要求和治疗效果。
常用的胶原药物载体系统主要包括眼科用的胶原眼罩、烧伤和创伤科用的胶原海绵、用于基因释放的微球以及透皮释放的控制材料等。

2、护肤领域应用
主要产品类型可归纳为外用型胶原蛋白护肤原液、胶原蛋白面膜、胶原蛋白洁面乳和乳霜等,一般具有以下功能:
1)补水保湿功能。
天然胶原的水合作用得益于其存在的大量甘氨酸、羟脯氨酸和羟赖氨酸,因其含有大量的羟基,从而具有良好的保湿作用。天然胶原的三螺旋结构能和水分子结合发生水合作用,羟脯氨酸连接水分子形成水合骨架结构,形成的这种水合结构使得胶原蛋白能结合更多的水分。
2)生物营养功能。
活性胶原可给予皮肤层所需要的养分,增强皮肤胶原蛋白活性可对人的皮肤组织起到生理性调控作用,保持角质层水分及纤维结构的完整性,改善皮肤细胞环境的同时促进皮肤新陈代谢,从而发挥其皮肤营养功能。
3)美白功能。
皮肤中酪氨酸被含铜的酪氨酸酶催化成多巴,多巴再通过重排或者氧化还原形成黑色素类物质。胶原可以通过酪氨酸残基竞争与酪氨酸酶的活性中心结合减少多巴的生成,抑制黑色素的形成;或者通过结合铜离子,使酪氨酸酶失活,减少黑色素的沉积,从而达到美白的作用。

3、食品领域应用
主要应用是人造胶原肠衣,与天然肠衣相比具有厚度均匀、拉伸强度高、稳定性强、氨基酸含量高等优点;同时人造肠衣在运输过程中更为节省空间、节约成本,与塑料肠衣及纤维素肠衣比较具有明显的优势,因此人造胶原肠衣在肠衣市场逐渐占据优势地位。
另外,水解胶原则可作为功能性食品直接食用,如咀嚼片、运动员所需的蛋白质粉和肠内营养制剂等。
动物胶原蛋白食品具有独特的保水性,可改善食品的口感,延长保质期和保持颜色,经常作为肉类、糖果和乳制品等食品的食用添加剂。

1.2. 动物源提取和基因工程法为主流,技术持续迭代优化性能
近年来,胶原蛋白被广泛用于医药、护肤、食品工业等领域,目前胶原蛋白主要通过酸法和酶法从动物结缔组织中提取获得,技术相对成熟、成本也更低,但存在动物源疾病感染风险、异体胶原蛋白免疫排斥或过敏反应、产能限制等问题,限制了其潜在应用和开发。
因此,利用基因工程技术生产重组胶原蛋白就显得非常重要。而基因工程法选用各种宿主细胞,如大肠杆菌和酵母细胞生产重组胶原蛋白,其产品不仅安全性好、质量稳定,还消除了动物源提取方法所存在的病毒隐患,但是仍需解决空间结构和可复制性等量产关键性问题。
1.2.1. 动物源提取法:技术较为成熟且当前使用量大,水产胶原特性更优
动物胶原蛋白的提取过程大致分为样品的处理、溶出和纯化三个阶段。由于原料的不同,具体的操作过程以及条件的控制有所差异。
为了避免过酸过碱、有机溶剂、高温、剧烈机械作用等因素破坏胶原蛋白的结构而导致生物失去活性,提取过程中应严格控制实验条件,如提取液固液比、提取时间、提取温度、提取液浓度、pH 值等。目前被广泛采用的提取方法的主要为热水提取法及酸、碱、酶提取法。

动物源提取技术较为关键的点主要在于纯化阶段,包括提纯及免疫原性清除技术。
1)胶原蛋白的分离提纯技术。
蛋白质在经过蛋白酶酶解过后,不仅会降解成多肽,同时会生成多种氨基酸、小分子蛋白等复杂的混合物。为了获取高纯度或高活性的抗氧化多肽制品,选择多种分离纯化技术是必要的。目前对于多肽及小分子物质的分离纯化技术方法繁多,常用的分离方法包括膜分离技术、电泳技术、层析色谱技术等。
2)免疫原性清除技术。
免疫原性是指材料刺激机体形成特异性抗体或致敏淋巴细胞的性质。免疫原性清除方法主要包括:用脱细胞的方法去除真皮组织的细胞成分;通过超滤、透析等纯化处理方法清除杂蛋白,通过交联处理以对材料的抗原表位进行封闭,使其抗原性显著降低,移植后不发生排斥反应等。
从提取动物源原材料的角度来看,可主要分为水产动物源和陆生动物源,其中水产动物胶原蛋白类种类较少。陆生动物源提取Ⅰ型、Ⅱ型及Ⅲ型胶原蛋白的技术目前已相对成熟且被广泛应用。
由于水产胶原蛋白主要是从水产动物组织如皮、骨头、鱼鳞等提取的,所以鱼皮、鱼骨和鱼鳞所含的Ⅰ型胶原蛋白是水产动物的主要胶原蛋白,但哺乳动物中含量比较丰富的Ⅲ型胶原在水产动物中尚未发现。

水产动物胶原蛋白含量高且安全性明显优于陆生动物。
由于氨基酸组成和交联度等方面的差异,使得水产动物尤其是其加工废弃物——皮、骨、鳞中所含有的丰富的胶原蛋白具有很多牲畜胶原蛋白所没有的优点,比如更具安全性,胶原蛋白含量更高等特性。
随着水产胶原蛋白的提取技术日益成熟,可能逐步替代陆生动物胶原蛋白。采用先进现代生物技术,可以对水产胶原蛋白进行精深加工,开发水产胶原多肽,从而生产出具有各种生理功能的活性肽和其他保健功能食品,将是未来水产胶原蛋白发展的方向。
1.2.2. 基因提取法:复制人体基因优点众多,技术更新迭代探索规模化生产
为了能充分利用胶原蛋白的优良性能,避免动物来源的病毒的高风险,诸多学者利用基因工程技术,将人体胶原蛋白基因进行特定序列设计、酶切和拼接、连接载体后转入各种宿主细胞,如转基因鼠、昆虫、转基因蚕、转基因*草烟**、大肠杆菌、酵母细胞通过发酵表达等生产重组人胶原蛋白,其胶原蛋白产品,具有质量可控、加工性强、水溶性好、周期性短、较低排斥反应等优点。

2021年3月,国药监局发布《重组胶原蛋白生物材料命名指导原则》,将由DNA重组技术制备的胶原蛋白分为重组人胶原蛋白、重组人源化胶原蛋白、重组类胶原蛋白三类,为产业化发展打下基础。

目前,许多重组表达系统被应用于(类)人胶原蛋白的重组表达,如大肠杆菌、酵母、动物细胞、转基因动物和转基因植物等。

大肠杆菌表达系统应用广泛,具有规模化生产潜力。
随着生物技术的发展,利用基因重组技术通过微生物发酵法获得重组胶原已取得巨大成果,许多重组表达系统被应用于(类)人胶原蛋白的重组表达,如大肠杆菌、酵母、动物细胞、转基因动物和转基因植物等。
其中,动物细胞表达体系成本高昂、周期长,转基因作物提取、纯化胶原技术难度大、成本高、产率极低。目前可进入工业化生产或已商品化的重组胶原蛋白主要采用基于大肠杆菌、酵母等微生物发酵的技术,大肠杆菌表达系统是目前应用最广泛的蛋白质表达系统,其遗传背景清楚、发酵成本低、生产周期短、效率高,可以快速大规模生产外源蛋白,具备规模化生产外源蛋白的潜力。
重组胶原蛋白优点众多、应用领域广泛,多家公司着手推进产业化研究。
基因工程技术可以实现多种人源蛋白的高效体外表达,有助于人源蛋白的产业化生产,此外,通过基因重组、化学修饰等生物技术手段可以有效提高各类人源蛋白制品的安全性和有效性。
虽然天然来源的胶原蛋白应用广泛,但由于其难以修饰、可能产生致病和免疫等不良反应以及批次间存在差异性等问题,人工重组合成胶原蛋白逐渐成为新途径,当前通过基因工程技术生产重组胶原蛋白的课题为目前学界及业界研究的重点。
重组胶原蛋白目前已被应用在皮肤美容和医学领域。
皮肤美容领域,可作为如眼膜、面膜、喷雾等产品的原料,用于衰老性肌肤紧致抗衰,日常的肌肤养护及皮炎、痔疮、敏感肌肤等问题的修护,随着医美技术的发展也可用于去皱、丰唇,凹陷填充等。
现阶段研究重组胶原蛋白产业化的公司有巨子生物、锦波生物、江山聚源、创健生物、暨源生物等。医学领域,可用于生产可降解止血海绵,作为腔内、颅内的外科手术的止血材料,还可仿生矿化,制备骨修复材料,模拟人体血管结构,仿生制备人工血管等。
1.2.3. 对比:基因重组是未来趋势,复制性和空间结构问题仍待解决
全球和中国当前对于胶原蛋白材料的研究均以重组为主要方向,相较于动物源提取,重组技术的可控性和技术重复性相对较好,但重组的技术路线需要达到两点要求:
1)可以复制或是通过实验室可以大量复制,
2)重组胶原蛋白可以高效羟基化表达。
重组表达系统中产生功能性胶原蛋白的关键是能够对重组胶原蛋白进行适当的翻译后修饰,胶原蛋白最重要的翻译后修饰是脯氨酰 4 位羟化酶(P4H)对特异的脯氨酸残基进行的羟基化作用。
如果缺乏羟基化的脯氨酸,在生理温度下,胶原蛋白基本的螺旋构象是热不稳定的。目前在各种重组表达系统中,只有哺乳动物细胞在转染胶原蛋白基因而不转染 P4H 基因的情况下,可以表达充分羟基化的胶原蛋白,并且其表达水平对于商业化生产水平来说过低。
我们认为未来基因工程技术想要替代动物源提取技术还有很长的道路要走。

2、功能性护肤和轻医美应用空间广阔,重组人源为未来发展趋势
胶原蛋白凭借其止血、高拉伸强度等功能以及低免疫原性、生物相容性、可生物降解性等生物学特性多应用领域发展,胶原蛋白行业规模增速可观,其凭借生物营养、美白等功效在功能性护肤和轻医美领域均有重要应用。
2.1. 胶原蛋白市场:中国增速高于全球,医疗健康应用提供主要驱动力
全球胶原蛋白行业近年来稳步发展,我国胶原蛋白市场规模增速显著高于全球市场增速。Grand View Reaserch 发布的数据显示,2019年全球胶原蛋白市场规模达到153.56亿美元,预计2027年达到226.22亿美元,2016-2027年年均复合增长率将达到5.42%,增长较为稳健。
2019年中国胶原蛋白的市场规模增长至9.83亿美元,约占全球市场的6.40%;而到2027年,中国胶原蛋白的市场规模预计将达到15.76亿美元,约占全球市场的 6.96%,2016-2027年年平均复合增长率为6.54%,高于全球的5.42%的市场增速。

医疗健康领域是胶原蛋白产业市场增长的主要驱动力。
2016年医疗健康领域市场规模在市场总规模中的占比为49.67%,2019年为49.83%基本持平,预计2027年保持稳定约为49.14%。
2019年全球医疗健康领域的市场规模为76.04亿美元,预计2027年的市场规模将达到111.17亿美元,2016-2027年年平均复合增长率为5.32%。
国内情况来看,2016年我国医疗健康领域市场规模在市场总规模中的占比为48.02%,2019年为47.81%基本持平,预计2027年稳定于47.46%。

2019年我国医疗健康领域市场规模为4.70亿美元,预计2027年的市场规模将达到7.48亿美元,2016-2027年年平均复合增长率为6.44%,高于全球增速。
此外,2019年我国食品饮料领域市场规模3.15亿美元,占比为32.06%;护肤品领域市场规模1.33亿美元,占比为13.57%;其他领域0.65亿美元,占比为6.57%。
胶原蛋白的应用主要为医药、皮肤护理和食品等领域,其*功中**能性护肤品(包括医美级护肤品胶原蛋白敷料等)及医美(包括胶原蛋白注射剂等)领域的应用已较为成熟。

2.2. 功能性护肤品:强功效精准满足消费者需求,医用敷料竞争激烈
胶原蛋白凭借其优秀的生物营养、美白等功效,在功能性护肤品中得到了广泛应用,包括强功效性护肤品和械字号医用敷料,形成了以可复美、创福康、可丽金等胶原蛋白品牌为核心的市场。
2.2.1. 强功效性护肤品为主要应用方向,强功能性成分有效针对强功效诉求
功能性护肤品在实际使用中主要包括:
1)皮肤学级护肤品:
可有效应对敏感肌、痘痘肌等特定肌肤问题,通常成分精简、经临床验证,代表品牌包括雅漾、理肤泉、薇诺娜等。
2)强功效性护肤品:
以强功能性的化学成分为主打,针对保湿、美白、抗衰等某种强功能诉求,代表品牌包括润百颜、HFP 等,胶原蛋白品牌有可丽金、可复美、美丽法则、创尔美等。
其中,巨子生物较早入局,2003年正式注册“可丽金(COLLGENE)”商标,采用类人胶原蛋白,专注敏感肌护理,旗下有健肤精华液和胶原大膜王等代表产品;另外,公司旗下品牌“可复美”还拥有类人胶原蛋白舒护面霜、喷雾等产品。创尔生物的“创尔美”主要成分为天然胶原,用于皮肤屏障护理、提升肌肤愈活能力,产品包括胶原多效修护面膜、胶原多效修护原液等,其中创尔美面膜占据了我国修护类贴片面膜市场约2%,份额较低。
此外,丸美股份也于2021年3月与基因工程药物国家工程研究中心合作发布高效抗衰护肤品牌“美丽法则”,原料采用全人源胶原蛋白,可实现“0 风险、高活性、好吸收、强功效”的胶原蛋白表达,打造“美丽法则=胶原蛋白=高效抗衰”的消费者认知。

2.2.2. 械字号医用敷料市场动力强劲,械三批号具有稀缺性
另外,医用敷料常被用于皮肤修护和医美术后,近年来市场需求快速扩充。医用敷料主要指针对辅助医疗、医美术后修复和护理的械字号产品,生产标准比普通护肤品更为严格,以透明质酸或胶原蛋白为主要成分,代表品牌包括敷尔佳、创福康、可复美、荣晟、芙芙、绽妍、可孚,其中创尔生物创福康、巨子生物可复美为胶原蛋白品牌。
轻医美术后修复及功能性护肤需求双驱动,我国医用敷料市场快速增长。
2016-2020年我国非手术类医美市场复合增长率达25.9%。医美市场的快速增长尤其是非手术类医美项目的市场增长,将带动医美术后创面需求增加;同时,在*疮痤**、皮炎等皮肤问题的患者和追求功能性护肤的普通消费者的需求驱动下,我国医用敷料市场规模从2014年的39.9亿美元增长至2019年的73.1亿美元,CAGR达12.87%。

医用敷料可分为贴片式和非贴片式两大类,其中贴片式医用敷料是主流,更加适用于皮肤修复。
“医美面膜”概念在网络上快速传播下,近三年我国贴片式医用敷料市场处于快速成长中,2017-2019年CAGR近45%,2019年消费量达到3.4亿片,销售额超过50亿元。
结合市场总需求量和实际消费量看,我国贴片式医用皮肤修复敷料的渗透率约30%,为医用敷市场的主流。

我国医用敷料行业相关产品供给充分,市场竞争较为激烈,胶原蛋白敷料总体市占小于透明质酸敷料。
截至2020年6月30日我国医用敷料的批文合计467个,含透明质酸或胶原蛋白的医用敷料批文合计66个,占比约15%,其中含胶原蛋白的医用敷料的批文有28个,少于透明质酸敷料。
由于“械字号”和审核批准要求严格,品牌商进入该领域的门槛高,医美级护肤品市场呈现高度集中,国内品牌或公司在市场中占据主导地位,国际品牌或公司的市场份额较小,敷尔佳、创福康、可复美、荣晟、可孚、芙清/芙芙、绽妍等国内品牌共同占据了接近70%的市场份额,敷尔佳市场占有率领先,其他主要品牌的市场占有率较 为接近,处于激烈竞争的状态。
总的来说,胶原蛋白敷料市占率目前小于透明质酸敷料,未来渗透率仍有较大的提升空间。

从主要功效成份看,敷尔佳是透明质酸钠类敷料产品的领导品牌,且市占率领先;创福康、 可复美是胶原蛋白类敷料产品的领导品牌。
从主要品牌的管理类别看,除荣晟外,其他主 要品牌多以二类敷料为主,其中仅创福康拥有三类敷料批文。从单价看,敷尔佳、创福康、 可复美等传统贴片式医用敷料的价格相对较高,贴片式医用皮肤修复敷料的消费者愿意为高品质付出相应的价格。
从渠道分布看,敷尔佳和荣晟以线上销售为主,创福康是前三的品牌中医院渠道和线上销售并重发展的品牌。

截至2021年上半年医用敷料市场仅五个械三批号,具备批文稀缺性。
医用敷料属于医疗器械范畴,可以与创面直接或间接接触,具有吸收创面渗出液、支撑器官、防粘连或者为创面愈合提供适宜环境等医疗作用。
根据《医疗器械监督管理条例》的规定,医用敷料产品按照风险程度由低到高来划分,分别按第一类、第二类、第三类医疗器械管理。医用敷料凡是声称无菌的,其管理类别最低为第二类医疗器械;若接触真皮深层或其以下组织受损的创面,或用于慢性创面,或可被人体全部或部分吸收的,其管理类别为第三类医疗器械。
截至2020年6月30日,我国医用敷料的批文合计467个,以一类、二类管理的医用敷料为主,一类敷料的批文占比超过88%,主要系医用冷敷贴。
截至2021年上半年医用敷料市场仅有 5 个按照三类管理的医用皮肤修复敷料医疗器械产品,其中国内企业 4 家(创尔生物、浙江崇山生物制品有限公司、浙江珂瑞康生物医疗科技有限公司和北京世纪伟信医药科技有限公司,均为胶原贴敷料),国外企业 1 家(瑞典墨尼克医疗用品有限公司,非胶原类敷料),具备批文稀缺性。
医用敷料最高可管理至第三类医疗器械,对于企业的技术水平和生产能力要求更高,随着国家对“械字号”产品的监管趋严,不规范的医美级护肤品被清出市场,已获得正规批文备案的龙头企业将得到进一步利好,但新进入的企业有较高进入壁垒。
2.3. 轻医美:胶原蛋白注射仍处于市场推广阶段,重组胶原蛋白是未来趋势
医美场景下,胶原蛋白注射可用于填充(除皱、塑形、 祛黑眼圈等)或水光项目。
胶原蛋白(目前主要是动物源胶原蛋白,重组胶原在陆续研发上市)在轻医美领域也得到广泛应用,注入后不仅可起支撑填充作用,胶原蛋白的网状支架结构还可使体内成纤维细胞、毛细血管、脂肪细胞向胶原注射物内移行,并合成再生自体胶原蛋白。
另外,胶原蛋白注射还可应用于水光项目,起到补水、抗衰、美白、紧致肌肤等功效。
2.3.1. 主要产品:当前三类医疗器械仅 6 款,水光和填充市场空间广阔
目前国内胶原蛋白注射剂获批 NMPA 三类医疗器械的主要有 6 款,包括双美生科的肤丽美、肤力原、肤柔美,长春博泰的肤美达(弗缦),锦波生物的重组Ⅲ型人源化胶原蛋白冻干纤维,以及荷兰汉福生物的爱贝芙,其中,肤柔美、肤美达常用于水光项目,其他产品主要用于填充。整体来说胶原蛋白注射价格较高。
锦波生物于2020年发布了全球首款人源化Ⅲ型胶原蛋白产品“薇旖美”。
2021年6月29日,公司重组Ⅲ型人源化胶原蛋白冻干纤维获批三类医疗器械,该产品用于面部真皮组织填充以纠正额部动力性皱纹(包括眉间纹、额头纹和鱼尾纹),是我国自主研制的首个采用新型生物材料——重组人源化胶原蛋白制备的医疗器械。
长春博泰的肤美达采用牛皮胶原蛋白,无交联剂,可用于水光项目。
荷兰汉福生物的爱贝芙由于添加了不会被吸收的 PMMA 微球,维持时间可长达5-10 年,可应用于填充(除皱及塑形)。

双美拥有首款获批胶原蛋白皮下注射剂拥有先发优势,产品处于领先地位。双美胶原蛋白于2009年9月正式获得国药监局认证,是国内首款获批上市的胶原蛋白皮下注射剂。
虽然牛胶原蛋白的发展时间更长,但是双美凭借 SPF 猪胶原的高 DNA 相似性,可达到降低免疫性的作用,术前无需皮试,旗下产品中肤丽美、肤力原可用于填充除皱、改善黑眼圈等,而肤柔美则可用于水光项目。
双美占据了主要市场份额,2020 年双美胶原蛋白注射剂在大陆地区药械端收入为 1.81 亿,但由于冷链运输成本高、生产过程严谨、限量供应等原因,导致其价格较高,同时时有缺货现象。

海外胶原蛋白注射剂的研究起步较早。
牛胶原相较猪胶原、人体胶原、自体胶原等发展时间更长,比如提取自牛胶原的 ZydermⅠ在1981年便已获批 FDA(全球第一支医美胶原蛋 白注射剂),其后,猪胶原凭借降低免疫性的优势,相关产品也陆续研发上市。
除此之外, 也有提取自人体、或由人体自体组织培养作为来源的胶原蛋白注射剂。海外用于填充除皱的胶原蛋白注射剂主要产品如下:

2.3.2. 胶原蛋白注射处市场和产品推广发展阶段,相较玻尿酸注射各有优劣
相较于发展时间更长、消费者接受程度更高、市场规模更大的玻尿酸注射,胶原蛋白市场 尚未放量的原因可能是由项目本身的特点决定的。
第一,对于注射填充而言,胶原蛋白应用范围不如玻尿酸广泛。
胶原蛋白更适用于填充软 组织容量缺失,而玻尿酸还可塑造面部骨性轮廓。
胶原蛋白填充剂质地较单相、交联的大 颗粒玻尿酸填充剂更软,因此更适合填充软组织容量缺失症状(如上睑凹陷、泪沟、苹果 肌低平、法令纹加深、面颊凹陷、唇口*容周**积缺失等);而骨性容量缺失问题(太阳穴凹 陷、低鼻、额头低平、短下巴等)还是需要大颗粒的塑形玻尿酸进行填充。
胶原蛋白填充在去泪沟、去黑眼圈上优势显著。胶原蛋白填充剂(如双美)呈现不透光的 乳白色,有别于透明质酸的无色,浅层填充后可以调和肌肤的颜色,起到即刻遮盖黑眼圈 的效果,并避免眼周丁达尔现象引起的淡蓝色印记。
同时,胶原蛋白相比玻尿酸亲水性弱, 填充后不易出现亲水肿胀的症状,还可有效避免玻尿酸注射眼周可能发生的下睑袋加重等 并发症。

第二,对于水光项目而言,相比于玻尿酸补水锁湿,胶原蛋白更适用于改善初老症状。
相 比于锁水保湿性能更好的玻尿酸(玻尿酸分子表面呈负电荷,可吸附大量水分子),胶原 蛋白亲水性稍弱。
但是,胶原蛋白可以补充皮肤流失的胶原蛋白,修复断裂的纤维框架, 改善皮肤因胶原蛋白流失而引发的毛孔粗大、皱纹细纹、暗沉斑痕等老化现象,良好的粘 接性还能把松弛的肌肤组织紧紧粘在一起,起到即刻紧致肌肤的效果。
另外,注入胶原蛋 白还可促进自身胶原蛋白再生,通过网状支架结构使体内成纤维细胞、毛细血管、脂肪细 胞向胶原注射物内移行,合成再生自体胶原蛋白,使肌肤组织更加致密。因此,玻尿酸水 光更适合有改善肤质、缓解干燥需求的人群,而胶原蛋白水光更适合有抗衰减龄需求的求 美者。
第三,更重要的是,对于胶原蛋白注射整体而言,目前主流的动物源胶原蛋白尚存在一系 列问题,一定程度上限制了胶原蛋白注射的市场规模。
1)动物源来源有限。
2)动物源提 取的胶原存在潜在的病毒污染、免疫原性和致敏性风险。
3)价格较高。由于动物源来源 受限、难以达到标准化大规模生产,导致成本下降空间有限、价格较贵。
4)低水溶性、 对医生技术要求更高。动物提取的胶原蛋白不可溶,需要使用极端试剂溶解,存在强酸强 碱的残留安全隐患(玻尿酸注射若效果不理想,可用溶解酶溶解),从而对医生的操作技 术要求更严格。
2.3.3. 多款在研产品进行中,重组胶原可加工性强储备持续加强
重组胶原可解决动物源胶原现存的一系列问题,是行业重要发展方向。当前多款在研产品 进行中,与目前主流的动物组织来源的天然胶原相比,采用微生物发酵的重组胶原蛋白具 有较好的可加工性(如水溶性和乳化特性),能更好的控制致病病毒传播的风险,且可通过序列设计尽可能的降低免疫原性。
但同时也存在有明显的缺陷,包括:目前无证据表明微生物发酵的重组胶原蛋白具有类似天然胶原的、可耐受蛋白酶的、稳定的三螺旋结构;
目前已被证实与天然胶原存在互相作用的蛋白超过30种,但可与重组胶原蛋白互作的蛋 白只有少数几种,重组胶原蛋白的生物活性存在疑问。
因此,研发生产具有稳定三螺旋结 构的活性重组胶原将是相关企业、组织重要研究方向。 胶原蛋白在研项目或技术储备中,多个与重组胶原有关,随着研发推进市场规模有望进一 步扩大。
除了天然胶原相关产品的研发外(如昊海生科),巨子生物、锦波生物、创健医 疗等均进行了重组胶原蛋白的研制,拥有相关产品的技术储备或在研管线,正在快速切入 该领域。
随着研发及上市进程的稳步推进,未来重组胶原蛋白类产品有望陆续获批,扩充 胶原蛋白产品赛道,市场规模有望获得进一步增长。

3、市场参与者各有千秋,研发销售并举开拓胶原蛋白市场空间
随着医美行业高度景气,胶原蛋白赛道快速崛起,且业内高新技术不断更新迭代,产品逐渐多样化,应用范围不断扩大,胶原蛋白市场生机勃勃,大量市场参与者竞争踊跃各有千秋。
市场主要参与者包括:
1)创尔生物为械字号胶原蛋白敷料首创者,长期致力于活性胶原蛋白开发,不断发展在行业中逐渐稳固地位;
2)锦波生物为功能蛋白研究和产业化先行者,以需求为导向建立其产业化体系,加以强大研发技术支持,角逐市场领先地位;
3)巨子生物优势为主打类人胶原蛋白,多品牌发展产品,加强市场竞争力;
4)暨源生物与暨南大学医药生物中心、奥园美谷签署战略合作协议,就医美产学研合作达成初步意向,携手“掘金”重组人源化胶原蛋白的医美市场;
5)基因工程药物国家工程研究中心与丸美合作推出人体自身胶原蛋白氨基酸序列 100%一致的全人源胶原蛋白品牌“美丽法则”,有望发力抢占市场。
3.1. 创尔生物:国内械字号胶原贴敷料首创者,长期致力于技术研发
国内械字号胶原贴敷料的首创者,长期坚持应用活性胶原生物医用材料制备关键技术研究。创尔生物是一家应用活性胶原生物医用材料制备关键技术,进行活性胶原原料、医疗器械及生物护肤品的研发、生产及销售的高新技术企业。
是国内械字号胶原贴敷料的首创者,以活性胶原为主要原料,研发用于人体组织损伤修复的高科技生物材料产品,产品广泛适用于术后止血、空腔填充、皮肤屏障修复等。
公司创立于 2002年,自成立来一直致力于活性胶原及终端产品的研发、生产和销售,不断提升自主研发的深度和广度,持续推陈出新,巩固公司在胶原蛋白行业的地位。
1)2002 年至2007年期间,公司立足于活性胶原的研究开发,逐步完成了工艺技术和早期客户资源积累,为后续持续发展奠定基础。
2)2008-2012年期间,公司继续围绕活性胶原进行产业化,丰富医疗器械产品种类,开始着手胶原润眼液、胶原蛋白凝胶、胶原蛋白海绵等产品的研究开发。同时,公司加大力度布局生物护肤领域,将活性胶原应用到生物护肤品。
3)2013-2017年是公司多元发展的阶段,公司积极拓宽经营领域,电商成为新的利润增长点,且公司同时进军互联网销售、精准医疗领域,实现多元化布局。
4)经过十几年的技术沉淀和营销渠道布局,2018 年后,公司进入快速发展阶段,公司产品种类更为丰富,形成了规模化、系统化的活性胶原原料、医疗器械和生物护肤品研发、生产及销售能力。

3.1.1. 胶原蛋白奠定公司长期基础,发力非胶原蛋白业务
公司产品分为胶原产品和非胶原产品两大类,其中胶原产品包括医疗器械和生物护肤品,医疗器械指直接或者间接用于人体的仪器、设备、器具、体外诊断试剂及校准物等,生物护肤品指利用从生物中提取的活性成分,从根本上调理和改善皮肤健康状态的护肤产品。
公司旗下拥有创福康、创尔美两大品牌。创福康品牌包括胶原贴敷料、胶原蛋白海绵、医用冷敷敷料等医疗器械产品,创尔美品牌为药妆医学护肤品。

公司发展稳定胶原蛋白业务,凭借在胶原领域的技术优势和品牌优势获得了较高的知名度和市场占有率。
近年来胶原蛋白业务营收规模保持稳定快速增长,2019年营业收入2.75亿元,同比增长36.35%,其中胶原医疗器械占据了主营业务收入的半壁江山;非胶原蛋白业务体量小、发展迅速,2019年同比增长119.46%至2,709.24万元。
按核心技术划分来看,胶原贴敷料收入撑起了公司主营业务收入的半壁江山,胶原多效修护面膜位居第二,其次是胶原多效修护原液。

3.1.2. 市场稀缺批文为本,技术优势解决动物源材料痛点
资质优势:
公司自成立以来便深耕活性胶原敷料市场,经过多年发展,公司生产技术、产品质量已经达到国内领先水平,是国内活性胶原生物医用材料细分领域的领先企业。
截至2021年6月30日我国仅有5个按照三类管理的医用皮肤修复敷料医疗器械产品,其中国内企业 4 家,分别为创尔生物、浙江崇山生物制品有限公司、浙江珂瑞康生物医疗科技有限公司和北京世纪伟信医药科技有限公司,产品均为“胶原贴敷料”;进口企业 1 家,名为瑞典墨尼克医疗用品有限公司,产品属于非胶原类修复敷料。
技术优势:
公司及其子公司拥有 28 项专利,其中发明专利 13 项,公司及子公司另有在审 发明专利 21 项;公司拥有生物医用级活性胶原大规模无菌提取制备技术以及复合产品成 型技术,实现活性胶原在多个领域的应用,从源头保证公司产品的功效和品质。

3.1.3. 复合增速高,营收净利近几年快速提升
2012年至2019年,公司营业收入由0.34亿元增长至3.03亿元,七年 CAGR 达到 36.85%, 2017年以来保持双位数高速增长,2020年整体营业收入保持稳定。
公司2020年归母净利润达到0.92亿元,同比增长27.74%,增速显著高于2019 年;归母净利率达到30.33%,同 比大幅提升6.21pct。

费用方面,2018年期间费用占营业收入的比例较低,主要原因一是公司广告宣传投放有所减少,二是生物护肤品经销收入大幅提升,该销售模式下推广费用由经销商承担,导致销售费用占营业收入的比例下降。
2020年,公司未进行大规模的广告投放,销售费用占营业收入的比例下降。
对比同行业,创尔生物销售费用率变动较大,主要受当期营销及推广方式所定,销售费用率在同行业中处于平均水平。
公司近年来研发费用投入快速增长,2020年,公司研发费用0.18亿元,同比增长 29.32%。

3.2. 锦波生物:功能蛋白研究和产业化先行者
锦波生物是一家围绕结构生物学、应用蛋白质工程技术及发酵工程技术开展生物材料、医疗终端产品及功能性护肤品生产销售的科技创新型企业,主营业务是功能蛋白及终端产品的研发、生产和销售。
锦波生物成立于2008年,是一家专业从事“功能蛋白”的基础研究及产业化的生物材料企业,致力于功能蛋白的研发和产业化领域。
公司立足修复再生与抗衰老生物新材料、抗病毒功能蛋白两大产业领域,在国际上首次实现了人源化胶原蛋白新材料和抗 HPV-酸酐化牛β-乳球蛋白产业化,并填补了各自领域的国际空白,是我国功能蛋白研究和产业化的先行者企业。
据公司招股书显示,公司实控人为杨震,占61.65%股权,另有北京华医济世投资基金控有9.43%公司股权,其他股东持资比例为28.92%。

3.2.1. 以需求为导向建立产业化体系,产品覆盖范围广
公司以市场需求为导向,以功能蛋白研发为基础,以产业化应用为核心,逐步建立起从功能蛋白基础研究到产业化研发的研发体系,形成了以酸酐化牛β-乳球蛋白和重组人源Ⅲ型胶原蛋白为主,从原料到医疗终端产品及功能性护肤品的全产业链业务体系,在妇科、皮科、外科、肛肠、护肤等不同应用场景中,覆盖了疾病预防、疾病治疗、健康护理和美容护肤等四大领域。
目前公司产品有医疗产品(主要为妇科和外科)、护肤产品、医美产品、消毒产品 4 大类,其中,重组人源Ⅲ型胶原蛋白主要应用于医用胶原敷料及护肤产品,为公司在美容护肤领域的核心产品。

3.2.2. 产学研一体完善研发布局,新胶原蛋白材料获批
研发与技术优势:
公司建立产学研一体的研发布局,拥有一流研发团队,牵手复旦大学、清华大学、中科院生物物理所、美国纽约血液研究中心等顶级研发团队,现已形成产学研一体的完善“阶梯式”研发布局;同时建立起一整套功能蛋白的研发、小试、中试及纯化体系,产业化机制完善。
在公司完善的研发体系下,研发出酸酐化牛β-乳球蛋白、重组人源Ⅰ、Ⅱ、Ⅲ型胶原蛋白等一系列功能蛋白产品。
截至2021年7月,锦波生物共完成专利申报 39 项,申请国际专利 2 项,取得专利授权27项,取得国际先进成果 3 项,专利数量不断增长。
资质优势:
2021年6月29日,经国家药监局审查,山西锦波生物医药股份有限公司“重组Ⅲ型人源化胶原蛋白冻干纤维”正式获批上市。
这是全球首个自主研制的采用新型生物材料——重组人源化胶原蛋白制备的医疗器械,为相关材料临床应用及产业转化奠定了良好基础。

渠道优势:
公司具有较为成熟的销售渠道以及销售团队,各类产品具有不同的、较为全面的销售模式,分别为普通经销模式、配送经销模式及全国总代理模式。
公司下设医疗产品销售部,具体负责医疗产品的销售。公司将全国市场分为五个大区,设大区经理,协助销售总监管理市场,大区经理下设招商经理和大区经理助理,具体负责区域内公司产品的销售推广。
3.2.3. 营收保持平稳,归母净利 20 年有所下滑
公司2020年营业收入达到1.61亿元,同比增长3.42%,增长速度趋于平缓;2020年归母净利润 0.32 亿元,同比降低29.42%,整体盈利情况有所下滑。

3.3. 巨子生物:类人胶原蛋白为主导,多品牌发展
陕西巨子生物技术有限公司是一家以基因工程、生物材料工程为主导的高新技术企业,聚焦于皮肤医学、医疗器械、预防医学和营养医学三大健康产业方向。巨子生物成立于2001年;2003年成功研制出类人胶原蛋白,第一次获得国家自然科学基金支持,随后开启产品孵化阶段。
2003年,取得“胶原蛋白敷料”实用新型专利后,公司于 2008 年推出可丽金类人胶原蛋白系列产品,成功上市;2015年,打造产业互联网平台“创客云商”,将工厂直接对接消费者,2019年,成立巨子皮肤医学研究院。
2021年4月,入驻国家皮肤与免疫疾病临床医学研究中心科创与转化基地,随后宣布取得革命性突破的专利技术——Human-like 重组胶原蛋白仿生组合专利技术研发成果。

3.3.1. 基于类人胶原蛋白原料,多领域多品牌布局
类人胶原蛋白为利用基因工程技术通过用细菌发酵、酵母发酵得到的高分子生物蛋白。
类人胶原蛋白是一种通过生物工程技术和特殊工艺生产的高分子生物蛋白,“类人胶原蛋白”之所以用“类人”两字,意在指出该成分与人体是同宗同源的,该成分是利用基因工程技术通过用细菌发酵、酵母发酵的方法,用不同的细胞体系来制备人源性胶原蛋白,克服了传统动物胶原蛋白固有的问题及缺陷。
具备极高的“安全性”和“有效性”类人胶原蛋白这项专利技术现已在生物医学工程、医疗器械、医学护肤品、预防医学、营养医学等多个领域广泛应用。
目前为止巨子生物已研发出基于重组胶原蛋白、类人胶原蛋白的皮肤医学、医疗器械、预防医学和营养医学等三大类近百种产品:在皮肤医学领域,系列产品可丽金、可复美、可预等,由于其优秀的品质和功能,已被授予西安市名牌产品、陕西省名牌产品、陕西省著名商标等多个殊荣;在医疗器械领域,以类人胶原蛋白为核心原料,旗下可复美、可丽金、可愈等品牌均涉及相关品类开发,同时公司在该领域拥有的体内可降解止血海绵、疤痕修复凝胶等具备可替代外国同类产品的能力。
不仅可替代国外同类产品,还实现了同类产品的升级换代;在预防医学和营养医学领域,基于重组胶原蛋白、类人胶原蛋白与钙、铁、锌、硒、铜等的螯合作用,实现协同增效,提高其生物利用度及生物活性。
代表保健产品有可增强免疫力的可丽金盛坤牌鸿昇胶囊(富含超过 12 种高活性稀有人参皂苷);代表功能性食品有益复生胶原蛋白饮品、益复生润喉糖等。

公司核心主打成分类人胶原蛋白广泛应用于产品矩阵中,以“可丽金”品牌为代表,主要产品例如可丽金 Human-like 胶原蛋白健肤晶透蚕丝面膜、可丽金类人胶原蛋白赋能原液等。
除此之外,类人胶原蛋白成分也应用于其他产品,例如可复美,可复平与可痕等。

3.3.2. 研发实力雄厚,渠道多样化
研发优势:
研发团队实力雄厚;首席科学家范代娣教授,为我国第一届生物化工博士,西北大学国家二级教授,现任西北大学生物医药研究院院长。可丽金品牌的创始人马晓轩博士是范教授研发团队的一员,最初科研团队便由 20 名博士、30 名硕士组成,具有极强的研发实力。
另外,国家相关部门批准公司组建了“生物材料国家地方联合工程研究中心”、“博士后科研工作站”,陕西省科技厅批准公司组建了“陕西省生物材料重点创新团队” 及两个省级工程中心。
专利优势:
类人胶原蛋白技术曾先后获得国家自然科学基金、国家科技部“科技型中小企业技术创新基金”、国家科技部“火炬计划”、国家科技部“863 计划”等多项国家基金和发展支持。
目前已申请 80 余项发明专利,并荣获国家技术发明奖和中国专利金奖。
渠道优势:
旗下明星品牌、可复美、可丽金、可预、可痕、可丽金星光、可复平等已入驻3500 余家公立医院的皮肤科、激光科及民营医疗美容机构,与3000余名专业皮肤医生共 同服务于大众。
继2019年成立巨子皮肤医学研究院后,2021年4月17日,公司入驻国家皮肤与免疫疾病临床医学研究中心科创与转化基地,成为入驻的首家企业。
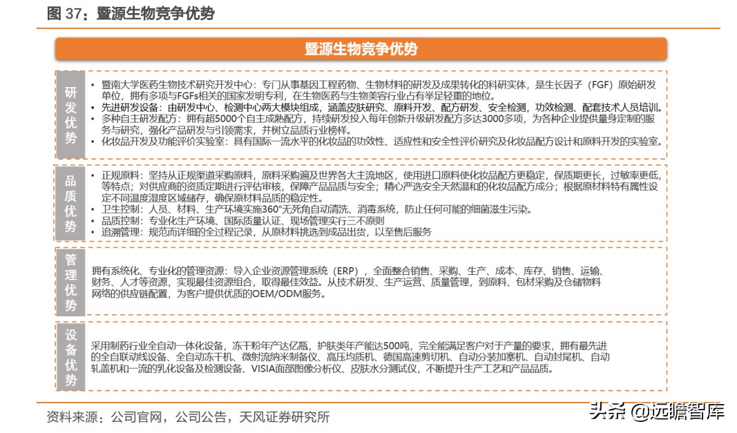
3.4. 暨源生物:携手奥园美谷、暨南大学“掘金”胶原蛋白
2021年3月31日,暨源生物、暨南大学医药生物中心与奥园美谷签署战略合作协议,就医美产学研合作达成初步意向,三方将携手“掘金”重组人源化胶原蛋白的医美市场。
暨大医药生物中心和暨源生物已突破了基因工程发酵法工业化生产重组人源化胶原蛋白的关键技术,完成了产品中试生产,并在高端医美护肤产品中开展应用。未来三方将共同推动重组类人胶原蛋白申请三类医疗器械,将其推向市场,完成产学研转化,并就未来的产品市场推广、运用、产品更新迭代研发进行深入合作。
3.4.1. 加强产学研转化,自有品牌和产品代工同步推进暨源生物加强产学研转化,打造高精尖团队,布局重组类人胶原蛋白市场。
2021年5月12日,暨源生物在第 26 届 CBE 中国美容博览会发布重磅新品——重组人源胶原蛋白,发布的暨大第 5 代全新活性原料——100%全人源胶原蛋白,通过生物发酵技术获取100% 类人源胶原蛋白氨基酸序列,促表皮成纤维细胞增殖和促细胞划痕愈合,具有良好的粘附活性,根源上起到改善皱纹、抵御衰老、等效果。
且与现有动物源胶原蛋白相比,拥有结构清晰单一、杂质少,无动物源成分、安全性高,排异过敏反应低等巨大优势。

该重磅产品的推出,填补了业内的市场空白,在大会上暨源生物科技有限公司和暨南大学共同组建的新型化妆品研发团队宣布成立创新研究院,致力于生物、医美、医疗器械等领域高端人才的培养,及化妆品新原料、新配方、新技术以及各类医疗器械与生物材料等高端技术成果的研发、医疗、美容相关技术成果转化等方面的工作。
研究院的研发基地设立于暨南大学生物医药研究院,实验场地约 2000 平米,已拥有专职科研人员 50 余人,其中硕士学历以上人员 30 余人,副高以上科研骨干 7 人,具有出类拔萃的技术团队支撑,创新研究院在未来有望大有作为。
暨源生物的产品矩阵可分为自有品牌与代工生产两大模块。公司自有“丽普司肽”护肤品牌,旗下产品分为*干粉冻**、原液、神经烟酰胺、类人胶原喷雾、洗护精华露、面膜等系列,其中,明星产品*干粉冻**在电商销售前列。
公司还为玉泽、佰草集、伊肤泉等知名品牌代工生产*干粉冻**产品。

3.4.2. 先进研发体系打下坚固基础,背靠奥园助力胶原蛋白业务
研发优势:暨源生物与暨南大学医药生物技术研究开发中心合作,且具有先进研发设备,并且拥有多种自主研发配发,另外还拥有化妆品开发及功能评价实验室,具有国际一流水平的化妆品功效性、适应症和安全性评价研究及化妆品配方设计和原料开发的实验室,为未来加速新原料、新技术在美容行业的推广与应用,推动整个行业的升级与发展打下了坚固的基础。

同时,公司在原料、卫生、品控和追溯管理等各方面严格要求,拥有专业化管理团队,采用先进全一体化设备不断提升产品品质。
另外,暨源生物与奥园美谷合作,可背靠奥园美谷的股东资源优势,丰富潜在客户资源和多元化应用场景。
资源优势:
奥园美谷依托大股东资源转型医美,具有明显资源优势。中国奥园为千亿级综合性企业集团,资金实力雄厚,旗下拥有地产、健康、金融、文旅、跨境电商等多个产业板块,积累了庞大的客户群体。
暨源生物有望依托奥园美谷控股股东产业资源优势和客户资源优势,积极发挥其丰富的应用场景等效应,依托旗下优质医美机构,快速进入医美产业链,利用其丰富的医美*卫健**产业资源为医美产业形成终端高附加值产品赋能。
3.5. 基因工程药物国家工程研究中心:联合丸美推出全人源胶原蛋白品牌“美丽法则”
2021年3月,人体自身胶原蛋白氨基酸序列100%一致的全人源胶原蛋白品牌“美丽法则”诞生。
暨南大学基因工程药物国家工程研究中心与丸美生物,联合香港中文大学蛋白质晶体结构研究中心、日本长崎大学、美国匹兹堡大学医学中心等 3 国 4 地科学家,利用专利技术(专利号 ZL201310164454.8),将Ⅰ型胶原蛋白和Ⅲ型胶原蛋白按皮肤青春期的比例 1:1 构建重组,再用 C-Pro 环稳定加固,研发出了“I 链 III+C”嵌合型全人源胶原蛋白。产 品在 5C 科研中心、10 万级洁净标准 GMPC 车间、CNAS 国家实验室认证的研发基础上诞 生,并进行了科学配方与多维度配方测试。

3.5.1. 产品试验效果明显,打造“美丽法则=胶原蛋白”强消费者认知
经测试,受试者连续使用全人源胶原蛋白产品 14 天后鱼尾纹数量减少30%,鱼尾纹体积、面积、长度也均显著下降,且在100%的高浓下,对皮肤也没有刺激性,可实现“0风险、高活性、好吸收、强功效”的胶原蛋白表达,具有活性强、分子量小、稳定有效的优势。
美丽法则首批将上线囊括面膜、精华、眼霜、等品类在内的 5 个SKU,定位年轻客群;渠道端,初期主攻线上、后将逐步覆盖全渠道,现天猫“beautyrule 美丽法则旗舰店”已开通上线;营销端,将以涂抹面膜为突破口,通过全域传播,打造“美丽法则=胶原蛋白=高效抗衰”的消费者认识。

3.5.2. 致力“生物技术”皮肤科学研究,不断加大研发投入
研发优势:
基因工程药物国家工程研究中心是国家发展和改革委员会在基因工程药物领域正式批复组建的第一个也是唯一一个国家级工程研究中心,是生物医药技术科技成果向市场转化的孵化器。
公司基础研究部下设新药发现及筛选研究室、基因表达调控研究室、中试工艺研究室和制剂研究室,全方位提升研发能力。
主体优势:
工程研究中心采取机制创新和技术创新并重的方针,建立以暨南大学为技术主体,联合湖南方盛制药股份有限公司,组成具有独立法人地位,按现代企业制度运行的科技开发经济实体和高水平创新与技术成果孵化平台。
以市场为导向,依托公司的资产运作实力,利用国家工程研究中心的品牌以及市场资源优势,走多元化投资,专业化经营和可持续发展的道路,大力投资或发展以基因工程药物为主导的医药行业,实现基因药物国家工程研究中心的功能。
营销优势:
“美丽法则”有望依托丸美股份的营销和渠道优势,丸美股份深耕化妆品行业属于年,近期持续加快新品上市进度与有效的营销策略,推出近百款新品,保持与产品定位相符的形象输出,专业科学的功效评测搭配多维营销矩阵。面对快速兴起的强社交属性的新兴营销环境快速转型积极迎合,重点投放从原来的传统媒体转向于更加碎片化和更加复合多元的社交新媒体,充分运用小红书、抖音、B 站、快手等社交平台属性,结合跨界IP联名限定等行销方式,实现品牌心智传导和产品种草,对年轻消费群体实现了高效触达,有效推进了品牌年轻化。
3.6. 公司对比:各有千秋,技术产品迭代共同拓展胶原蛋白市场
品牌/产品方面
创尔生物的产品覆盖医疗器械和生物护肤两大领域,旗下拥有知名品牌创福康与创尔美;
锦波生物产品覆盖医疗产品、护肤产品、医美产品及消毒产品四大类;巨子生物产品覆盖医疗和护肤两大领域,以类人胶原蛋白为核心原料;
暨源生物拥有蛋白*干粉冻**、类人胶原喷雾、纳米载药冷敷贴等产品;
基因工程药物国家工程研究中心与丸美股份合作推出全人源胶原蛋白品牌“美丽法则”。
研发技术方面
创尔生物,锦波生物,巨子生物皆拥有自研中心,创尔生物具备医用级活性胶原大规模无菌提取制备技术,锦波生物拥有一流研发团队、产学研结合,巨子生物以类人胶原技术为核心,受到国家大力支持;
暨源生物具有先进研发设备和多种自主研发配发,拥有国际一流水平的化妆品开发及功能评价等实验室;
基因工程药物国家工程研究中心为国家发展和改革委员会在基因工程药物领域正式批复组建的第一个也是唯一一个国家级工程研究中心。
营销/渠道方面
创尔生物、锦波生物与巨子生物都具有较为成熟的销售渠道,覆盖下游医院达百千余家,其中,创尔生物覆盖300余家三甲医院,百强医院覆盖率达到47%;
锦波生物拥有较为成熟的销售渠道以及销售团队,下设医疗产品销售部;巨子生物核心品牌入驻3000余家公立医院皮肤科。
暨源生物渠道方面有望依托奥园美谷丰富的潜在客户资源和多元化应用场景,基因工程药物国家工程研究中心可依托于丸美多年的渠道积累和积极迎合快速兴起的新兴渠道的营销策略加快推进“美丽法则”品牌建设。

核心竞争力方面
创尔生物与锦波生物在资质(批证)方面具有先发优势,创尔生物作为我国胶原贴敷料产品的开创者,拥有全国首款无菌Ⅲ类胶原贴敷料,锦波生物拥有重组人源Ⅲ型胶原蛋白注册证等资质,在市场上具有稀缺性,为自身筑造强有力竞争壁垒。
巨子生物以基因工程、生物材料工程为主导,基于类人胶原蛋白多领域多品牌全面发展。
暨源生物有望依托奥园美谷丰富的潜在客户资源和多元化应用场景;而基因工程药物国家工程研究中心与丸美合作推出全人源胶原蛋白品牌“美丽法则”,将受益于丸美多年深耕化妆品行业经验。
4、风险提示
①产业研发和注册风险
生物医用材料及布局的生物医药领域具有科技水平高、发展变化快的特点,在产品研发和商业化应用过程中,研发团队、管理水平、技术路线选择等都会影响新产品和新技术研发的结果。
②市场竞争加剧风险
近年来医疗美容市场的需求快速增长,行业发展前景向好,主导产品行业平均毛利率水平较高,吸引多家企业通过自主研发或者兼并收购的方式进入国内市场,行业竞争将逐渐加剧。
③市场监管风险
根据《药品注册管理办法》、《医疗器械注册管理办法》等相关规定,药品和医疗器械需要通过国家药监局审评审批并取得相关产品注册批件后才能上市销售。公司新产品研发从实验室研究至最终获批上市销售,一般需经过实验室研究、动物实验、注册检验、临床试验和注册申报等多个环节,具有一定的不确定性。
④产品宣传与实际效果不符风险
医美产品具有消费品属性,需要公司进行大量营销及推广,同时医美产品市场监管仍在完善阶段,水货现象普遍存在,易出现产品宣传与实际效果不符的现象,影响产品及品牌在消费者心中认可度和信任度。
——————————————————
请您关注,了解每日最新的行业分析报告!
报告属于原作者,我们不做任何投资建议!
报告原名:《商业贸易:胶原蛋白上游百舸争流,重组胶原研发加速拓宽应用场景》
作者、分析师: 天风证券 刘章明
获取更多PDF版报告请登录【远瞻智库官网】或点击链接:「链接」