导读: 刚刚,家乐福重庆发布闭店公告,将于5月25日停止营业
突发!
家乐福重庆
发布闭店公告
宣布5月25日起停止营业

重庆家乐福
发布闭店公告
《职业零售网》获悉,4月25日,“家乐福重庆”微信公众号发布闭店公告, 将于2023年5月25日起正式停止营业。 至此,这个在重*红庆**极一时的大型商超也将成为过去式!

图来源:重庆家乐福。
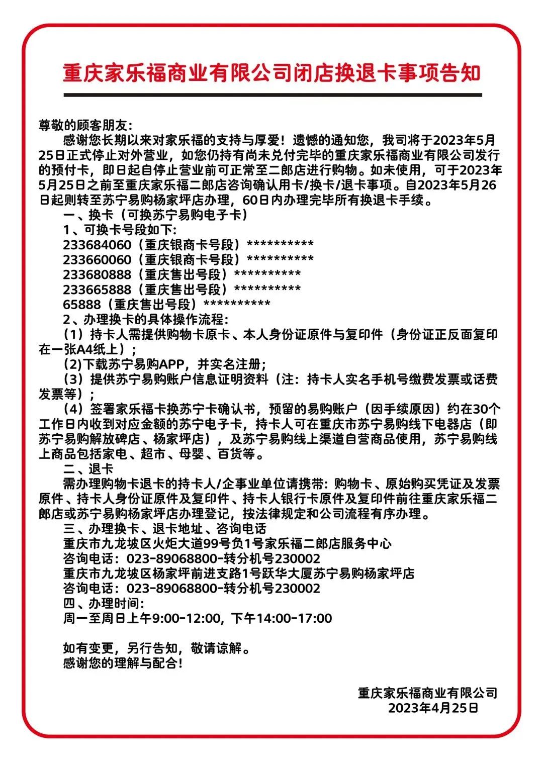
公告称, 因战略调整 很遗憾地告知顾客, 家乐福超市将于2023年5月25日起停止营业。 感谢大家多年来家乐福支持与厚爱,如有给您带来的不便,我们深表抱歉。
即日起至结束营业前,凡持有重庆家乐福商业有限公司发行的预付款的顾客,在2023年5月25日前,可正常至门店持卡消费。

图来源:重庆家乐福。
对于闭店退卡事项,重庆家乐福《闭店换退卡事项》公告称,如您仍持有尚未兑付完成的重庆家乐福商业有限公司发行的预付卡,即日起自停止营业前可正常进行购物。
如未使用,可于2023你那5月25日之前至重庆家乐福二郎店咨询确认用卡/换卡/退卡事项。自2023年5月26日起则转至苏宁易购杨家坪店办理,60日内办理完毕所有退卡手续。
其实早在4月16日, 家乐福杨家坪点就给出了关店的公告, 早有迹象表面,家乐福可能会退出重庆市场了。

图来源:重庆商业地产网。

前3月关店8家店
2022年关店超过54家
今年以来,家乐福在北京、天津、深圳等全国范围关闭了一批门店。
除了广州康王店外,今年1-3月,据职业零售网不完全统计,家乐福关停的门店还包括 沙芙蓉广场店、昆明世纪金源店、天津河北店、天津海光寺店、北京创益佳店、深圳梅林店、海口金龙店、广州康王店等。 这些门店运营时间都在十多年,其中最长的已有28年。

其中,家乐福北京创益佳店是中国大陆首家门店,于1995年开业,至今已有28年。当年开业曾引起轰动,每天货架都会被顾客一扫而空,媒体曾报道该店1995年每天营业额高达数百万元。
各地关停门店的停业公告,内容基本上一致,而有门店对外回应“ 租约到期,不再续租。 ”
对此,有零售行业人士称,在零售业开关店属自然现象。本世纪初开设的许多传统超市卖场,目前正进入一个“租约到期”的高峰时段。当然,经营问题是影响门店运营关键因素,这可能涉及房租成本、单店坪效甚至决策变化等等。
不过,自2019年苏宁收购家乐福中国后,这家连锁巨头也开始调整大卖场业务。数据显示,家乐福2020年门店减少了5家,2021年门店数量净减少23家。2022年前三季度,家乐福无新开门店, 闭店数量达到54家,门店数量从2021年底的205家减少到151家。
据不完全统计,杭州、福州、长沙、郑州、南昌等一二线城市早已不见起踪影。截至2023年3月31日, 家乐福已关闭8家门店,2家新业态开业,可见家乐福调整仍在继续。

家乐福2家新业态开业
4月底15家门店完成改造
经历购物卡消费受限、关店调整等风波后,家乐福宣布新业态落地——社区品质生活中心。
3月31日,家乐福社区品质生活中心——上海古北店、北京双井店, 全新面貌升级开业。据悉,这是家乐福创新业态分别在上海、北京开出的的首家门店。
据上观新闻记者探访发现, 新业态除了店面陈列有所变化之外,新业态缩减了门店面积,增加民生商品以及自有品牌的投入, 市民关心的购物卡也已恢复使用,但目前仍然有一定限制。
以家乐福古北店的为例,超市主体部分占据两层楼,如今新业态将二楼打造成占地1000平方米的苏宁易购家电馆,三楼则保留家乐福超市主体。虽然面积缩减了一半,但生鲜、烘焙、日化区依然占据超市“半壁江山”,也集中了大部分的客流。
不过,家乐福对购物卡消费仍然作出了一定限制:实体购物卡必须绑定家乐福小程序进行实名认证, 同时每人每月用卡消费限制在1000元以内,且无法购买酒类等特殊商品。
值得注意的是,今年4月底前,北京家乐福15家门店将全部转型为社区品质生活中心。
最后,传统大卖场退场,家乐福积极转型新业态,是否能扭转局面?我们拭目以待。
本文来源 | 重庆家乐福、职业零售网