近日,省教育厅印发《浙江省2019学年中小学教学用书目录》和《浙江省2019学年中小学教辅材料推荐目录》。义务教育阶段、普通高中二年级、三年级学生使用原来选定的教学用书版本和省中小学教材审定委员会审定通过的地方教材、省中小学教辅材料评议委员会组织评议后推荐的教辅材料。一起来看最新目录↓↓↓



有关要求了解一下↓↓↓
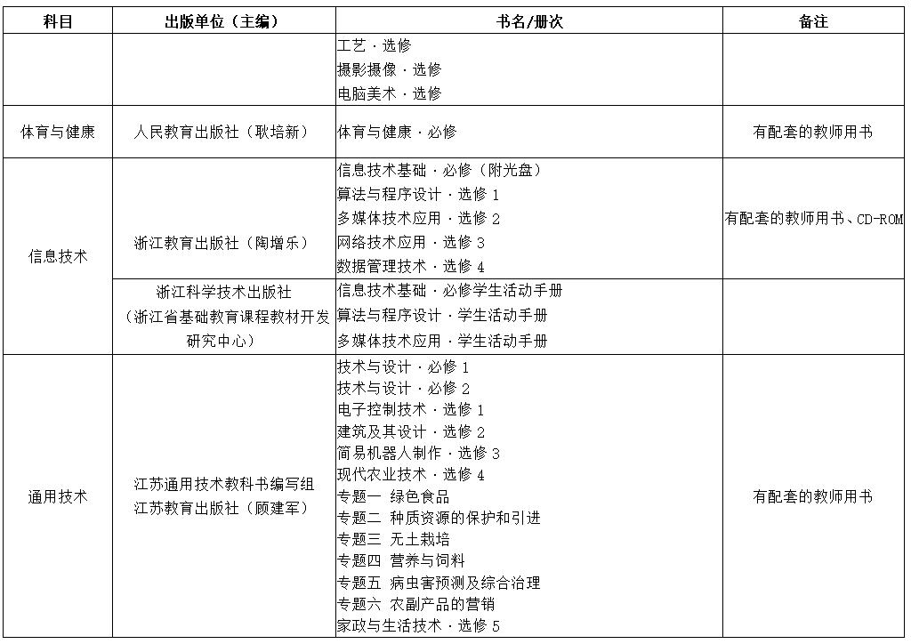
中小学必须使用本文件所附目录中的教材。中小学教材使用应保持相对稳定,如确需更换教材版本,应严格按照中小学教材选用有关规定进行。
义务教育阶段和特殊教育学校的教学用书由国家免费提供。各级教育行政部门要加强对所辖学校教学用书管理工作的指导,做好义务教育阶段教科书循环使用工作。
各级教育行政部门要建立严格的管理制度和督查机制,未经审定的地方教材一律不得进入校园使用。对未按相关规定选用、使用教材的地方和学校要严肃处理,责令纠正。
中小学教材中不得夹带任何商业广告或教学辅助资料的链接网址、二维码等信息。经过审定的与国家课程教科书相关的辅助学习资源,可以提供免费教育资源的链接网址和二维码信息,但不得与任何销售和广告相关。

教辅推荐目录

《教辅推荐目录》包括省中小学教辅材料评议委员会2017年组织评议后推荐的小学、初中、普通高中寒暑假作业和普通高中同步练习类教辅材料,2019年组织评议后推荐的初中毕业年级考试辅导类、普通高中高考考试辅导类、普通高中高中学业水平考试辅导类用书。
各地要根据当地教育实际和教科书使用情况,从《教辅推荐目录》中严格按高中各年级“一科一辅”,小学3—6年级、初中一种综合性寒暑假作业和普通高中各年级分学科寒暑假作业,初中和普通高中毕业年级一套考试辅导类教辅材料的要求向学生推荐使用。
2017年秋季和2018年秋季入学的普通高中二年级、三年级学生仍使用配原教材的教辅材料。思想政治、语文、历史三个学科和2019年秋季入学的普通高中一年级学生使用的教辅推荐目录另行通知。
各中小学校对选定的教辅材料品种、零售价格要在校内公示张贴,接受广大学生和家长的监督。学生选购教辅材料必须坚持自愿原则,如学生自愿购买经推荐的教辅材料并申请学校代购,学校可提供统一代购服务,学校和教师在为学生代购服务过程中不得获取任何经济利益,不得收取任何形式的回扣。确有折扣的,须全额返还学生。
学生和家长个人自行选择的其他教辅材料,学校不得提供代购服务。学校和教师不得向学生推荐选定教辅材料品种之外的任何教辅材料。任何单位和个人不得以任何形式强制或变相强制学校或学生购买任何教辅材料,不得进入学校宣传、推荐和推销任何教辅材料。
附:浙江省2019学年中小学教学用书目录、教辅材料推荐目录 ↓↓↓







































来源:浙江省教育厅、教育之江
编辑:余婧婧