(报告出品方/作者:华创证券,秦一超、田思琦)
一、机器人与自动化:向阳而生,拥抱智能制造
工业机器人前景广阔,美的发力前瞻性布局。在国内家电市场初现瓶颈之际,美的居安 思危开始布局高潜力的机器人市场,寻求新的业绩增长点,高端制造既符合美的自身需 求,又具备广阔市场和增长空间,成为了美的首选方向。借助工业 4.0 的战略机遇,自 2009 年起,美的不断深化对于该领域的布局,2017 年美的收购国际机器人四大家族中的 库卡,正式进军机器人市场。在外资垄断的背景下,美的不断在上游核心零部件寻求突 破,为中国工业机器人产业链的发展打开了一道窗。
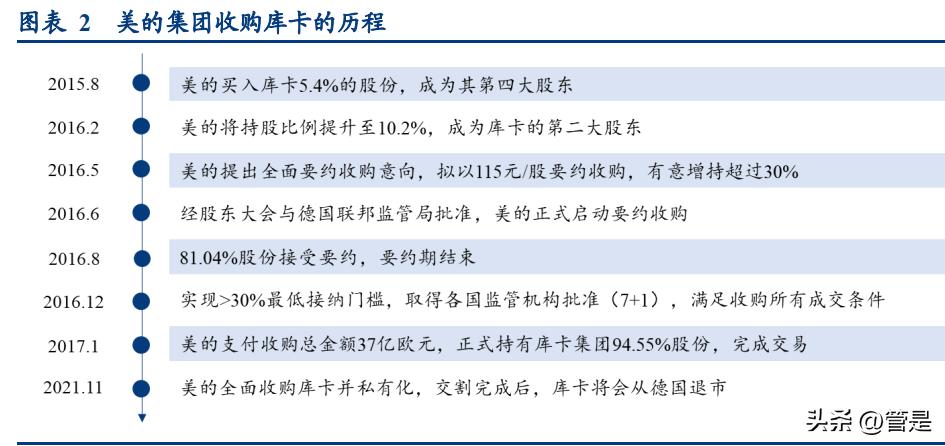
美的要约收购库卡,入局工业机器人。2016 年,美的向库卡发起全面收购要约,以每股 115 欧元、36%的市场溢价向库卡股东发起收购要约,最终于 2017 年 1 月 6 日完成收购 交割,美的共支付收购金额 37 亿欧元(约合人民币 292 亿元),持有库卡 94.55%的股份成为其控股股东。库卡进入美的集团体系后,美的新增“机器人及自动化系统”业务。 2017 年该业务营收 270.37 亿元,其中库卡营收 267.23 亿元,贡献了绝大部分的收入。

单独划为事业群,发力机器人业务。2017 年美的收购库卡以后,库卡作为一个经营主体 进入到美的三层架构体系之中;2021 年,美的重新梳理组织架构,将机器人与自动化业 务单独划归为一个事业群,表明其发力机器人业务的决心。除了库卡主业工业机器人以 外,2018 年美的和库卡共同成立合资公司,整合了瑞仕格在中国大陆地区的业务,与旗 下安得智联共建物流自动化,同时在库卡原有的汽车行业优势基础之上,聚焦医疗、3C 等其他领域,三者共同构建了集团长期布局。
美的旗下机器人与自动化事业部主要包括工业机器人、物流自动化系统以及面向其他应 用领域(医疗、消费、娱乐)的相关解决方案。2021 年整体收入约为 273 亿元,占比美 的总收入的 8%,同比+26.4%,其中:
机器人业务:库卡机器人收入约 73.7 亿元,同比+13.5%,系统集成收入约 70.6 亿元, 同比+45.7%;库卡中国区收入约为 42.5 亿元,同比+33.4%。合计贡献约 180 亿元营 收。 自动化业务:库卡子公司瑞仕格收入约 45.0 亿元,同比+23.4%,瑞仕格医疗收入约 14.8 亿元,同比+0.4%。合计贡献约 60 亿元营收。
至此,我们由上述整合梳理成型了美的机器人与自动化战略升阶的路径以及当前的主要 品牌与产品布局。工业机器人业务是美的长期的战略布局,通过收购库卡,美的得以快 速切入赛道,并和已有业务实现协同共赢;同时库卡依托美的持续推进供应链本土化, 改善客户结构提升盈利水平。基于此,我们于下文对美的工业机器人的布局诉求、历程 问题、改革措施、外延增量等方面进行展开探讨。
二、布局诉求:顺应产业趋势,实现协同共赢
美的集团作为优秀制造业代表,早期即已顺应产业升级趋势拓展智能制造领域——早在 2010 年前后美的就极具前瞻性地研发工业机器人相关业务,并于 2017 年收购库卡进一 步强化。我们分析其布局价值,从工业机器人行业的成长空间、美的整合库卡的初衷必 要性、以及库卡对美的赋能价值展开讨论。
(一)行业空间:本土产业亟待突破,中国市场前景开阔
1、空间格局:千亿规模增量市场,四大家族占据主导
品类功能丰富,下游应用广泛。工业机器人指的是面向工业生产领域的多关节机械手或 多自由度的机械装置,其能够代替人工完成繁重、重复的工作,同时提高工业加工的精 度和生产效率。工业机器人的分类方式多样,可根据运动坐标形式、驱动方式等进行分类,按照机械结构特点可分为垂直多关节机器人、SCARA 机器人、协作机器人、Delta 机器人四大类,常见的功能包括搬运、装配、焊接、喷涂等,广泛应用于汽车制造、3C 电子行业。

行业稳健增长,销量再创新高。根据 IFR 数据显示,全球工业机器人行业在 2018 年前维 持高速增长,全球装机量由 2013 年的 17.8 万台增长至 2018 年的 42.2 万台,5 年复合增 长率高达 18.8%。2018 年工业机器人行业增速放缓,2019 年进一步下滑,主要系全球传 统汽车行业销量增速放缓,进而相应放缓了固定资产投资。2020 年全球新冠疫情爆发, 工业机器人销量逆势小幅上涨 0.5%,主要系中国市场销量拉动所致,2021 年行业有所回 暖,装机量创历史新高,增速回升至 13.3%。
欧美地区表现为存量市场,中国市场空间庞大。根据 IFR 数据显示,在欧美工业机器人 销量普遍下滑的背景下,亚洲市场仍保持 6.4%的增速,成为工业机器人行业新的增长引 擎。其中,中国是全球工业机器人最大的市场,2020 年我国工业机器人销量达 16.8 万台, 占比全球总销量的 43.9%,过去 5 年复合增长率达 19.5%,较全球复合增速 8.6%起到显 著拉动。可见,全球工业机器人市场日趋成熟,中国市场成为全球主要增量。
国内工业机器人密度仍有提升空间,未来有望成为千亿市场。根据 IFR 数据显示,2020 年中国工业机器人市场规模已达 422.5 亿元,同比增长 18.9%,预计到 2025 年,中国工 业机器人市场规模将达到 1050 亿元,高增速有望持续。目前,国内工业机器人密度达到 246 台/万人,已超过全球平均水平,但与日韩等发达国家相比仍有差距,伴随工业机器 人国产化进程加速,未来行业发展空间广阔。
当前国内格局仍以外资品牌占据主导。根据 MIR 数据显示,目前我国工业机器人市场仍 以外资品牌为主,“四大家族”(ABB、发那科、安川、库卡)合计市场份额超过 40%。 但近年来,国产品牌在工业机器人领域发展迅速,埃斯顿、汇川等国内龙头已初具规模, 我国自主品牌的市场份额稳步提升,国产替代化空间庞大。

2、发展前景:机器换人需求迫切,产业升级打开空间
人口红利渐退,适龄劳动力人口下滑。计划生育三十年来,我国出生率有所下滑,0-14 岁人口持续降低,老龄化问题日益严重,人口红利逐渐减退。2010 年我国适龄劳动人口 到达峰值,随后逐年下滑,其中 15-64 岁人口占比由 2010 年的 74.5%下降 6.2pct 至 2021 年的 68.3%,预计未来适龄劳动力数量下滑趋势将持续数年。
求职人数大幅下滑,职位供求缺口持续扩大。2010 年起,我国职位供求关系出现逆转, 随后每年职位需求人数均高于求职人数,且缺口逐渐逐年扩大,2020 年职位缺口已达 591 万人,占比总职位需求的 31%,劳动力供应缺口扩大。
制造业就业人数下滑,劳动力成本大幅增加。生产要素中,劳动力具备流动性,伴随我 国第三产业的兴起,新生代年轻人逐渐由重复、繁重的第二产业向第三产业转移,制造 业就业人数开始出现下滑,而就业人数的减少使得劳动的边际生产率提升,进而推高了 工资水平。2021 年制造业平均工资已达 9.25 万元,同比增加 11.69%,较 2004 年上涨 6.5 倍,劳动力成本不断上升。

工业机器人均价下滑,机器换人经济性凸显。我国制造业平均工资不断上涨,与之相反, 全球工业机器人的平均售价却稳中有降,在 2009 年达到峰值后开始逐年下降,与人工成 本的上升形成了持续扩大的剪刀差,工业机器人的经济性日益明显。此外,机器人还能 够实现更低出错率、更长的工作时长,其对劳动者的替代作用也逐步显现。
伴随工业机器人渗透率提升,全球用工成本有望降低。根据 BCG 预测数据显示,2025 年将工业机器人投入制造业,可将韩国的劳动力成本降低 33%,日本降低 25%,德国降 低 21%,中国降低 18%,全球平均值约为 16%。预计未来工业机器人将在劳动密集型行 业中率先爆发,从而减轻人口红利消退所带来的劳动力成本激增的影响。
制造业产业升级,自动化趋势显著。当前中国制造业利润空间被压缩,制造业正逐步从 劳动密集型的中低端产业切换至高端制造领域,以建立竞争壁垒。目前多数企业仍处于 自动化的早期阶段,产品附加值低,产品稳定性也有较大的待改进空间,低端制造业产 能过剩与高端产能供不应求的现象并存。随着未来人们对产品质量要求的提升,许多高 精度的制造任务人类难以胜任,工业自动化程度将会越来越高,而工业机器人在此趋势 下需求有望逐步释放。
总体来看,我们认为工业机器人行业增长的核心驱动力主要来自三个方面: 适龄劳动力人口下滑,劳动力成本上升; 工业机器人均价降低,机器换人经济性凸显; 制造业产业升级趋势下,工业机器人成为刚需。 未来随着人口红利将逐步消退,劳动力成本或将持续上升,而技术进步有望推动机器人 成本进一步下降,两者的“剪刀差”构成了工业机器人行业增长的自然驱动力,可以预 见未来工业机器人行业具备高确定性和高成长性。
(二)并购初衷:补齐美的技术短板,助力转型科技集团
传统家电制造正是劳动密集型产业,亟需向自动化生产转型。 除汽车工业以外,制造业工业机器人应用密度普遍较低。相对于自动化水平已经较 高的汽车工业,一般工业的自动化程度仍处于较低水平,属于劳动密集型产业。根 据 IFR 数据,2019 年中国汽车工业的机器人应用密度为 938 台/万人,而一般工业的 应用密度仅为 95 台/万人,有近十倍之差,全球其他发达国家也呈现类似情况。其 中,传统家电制造也属于高强度制造业,提升自动化程度是产业升级发展的趋势。
近年来中国 3C 制造领域对工业机器人应用的需求比重大幅提升。根据高工机器人 产业研究所数据,2020 年中国工业机器人需求量最大的两个行业分别为汽车制造和 3C 电子电气制造(含家电),其占比分别为 30.3%、30.1%。纵向对比发现,2014 年 至 2020 年期间,各行业需求占比相对稳定,而其中独有 3C 占比相较 2014 年的 18.0% 大幅上涨 12pct 至 30.1%,甚至已经接近汽车行业。

中国 3C 家电产业自动化率低,亟待提升。中国集中了全球 70%的 3C 制造产能,其 中白色家电市场占比 18%。而过去 3C 家电全产业自动化率较低,生产线大部分环 节依靠人工操作。根据高工机器人产业研究所数据,2017 年中国 3C 家电行业机器 人密度仅为 15 台/万人,明显低于同年中国整体市场工业机器人密度的 72 台/万人, 而对比发达国家同行业更是仅为 1/100 左右。即使近年间应用密度有所提升,但仍 有极大需求空间。
美的作为中国白电三大龙头之一,自身有庞大的自动化应用需求,叠加美的上下游客户 及供应商网络的潜在需求,与其大批次外采工业机器人被动接受方案,不如主动整合库 卡,并将机器人作为大制造的硬件支撑,发展工业自动化。因此我们认为从并购初衷或 必要性而言,美的整合库卡是意义深远的。
(三)库卡赋能价值:全产业链积累深厚,赋能美的智能制造
机器人“四大家族”之一,技术保持全球领先。KUKA 公司于 1995 年成立,是世界领 先的机器人制造商,与 ABB、发那科、安川并称为工业机器人“四大家族”。其前身于 1898 年在德国奥格斯堡创立,最初主要从事照明,不久后涉足焊接、自动化领域,1973年公司研制出了世界上第一台由电动机驱动的工业 6 轴机器人 FAMULUS,自 1996 年起, 库卡成为独立企业,主要研制和销售工业机器人。
产品布局全面,应用范围广泛。工业机器人方面,库卡的产品线覆盖非常全面,几乎覆 盖所有规格和负载范围的六轴、卸码垛、净室、耐高温防尘、焊接、冲压连线、架装式 及高精度机器人,下游应用范围包括汽车、3C 电子、金属加工等领域;服务机器人方面, 库卡的产品涵盖医疗机器人、移动机器人(AGV)和商业服务机器人。
库卡在机器人本体方面拥有较强技术积累,市场垄断地位显著。具体来看:
产品布局方面,库卡的产品线覆盖非常全面,几乎覆盖所有规格和负载范围的六轴、 卸码垛、净室、耐高温防尘、焊接、冲压连线、架装式及高精度机器人,并且库卡 在六轴、七轴等高端机器人方面拥有较强专利储备,其产品优势就是重负载、高精 度,目前有效负载在 800kg~1300kg 的机器人只有库卡能做,可以有效弥补我国中高 端市场的缺陷。
技术水平方面,库卡所在的“四大家族”在中高端机器人市场拥有较强的技术垄断, 根据智研咨询资料显示,四大家族在六轴以上多关节高端机器人领域的份额超过 90%,在作业难度大、精度要求高的焊接、汽车领域的份额分别为 84%和 90%,市 场垄断地位显著。库卡 40 年来通过不断技术革新,引领行业标准,可以为我国本土 工业机器人技术水平带来借鉴,同时保障中高端机器人的稳定供应。

下游系统集成市场广阔,有望承接国内工程师红利。库卡在系统集成业务方面具备较强 优势,总营收中系统集成业务占比近 3 成,在欧美市场处于领袖地位,技术及经验积累 雄厚。
系统集成业务有望承接国内工程师红利。系统集成在国外属于成熟业务,利润水平 本身不高,且需要大量高素质人力资源,平均毛利率不足 15%。而中国目前正享有 工程师红利,人工成本相对较低,平均毛利率可达 35%。以两大工业自动化下游应 用领域汽车和 3C 为例,根据国家统计局数据显示,2012 年~2020 年我国汽车/3C 企 业办研发机构中,硕博士人员数量的 CAGR 分别为 9.5%/7.6%,保持高速增长趋势。 此外,国内系统集成市场广阔,据中商情报网预测,2022 年中国工业机器人系统集 成规模有望达到 1900 亿,也为库卡提供广阔的空间。
深耕汽车及焊接领域,客户资源基础丰富扎实。库卡丰富的产品线布局几乎覆盖所 有的规格和载重范围,使其拥有大量下游客户。库卡机器人定位偏中高端,多年深 耕焊接和汽车领域,其汽车客户占比机器人业务的 50%,以德国和欧洲企业为主。 此外,库卡在食品、消费品、医疗、航空等应用领域均有布局,且由于近年欧洲传 统汽车订单下降,公司也在不断开拓新兴市场客户,完善客户结构。
库卡在上游零部件方面发力补齐控制器和控制算法。控制器被称为机器人的“大脑”,其 控制算法决定了机器人的性能。由于库卡是从下游焊接领域切入并逐步开拓工业机器人 业务,因此其核心零部件积累相较发那科、安川较弱,但在控制器领域库卡拥有较强优 势,并率先实现控制器的自产,同时配备了顶尖的控制算法。进军中国市场后,库卡中 国在控制器和控制方法领域不断积累专利储备。
赋能美的智能制造,提升中台管理效率。具体来看:
在自动化生产方面,库卡积极协助美的提升智能制造水平,与美的合作共建“灯塔 工厂”。截至 2022 年 6 月,美的机器人使用密度已超过 440 台/万人,远超中国企业 平均水平(246 台/万人),并计划在未来两年内进一步加大投入以实现 700 台/万人 的目标,提升生产质量与效率。
在数字化物流方面,目前美的物流配送系统由安得物流完成,而库卡在 2014 年收购 的瑞仕格也拥有移动机器人、分练设备、立体货架等自动化仓储设备以及解决方案 的技术储备,未来有望与安得物流产生协同,共同提升物流配送效率。
至此我们已明确,在全球产业升级趋势下工业机器人市场方兴未艾,尤其中国国内工业 机器人密度有大幅提升空间,未来有望发展成为千亿市场。美的具备前瞻性判断,协同 库卡充分发挥互补优势,一方面赋能美的发展高端智能制造,另一方面拓宽库卡亚洲市 场、实现降本增效。 长远来看,此项收购意义深远,但事实上自 2017 年以来库卡经营表现偏弱,其中有下游 产业周期的影响,但不可否认的也有整合效果慢于预期。直面过去的问题才能更好地出 发,我们对美的并购库卡以来的整合困境进行梳理,同时对美的机器人业务的后续盈利 修复改善方向、收入外延增量进行展望。
三、困境与契机:独立性限制整合推进,私有化创造改革先机
自收购完成后,库卡业绩表现较为疲软。自 2017 年美的收购库卡以来,库卡的营收和业 绩出现连续 3 年下滑,2020 年在汽车产业周期与疫情的双重影响下,库卡的营收一度下 滑近 20%,EBIT 亏损近 1.17 亿欧元,疲软的业绩一定程度上拖累了集团整体表现。市 场此前多数认为,美的该项并购整合进展推进较为缓慢,尚未取得理想的协同效应。

一方面,库卡业绩表现欠佳受到欧洲传统汽车订单下滑拖累以及全球新冠疫情的影响。 对比来看,机器人“四大家族”的下游客户均以汽车客户为主,近年来均受到汽车行业 增速放缓的影响,ABB、发那科、安川的机器人业务都有下滑。2021 年以来下游需求已 有恢复趋势,2021 年库卡 EBIT 为 0.62 亿欧元,已实现扭亏为盈。
另一方面,由于独立性协议限制、文化区隔等原因,美的收购库卡之后整合进展慢于预 期。
协议要求维持库卡全球独立性,美的并购之初控制力度有限。在收购之初,美的为 了顺利完成这项跨国收购,于 2016 年 6 月 28 日与库卡集团签署了《投资协议》,协 议有效期为 7 年半,自签署之日生效(于 2023 年底到期)。据公司公告,在该项协 议中美的做出多项承诺,其中包括但不限于:1)不促使库卡退市,或对其进行重组; 2)支持库卡监事会以及执行管理委员的独立性,美的和收购人无意实施或启动对库 卡执行委员会成员构成的任何变更;3)库卡的知识产权仍属于库卡;4)签订隔离 防范协议,承诺保密库卡的商业机密和客户数据等等。
我们认为,在独立性协议的约束之下,美的对于库卡人员、技术、战略制定等方面 的管控力度十分有限,一定程度上难以推进与美的集团的协同整合。
国内机器人板块换帅频繁,也从侧面反映出整合受阻。自 16 年收购至今,库卡中国 更换了 3 任首席执行官,相比四大家族的发那科、安川、ABB,库卡的换帅更显频 繁。除了业绩下滑的因素,我们认为库卡频繁的人事调整背后,也侧面反映出美的 过去对于库卡的整合一定程度上受到阻碍。
控股 6 年后推动私有化,内部管理与协同有望打通。经过多年协调与整合,美的与库卡 携手步入全新阶段,2021 年 11 月,美的发布公告拟全面收购库卡并将其私有化。本次收 购完成后库卡将成为美的全资控制的境外子公司,从德国法兰克福交易所退市;2022 年 5 月,库卡在年度股东大会上审议通过了私有化方案,美的将向库卡剩余股东支付 1.51 亿欧元(约合 10.7 亿元人民币)转让款。2022 年 11 月,美的公告称控股子公司美的电 气已通过其全资境外子公司间接合计持有 KUKA 100%股权。待交割完成后,美的将实现 对库卡的全面私有化。 我们认为,近期美的私有化库卡的举措本身就是一种更深层次解决问题的信号。一方面, 私有化成为全资子公司后,美的对库卡做出改革和调整将减少很多束缚,管理运营效率 有望提升;另一方面,私有化后库卡的本土化布局将进一步深化,有望打通库卡与美的 内部资源协同和共享的壁垒。
四、盈利改善:对标竞争对手,完善全产业链
展望后续,我们复盘“四大家族”中的发那科和安川发展历程并总结经验,并结合库卡 的自身特点与美的资源优势,探索其盈利改善方向。经过多年调整,随着美的与库卡协 同效应释放,叠加供应链国产化以及客户结构优化的稳步推进,后续库卡的盈利空间有 望逐步打开。
(一)它山之石:对比四大家族发展,探索库卡盈利模式
机器人四大家族份额稳固,产品各具优势。全球范围内,机器人行业的第一梯队分别是 发那科(FANUC)、安川电机(Yaskawa)、ABB 以及库卡(KUKA),“四大家族”合计 占比全球工业机器人市场 50%以上的份额,垄断优势明显,其产品各具优势,具体来看: 发那科:全球工业机器人份额之首,最早从数控系统研发起步,进而逐步外延拓展 至数控机床、工业机器人,在数控系统领域具备强大竞争力,能够对机器人实现高 精度控制。 安川电机:日本第一家做伺服电机的公司,在运动控制领域(伺服电机+控制器)拥 有较强积累,其机器人具备高稳定性,且均价在四大家族中相对较低。 ABB:全球电力电机及自动化设备巨头,最早在电力电气领域成绩斐然,在工业机 器人领域运动控制技术优势突出,且拥有较强的系统集成能力。 库卡:最早从事焊接业务,并以此和众多汽车巨头建立紧密合作,而后切入工业机 器人领域,在汽车行业拥有丰富的客户资源,下游集成应用经验丰富。 综合来看,在四大家族之中,库卡是唯一一家从下游汽车焊接领域切入机器人赛道的公 司,其余三家均是由上游零部件外延拓展机器人业务,因此外购核心零部件一定程度上 挤压了库卡的盈利空间。

业务结构有所不同,收入各有侧重。具体来看: 库卡:系统集成和机器人业务均占比 30%左右,得益于库卡在集成应用领域拥有丰 富的经验,中国区业务占比 18%。 安川电机:绝大部分收入来自机器人以及运动控制(伺服电机和控制器),合计占比 85%左右,系统集成占比 10%。 发那科:营收结构较为均衡,机器人与工厂自动化业务板块各自占比 30%左右,其余两项业务占比 20%左右。 ABB:营收结构比较稳定,电力电网业务占比 45%,是公司的核心业务,工业自动 化以及运动控制业务均占比 20%左右,机器人以零散自动化仅占比 10%左右。 综合来看,在四大家族之中,库卡的业务结构较为单一,且偏重下游系统集成业务,其 余三家产业链布局较为均衡,上游零部件和机器人本体业务均有布局。
盈利水平对比,发那科遥遥领先,库卡处于最低位。工业机器人属于技术密集型行业, 公司经营模式和产品竞争力决定了其盈利水平,具体来看: 发那科:盈利能力最强,2021 年毛利率达到 36.6%,净利率达到 21.4%,盈利能力 在“四大家族”中遥遥领先; 安川电机:2021 年实现毛利率 29.9%,净利率为 8.1%,过去年间盈利能力相对平稳; ABB:主营业务覆盖电力电器领域,业务较为庞杂,机器人相关业务仅占比 11%, 2021 实现毛利率 33%,净利率 13.5%,位于第二; 库卡:盈利能力稍显落后,2021 实现毛利率 21.2%,净利率 1.2%。
立足四大家族的发展历程,探索库卡未来的盈利模式。对比四大家族的盈利能力,我们 希望以日本机器人龙头发那科、安川电机为例,通过梳理其核心竞争要素,寻找铸就其 强盈利能力的原因,给库卡未来的发展提供参考借鉴。
1、发那科:专注研发创新,发力海外拓展
专注工业自动化领域,数控系统、数控机床、工业机器人三位一体。日本发那科公司成 立于 1972 年,是全球数控系统的绝对领先者和工业机器人龙头。经过半个世纪的产品选 代创新,发那科在工业自动化的关键技术和核心零部件上已经建立了极深的护城河,其 主营业务包括工业自动化(FA)、数控机床(Robomachine)、机器人(Robotics)和维保 服务(Service)。 掌握核心技术,严控生产成本。发那科在数控系统和机器人领域具备较强技术垄断,坚 持自主研发路线,上世纪 70 年代,发那科也曾外购伺服电机,但通过持续的研发投入, 公司成功突破技术壁垒,实现自给自足。21 世纪以来,发那科的研发费用率维持在 5% 以上。较高的研发投入使得发那科在机器人领域除了减速器外,其余核心零部件均能实 现自产,从而大幅降低了生产成本。 机器人实现高精度,主导高端定价权。发那科在高端机器人领域积累较深,其机器人的 精度在同负载等级下高于四大家族的其他品牌,也是全球唯一实现用机器人生产机器人 的企业,其工厂自动化率高达 80%,各业务板块之间形成了良好的协同效应。掌握了高 精度的生产技术,发那科主导了高端机器人的定价权,进一步提升了盈利能力。
发力全球化布局,完善本土化服务。发那科的崛起离不开前瞻性的全球化扩张,目前公 司已经在全球 108 个国家开展相关业务,而安川电机和库卡仅在 29 个和 25 个国家有所 布局,与发那科存在较大差距。此外,发那科不断完善本土化售后、维保服务,其修理 工厂可以修理 30 年前的产品,强大的本土化配套服务能力使得发那科的全球化拓展非常 成功,能够和本国竞争对手相抗衡。
2、安川电机:内生强化技术,外延拓展版图
全球工控自动化龙头,从电机外延拓展至机器人。安川电机成立于 1915 年,总部设于日 本北九州,历经百年见证了日本工控自动化产业的崛起。公司专注运动控制领域,最早 从电机起步,逐步向驱动、控制领域延伸,目前主营业务包括运动控制(控制器、伺服 电机、变频器),机器人以及系统工程三大板块。 强化研发技术,专利数量领先。安川电机近 10 年研发费用率保持 4~5%,年均研发投入 在 134 亿日元左右,强大的研发能力赋予了产品极强的性能和竞争优势。此外,安川在 全球工业机器人领域专利申请数量位列第一,深厚的专利壁垒支撑了公司今年密集的机 器人推新,加速了产品的升级和迭代。

外延并购补齐版图,盈利能力稳定改善。近年来,安川的外延拓展进度有所加速,不断 补齐和完善业务版图,2013 年并购 Agile Planet 完善智能软件技术,2015 年收购 YE Data 完善激光焊接布局,2016 年年收购 Doolim Robotics 拓展机器人涂装领域,2018 年收购 YSAD 安川西门子自动化驱动子公司股权强化自身的工业驱动技术。总体来看,安川的 外延并购集中在机器人、逆变器等领域,在强化了已有技术的同时,加速了海外市场的 渠道扩张,有望稳定改善盈利能力。
完善全球化布局,发力新兴市场。目前安川的销售网络遍布全球 29 个国家,生产基地触 达 12 个国家,围绕不同地区的市场需求,合理配备不同的供应链体系以及销售渠道布局, 其海外业务占比已经拓展至 67%,而中国市场已经成为仅次于日本的第二大收入市场, 营收占比超过 20%,已经成为公司增长的新动能。
3、借鉴经验:自主研发为基,外延拓展为矛
纵观日本两大机器人龙头的发展历程,不难看出两者的崛起有很多相似之处,经过进一 步梳理和总结,我们认为对于库卡而言,主要可以从四个方面予以借鉴: 发力自主研发,完善机器人全产业链布局; 专注研发创新,推进高端机器人迭代升级; 谨慎外延并购,强化各板块业务间的协同; 完善全球布局,以新兴市场拉动业绩增长。
补齐上游零部件短板,完善全产业链布局。通过对比四大家族产业链布局情况可以看出: 伺服电机方面,目前仅有库卡还不具备自产的能力,而美的旗下的高创有望补齐这一短 板;减速器方面,四家企业均选择了外购,但由于减速器市场基本被日资企业所垄断, 发那科和安川是纳博的一级客户,而库卡则是纳博的二级客户,其外购成本相对更高, 因此美的仍在减速器领域持续发力。通过完善机器人产业链的布局版图,降低零部件成 本,有望逐步打开库卡的利润空间。
聚焦研发创新,保持技术领先。领先的技术是机器人公司的核心竞争优势,而过硬的技 术离不开持续不断的研发投入,近年来库卡的研发费用率保持在 5%左右,2020 年研发 费用率甚至接近 7%。高强度的产品研发使得库卡不断迭代更新机器人产品,提高机器人 的精确程度,巩固自身的技术领先地位,从而获取更高的定价权。
协同效应初显,盈利有望改善。美的收购库卡之后,持续推进彼此间的资源整合,协同 效应已经逐步显现。依托美的在中国广泛的销售网络,库卡中国业务增长迅速,并且下 游应用领域逐步从传统汽车行业扩展到 3C 家电、食品、医疗等一般工业领域,盈利能力 有望逐步提升。

立足库卡中国,走向库卡全球。库卡在欧美地区拥有较为稳固的地位,而欧美工业机器 人市场已经迈入存量竞争时代,相反以中国为代表的发展中国家仍属于增量市场,未来 发展空间更为广阔。库卡依托美的稳步推进中国市场战略,有效补齐了库卡地区发展不 平衡的短板。参考库卡中国模式的成功经验,美的或将在全球其他国家外延拓展本土化 业务,库卡中国有望加速走向库卡全球。
(二)借助美的资源优势,供应链国产替代稳步推进
工业机器人的核心零部件占比七成价值量,外资企业垄断严重。工业机器人的上游核心 部件是产业链的关键,是最高利润部分,长期以来零部件外资垄断严重,技术壁垒极高, 占机器人制造成本的 70%左右。掌握了三大核心零部件的技术和能力,就占领了工业机 器人产业链的制高点,将拥有很强的定价权。其中减速器主要被哈默、纳博等日系品牌 占领,控制器主要被安川、ABB 等品牌占领,伺服电机主要被松下、安川、三菱等品牌 占领,国际龙头通过垄断上游核心技术,强势侵蚀中下游利润,自主化程度亟待提高。
上游议价能力疲弱,国内工业机器人零件采购成本更高。由于核心零部件的技术缺失, 国内工业机器人的发展受到极大阻碍。根据产业信息网数据,以 165 公斤点焊机器人为 例,国内企业要以国外厂商的 4.4 倍价格购买减速器,以 2 倍左右的价格购买伺服电机、 控制系统等核心部件,综合来看,核心部件的缺失导致国内工业机器人的总成本是国外 的 1.8 倍。
1、减速器:日资企业占据主导,美的发力自主研发
减速器相当于机器人的“关节”,其性能决定了机器人的精度和负载。减速器是连接伺服 电机和执行机构的中间装置,负责把伺服电机运转的动力通过输入轴上的小齿轮咬合输 出轴上的大齿轮来达到减速目的,并传递更大的转矩,工业机器人的每个“关节”都要 用到不同的减速器。大量应用在多关节型工业机器人上的减速器主要有两类:
RV 减速器:一般放置在机座、大臂、肩部等重负载的位置,即 20 公斤以上的机器 人关节,其加工工艺较为复杂,零件数量多,价格也相对更高;谐波减速器:多放置在机器人的小臂、腕部或手部,即 20 公斤以下机器人关节,随 着使用时间增长,运动精度会显著降低。
高精度 RV 减速器制作工艺复杂,当前日资企业占据主导地位。工业机器人用精密减速 器在精度、速度、耐久性等方面对于制作工艺有极高的要求,国内厂商技术水平尚不能 满足其产品要求,因此中国工业机器人减速器市场仍由外资企业主导,日本的纳博特斯 克、哈默纳科分别是 RV 减速器、谐波减速器的龙头,两者合计占据全球工业机器人减 速器行业 75%左右的市场份额。目前国内高精度 RV 减速器、谐波减速器进口率均处于 较高水平,国产替代空间巨大。

美的已实现自主研制谐波减速器,有望联手库卡加快产研节奏,率先突破国产替代。2022 年 8 月 8 日,美的官宣自主研制的谐波减速器经国家工业机器人质量监督检验中心检测, 产品综合性能达到了行业龙头同等水平,且通过了库卡机器人 10000 小时寿命测试,精 度处于国际领先。未来有望广泛应用于机器人、机床、AGV(自动导引车)等多个行业 领域,显著提高了我国工业机器人产品的国际竞争力,同时也更方便直接赋能库卡。我 们预计美的联合库卡,有望在减速器环节加快产研节奏,实现该零件的国产替代化。
2、伺服系统:外企垄断高端市场,高创具备技术积累
伺服系统相当于机器人的“肌肉”,是驱动机械元件运转的发动机。伺服系统是能够精准 跟踪目标变化从而实现自动化控制的系统,一般由伺服电机(执行部件)、伺服驱动器(指 令装置、调节控制器)、编码器(检测反馈元件)组成。在工业机器人的伺服系统中,一 般安装在机器人的“关节”处,依靠伺服系统来驱动工业机器人运转。机器人的位移精 准度越高,对于伺服电机的性能要求也会越高。
百亿市场空间广阔,下游应用场景丰富。根据 MIR 数据显示,2020 年伺服市场规模达到 近 164 亿元。伺服电机下游的应用十分丰富,由中低端的纺织、包装领域向高端的电子、 机床、工业机器人等领域延伸,其中电子制造设备、机床、工业机器人等领域合计占比 达 37%,其中工业机器人的占比达 9%。
外资企业占领高端市场,国牌配套能力逐渐完善,国产替代正在开启。目前,国内伺服 电机高端市场主要被国外厂商所占据,以日系为主的三家龙头企业松下、安川和三菱占 据 30%以上的市场份额,国内厂商汇川拥有较为完整的产业链覆盖,占据 10%左右的市 场份额,目前已初具规模。近年来我国伺服系统行业受益于产业升级,国内企业配套能 力已经渐渐完善,技术水平与日系产品较为接近,有望率先开启国产替代。

美的集团旗下高创具备伺服电机技术积累,国产化替代稳步推进。2017 年,美的收购以 色列企业高创(Servotronix),其主营产品包括运动控制器、伺服驱动器、伺服电机及编 码器。高创是美的完善工业机器人产业链布局的有力一环,将极大充实美的在伺服电机 领域的技术储备,并有望与库卡形成供应链协同。目前高创的伺服系统已经与库卡的低 负载小型机器人进行复配,未来将逐步尝试应用到高负载大型机器人上。
3、控制器:软件算法为核心,库卡具备较强积累
控制器相当于机器人的“大脑”,负责控制整台机器人的运动。控制器的主要任务是接收 来自视觉、力觉等传感器的检测信号,根据操作任务的要求驱动伺服电机,进而控制机 器人的位置、姿态、速度等状态,控制器也具有各类输入输出接口、人机交互界面等, 拥有编程简单、软件操作方便等特点。控制器一般由机器人厂家自主设计研发,与机器 人本体绑定效应强,主要包含硬件和软件两个部分。目前国产控制器的硬件技术已经逐 渐成熟,技术差距主要在于软件算法。
国内品牌起步较晚,四大家族垄断高端市场。由于控制器多由厂家自主研发,各品牌均 有自己的控制系统与机器人相匹配,因此控制器的市场份额基本和机器人本体的市场份 额保持一致,发那科、库卡、ABB、安川分别占据前四名,国内企业控制器尚未形成竞争优势,份额占比相对较低。

库卡拥有顶尖的控制器和控制算法,具备较强的技术积累。控制器是机器人的大脑,控 制算法很大程度上决定了机器人的性能,而库卡在软件算法方面优势显著,其运动控制 水平优于“四大家族”的发那科和安川。近年来库卡在控制器方面不断创新,在确保操 作简单、高效的同时嵌入云环境,将各种软件产品和数字化服务相结合,加入美的后借 助研发资源,成本有望进一步下降。
总的来看,库卡盈利能力尚有极大提升空间,美的在供应链、生产制造、研发、管理方 面赋能库卡、协同发展,未来利润改善可期。
短期维度,纵向对标历史情况,盈利能力有望翻倍增长。在经历产业周期低谷后, 2021 年库卡经营改善扭亏为盈,但净利率仅为 1.2%,仍处于较低水平。复盘库卡过 去 10 年净利润率情况,其 10 年内平均值为 2.1%,且曾在 2014 年达到阶段性高点 3.9%。因此短期维度来看,随着经营持续修复、中国区业务高增、叠加近期大宗成 本降价,我们预期库卡净利润率有望修复至 3%左右,相比 21 年有 1-2 倍的提升空 间。
中长期维度,横向对标竞争对手,净利润水平有望提升至 5%以上。在四大家族之 中,其余三家产业链布局较为均衡,把握核心零部件关键环节,利润率水平显著高 与库卡。其中发那科、安川、ABB 在过去 10 年中的平均净利率水平分别为 23.0%、 5.5%、7.4%,库卡仅为 2.1%。若随着未来美的集团或库卡在机器人各供应链关键环 节得以突破,生产及采购成本大幅降低,我们认为中期维度其净利润率有望对标提 升至 5%-7%。
五、拓展增量:发力中国市场,补齐产品体系
(一)中国区域运营:完善产能布局,发力本土研发
推进本土化运营,强化核心竞争力。根据美的年报信息,2022 年公司的经营重点之一就 是推进库卡在中国的本土化运营,逐步扩大中国地区的产能布局,推进中国研发团队在 机器人新品、核心零部件、软件算法领域的研发创新,在保持传统汽车领域的优势基础 之上,积极开拓国内一般工业领域等新业务。目前,库卡中国业务占比库卡总营收的 20% 左右,到 2025 年美的规划将库卡中国业务提升至 30%,中国市场的战略地位有望稳步提 升。

推进中国依托美的销售渠道,开拓机器人中国市场。库卡虽然是享誉世界的机器人龙头, 但业务种类单一,且缺少销售渠道。而美的作为中国白电龙头企业,其销售网络遍布全 国,叠加强大的供应商渠道,将有效推进库卡开拓中国市场的进程。根据美的自身战略, 到 2025 年,公司力争将库卡中国区收入占比提升至 30%。伴随中国区收入比重的稳步提 升,将有效补齐库卡区域发展不平衡的短板。
库卡加大在华产能扩张,提升价值链运营效率。早在 2013 年,库卡就在上海建造了生产 基地,一期工厂年产机器人可达 1 万台,2018 年二期工厂开始投建,年产能约为 1.5 万 台,同年美的和库卡成立了合资公司,在广东顺德建造了美的库卡智能制造科技园,其 中一期工程已于 2019 年投入使用,二期工程于 2021 年开始投建。通过完善中国地区的 产能布局,可以缩短产品交付周期,提升全价值链的运转效率,进而满足中国工业机器 人不断增长的需求。目前库卡中国本土供应链比例约为 80%,未来将持续提升供应链本 土化的比例,确保产品按期交付。
发力库卡中国本土研发,补齐库卡全球产品体系。目前库卡中国研发团队已经初步成型, 并且完成了6款新产品的发布,中国团队自主研发的新品在上半年整体订单中占比近10%, 本土化研发趋势日益显著,其中主推的 KR 4 AGILUS、KR SCARA、KR DELTA 机器人 主要聚焦 3C、食品、药品等一般工业领域,与库卡全球在传统汽车行业的优势形成互补, 完善了库卡的产品布局版图。
(二)下游客户开拓:优化客户结构,拓展非汽车领域
3C 电子、汽车、金属加工占比超六成,锂电、光伏等长尾市场增速较高。按应用行业划 分,工业机器人下游应用领域主要集中在 3C 电子、汽车、金属加工等行业。根据 MIR 数据显示,2021 年 3C 电子、汽车、金属加工行业的应用分别占比 30%、19%、17%,合 计占比超过 65%;而食品饮料、锂电池、光伏、家电、医疗等长尾市场占比仍较小,分 别只有 7%、7%、6%、5%、2%,但其增速较高,未来随着应用场景的进一步拓宽,长 尾市场有望获得更大的增长空间。

当前传统汽车行业有所回暖,新能源车、光伏、锂电行业持续扩容。具体来看: 传统汽车:下游需求有所回暖,结束了自 2018 年以来连续三年下降的趋势,销量实 现 2527.5 万辆,同比增长 3.8%。 新能源汽车:政策驱动下,新能源汽车逐步受益,2021 年新能源车产量占比已达 10.4%,预计到 2025 年新能源汽车销量占比将提升至 20%,行业景气度有望延续。 光伏:国家新能源战略的催化下,2021 年中国光伏电站并网容量已达 198.5 千兆瓦, 同比增长 14.8%,行业维持高速增长。 锂电:受益于新能源汽车的高速发展,2020 年全球动力锂电池出货量已达 246.3Gwh, 同比增长 50.9%,保持高速增长趋势。
外延业务已有涉猎,完善补全业务结构。库卡早在上世纪末就意识到寻求汽车以外行业 下游市场的重要性,并开始积极展开布局,由于机器人和下游集成客户形成较强绑定, 企业往往选择通过并购的方式切入。2006 年起,库卡收购了 omniMove 重载运输公司, 开启了并购的第一步;2014 年收购了徕斯 51%的股权,拓展了太阳能组件、气缸盖加工 业务;同年收购 ALEMA 入局航空航天领域,收购瑞仕格 80.47%的股权,布局物流、医 疗自动化业务。通过不断收购汽车以外应用领域,库卡的客户结构得到有效优化。
以库卡中国为榜样,客户结构持续改善,其他行业营收超过汽车行业。根据美的年报披 露,2021 年,库卡中国在非传统汽车行业持续发力,其他行业销售占比超过传统汽车行 业,其中在电动车、工程机械、新能源、消费电子等行业的收入占比提升明显,且新客 户销售占比超过 10%。具体来看:在汽车领域,国内本土汽车客户同比增长超过 100%,库卡中国在卡车行业获得首单 业务,订单总额超过 1 亿元; 在新能源汽车领域,受益于新能源汽车的销量激增,上游的汽车零部件行业随之扩 产,库卡着力拓展该领域客户并取得成效,如海斯坦普、麦格纳、长春英利、昆山 信杰、无锡万华等,成功突破该领域的竞争格局; 在新能源领域,公司锂电业务同比激增 350%以上,在锂电、光伏行业均实现了单一 行业千台以上的销售业绩; 在 3C 电子领域,实现业绩同比增长 300%,并在苹果的主要代工厂商中也取得重要 突破,得到了客户的高度认可; 在物流领域,瑞仕格成功拿下 FILA 全渠道中央仓项目,订单总额高达千万欧元, 该项目作为中国鞋服行业自动化立体仓的标杆,将应用多种自动化物流设备。
(三)全球范围辐射:协同美的渠道,扩张全球市场
库卡欧美市场占比八成,新兴市场拓展空间巨大。对比四大家族各区域销售占比,此前 库卡过度依赖欧美市场,亚太及发展中国家地区占比较低份额有所流失,仍有广阔的拓 展空间。 库卡:2021 年公司在欧洲市场营收占比约为 42%,美洲市场占比 36%,亚太市场里 仅以中国占比不断提升(17.9%),其他区域仅占比 4.3%。未来以中国为代表的发展 中国家、新兴市场、部分中低端制造业的自动化渗透率提升空间巨大,伴随库卡在 中国本土化布局的深化,未来有望把握在新兴市场的发展机遇。ABB:2021 年 ABB 在欧洲市场营收占比约为 36%,美洲占比 30%,亚太市场合计 占比 34%。同为欧洲本土的机器人公司,ABB 的全球布局相对平均,且亚太市场占 比明显高于库卡。 安川电机:2021 年安川在 EMEA 及美洲市场占比合计约 30.7%,中国、日本市场分别占比 27%、30.9%,除中日外的亚太市场销售占比 11.3%。作为日本企业,公司重 心更偏向亚太市场。 发那科:2021 年发那科在欧洲及美洲市场占比合计约 36.9%,中国、日本市场分别 占比 31.1%、15.2%,除中日外的亚太市场销售占比 16.1%。同为日本企业发那科同 样在亚太区域更具优势,但其相比安川在中国、欧美等日本以外的销售占比更高。

自并购库卡以来,美的更多是做内部整合、调整方向、上游优化。我们认为待核心矛盾 理顺后,库卡在区域布局方面的短板空间就能被释放出来,更何况美的尤以亚洲为主要 优势阵地,将对其更有助益。库卡在全球拥有 100 家分公司,生产基地遍布 40 个国家。 而美的作为家电行业龙头,拥有强大的供应商以及销售渠道,尤其以亚洲市场为主要优 势阵地。未来库卡有望协同美的,扎根亚洲、辐射全球。
(四)外延业务增量:物流机器人前景开阔,赋能美的智慧物流
1、行业概览:国内起步较晚,未来发展空间广阔
人口红利逐渐消退,物流自动化势在必行。物流活动涉及工业、商业各个领域,涵盖从 原材料,到半成品,再到成品的过程中所需要经历的仓储、派送、分拣、包装等一系列 过程。随着我国物流总额的逐年攀升,物流行业进入急速扩张阶段,而人口红利的逐渐 消退使得人工操作已难以满足物流活动的要求,物流行业自动化升级势在必行。自动化 物流系统可以将自动化仓储、自动化搬运、自动化输送、物流管理软件相结合,能够很 好的降低人工成本,提升物流运转效率。
中国物流自动化率较低,未来改造需求广阔。根据 MIR 数据显示,中国物流自动化率的 平均水平仅有 20%,和发达国家的平均水平 80%仍有较大差距。根据戴德梁行数据显示, 中国人均现代化仓储面积 0.1 平方米/人,远低于美国 1.2 平方米/人的水平,未来物流自 动化程度仍有巨大的提升空间。
自动化仓储下游应用领域广泛,自动化需求较强。根据中国物流技术协会数据显示,在 自动化仓储的下游应用领域中,*草烟**、医药、汽车行业的占比位居前列,分别为 16%、 13%、8%,尽管其普及程度分别为 46%、42%、38%,高于国内整体 20%的水平,但相 较发达国家仍有巨大的提升空间,未来自动化需求较强。

优秀的物流自动化集成商集中在欧美、日本等地,国内仍处于落后状态。根据美国《MMH》 杂志披露的数据显示,2021 年全球物流系统集成商前 20 强之首是日本的大福,美国的 德马泰克位列第二,德国的胜斐尔位居第三,瑞士的瑞仕格(库卡)排名第 14 位。欧美 公司布局物流自动化领域较早,占据了绝对优势,目前尚未有中国本土公司入围。
2、业务布局:补齐 AGV 版图,赋能美的数字化物流
库卡收购瑞仕格,发力 AGV 领域。瑞仕格是一家有着 110 年历史的国际著名物流系统 集成商,在物流集成及 AGV(移动机器人)应用及研发方面有着深厚积累,可以提供仓 储、分拣、运输等各类解决方案。2014 年库卡收购瑞仕格,正式发力移动机器人领域, 收购后不久即组建了瑞仕格和库卡的 AGV 技术小组,双方展开深入合作。
双方优势互补,协同性初见成效。库卡收购瑞仕格以后,两者的协同性已经初步取得一 些成效,具体来看:物流自动化的下游客户往往需要完整的解决方案,包括生产线、物流、仓储自动化 等等,瑞仕格有着丰富的物流集成经验,可以为库卡赋能; 物流过程中通常会使用 AGV、AMR 等产品,而瑞仕格在这方面比较欠缺,而库卡 本身具备研发、生产 AGV、AMR 产品的能力,可以有效补齐瑞仕格的短板; 由于瑞仕格物流和库卡存在一些共同领域的客户,通过合作双方可以实现客户共享, 在拓宽客户群体方面具备协同性。 安得智联是美的旗下全资子公司,布局智慧物流领域。安得智联(即安得物流)是美的 集团家电业务物流体系发展起来的物流公司,美的通过安得物流可以将货物直接配送给 市县级经销商,2019 年又实现直接配送到终端网点,是美的实施 T+3 战略的重要组成部 分,也是渠道扁平化变革的重要一环。2017 年,安得物流更名为安得智联,瞄准智慧物 流市场。
安得智联与瑞仕格强强联合,赋能美的物流数字化转型。安得智联借助瑞仕格(Swisslog) 和库卡(KUKA)的技术支持,研发了 Air-carry、Air-pick、Optimus Prime、Bumblebee 等四款不同用途的 AGV 机器人,未来可以为客户提供覆盖全部物流应用环节和场景的智 能物流产品及服务,覆盖从简易到局部,到高端集成的解决方案。

总的来看,美的联合库卡内外业务同步拓展,共同贡献收入增量。我们预计美的机器人 及自动化的发展可以分为外部和内部两个方向: 内部:美的集团借助库卡机器人实现自身生产制造的智能化和自动化,提高整体制 造水平,同时赋能安得、美云智数等内部孵化创新业务。截至 2022 年 6 月美的机器 人使用密度已接近 440 台/万人,并计划在未来提升至 700 台/万人。 外部:即拓展以库卡及其旗下瑞仕格为核心的全球机器人市场,从库卡自身的汽车 制造优势出发,着力电子和一般工业增长点,多元化发展医疗、物流、教育、消费 品等传统汽车行业以外的终端赛道,挖掘中国国内及其他发展中国家市场潜力,谋 求更多订单。
六、盈利预测
我们基于以下假设进行盈利预测:
收入增速预测:全球工业机器人市场日趋成熟,近年欧美发达国家工业机器人销量 普遍下滑,亚洲市场、发展中国家及地区成为行业新的增长引擎。依托于美的,库 卡深化中国本土运营同时外延业务增量,预期未来能够保持平稳增速。我们预计 2022-2024 年机器人与自动化板块收入增速为 9%、11%、13%。
净利率预测:短期内机器人下游需求复苏叠加近期大宗成本降价,中长期维度美的 在供应链、生产制造、研发、管理方面赋能库卡协同发展,库卡有望在产业链国产 化的浪潮中更进一步,未来利润改善可期。我们预计 2022-2024 年机器人与自动化 板块净利润率为 2.5%、3.25%、4.0%。
(本文仅供参考,不代表我们的任何投资建议。如需使用相关信息,请参阅报告原文。)
精选报告来源:【未来智库】。「链接」