
新闻摘要
2、 尴尬!“清华总裁班”同学开饭馆破产还欠了300万!清华这样回应…
3、河北车主注意!油价将大幅下跌……
4、揪心!重庆一公交车坠入长江!最新通报:女司机没逆行,公交突5、然越线,车上实载10多人
5、首次确认!人体已被塑料污染!你常吃的它竟是重灾区
6 、 拿驾照花3年考8次 刚上路就撞树!
更多↓↓
限行+天气
10月29日(周一)限号提示
石家庄市主城区,以及其他各区县, 限行尾号2和7。(正定不限号)
沧州、邢台(含隆尧、平乡、临城、沙河、柏乡、广宗、宁晋、南和)、邯郸、唐山、保定、廊坊、秦皇岛、定州,限行尾号2和7。(各地周边县区市限号措施,以当地交警发布为准)
衡水、张家口、承德、辛集均不限号。
北京和天津,限行尾号2和7。
各地限号措施如有变化,则以最新发布为准。
天 气
今明两天,太阳仍将占据空中主导地位,最高气温分别是 18 ℃和 17 ℃,最低气温则只有 6 ℃左右。专家提醒市民,昼夜温差较大,大家合理着装,以防疾病。而且,空气相对湿度较小,天干物燥,大家要及时补充水分。
今天各地具体天气

(河北天气)
01
石家庄新一轮*迁拆**、*地征**、补偿来啦!快来看看有你家吗?
好消息,
石家庄又有一大波地方要*迁拆**了!
这次又是哪些地方*地征**呢?
快随着小编一起来看看吧!

◆◆
高新区
◆◆
南郄马村
拟征收郄马镇南郄马村2.8441公顷土地,地块位置东至东佐集体土地,西至昆仑大街,南至东佐集体土地,北至东佐路。该地块所在区域位于高新区第2片区,*地征**补偿标准为292.5万元/公顷,土地补偿费合计831.89925万元。

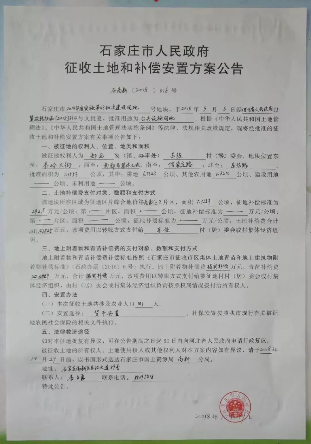
东佐村
拟征收郄马镇东佐村7.3553公顷土地,地块位置东至秦岭大街,西至南郄马集体土地,南至信家庄路,北至东佐路。该地块所在区域位于高新区第2片区,*地征**补偿标准为292.5万元/公顷,土地补偿费合计2151.42525万元。

东羊市村
拟征收郄马镇东羊市村0.3531公顷土地,地块位置东至南郄马集体土地,西至天山大街。该地块所在区域位于高新区第2片区,*地征**补偿标准为292.5万元/公顷,土地补偿费合计103.28175万元。

小西帐村
拟征收太行办事处小西帐村0.5786公顷土地,地块位置西至小西帐回迁安置区,南至小西帐小区。该地块所在区域位于高新区第2片区,*地征**补偿标准为292.5万元/公顷,土地补偿费合计169.2405万元。

拟征收太行办事处小西帐村1.9346公顷土地,地块位置东至国有储备地,西至小西帐集体土地,南至湘江道,北至国有储备地。该地块所在区域位于高新区第2片区,*地征**补偿标准为292.5万元/公顷,土地补偿费合计565.8705万元。

拟征收太行办事处小西帐村1.0294公顷土地,地块位置东至黄山街,西至西帐街,南至湘江道,北至国有储备地。该地块所在区域位于高新区第2片区,*地征**补偿标准为292.5万元/公顷,土地补偿费合计301.0995万元。

拟征收太行办事处小西帐村1.8416公顷土地,地块位置东至国有储备地,西至统一企业有限公司,南至湘江道,北至国有储备地。该地块所在区域位于高新区第2片区,*地征**补偿标准为292.5万元/公顷,土地补偿费合计538.668万元。

东仰陵村
拟征收宋营镇东仰陵村0.1999公顷土地,地块位置东至国有储备地,西至祁连街,南至南二环东延线,北至国有储备地。该地块所在区域位于高新区第2片区,*地征**补偿标准为292.5万元/公顷。

岗当村
拟征收宋营镇岗当村0.3405公顷土地,地块位置东至祁连街,西至天山熙湖,南至天山熙湖,北至天山熙湖。该地块所在区域位于高新区第2片区,*地征**补偿标准为292.5万元/公顷。

世界1號项目
项目名称:世界1號项目(12#、13#住宅楼)
建设地址:长江大道北侧、昆仑大街西侧、留村回迁区南侧、祁连街东侧

项目名称:世界1號项目(1-A#住宅楼等)

◆◆
新华区
◆◆
太行机械厂宿舍片区改造项目
根据方案,太行机械厂宿舍片区改造项目(一期)共占地面积220亩,涉及居民约1044户。
具体补偿标准为:成套多层楼房被征收房屋预评估市场平均价格为18630元/平方米;成套低层楼房被征收房屋预评估市场平均价格为18780元/平方米;非成套平房被征收房屋预评估市场平均价格为21250元/平方米。
此外,用于产权调换房屋预评估类似房地产市场平均价格,住宅类用于产权调换房屋预评估市场平均价格为19500元/平方米。
装饰装修附属物补偿根据相关规定执行。
此外,方案中还设有公摊补助,涉及被征收范围内成套多层、低层楼房。
东三庄
项目名称:东三庄城中村改造(弘石湾)项目A地块
建设地址:盟路北、泰华街西

于底村
项目名称:于底城中村改造回迁区(1#地块)
建设地址:植物园街西,规划联盟路北

项目名称:于底城中村改造回迁区(2、3号地块)(补办)
建设地址:植物园街西、规划联盟路北

项目名称:于底城中村改造回迁区(4#地块)
建设地址:植物园街西、规划联盟路北

柏林庄村
项目名称:柏林庄城中村改造回迁区F地块
建设地址:北新街西、复兴街东、柏林路南、柏林南路北

项目名称:柏林庄城中村改造回迁区D地块
建设地址:北新街以西 规划路以东 联盟路以南 高华路以北

高柱村
项目名称:高柱城中村改造一期8.3亩地(橙悦园二期)项目
建设地址:高柱路南、高柱东街东、中华北大街西

◆◆
长安区
◆◆
万科翡翠书院一期、二期
万科翡翠书院一期许可证编号为130100201800082,建设单位为石家庄万科文泽房地产开发有限公司,建设地址为谈固北大街东、东垣东路南、金明街西、绵河道北,建设性质为二类居住用地,建设规模为总用地面积:202286平方米,303.4(亩)。其中:道路地47726平方米,71.6(亩);绿化地20552平方米,30.8(亩);实用地93700平方米,140.5(亩),含托幼用地3780平方米,5.7(亩);公建地40308平方米,60.5(亩),发证日期为2018/10/11。

万科翡翠书院二期许可证编号为130100201800081,建设单位为石家庄万科文泽房地产开发有限公司,建设地址为谈固北大街东、恒中路南、金明街西、东垣东路北,建设性质为二类居住用地,建设规模为总用地面积:151286平方米,227(亩);其中:道路地36194平方米,54.3(亩);绿化地35657平方米,53.5(亩);实用地75244平方米,119.2(亩),含托幼用地3780平方米,5.7(亩);公建地(供电用地)4191平方米,6.3(亩),发证日期为2018/10/11。

◆◆
桥西区
◆◆
东良厢城中村
该项目位于南二环南,石铜路西,用地性质为居住,属于城中村改造项目。

槐安路、平安大街交叉口旧区项目
槐安路、平安大街交叉口
旧区项目房屋征收范围公告
西征字【2018】1号
根据《国有土地上房屋征收与补偿条例》、《石家庄市国有土地上房屋征收与补偿办法》的有关规定及相关审批手续,经石家庄市桥西区人民政府批准,现就槐安路、平安大街交叉口旧区项目房屋征收范围公告如下:
一、征收范围
东至香晴苑小区、西贝饭店,西至平安南大街,南至槐安路,北至东风路(不含工商银行)(具体以规划部门出具的征收红线图为准)。
二、禁止实施行为及法律后果
自房屋征收范围公布之日起,房屋征收范围内的单位和个人不得实施下列不当增加补偿费用的行为,违反规定实施的,不予补偿:
(一)新建、改建、扩建房屋;
(二)改变房屋用途;
(三)分割转让和分户,但法律另有规定的除外;
(四)非住宅房屋租赁;
(五)其他不当增加补偿费用的行为。
三、入户调查登记时间
工作人员将于近期开始对征收范围内房屋等基本情况进行入户调查登记,请被征收人予以配合,并有义务提供被征收房屋的相关证件。
特此公告
石家庄市桥西区房屋征收管理办公室
2018年10月27日
友谊北大街24号片区项目
友谊北大街24号片区项目
房屋征收范围公告
西征字【2018】2号
根据《国有土地上房屋征收与补偿条例》、《石家庄市国有土地上房屋征收与补偿办法》的有关规定及相关审批手续,经石家庄市桥西区人民政府批准,现就友谊北大街24号片区项目房屋征收范围公告如下:
一、征收范围
东至友谊大街22号院,西至裕华区人民政府宿舍,南至省妇女儿童活动中心,北至省监狱管理局宿舍(具体以规划部门出具的征收红线图为准)。
二十四中宿舍片区项目
西征字【2018】3号
根据《国有土地上房屋征收与补偿条例》、《石家庄市国有土地上房屋征收与补偿办法》的有关规定及相关审批手续,经石家庄市桥西区人民政府批准,现就二十四中宿舍片区项目房屋征收范围公告如下:
一、征收范围
东至省总工会,西至培英里胡同,南至市第六中学操场,北至省二招宿舍(具体以规划部门出具的征收红线图为准)。
友谊北大街64号片区项目
西征字【2018】4号
根据《国有土地上房屋征收与补偿条例》、《石家庄市国有土地上房屋征收与补偿办法》的有关规定及相关审批手续,经石家庄市桥西区人民政府批准,现就友谊北大街64号片区项目房屋征收范围公告如下:
一、征收范围
东至七分部干休所宿舍,西至靶场街东侧,南至谊北路北侧,北至石家庄市华业装饰建材市场(具体以规划部门出具的征收红线图为准)。
鹿泉区
◆◆
小毕村
项目名称:鹿泉城区水厂
建设地址:获鹿镇小毕村

上庄村
项目名称:君悦府
建设地址:鹿泉区上庄镇上庄村

大车行村
项目名称:磊阳湖畔小区北区
建设地址:石家庄市鹿泉区上庄镇大车行村

项目名称:磊阳湖畔小区南区(2#地块)
建设地址:石家庄市鹿泉区上庄镇大车行村

综合来源:长城新媒体、石家庄市城乡规划局、石家庄发布
02
尴尬!“清华总裁班”同学开饭馆破产还欠了300万!清华这样回应…
清华大学总裁高级研修班的同学,在微信群里众筹开饭店,结果经营不善,向法院申请破产清算。
日前,北京市海淀法院受理了这样一个案件。

此事经媒体报道,引起网友热议:

那么
“清华大学总裁班”是个什么班?
上这个班的是真总裁吗?

记者采访了清华大学继续教育学院管理培训部的朱老师,朱老师告诉记者,清华大学继续教育学院的确有针对企业高管的培训、研修项目。
但是对外招生时不会用“总裁班”的说法,项目名字中也不会使用“总裁”等字眼,“清华大学对立项的要求很严格,这种做法是不允许的。”
记者随后在网上查询清华总裁班,却见到不少以“清华大学总裁班”为名的项目招生信息。
在一个名为“清华大学高级总裁研修班招生信息网”中,记者看到其最近正在招录的“物流与供应链总裁高级研修班”项目。
招生对象是物流企业、电商、制造业董事长、总经理、高管,要求具备“专科以上学历,5年以上管理工作经验”;该项目每两个月集中面授3天,共12次课程,学制两年,总计36天,学费6.8万元一人,不包含食宿行等费用。

记者致电该网站,对方称网站仅是提供全国各大院校的在职硕士、在职博士、研修班等招生信息的,清华只是其中一个项目。
在另一个名为“清华大学总裁培训网”的网站上,研修班涉及专业方向称得上“包罗万象”:从营销管理到人力资源,从国学文化到女性素养,多达数十个招生项目。

学费最便宜的也要近2万元,最贵的甚至高达79.8万元。

记者致电“清华总裁培训网”招生咨询电话,负责人称他们不属于清华大学任何一个学院,是独立的机构,不过他向记者承诺,“来授课的都是清华大学的教授。”
至于报名者自身的条件则十分宽松,并不需要真的是“总裁”或企业高管,甚至不需要一定的工作履历,“很多人都是冲经营人脉来的”。
开饭馆赔了的清华总裁研修班,到底属于以上哪一种情况,现在暂不明朗。至于34个总裁为什么管不好一个饭馆,有位网友说的好——

综合来源:成都商报、北京日报(ID:Beijing_Daily),记者:高健 、张力,通讯员:文海宣
03
河北车主注意!油价将大幅下跌……
距离国内新一轮成品油调价窗口越来越近,最近国际油价下跌利好国内市场。预计要进行今年第22次油价调整,很有希望下跌。
今年成品油调价经历了21次,其中7次下调,13次上调,涨跌互抵后,汽油共上涨了1430元/吨,柴油共上涨了1385元/吨。

据统计:这三年来,至今,汽油共上涨了2715元/吨,柴油共上涨了2635元/吨,折成公升价约2元多每升,现在加满一箱50升92号汽油,比2015年要多花100元左右。

本次油价下调幅度现在已经连续4天大于160元/吨,只要维持当前的下跌幅度,那么下周油价就要下跌了,现在就看下调的幅度是多少。而且有望成为今年最大油价下跌幅度。本次油价前4个工作日的预计调整幅度请看下方列表。
| 时间 | 原油变化率 | 预期调整幅度 | 统计天数 |
| 10月19日 | -3.88% | 预计下调168元/吨 | 1 |
| 10月22日 | -3.76% | 预计下调163元/吨 | 2 |
| 10月23日 | -4.69% | 预计下调210元/吨 | 3 |
| 10月24日 | -5.48% | 预计下调245元/吨 | 4 |
所以这次应该是要玩真的了,想要加油的车主们先忍忍吧。
预计油价下调时间为11月3日0时,10个工作日调一次价,累积大幅下调到245元/吨,折算为下调0.18-0.21元/升。
看点
看点
看点