代购大家都喜欢买些啥?

女性喜爱的韩国面膜
男性偏爱的日本电子
还有老年人依赖的澳洲保健食品
智能马桶盖
婴幼儿奶粉、纸尿裤
......
不同年龄层的消费者都有他们所关注的进口产品
而这些商品
又被减免关税啦!

8000多种商品零关税了!
1月11日,商务部新闻发言人高峰在例行发布会上表示,截至目前,我国已生效实施的自贸协定15个,涉及23个国家和地区,涵盖8000余种零关税进口产品。从已经签订的自贸协定来看,最终零关税的产品税目数占比基本在90%以上。

图片来源:商务部官网
高峰表示,在自贸协定的框架下,我国总进口额近三分之一的产品可以享受自贸协定优惠关税的待遇,其中大部分是终端消费品。这大大丰富了我国消费者的选择,给消费者带来了实实在在的好处。
近年来,我国多次降低进口关税
自2015年以来,我国已连续4次降低消费品进口关税。
分别是2015年6月、2016年1月、2017年1月和12月,主要选取了我国居民在境外购买意愿较强、关税税率较高的消费品。

为什么要降低进口产品税
据商务部数据显示,2015年我国游客在境外消费约1.2万亿元,消费了全球近46%的奢侈品;2016年中国游客境外旅游消费达到2610亿美元(约合人民币1.68万亿元),同比增长12%,成为世界上境外旅游消费最多的游客。

(网络配图 图文无关)
降低进口关税是遏制消费外流的第一步。
据中国商报消息,我国进口商品税率是全球最高的国家,而且还需海关检测、进店检测等环节,销售过程中还有增值税、消费税等,这使得国内进口商品的价格一般会比原产地高出至少三分之一。因此,降低进口商品税率,可以将大部分购买力留在国内。
更何况关税和特别消费税税率下降或免税,不仅有利于增加进口、减少贸易顺差,还可以扩大国内消费、带动高端产业的整体发展。

(网络配图 图文无关)
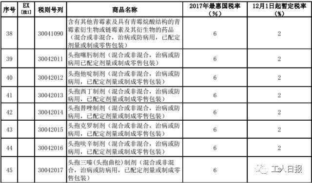
部分消费品暂定进口税率调整表 (2017年12月1日)
唇膏、眼影、香水等部分化妆品进口关税由10%降至5%;
电动剃须刀、电动牙刷进口关税由30%降至10%;
咖啡机、智能马桶盖进口关税由32%降至10%;
矿泉水进口关税由20%降至10%;
牙膏、牙线等口腔清洁用品关税从10%降至5%;
乳蛋白部分水解配方、乳蛋白深度水解配方、氨基酸配方、无乳糖配方特殊婴幼儿奶粉关税降至0;
婴儿尿布及尿裤关税降至0!
速查下表,这些与你生活息息相关的消费品均降税了,可以放心地买买买了!
