时间过得真快
2019忽然就过去了整整一周半
这一周半
朋友圈里的代购风声鹤唳
画风清奇

???
平日里价格不菲的大牌
瞬间土味十足
管你是几百块的口红
还是上千块的眼霜
到了他们手里
都忽然有了诡异的画风
与直击灵魂的文案
这就是应对新电商法的
手绘朋友圈
看来这年头做代购门槛也很高
备受欢迎的倩碧小黄油
到了代购们的朋友圈里
成了隔壁村倩倩的弟弟
倩壁

这个薪水对于这位小伙子来说
恐怕是188元一辈子

向来倍受欢迎的
悦木之源菌菇水
成了
蘑菇和灵芝炖的汤

就问这汤
你敢喝不敢喝

向来高傲的
没个几千块拿不下来的lamer
如今却变成了
腊梅

请问哪块土地能长出这种腊梅
我要把它们全都承包下来

以及专供停电时使用的
SK II
“让你的脸比灯泡还亮”

用了这瓶SK II
妈妈再也不用担心家里停电

代购们还莫名衍生出了鄙视链:
懂英语的
和不懂英语的
懂英语的
除了土味十足的配文外
他们又增加了新招数:
手绘图片+鬼才能看懂的英文
倒也算是相得益彰

英文中夹着拼音
拼音中又带着谐音的文字
可了不得

我拿出了当年考英语六级的力气
结合多年来的机灵
终于看懂了一部分
感觉自己超厉害喔

I bu need shen me.

另一些代购发现自己竟然被小婊砸们抢了风头?
这怎么能忍!
你发拼音
那我只好发正经英文!

这就有点触及我的知识盲区了
这我要是能看懂
也不至于六级还没过

甚至还开启了
韩日文等多语模式
只要你想要,我应有尽有

大概意思就一句
你要的我都有!
快来找我买买买!

那么,究竟是什么
逼疯了驻扎在朋友圈的代购们呢?
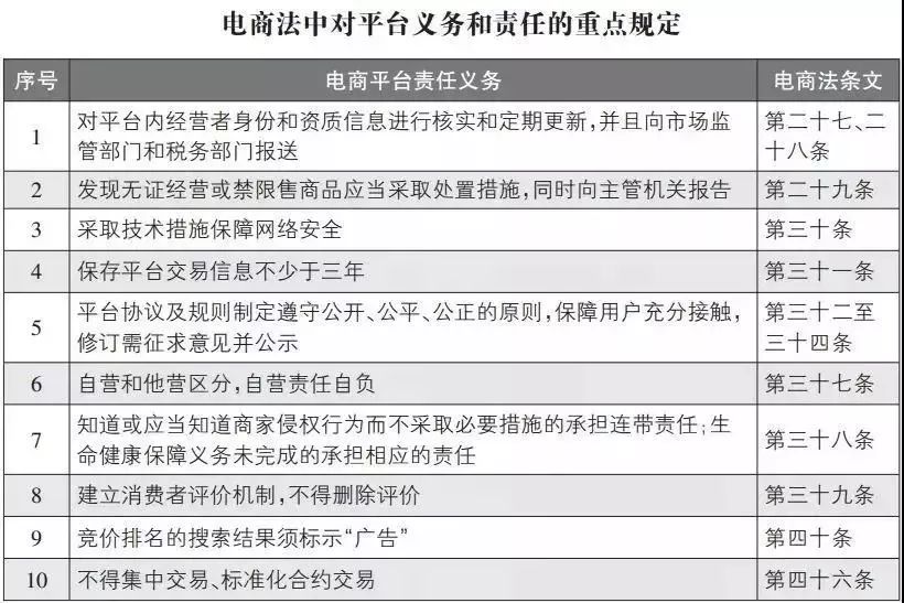
原来,从1月1日起
《电子商务法》正式实施了

虽然各大平台还没有
对各类电商的监管
出台具体细则
但不可否认的是
微信朋友圈、直播等方式卖货
属于电子商务经营者
如果要卖货
得有营业执照
并承担相应的法律责任
大家都知道
平时的微信朋友圈
往往会沦为宣传窗口
但由于线上交易的门槛太低了
不少没资质又没信用的人
也在这时候涌了进来
这群人如果和消费者发生纠纷
随随便便拉黑删好友
试图逃避法律责任
任你使尽浑身解数
也拿对方没招

而这一阵子
微信加大了对微商的整治力度
再加上新电商法
微商们可以说是被
彻彻底底吓懵逼了
到了杯弓蛇影的地步
比如最近
有一条关于“朋友圈限流降权”的消息
闹得沸沸扬扬

我看你就是想要一个星标吧

为了不被电商法盯上
也不被微信降权
朋友圈中出现了这么一副骚操作
除了各种图片外
对文字聊天也进行了改良
价格要用语音问
还不能问多少钱
只能问:多少米?

转账不能直接转微信
甚至连“银行”“支付宝”
“转账”“多少钱”这样的词语
都被列入了敏感字符
就连品牌Logo的名字
都被禁止提及了

这个传言越传越火
影响力越来越大
于是微信官方被逼无奈
顶着刚出的新版本的压力
忍不住出来辟了个谣


哈哈哈哈
这波官方吐槽可以说是很犀利了

不知道是不是因为官方辟谣
代购们的骚操作
如今已经恢复了平静
回到了正常发图模式

也有人分析说
这本来就是代购们趁机炒作
吸引一波顾客的眼球过来

不管初衷如何
票圈却热闹了起来
不管是不是代购
都会copy几张图
给自己的票圈加一波笑点

在微商、代购乱象丛生的今天
我们都希望
新出台的电商法
能给这些不怀好意的分子们
以致命一击
希望有一天
好让我们花大价钱买来的
用在身上和吃进肚子里的东西
都能安安全全的