
第一步 全面了解“痘痘
痘痘是毛囊被堆积的角质和皮脂腺分泌的皮脂堵塞,在*疮痤**杆菌作用下引发皮肤炎症,学名叫“座疮”。
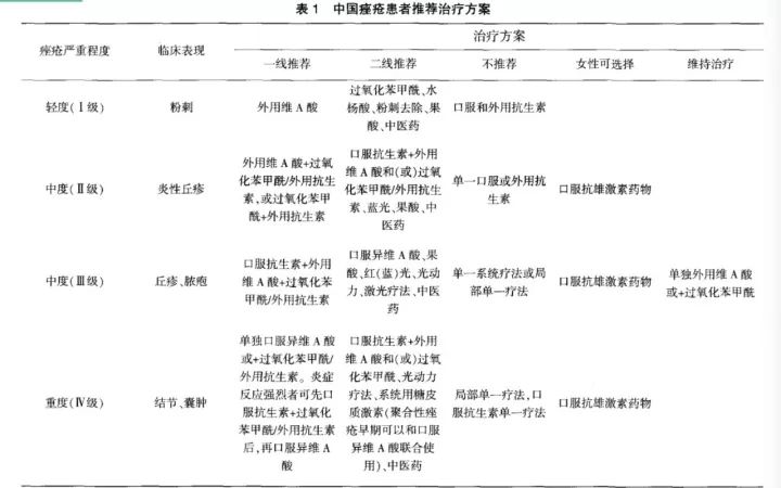
如果只是偶尔长几颗,或者是粉刺白头黑头之类的,算是比较轻的程度。
如果除此之外还有大面积的红色丘疹,有白色脓头的脓包,或者还有伴随着疼痛感的较大较硬的结节,程度就比较重了。
第二步 制定科学的战术战略
轻度的,我们日常可以通过正确合理搭配化妆品改善,比较严重的情况需要去正规医院就医,通过处方药来治疗。
当时医生给我开的是维A酸和外用的过氧化苯酰(班赛),有的严重的可能要开避孕药来抑制雄性激素。判断自己雄性激素是不是过多的简单方法——撸起裤腿,看看自己的腿毛是不是又浓又密。
长了严重的痘痘首先要做的就是谨慎选择医院和皮肤科医生,建议去当地的三甲医院。
以下是权威医学界发表的中国*疮痤**治疗指南,看脸的时候可以对照一下,要是医生开的药下面一个都没有,那可say goodbye了。

有些医生喜欢给开些自制的药,还有面膜,遇见这样的先走吧,想举报也行。
不推荐中医药,上面的表格里面中医药也是排在最后的,通常时间长疗效慢,还很费钱!!年轻人啊,吃中药要谨慎!容易伤肝肾~
如果医生上来就开很昂贵的药或者介绍很昂贵的治疗方法,建议换一个医生看。
第三步 日常武装“痘”争
日常我们应该怎样做才能更有效的消除痘痘让皮肤变的更好呢?
不要过度清洁
不要用强力清洁,深层清洁尤其带着磨砂颗粒的洁面乳。皮肤很娇嫩,这种护肤品会破坏角质层,让脸变薄变敏感。我记得以前有个广告铺天盖地的洁面乳可伶可俐,带磨砂号称祛痘去黑头却是十足的烂脸产品,不过现在我已经很久没见过了。
不要用皂基洗面奶和肥皂洗脸
这类产品泡沫丰富,清洁力强,洗完后会有种滑涩的感觉脸上会留下皂质残留物,堵塞毛孔,引发痘痘。大名鼎鼎的资生堂洗颜专科系列就是皂基洁面!不管是蓝色红色全部都是!
地这类产品泡沫丰富,清洁力强,洗完后会有种滑涩的感觉脸上会留下皂质残留物,堵塞毛孔,引发痘痘。大名鼎鼎的资生堂洗颜专科系列就是皂基洁面!不管是蓝色红色全部都是!
没有特殊情况下,一天不要洗超过两遍。不要用卸妆油或者卸妆乳霜,它们基本都有大量的油脂和乳化剂,容易刺激皮肤堵塞毛孔,改用眼唇卸妆液。
学会挑选温和的洁面,尤其是氨基酸洁面。以氨基酸为主要成分的洁面十分温和,但足够洗干净脸上的防晒和粉底,剩下的防水眼线什么
的,用卸妆液轻轻擦掉就好。关于洁面推荐请看下一篇文章。
科学去角质
痘痘肌优先选择水杨酸去角质。
痘痘的成因就是角质堆积,毛囊堵塞,所以日常的去角质是非常重要的一环。千万不要用盐,用糖(哈哈哈我大学宿舍以前就备了一袋盐,想想当时搓过的人,皮肤都不太好),不要用一切颗粒物来去角质。不要用胶状的,磨砂类的去角质产品。它们只是把表面死皮清洁走,拿毛巾使劲擦也是这个效果,并不能深入毛孔,只会让皮肤变敏感。
不要看见有个“酸”字,就吓跑啦!它才能真正让皮肤变得光滑,有弹性。
合理浓度的水杨酸➕过氧化苯酰(班赛),已经证明是非常有效的祛痘组合。

水杨酸是阿司匹林的衍生物,它能够进入毛孔里溶解角质和油脂,祛除黑头和白头。还有助于消灭*疮痤**杆菌。要购买配方好的水杨酸产品,浓度在0.5%以上才有效。开始用有一定的刺激性,建立皮肤耐受就好了。下面是我常备的宝拉珍选水杨酸,现在的频率在一周四次左右,它的配方溶剂不是酒精而是一种保湿成分,所以用起来会黏黏的。

宝拉珍选2%浓度水杨酸 118ml
理肤泉的清痘净肤细致精华乳,也是含有水杨酸的优质产品,可以作为保湿产品。

理肤泉清痘净肤细致精华乳 30ml
防晒很关键选用防晒指数(SPF)在30以上的物理防晒霜。以氧化锌和二氧化钛为主要成分的纯物理防晒最适合敏感肌和油痘皮。氧化锌更是具有舒缓肌肤的作用,对痘痘肌肤很友好。雅漾的小金刚,和修丽可的物理防晒都很不错,国内官方定价有点高,要是代购和海淘的话其实性价比非常不错。我买了一支后者在途,等到了跟大家分享使用感。

雅漾小金刚面部隔离补水防晒霜 SPF50+ 30ml

SKINCEUTICALS/修丽可臻薄物理日光防晒乳 SPF50+ 50m
避免误区
-
不要用手总摸脸,尤其有痘痘的时候。
-
想想是不是吃了太多的乳制品和甜食。
-
丢掉手中的平价保湿面膜,不要过度保湿。
-
如果额头和后背长痘的话,想想洗头时护发素有没有冲干净,用完发蜡有没有洗手。
-
不要去美容院、祛痘机构,除非想证明自己人傻钱多。
无论是看医生用处方药还是用了对的产品,两到三个月才能痊愈。不要坚持了一两周,说没效果又灰心丧气,开始乱尝试。
祝大家皮肤干干净净,嫩嫩滑滑,越来越美。
有什么问题可以给我留言,我会努力分享更多实用的护肤经验的。
头像我本人。