本章要求
掌握 :增值税征税范围、增值税应纳税额的计算、消费税征税范围、消费税应纳税额的计算、城市维护建设税、车辆购置税、关税的计算依据和应纳税额的计算;
熟悉 :增值税纳税人、增值税税收优惠、增值税征收管理和增值税专用发票使用规定、消费税纳税人、消费税税目、消费税征收管理、城市维护建设税、车辆购置税、关税的纳税人和纳税范围、教育费附加征收制度;
了解 :税法要素、现行税种与征收机关、增值税税率和征收率、消费税税率、城市维护建设税、车辆购置税、关税的税率、税收优惠和征收管理。

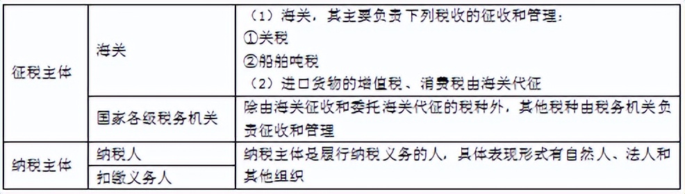
(一)税收法律关系的主体

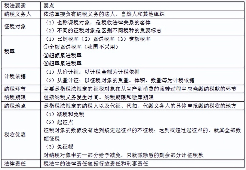
(二)税法要素

(三)增值税征税范围的基本规定

(四)易混淆规定辨析

(五)视同销售

(六)增值税“境内”销售的界定
1. 境外单位或者个人向境内单位或者个人销售完全在境外发生的服务;
2.境外单位或者个人向境内单位或者个人销售完全在境外使用的无形资产;
3.境外单位或者个人向境内单位或者个人出租完全在境外使用的有形动产;
4.财政部和国家税务总局规定的其他情形。
(七)不征收增值税的情形
1.非营业活动
(1)单位或者个体工商户聘用的员工为本单位或者雇主提供加工、修理修配劳务,不缴纳增值税。
(2)单位或者个体工商户聘用的员工为本单位或者雇主提供取得工资的服务,不缴纳增值税。
(3)单位或者个体工商户为聘用的员工提供服务,不缴纳增值税。
2.其他不征收增值税的项目
(1)根据国家指令无偿提供的铁路运输服务、航空运输服务,不征收增值税。
(2)存款利息,不征收增值税。
(3)被保险人获得的保险赔付,不征收增值税。
(4)房地产主管部门或者其指定机构、公积金管理中心、开发企业以及物业管理单位代收的住宅专项维修资金,不征收增值税。
(八)混合销售与兼营

(九)增值税的纳税人
1.根据纳税人的经营规模以及会计核算健全程度的不同,增值税的纳税人可以分为一般纳税人和小规模纳税人:

2.征税办法及发票使用

(十)增值税纳税义务发生时间
1.纳税人发生应税销售行为,为收讫销售款项或者取得索取销售款项凭据的当天; 先开具发票的,为开具发票的当天。所谓“收讫销售款项或者取得索取销售款项凭据的当天”,具体为:
(1)采取直接收款方式销售货物,不论货物是否发出, 均为收到销售款或取得索取销售款凭据的当天。
(2)采取托收承付和委托银行收款方式销售货物,为 发出货物并办妥托收手续的当天。
(3)采取赊销和分期收款方式销售货物,为书面 合同约定的收款日期当天,无书面合同的或者书面合同没有约定收款日期的,为货物发出的当天。
(4)预收款
①采取预收货款方式销售货物,为 货物发出的当天,但生产销售生产工期超过12个月的大型机械设备、船舶、飞机等货物,为收到预收款或者书面合同约定的收款日期的当天。
②纳税人提供租赁服务采取预收款方式的,其纳税义务发生时间为 收到预收款的当天。
(5)视同销售
①委托其他纳税人代销货物,为最早发生的下列时间之一:
A.收到代销单位的 代销清单当天;
B.收到 全部或者部分货款当天;
C.发出代销货物 满180天的当天。
②发生视同销售货物行为(委托他人代销货物、销售代销货物除外),为 货物移送当天。
③发生视同销售服务、无形资产、不动产情形的,其纳税义务发生时间为服务、无形资产转让完成的当天或者 不动产权属变更的当天。
(6)纳税人从事金融商品转让的,为金融商品所有权转移的当天。
2.纳税人进口货物,其纳税义务发生时间为 报关进口的当天。
3.增值税扣缴义务发生时间为纳税人增值税纳税义务发生的当天。
(十一)销售额确定的一般规则
销售额,通常是指纳税人销售货物、劳务、服务、无形资产或者不动产 向购买方收取的全部价款和价外费用,但不包括收取的增值税税额。
1.价外费用
(1)价外费用,包括 价外向购买方收取的手续费、补贴、基金、集资费、返还利润、奖励费、违约金、滞纳金、延期付款利息、赔偿金、代收款项、代垫款项、包装费、包装物租金、储备费、优质费、运输装卸费以及其他各种性质的价外收费。
(2)除另有规定外,价外费用无论其会计制度如何核算,均应( 价税分离后)并入销售额计算增值税。
(3)下列项目不包括在销售额内:
①受托加工应征消费税的消费品所 代收代缴的消费税。
②同时符合以下条件代为收取的政府性基金或者行政事业性收费:由国务院或者 财政部批准设立的政府性基金,由国务院或者省级人民政府及其财政、价格主管部门批准设立的行政事业性收费;收取时开具省级以上财政部门印制的财政票据;所收款项全额上缴财政。
③销售货物的同时 代办保险等而向购买方收取的保险费,以及向购买方收取的代购买方缴纳的车辆购置税、车辆牌照费。
④ 以委托方名义开具发票代委托方收取的款项。
2.增值税的计税销售额应当是不含增值税的销售额;如果题目给出的金额含增值税,应当换算成不含增值税的销售额。
(1)如何换算?
不含增值税销售额=含增值税销售额÷(1+适用税率或者征收率)
(2)如何判断题目给出的金额是否含税?
①题目通常会明确交代是否含税;
② 价外费用属于含税收入;
③ 商业企业零售价通常为含税价;
④增值税专用 发票上“金额”栏内注明的金额(考试中称为“增值税专用发票上注明的金额”)为不含税金额;
⑤需要并入销售额一并缴纳增值税的 包装物押金,属于含税收入;
⑥按照交易习惯,在交易中使用含税价往来的(例如,金融商品转让中的买入价、卖出价,以旧换新业务中的旧货作价)。
(十二)核定销售额
1.需要核定销售额的情形
(1)纳税人发生视同销售行为, 无销售额的。
(2)纳税人发生应税销售行为的价格明显偏低并无正当理由的,由税务机关核定其销售额。
2.核定销售额的方法
税务机关有权按照下列 顺序核定销售额:
(1)按纳税人最近时期销售 同类货物、劳务、服务、无形资产或者不动产的平均销售价格确定;
(2)按 其他纳税人最近时期销售同类货物、劳务、服务、无形资产或者不动产的平均销售价格确定(在题目中也可以体现为市场价);
(3)按 组成计税价格确定。
3.组成计税价格
(1)非应税消费品
组成计税价格=成本×(1+成本利润率)
(2)应税消费品
组成计税价格=成本×(1+成本利润率)+消费税税额
(十三)特殊销售方式下货物销售额的确定
1.商业折扣(折扣方式销售)

2.以旧换新

3.包装物押金

(十四)特殊行业的销售额

(十五)能否抵扣进项税额
1.合法扣税凭证的种类
(1)增值税 专用发票(含税控机动车销售统一发票);
(2)海关进口增值税专用缴款书;
(3)农产品收购发票;
(4)农产品销售发票;
(5)代扣*缴税代**款的完税凭证;
(6)符合规定的国内旅客运输发票。
2.是否用于可抵扣用途?
(1)用于不产生销项税额的项目
①专用于 简易计税方法计税项目、免征增值税项目、集体福利或者个人消费的购进货物、加工修理修配劳务、服务、无形资产和不动产,不得抵扣进项税额。
②混(兼)用于

(2)非正常损失

(3)不得抵扣进项税额的其他特殊规定
①购进的 *款贷**服务、餐饮服务、居民日常服务和娱乐服务,不得抵扣进项税额。
②纳税人接受*款贷**服务向*款贷**方支付的 与该笔*款贷**直接相关的投融资顾问费、手续费、咨询费等费用,不得抵扣进项税额。
(十六)抵扣多少进项税额
1.购进农产品

2.购进国内旅客运输服务

3.纳税人购进货物、劳务、服务、无形资产或者不动产,取得 增值税专用发票(含税控机动车销售统一发票)、海关进口增值税专用缴款书、代扣*缴税代**款的完税凭证的,除另有规定外,按凭证上注明的增值税税额,从销项税额中抵扣。
(十七)一般计税方法下应纳税额的计算

(十八)一般纳税人采用简易计税方法的情形
1.简易计税方法的计税公式
当期应纳税额=不含增值税销售额×征收率
=含增值税销售额÷(1+征收率)×征收率
2.房地产开发企业中的一般纳税人销售其开发的房地产项目(选择简易计税方法的房地产老项目除外),以取得的全部价款和价外费用,扣除受让土地时向政府部门支付的土地价款后的余额为销售额。(一般计税方法、适用9%的税率、余额计税)
3.纳税人提供建筑服务适用简易计税方法的,以取得的全部价款和价外费用扣除支付的分包款后的余额为销售额。
4.一般纳税人发生下列应税行为可以选择适用简易计税方法计税,包括但不限于:
(1) 公共交通运输服务,包括轮客渡、公交客运、地铁、城市轻轨、出租车、长途客运、班车。
(2) 电影放映服务、仓储服务、装卸搬运服务、收派服务和文化体育服务。
(十九)小规模纳税人应纳增值税的计算
1.一般销售业务
小规模纳税人应按照不含税销售额和征收率计算应纳税额,且不得抵扣进项税额。
应纳税额=不含税销售额×征收率
=含税销售额÷(1+征收率)×征收率
2.小规模纳税人的免税规定(2022年调整)
自2021年4月1日至2022年12月31日,对月销售额15万元以下(≤15万元)或季度销售额45万元以下(≤45万元)的增值税小规模纳税人,免征增值税。
(二十)进口货物应纳增值税的计算
1.进口非应税消费品
应纳税额=组成计税价格×税率
=(关税完税价格+关税税额)×增值税税率
2.进口应税消费品
应纳税额=组成计税价格×税率
=(关税完税价格+关税税额+消费税税额)×增值税税率
(二十一)《增值税暂行条例》及其实施细则规定的免税项目
1.农业生产者销售的自产农产品;
2.避孕药品和用具;
3.古旧图书;
4.直接用于科学研究、科学试验和教学的进口仪器、设备;
5.外国政府、国际组织无偿援助的进口物资和设备;
6.由残疾人的组织直接进口供残疾人专用的物品;
7.其他个人销售的自己使用过的物品。
(二十二)“营改增”相关的主要免税项目
1.托儿所、幼儿园提供的保育和教育服务。
2.养老机构提供的养老服务。
3.残疾人福利机构提供的育养服务。
4.婚姻介绍服务。
5.殡葬服务。
6.残疾人员本人为社会提供的服务。
7.医疗机构提供的医疗服务。
8.纪念馆、博物馆、文化馆、*物文**保护单位管理机构、美术馆、展览馆、书画院、图书馆在自己的场所提
供文化体育服务取得的第一道门票收入。
9.个人转让著作权。
10.个人销售自建自用住房。
11.金融同业往来利息收入。
12.纳税人提供技术转让、技术开发和与之相关的技术咨询、技术服务。
13.家政服务企业由员工制家政服务员提供家政服务取得的收入。
14.福利彩票、体育彩票的发行收入。
15.提供社区养老、托育、家政等服务取得的收入。
(二十三)零税率
1.纳税人出口货物,适用增值税零税率,但国务院另有规定的除外。
2. 零税率不同于免税。以货物为例:
(1)出口货物免税仅指在出口环节免征增值税;
(2)零税率是指对出口货物除了在出口环节免征增值税外,还要对该货物在出口前已经缴纳的增值税进行退税,使该出口货物在出口时完全不含增值税税款,从而以无税状态进入国际市场。
(二十四)纳税地点
1.固定业户应当向其 机构所在地税务机关申报纳税。
2.非固定业户销售货物或者劳务,应当向销售地或者劳务发生地的税务机关申报纳税;未向销售地或者劳务发生地的税务机关申报纳税的,由其机构所在地或者居住地的税务机关补征税款。
3.其他个人提供建筑服务,销售或者租赁不动产,转让自然资源使用权,应向建筑服务发生地、不动产所在地、自然资源所在地税务机关申报纳税。
4.进口货物,应当向报关地海关申报纳税。
(二十五)不得开具增值税专用发票的情形
1.商业企业一般纳税人 零售的烟、酒、食品、服装、鞋帽(不含劳保专用部分)、化妆品等消费品。
2.应税销售行为的购买方为消费者 个人的。
3.发生应税销售行为适用 免税规定的。
4. 金融商品转让,不得开具增值税专用发票。
5.从事 经纪代理服务,向委托方收取的政府性基金或者行政事业性收费,不得开具增值税专用发票。
6.选择 差额计税方法计算销售额的纳税人,提供旅游服务向旅游服务购买方收取并支付给其他单位或个人的可以从全部价款和价外费用中扣除的费用,不得开具增值税专用发票。
(二十六)应税消费品

(二十七)消费税征税环节
1.基本征税环节与特殊征税环节

2.自产自用

3.委托加工应税消费品及收回后直接出售

4.批发卷烟
(1) 卷烟在批发环节(批发商向零售商的销售)加征一道消费税。
(2)*草烟**批发企业将卷烟销售 给其他*草烟**批发企业的,不缴纳消费税。
(3)卷烟消费税改为在生产和批发两个环节征收后,批发企业在计算应纳税额时 不得扣除已含的生产环节的消费税税款。
(4)纳税人兼营卷烟批发和零售业务的,应当分别核算批发和零售环节的销售额、销售数量;未分别核算的,按照全部销售额、销售数量计征批发环节消费税。
(二十八)消费税的税率

(二十九)生产销售环节应纳消费税的计算
1.销售额确定的基本规则
采用从价定率和复合计税方式计算消费税税额时均会涉及销售额,销售额为纳税人销售应税消费品向购买方收取的 全部价款和价外费用,不包括应向购买方收取的增值税税款。
2.销售数量确定的基本规则
(1)销售应税消费品的,为应税消费品的销售数量;( 销售量)
(2)自产自用应税消费品的,为应税消费品的移送使用数量;( 移送量)
(3)委托加工应税消费品的,为纳税人收回的应税消费品数量;( 收回量)
(4)进口应税消费品的,为海关核定的应税消费品进口征税数量。( 进口量)
3.纳税人通过自设 非独立核算门市部销售的自产应税消费品,应当按照门市部对外销售额或者销售数量征收消费税。
4.纳税人用于 换取生产资料和消费资料,投资入股和抵偿债务等方面的应税消费品,应当以纳税人同类应税消费品的最高销售价格作为计税依据计算消费税。
(三十)自产自用环节应纳消费税的计算
1.先“找价”后“组价”
纳税人自产自用的应税消费品,用于连续生产应税消费品的,不缴纳消费税;凡用于其他方面的,于移送使用时,按照纳税人生产的 同类消费品的平均销售价格计算缴纳消费税;没有同类消费品销售价格的,按照组成计税价格计算缴纳消费税。
2.实行从价定率办法计征的,其计算公式为:
组成计税价格=成本×(1+成本利润率)÷(1-消费税比例税率)
应纳消费税=组成计税价格×消费税比例税率
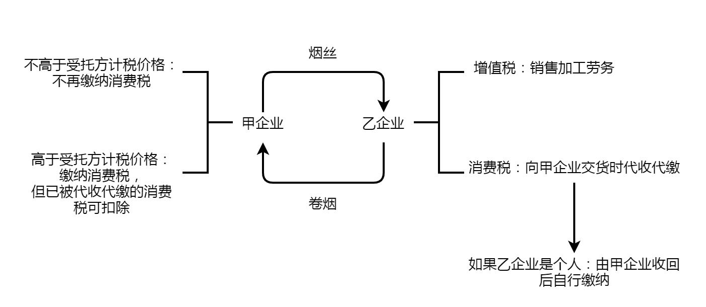
(三十一)委托加工环节应纳消费税的计算
1.先“找价”后“组价”
委托加工的应税消费品,按照受托方的 同类消费品的销售价格计算纳税,没有同类消费品销售价格的,按照组成计税价格计算纳税。
2.实行从价定率办法计算纳税的
组成计税价格=(材料成本+加工费)÷(1-消费税比例税率)
应纳消费税(应代收代缴的消费税)=组成计税价格×消费税比例税率
(三十二)已纳消费税的扣除
1.准予抵扣的情形。
(1)外购或委托加工收回的已税烟丝为原料生产的卷烟;
(2)外购或委托加工收回的已税高档化妆品为原料生产的高档化妆品;
(3)外购或委托加工收回的已税珠宝玉石为原料生产的贵重首饰及珠宝玉石,但纳税人用外购或委托加工收回的已税珠宝、玉石原料生产的改在零售环节征收消费税的金银首饰(镶嵌首饰),在计税时一律不得扣除外购或委托加工收回的珠宝、玉石的已纳税款;
(4)外购或委托加工收回的已税鞭炮、焰火为原料生产的鞭炮、焰火;
(5)外购或委托加工收回的已税杆头、杆身和握把为原料生产的高尔夫球杆;
(6)外购或委托加工收回的已税木制一次性筷子为原料生产的木制一次性筷子;
(7)外购或委托加工收回的已税实木地板为原料生产的实木地板;
(8)外购或委托加工收回的已税石脑油、润滑油、燃料油为原料生产的成品油;
(9)外购或委托加工收回的已税汽油、柴油为原料生产的汽油、柴油
tips:
(1)允许抵扣税额的税目 不包括酒、摩托车、小汽车、高档手表、游艇、电池、涂料。
(2)允许扣税的只涉及同一税目中应税消费品的连续加工, 不能跨税目抵扣。
(三十三)城市维护建设税
1.计税依据
(1)城市维护建设税以纳税人依法 实际缴纳的增值税、消费税税额为计税依据。
(2)城市维护建设税的计税依据应当按照规定 扣除期末留抵退税退还的增值税税额。
(3) “进口不征、出口不退”
①对进口货物或者境外单位和个人向境内销售劳务、服务、无形资产缴纳的增值税、消费税税额,不征收城市维护建设税。
②对出口货物、劳务和跨境销售服务、无形资产以及因优惠政策退还增值税、消费税的,不退还已缴纳的城市维护建设税。
③对增值税、消费税实行先征后返、先征后退、即征即退办法的,除另有规定外,对随增值税、消费税附征的城市维护建设税,一律不予退(返)还。
2.税率
(1)城市维护建设税实行地区 差别比例税率,共三档,具体为:
①纳税人所在地在 市区的,税率为7%;
②纳税人所在地在 县城、镇的,税率为5%;
③纳税人所在地 不在市区、县城或者镇的,税率为1%。
(2)特殊情况的税率适用规则
①由受托方代扣代缴、代收代缴增值税、消费税的单位和个人,其代扣代缴、代收代缴的城市维护建设税按 受托方所在地适用税率执行。
②流动经营等无固定纳税地点的单位和个人,在经营地缴纳增值税、消费税的,其城市维护建设税的缴纳按 经营地适用税率执行。
(三十四)教育费附加
1.纳税人:税法规定征收增值税、消费税的单位和个人。
2.计征依据:纳税人 实际缴纳的增值税、消费税税额之和。
3.征收比率:3%。
4.计算公式
应纳教育费附加=(实际缴纳的增值税+实际缴纳的消费税)×3%
4.海关对进口产品代征的增值税、消费税,不征收教育费附加。
(三十五)烟叶税
1.烟叶税的纳税人为在中华人民共和国境内收购烟叶的单位。
2.烟叶税的征税范围包括 晾晒烟叶、烤烟叶。
3.烟叶税的计税依据是纳税人收购烟叶 实际支付的价款总额。
4.烟叶税的应纳税额=烟叶价款总额×税率
=(烟叶收购价款+价外补贴)×20%
=烟叶收购价款×(1+10%)×20%
(三十六)车辆购置税
1.在中华人民共和国境内 购置应税车辆的单位和个人,为车辆购置税的纳税人。
2.什么是“购置”?
购置,是指以购买、进口、自产、受赠、获奖或者其他方式 取得并自用应税车辆的行为。
3.交多少车辆购置税

4.车辆购置税的征收管理规定
(1)车辆购置税实行 一次性征收 ,购置已征车辆购置税的车辆,不再征收车辆购置税。
(2)车辆购置税的纳税义务发生时间为纳税人 购置应税车辆的当日 。纳税人应当自纳税义务发生之日起 60日 内申报缴纳车辆购置税。
(3)纳税人应当在向公安机关交通管理部门办理车辆 注册登记前 ,缴纳车辆购置税。
(4)纳税人购置应税车辆,应当向 车辆登记地 的主管税务机关申报缴纳车辆购置税;购置不需要办理车辆登记的应税车辆的,应当向 纳税人所在地 的主管税务机关申报缴纳车辆购置税。
(三十七)关税完税价格
1.一般贸易项下进口货物的完税价格
(1)一般贸易项下进口的货物以海关 审定的成交价格为基础的到岸价格作为完税价格。
(2)到岸价格包括:
① 货价;
②货物运抵我国关境内输入地点 起卸前的包装费、运费、保险费和其他劳务费等费用;
③为了在境内生产、制造、使用或出版、发行的目的而向境外支付的与该进口货物有关的专利、商标、著作权,以及专有技术、计算机软件和资料等费用。
(3)佣金、回扣、违约罚款的处理:
①在货物成交过程中,进口人在成交价格外另支付给 卖方的佣金,应计入成交价格,而向境外采购代理人支付的买方佣金则不能列入,如已包括在成交价格中应予以扣除。
②卖方付给进口人的 正常回扣,应从成交价格中扣除。
③卖方违反合同规定延期交货的罚款,卖方在货价中冲减时, 罚款不能从成交价格中扣除。
2.出口货物的完税价格
出口货物应当以海关审定的货物售予境外的离岸价格,扣除出口关税后作为完税价格。计算公式为:
出口货物完税价格=离岸价格÷(1+出口税率)
(三十八)关税的税收优惠
1.法定性减免税
经海关 审查无误后可以免税的情形:
(1)一票货物关税税额、进口环节增值税或者消费税税额在人民币 50 元以下的;
(2)无商业价值的广告品及货样;
(3)国际组织、外国政府无偿赠送的物资;
(4)进出境运输工具装载的途中必需的燃料、物料和饮食用品;
(5)因故退还的中国出口货物,可以免征进口关税,但已征收的出口关税不予退还;
(6)因故退还的境外进口货物,可以免征出口关税,但已征收的进口关税不予退还。
2. 政策性减免税
有下列情形之一的进口货物,海关可以酌情减免税:
(1)在境外运输途中或者在起卸时,遭受到损坏或者损失的进口货物;
(2)起卸后海关放行前,因不可抗力遭受损坏或者损失的进口货物;
(3)海关查验时已经破漏、损坏或者腐烂,经证明不是保管不慎造成的进口货物。