来源:内容来自「 东方证券」,谢谢。
自动驾驶汽车作为汽车未来的重要发展方向,成为汽车零部件产业链的重要增长点。国内外的汽车零部件供应商积极布局自动驾驶传感器领域,在车载摄像头、毫米波雷达和激光雷达三大核心部件,以及产业链上下游的拓展为零部件供应商带来增长机遇。

分析师:姜雪晴

国内外部分综合实力较强的汽车零部件公司在自动驾驶汽车传感器上进行多产品布局,可以为下游客户提供综合性的自动驾驶解决方案,形成较强的竞争力。
这些公司包括国外的博世、大陆集团、法雷奥、海拉、德尔福、富士通天、奥托立夫等公司和国内的德赛西威、华域汽车和保隆科技等公司。
国际公司中,博世的自动驾驶传感解决方案技术领先,其可以为客户提供包括近距离摄像头、多功能立体摄像头、77/79GHz毫米波雷达等多种产品,同时博世通过投资以及自主开发的方式研制激光雷达产品。
大陆集团是全球排名前五的车载摄像头模组供应商和排名前三的毫米波雷达供应商,同时其规划2020年后将实现激光雷达的量产。

法雷奥是全球排名前三的车载摄像头模组供应商,其毫米波雷达和激光雷达产品稳步发展,其中和Ibeo合作研制的激光雷达已经量产。此外,海拉、德尔福等公司的自动驾驶传感器业务也稳步发展。
国内公司中,德赛西威2017年实现高清车用摄像头的量产,毫米波雷达产品将于2019年实现量产。华域汽车前视摄像头完成综合工况道路验证测试,毫米波雷达产品已经实现量产供货。保隆科技预计将于2019年量产车载摄像头,其毫米波雷达产品也已发布。

竞争格局:国际企业领先,国内企业跟进
摄像头:国际零部件公司市场份额较高
车载摄像头产业链主要涉及上游材料、中游元件和下游产品三个主要环节。上游材料中光学镜片、滤光片和保护膜等用于制造镜头组,晶圆用于制造CMOS芯片和DSP信号处理器;
在中游镜头组、CMOS芯片和胶合材料等组装成模组,并和DSP信号处理器封装成摄像头产品。在产业链的这一层,上游供应商已经可以向下游整车或一级供应商客户供应完整的摄像头产品。
在车载摄像头产业链中,摄像头和软件算法一起,构成车载摄像头解决方案,应用于自动驾驶汽车中。
车载摄像头产业链较长,上下游拥有众多环节,每个环节都涉及国内外众多厂商和公司。

相较于消费电子等所用的摄像头,车规级的摄像头对防震、稳定性、持续聚焦特性、热补偿性、杂光强光抗干扰性等都有较高的要求,因此其模组组装工艺复杂,技术堡垒较高。
从全球摄像头供应市场来看,目前国外公司松下、法雷奥、富士通天、大陆、麦格纳等厂商占据较大份额,前五大产商市场份额合计在59%左右,集中度相对较高。

目前车载摄像头市场份额较大的公司均是全球领先的一级零部件供应商,下游客户基本覆盖了全球主要的整车公司。
法雷奥的下游客户包括大众、奔驰、宝马、福特、雷诺、马自达等;大陆集团的客户包括大众、福特、通用、马自达等;富士通天的客户则以丰田为主;麦格纳的客户群体同样广泛,覆盖欧美和日韩的主要车企;日立则以日本车企为主。

摄像头产业链竞争格局分析
在车载摄像头的产业链上游中,不同环节的竞争格局也有所不同。
摄像头镜头组:舜宇光学领先在车载摄像头镜头组全球市场,舜宇光学占据第一的市场份额,2015年的市场份额达到34.1%,2017年市场份额达到39%;跟随其后的主要产商包括日本世光、日本康达智、富士胶片等。
舜宇光学是全球领先的车载摄像头供应商。公司于2004年进入车载摄像头领域,2012年起出货量开始稳居全球第一位。
舜宇光学的车载摄像头产品包括前视摄像头、环视镜头、后视镜头、内视镜头等,其产品具有持续稳定的聚焦特性、良好的热补偿性、高通光性等优良的特性,可以广泛应用于各种自动驾驶场景。

舜宇光学车载摄像头产品下游客户广泛,包括奔驰、宝马、奥迪、丰田、本田、克莱斯勒、福特、通用、大众和沃尔沃等公司。2018年,舜宇光学车载摄像头出货量达到3995万颗,同比增长25.3%;2013年至2018年年均增速达到40%,增速高于行业平均水平。

摄像头COMS传感器:技术含量高,市场高度集中
COMS是一种固体成像传感器,为摄像头的核心部件。COMS的生产制造技术含量高,从全球市场来看,目前主要被外资企业所占据。根据YoleDevelopment的数据,2017年车载摄像头COMS全球市场的前五大供应商分别为安森美半导体、豪威科技、索尼、派视尔和东芝,市场份额合计达到88%,市场高度集中;此外三星和意法半导体紧随其后。

安森美半导体目前是车载摄像头CMOS市场规模占有率最高的公司,目前其市场占有率已经超过50%。2013年,安森美收购赛普拉斯CMOS图像传感器业务部;2014年,安森美先后收购图像传感器设备制造商TRUESENSE和AptinaImaging两家公司;这三次收购让安森美不断巩固和加强在车载摄像头CMOS市场的领先优势。

目前,安森美是唯一能够提供100/200/800万像素车载摄像头CMOS组件的制造商。不同像素级别的COMS传感器可以用于不同级别自动驾驶系统,全系列的COMS产品线可以简化汽车设计,降低制造和维护成本等,这形成安森美的竞争优势。
安森美的车载摄像头CMOS产品覆盖下游绝大部分汽车厂商,此外包括特斯拉、百度等汽车行业新进入公司也成为其客户。得益于汽车自动驾驶等行业的发展和市场份额的提升,安森美的汽车业务收入近年来快速增长,2018年收入约18.2亿美元,同比增长6.0%,2014年至2018年年均增长17%。

摄像头视觉识别:Mobileye是领先者
相较于传统的摄像头使用场景,车载摄像头的使用还需要视觉算法的支持,才能在自动驾驶汽车中应用,因此车载摄像头产业链的下游还包括视觉识别解决方案环节。目前在车载摄像头视觉识别系统产品领域,以色列公司Mobileye是领先者,其市场份额在70%以上。
Mobileye单目摄像头解决方案,算法技术全球领先;同时具备视觉处理芯片EyeQ系列的研发能力。Mobileye的车载摄像头解决方案已经为沃尔沃、大众、奥迪、现代、宝马、日产、标致、福特等众多整车厂供货。
Mobileye营业收入快速增长,从2011年的1917万美元增长到2016年的3.58亿美元,年均增长约80%。Mobileye视觉处理芯片EyeQ在2018年出货量达到1240万颗,同比增长42.5%,2014年至2018年出货量年均增长达到46%。

摄像头国内竞争格局:传统摄像头公司与零部件公司均布局
目前国内车载摄像头供应商相较于国外公司整体实力仍较弱。部分非上市公司是车载摄像头的供应商,其中包括北京经纬恒润、广州一谷电子等公司。
这些公司客户以合资和自主品牌整车厂为主,其中北京经纬恒润的客户包括上汽通用、一汽集团、上汽集团、长安汽车、广汽乘用车等,广州一谷电子的客户包括东风日产、广汽本田、广汽丰田等。
国内车载摄像头供应商配套客户情况

同时,在消费电子等领域领先的国内摄像头供应商也开始进入到车载摄像头的领域,其中包括舜宇光学、欧菲光、晶方科技等上市公司。
从包含消费电子、安防监控等全部应用领域的摄像头模组组装出货情况来看,欧菲光、舜宇光学等公司排名靠前,显示了其在摄像头领域的强大竞争力,在进入车载摄像头领域后,这些公司将成为有力的竞争者。其中,舜宇光学的车载摄像头模组部分产品2018年已经开始量产。

从摄像头的上游产业链情况来看,国内公司在镜头组领域竞争力较强,但是在CMOS图像传感器领域的竞争力仍较弱。
镜头组是国内企业具备较多优势的领域,国内市场中,舜宇光学、欧菲科技、光宝科技等国内公司市场份额居前。
2017年国内车载摄像头市场,舜宇光学的份额约31%左右,是绝对的龙头,欧菲光和光宝科技的市场份额分别为8%和7%。舜宇光学在国内外市场均占据了最大的市场份额。
国内企业在车载摄像头CMOS领域话语权较小,且主要集中在中低端领域。目前国内CMOS产商包括:格科微电子,中国领先的图像传感器芯片设计公司,但其产品主要是针对消费电子;比亚迪旗下的比亚迪微电子,2015年比亚迪安防类COMS月均出货量达到2kk/月,车载摄像头为其下游的主要应用之一;此外,思比科微电子、锐芯微电子等也是国内重要的COMS产商。

在传统的摄像头产业链公司之外,国内众多汽车零部件公司也开始积极布局车载摄像头领域,上市公司中有德赛西威、华域汽车、保隆科技等。
德赛西威在国内汽车零部件公司中较早布局车载摄像头领域。2017年,公司投资全自动高清摄像头生产线,并在国内率先实现了高清车用摄像头和环视系统的量产。
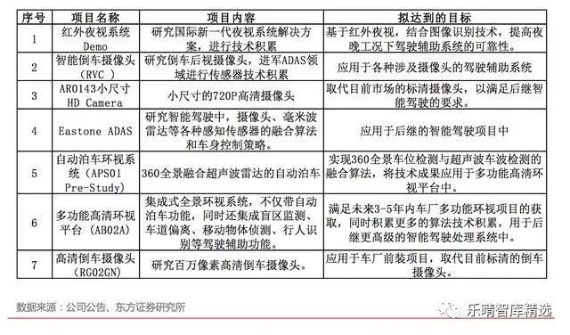
公司在后视摄像头、倒车摄像头、环视系统、自动泊车系统、夜视系统等领域持续投入,发展车载摄像头技术。例如智能倒车摄像头(RVC)项目,可以应用于各种涉及摄像头的驾驶辅助系统;多功能髙清环视平台(AB02A)项目,可以满足未来3-5年内车厂多功能环视项目的获取等。
2018年,公司车载摄像头产品实现量产,包括高清摄像头、高清环视系统、基于高清环视系统和超声波雷达融合的全自动泊车系统、驾驶员行为监控和身份识别系统等。
表5:截至2017年公司在研的车载摄像头相关项目

华域汽车积极发展车载摄像头业务。2017年,公司自动泊车系统完成车位扫描、路径规划、整车控制、路径跟随算法等开发,前视摄像头完成综合工况道路验证测试。2018年,公司加快360度汽车行驶环境扫描系统等产品的开发和应用,探索建立覆盖毫米波雷达、摄像头和数据融合全功能的业务发展平台。
保隆科技也在推进ADAS业务。2017年,公司加大对车载摄像头的研发投入和市场开拓力度。2019年2月,公司发布了全新汽车动态视觉系列产品,包括动态视觉传感器、双目前视系统、红外热成像夜视仪、驾驶员预警系统、车用人脸识别系统等,预计将在2019年开始批量制造车载摄像头。

毫米波雷达:国外零部件公司主导,国内企业逐步量产
毫米波雷达技术壁垒较高,从全球市场情况来看,目前市场份额主要由国外零部件巨头所占据。2018年全球毫米波雷达市场前五大供应商分别为博世、大陆、海拉、富士通天、电装(Denso),合计占有了68%的市场份额。此外,TRW、德尔福、Autoliv、法雷奥等公司也是重要的毫米波雷达供应商。

从国外主要毫米波雷达供应商的产品技术参数来看,各公司在毫米波雷达发展上各有不同。
博世的毫米波雷达产品主要以76-77GHz为主,产品技术先进,主要包括MRR(中距离)和LRR(远距离)两个系列,其中LLR4产品最大探测距离可以达到250米,在同类产品中处于领先位置。
大陆的毫米波雷达产品全面覆盖24GHz和77GHz两个频率,且以77GHz产品为主,产品类别丰富,包括ARS441、ARS510、SRR520、SRR320等多个系列。大陆ARS441远程毫米波雷达的最大探测距离可以达到250米,在同类产品中领先。大陆的毫米波雷达产品的探测视角在对比中也较为突出。
海拉同样也是毫米波雷达的最大的几家供应商之一,早在2004年,海拉的第一代24GHz毫米波雷达即进行量产。目前海拉的毫米波产品主要以24GHz为主,是市场上的重要生产商。
德尔福公司的毫米波雷达产品也主要以77GHz产品为主,从探测距离上来看主要以中近程为主。
表6:国外主要毫米波雷达供应商的产品技术参数

博世毫米波雷达博世目前是全球市场中毫米波雷达技术最先进的供应商之一,博世在2013年即推出中距离雷达,截至2016年,博世已经向市场供应了超过一千万个毫米波雷达。
从博世毫米波雷达的性能参数指标来看,其产品目前处于行业领先的地位。博世最新的*四代第**远距离雷达传感器(LLR4)的最大探测距离可以达到250米,最大探测目标数可以达到24个。
LLR4能够分辨固定障碍物,可以在高速行驶状态下使用,在选配透镜或雷达罩加热功能后可以不受天气条件影响,同时具有极高的抗震稳固性、安装便捷性等。LLR4可以应用于预先紧急制动、自适应巡航、交通堵塞辅助、左转辅助、集成巡航辅助等自动驾驶功能。
博世MMR产品分为中前和中后位置两个类别,最大探测距离分别为160米和80米,最大探测目标数都可达到32个。中前位置的MMR可以应用于预先紧急制动、自适应巡航、车距指示等自动驾驶功能,中后位置的MMR可以应用于车道变换辅助、后方交叉路口预警等自动驾驶功能。

从客户情况来看,博世的毫米波雷达下游客户分布广泛,包括大众、奥迪、奔驰、福特、日产、菲亚特和保时捷等;国内公司中吉利汽车、长安汽车等也是博世的客户。截至2017年底,国内搭载博世驾驶员辅助系统的自主品牌量产车型已多达30个以上。
从市场份额上来看,2018年,博世在全球毫米波雷达的市场份额为19%,占据着第一的位置。

博世根据ADAS自动驾驶等级的需求,目前正在开发全系列的下一代传感器,包括下一代毫米波雷达、下一代前置摄像头、下一代环视系统以及正在研发的激光雷达。
博世预计2019年将推出第五代毫米波雷达,可以实现远距离探测,水平视角的增大以及探测精度的进一步提升;2021年,博世将推出配备L3及以上级别自动驾驶的毫米波雷达。
相较于*四代第**毫米波雷达,第五代毫米波雷达的带宽将提升50%,同时通过拓展可占用带宽获得更多的反射量,从而实现更精确的环境建模。

大陆毫米波雷达
大陆集团是全球最大的汽车零部件供应商之一,大陆集团毫米波雷达产品全面覆盖24GHz和77GHz两个频率,产品包括ARS441、ARS510、SRR520、SRR320等多个系列。
大陆集团的ARS441远程毫米波雷达最大探测距离可以达到250米,在同类产品中处于领先地位。

大陆集团的毫米波雷达产品可以实现自适应巡航、盲点警告、车道变换辅助、前后交叉交通警报(带制动装置)、后碰撞感应、横向碰撞躲避、堵塞检测等多种功能,其中自适应巡航功能的最高时速可以达到200公里/小时。
目前,大陆集团的毫米波雷达产品已经发展到第五代,第五代长距离雷达的最大探测距离可以达到300米,第五代近程雷达可以实现精确停车功能,在行业中领先。新一代的传感器还具有模块化扩展功能,可以迎合整车企业不同的产品要求及电力电子架构。

从客户情况来看,大陆集团的下游客户包括丰田、福特、通用、大众、奔驰、现代、宝马、沃尔沃、凯迪拉克等;国内公司中,广汽集团、东风汽车等也是大陆集团的客户。
在市场份额上,2018年,大陆集团在全球毫米波雷达的市场份额为16%,占据着第二的位置,仅次于博世。

海拉毫米波雷达
德国海拉同样也是毫米波雷达的最大的几家供应商之一,早在2005年,海拉的第一代24GHz毫米波雷达即进行量产。
目前海拉是24GHz毫米波雷达的重要生产商,其24GHz毫米波产品最大探测距离可以达到70米,探测视角以达到±82.5°,在同类产品中具有一定的技术优势。

海拉的24GHz毫米波产品可以采用低成本的MMIC芯片,尺寸较小因而更容易集成在车身中,可以成熟地批量生产,因此具有较高的性价比。
海拉24GHz雷达的使用范围也很广泛,可以用于盲点监测、车道变换辅助、后碰撞预警、后交叉路*交口**通预警等。
随着77GHz毫米波雷达的重要性提升,海拉也在这一领域持续推进,其77GHz毫米波雷达的核心射频芯片是基于RF-CMOS技术和工艺进行开发,在具有射频收发模块的基础上,集成了单片微波集成电路,在技术上具有较大优势。
海拉的客户群体广泛,主要包括奥迪、宝马、大众、马自达、起亚、标致和沃尔沃等。从市场份额上来看,2018年,海拉在全球毫米波雷达的市场份额为12%,占据着第三的位置。
富士通天、电装、德尔福等公司也是毫米波雷达领域重要的供应商。富士通天和电装毫米波雷达产品主要集中在日本市场,2016年电装收购富士通天51%的股权,加强驾驶辅助系统的研发。
在2018年的全球毫米波雷达市场中,富士通天和电装分别以11%和10%的市场份额占据第四和第五的位置。德尔福的毫米波雷达产品以77GHz为主,产品技术较为领先,其下游客户包括通用、福特等。

国内毫米波雷达:部分企业已量产
车载毫米波雷达未来发展前景良好,国内有众多公司涉足。
从公司类别来看,国内涉足毫米波雷达领域的公司包括上市公司和非上市公司两类。
上市公司中部分公司自主研发生产毫米波雷达,包括德赛西威、华域汽车、保隆科技等,另一部分上市公司通过投资收购的方式进入这一领域,包括海康威视、雷科防务等。
非上市公司主要创业公司,国内目前有十几家较大的毫米波雷达非上市公司,包括北京行易道、安智杰科技等。
从财务实力来看,上市公司经营规模较大,融资便捷,因此研发投入保障充足;非上市公司等通过股权融资的方式募集资金,进行产品研发和市场开拓。
目前较多的非上市毫米波雷达公司均获得了来自PE/VC的机构的投资,例如北京行易道2017年即获得国科嘉禾资本和磐古资本的数千万元级的A轮融资;通过融资,非上市公司也获得资金投入。

非上市公司中,目前国内有众多创业企业参与到毫米雷达波的研制领域,其中较多的公司获得股权融资,其中北京行易道、深圳安智杰、厦门意行半导体等公司的产品已经获得订单或者被国内整车企业所应用。
北京行易道已研发出77GHz汽车雷达以及基于SAR的79GHz汽车雷达,其中77GHz毫米波雷达在北汽无人驾驶汽车上应用。
深圳安智杰2018年获得达晨财智5000万元的融资。目前公司已经推出共三款24GHz和三款77GHz毫米波雷达,目前已拿到8家车厂的10余个项目订单,其中部分项目计划在2018年底或2019年初量产上市。
厦门意行半导体2017年获得中国宝安和北汽产投的A轮融资。公司已经研发基于SiGe工艺24GHzMMIC套片,并被被国内整车厂应用;同时77GHz套片正在开发中。

此外,其他创业公司还包括上海矽杰微电子、北京木牛科技、深圳承泰科技、长沙莫之比智能等十多家。
从客户情况来看,国内部分毫米波雷达公司已经实现产品量产并交付下游客户。
德赛西威24GHz雷达已经获得订单并将于2019年量产,根据披露,其自动驾驶业务客户有吉利汽车等。华域汽车的24GHz后向毫米雷达波已经实现量产,2018年全年生产1.7万套,客户包括上汽荣威等。由海康威视投资的森思泰克的24GHz雷达在猎豹迈途等两款车型上量产。
雷科防务旗下的理工雷科的77GHz毫米波汽车防撞雷达产品2018年成为百度Apollo生态合作伙伴。行易道的77GHz毫米波雷达已经在北汽无人驾驶汽车上应用,公司计划在2019年年底给乘用车提供毫米波雷达。
此外,安智杰科技已拿到8家车厂的10余个项目订单,其中部分项目计划在2018年底或2019年初量产上市;厦门意行半导体的基于SiGe工艺的24GHzMMIC套片被国内整车厂应用。
表11:国内毫米波雷达公司客户情况

国内主要毫米波雷达公司
华域汽车以毫米波雷达产品为切入点,建立ADAS产品路线图。2016年,华域汽车完成24GHz后向毫米波雷达的功能样件开发和77GHz前向毫米波雷达的原理样机开发,同时进行自主设计的毫米波雷达生产线的安装调试。
通过在ADAS领域持续进行的研发和产业化投入,2017年,华域汽车24GHZ后向毫米波雷达产品研发成功,使公司成为国内首家自主研发实现量产的毫米波雷达供应商。2018年,华域汽车24GHz后向毫米波雷达实现批产供货,全年共生产16,922套。

上汽集团量产的智能汽车荣威MARVELX上就采用了华域汽车与国外公司联合研制的24GHz毫米波雷达,该后向雷达可以实现盲点监测、变道辅助、横侧向报警辅助、开门报警、后车靠近碰撞风险报警等功能。此外,荣威MARVELXPro版本上将搭载由华域汽车完全自主开发的前向角雷达。
华域汽车在77/79GHz毫米波雷达领域的研发加速推进。目前华域汽车77GHz前向、前角、后角毫米波雷达、77GHz/79GHz高分辨率多模雷达、77GHz毫米波雷达与摄像的前向融合系统等产品均取得较大突破。

德赛西威近年来自动驾驶业务发展较快。
2017年,公司在新加坡成立自动驾驶团队,并在自动驾驶感知领域投入较多的资源,涉及的技术领域包括前碰撞预警、自动紧急刹车、盲区监测等;公司在研项目中即包括毫米波雷达技术。
2018年,公司毫米波雷达生产线搭建完成并达到可量产状态;24G毫米波雷达已经获得订单并将于2019年量产;此外,77G毫米波雷达预计在2019年达到可量产状态。
在毫米波雷达等单个产品的基础上,德赛西威往自动驾驶系统集成方向发展,未来融合了高清摄像头、毫米波雷达、超声波雷达等自动驾驶传感器的解决方案将不断出现。
公司与英伟达和小鹏汽车联合开发的L3级别自动驾驶系统计划于2020年量产,将使用中央域控制器来处理毫米波雷达产生的感知数据,可以实现低速代客泊车、中速TJP塞车辅助巡航以及高速代驾三大核心L3自动驾驶智能化功能。

激光雷达:零部件企业与创业公司共同竞争
国际比较:形成多家公司竞争格局
激光雷达作为自动驾驶领域技术最前沿的硬件设备之一,目前国际上已经形成多家公司竞争的格局。
Velodyne公司是目前在激光雷达领域最资深的公司之一,2005年推出第一款激光雷达传感器,2007年推出64线高性能激光雷达。目前其3D激光雷达产品种类丰富,16线、32线和64线机械式激光雷达产品均有覆盖。2017年,Velodyne推出固态汽车激光雷达Velarray,预计量产后售价将大幅下降。Velodyne公司与多个无人驾驶项目有合作关系,主要客户包括福特、谷歌、百度、日产、沃尔沃等主机厂以及众多一级零部件供应商。
Quanergy公司于2012年成立于硅谷,成立后先后获得三星电子、埃隆·马斯克、德尔福和德州仪器等投资。Quanergy公司固态激光雷达技术领先,其主要采用的技术路线是光学相控阵技术。Quanergy的合作企业包括谷歌、苹果、IBM、博世、奥迪、福特、戴姆勒等。

Ibeo公司为一家德国公司,成立于1998年,专注于车载激光雷达的应用研发。Ibeo与法雷奥联合研制的4线激光雷达ScaLa已经实现量产。2016年汽车零部件巨头采埃孚收购了Ibeo的40%股权,并开始合作研制新型固态激光雷达。Ibeo公司合作汽车制造商有宝马、大众、奥迪、通用汽车、丰田等。
此外,以色列公司Innoviz、加拿大公司LeddarTech和PhantomIntelligence以及美国公司TriLumina等都是目前国际上重要的激光雷达制造商。

传统汽车零部件龙头公司也在通过自主研发或者投资的方式全面布局激光雷达领域。
博世在基于MEMS的固态激光雷达领域已有较多的技术积累,2017年推出使用MEMS技术的兼顾激光扫描和投影的BML050方案。
同时,博世通过投资积极布局激光雷达,在2017年投资了Flash技术方向的美国固态激光雷达公司TetraVue,在2018年投资了研制全固态芯片激光雷达的ABAXSensing公司,来全面加强其固态激光雷达的研发能力。

大陆集团通过自主研发在2015年推出一款三线激光雷达SRL1,可以实现对物体的测速和测距等,但因为三维建模等方面的性能限制,无法在L3以上级别的自动驾驶中使用。
大陆集团在2016年收购了美国3DFlash方向的激光雷达公司ASC来加强研发能力。根据大陆集团的规划,其在2020年后将实现激光雷达的量产。
德尔福通过多处布局投资的方式来加强其在激光雷达领域的地位。德尔福在2015年投资了Quanergy公司;2017年德尔福投资了Leddartech公司,双方将合作开发固态激光雷达解决方案;同年,德尔福投了Innoviz公司并签署合作协议,未来将Innoviz的激光雷达传感器集成到德尔福的自动驾驶系统中。
此外,采埃孚在2016年通过直接购买Ibeo公司40%的股权的方式进入激光雷达领域;麦格纳在2017年对Innoviz公司进行战略投资,并将携手为宝马提供固态激光雷达;奥托立夫(Autoliv)则在2017年收购瑞典激光雷达公司Fotonic。
在各零部件巨头积极布局激光雷达领域的同时,法雷奥和Ibeo合作研制的激光雷达(ScaLa激光扫描仪)已经实现量产,在2017年开始配备奥迪的量产L3级别自动驾驶汽车奥迪A8。

国内比较:创业公司参与较多在激光雷达领域,国内目前也有众多创业公司参与,大部分公司都获得了大量融资,整车厂商也通过投资的方式进入这个领域。
速腾聚2018年获得来自菜鸟网络、上汽集团和北汽集团的投资,其激光雷达产品包括机械式激光雷达、MEMS固态激光雷达和相控阵固态激光雷达等,目前已经应用于菜鸟网络的无人物流车等。禾赛科技其产品包括机械激光雷达Pandar64和固态激光雷达PandarGT等。其中无人驾驶激光雷达目前已经应用百度Apollo平台,其他客户还包括京东以及欧美的一些大型OEM厂商。
北醒光子其产品包括CE30固态面阵激光雷达、TF03激光雷达长距离传感器等,目前产品主要用于物流等自动导航小车(AGV)场景,车规级领域已经开始起步。北科天绘目前已经推出多款面向车辆前装市场的C-Fans系列激光雷达产品,产品已经进入无人物流领域。此外,国内的激光雷达公司还包括镭神智能、飞芯电子和光珀智能等。

国内公司突破路径
由部件拓展至系统集成配套
从单个零部件供货到拓展到系统集成配套,是国内公司在自动驾驶传感器市场取得突破,拉近与国外公司差距的重要发展路径之一。
系统集成配套发展自身也是自动驾驶汽车传感器未来的发展方向。将车载摄像头、毫米波雷达和激光雷达等传感器在系统层级进行融合使用,将各个传感器获得环境信息数据进行综合分析决策对于保证车辆对周围环境的定位和理解至关重要。
在高级别自动驾驶汽车中,这种系统集成配套的重要性将进一步提升。Mobileye以车载摄像头为基础,提供“车载摄像头+算法+视觉处理芯片”的产品组合,就是这种系统集成配套的典范。

以华域汽车和德赛西威为例,国内公司在自动驾驶汽车传感器领域已经在零部件层面已经取得重要突破,目前正在以重要零部件为基础,拓展自动驾驶汽车产品领域,提升系统集成度。
华域汽车近年来在智能互联领域持续投入,公司24GHz后向毫米波雷达在2018年已经实现了批量供货,基于77/79GHz技术的前向毫米波雷达等产品正加快研发。在系统集成方面研发360度汽车行驶环境扫描系统等产品,搭建覆盖毫米波雷达、摄像头和数据融合全功能的发展平台。同时,公司开始进入汽车智能安全系统、智能座舱等系统集成产品领域,充分利用业务单元的协同性,提升在自动驾驶汽车中的产品渗透率。
德赛西威在2016年成立智能驾驶辅助事业单元,开始在自动驾驶的感知、决策和控制领域进行部署。近年来,公司在重要零部件方面取得突破,2017年实现高清车用摄像头和环视系统的量产,2018年公司24GHz雷达获得项目订单并将于2019年量产。
同时,公司确定智能驾驶舱、智能驾驶和车联网为未来的三大业务群,为客户提供系统级别产品。其中,公司已经开发出基于高清环视系统和超声波雷达融合的全自动泊车系统、包含多屏互动的智能驾驶舱系统、360度高清环视系统、驾驶员行为监控和身份识别系统等产品并获得了订单,系统集成度不断提升。

进口替代的实现
随着国内自动驾驶汽车的快速发展,未来我国的自动驾驶汽车传感器市场规模大。而目前我国自动驾驶汽车传感器市场主要仍由国外企业所占据,随着国内公司的传感器产品技术和质量提升,凭借性价比优势,未来进口替代的空间较大。
对于国内的整车或一级零部件供应商,选择国内的传感器零部件产商,在成本控制、产能保障方面更具优势,另一方面,国内传感器供应商可以更好地配合进行技术创新和产品改进。
而国内的传感器零部件供应商也亟需下游市场来增长营收,同时不断提升自身技术,因此两者的合作意愿较强,在国外整车及一级零部件供应商的不断加强的竞争压力下,这种合作会被加快。
针对国外整车或一级零部件供应商客户,国内上游产业链公司可以从技术难度更低的产品开始做起,例如从车载摄像头镜头、毫米波雷达PCB板等部件切入供应链,然后开始供应完整产品,并最终拓展到系统集成产品。待产品技术质量得到国外厂商的要求后,发挥本地供应、成本控制等的优势,进一步扩大市场份额。

在车载摄像头领域,国内公司在镜头领域已经处于行业领先的位置,市场份额较大。目前舜宇光学、欧菲光等公司在车载摄像头模组组装领域持续布局,产业链的进口替代率进一步提升。
国内公司在消费电子CMOS图像传感器领域已经取得较大进步,未来进一步拓展车载摄像头领域后,进口替代空间较大。国内车载摄像头解决方案领域也有众多创业公司,未来有望对国外公司的产品进行替代。

在毫米波雷电领域,目前博世、大陆、海拉等国际产商占据了大部分的市场空间,但同时国内以华域汽车、德赛西威为代表的公司已经可以量产24GHz毫米波雷达产品,开始进口替代的过程。毫米波产品未来的发展方向是更高频的77GHz产品,在国内厂商达到量产条件后,进口替代将进一步加速。
在毫米波雷达核心的MMIC芯片、高频PCB板等部件,国内公司也已经成功研发相关产品,并被国内车企应用以替代进口产品。国内以厦门意行半导体为代表的公司设计制造的MMIC芯片已经被国内厂商所使用。
芯片类的核心高科技产业未来国家政策和市场投资的大力推动下,预计未来国产率将会进一步提高。PCB板近年来生产由欧美日向国内转移,国内出现大量PCB产商。
随着PCB板在汽车领域的应用大幅增长,国内包括沪电股份、生益科技等众多PCB公司开始进入汽车市场,如沪电股份已经为博世、大陆等汽车零部件巨头供应PCB板。

收购整合,技术突破通过收购整合其他公司的研发和生产资源,实现技术突破,也是国内公司在自动驾驶汽车传感器领域未来发展的重要路径之一。
目前,国内外有众多从事自动驾驶汽车传感器业务公司,其中包括很多拥有核心技术的创业公司等,通过收购整合,很多公司可以实现各自优势资源的互补,取得产品技术上的突破。
国外头部的零部件巨头在激光雷达领域就通过大量的投资收购等方式进行全面的布局,例如博世投资固态激光雷达公司TetraVue、大陆集团收购激光雷达公司ASC等。
国内公司中,德赛西威在2019年3月收购德国先进天线公司ATBB公司,用于加快公司新一代智能驾驶及车联网产品落地。
ATBB公司位于德国魏玛,是德国知名的天线技术公司,专注于高性能天线系统解决方案的研发与制造,可以为客户提供各类定制化的先进创新天线系统的解决方案,并和欧洲一级汽车市场客户有长期良好的合作关系。

目前自动驾驶汽车对高性能天线的需求与日俱增,是车辆信息交互的关键技术。通过收购,德赛西威加强了智能化产品的综合技术研发能力,推动为客户提供集成有高性能智能天线的智能化产品。
均胜电子通过收购整合海外公司促进自动驾驶和智能车联业务的发展。2016年,公司收购德国TS道恩汽车信息板块业务,利用其在汽车模块信息化开发、导航辅助驾驶以及智能车联业务上的优势,与公司原有的HMI业务充分融合,使公司目前在智能车联业务上处于行业领先地位。
目前,公司第一代V2X车端产品即将于2021年量产。2016年和2018年,均胜电子先后收购汽车安全业务的美国KSS公司和日本高田公司,将其整合成均胜安全业务。通过整合,利用KSS和高田在主动安全领域的技术优势,公司在自动驾驶领域的驾驶员状态跟踪和识别(DMS)等解决方案陆续实现量产,为自动驾驶场景提供支持。
预计随着自动驾驶传感器的快速发展,国内仍将有整车或零部件龙头公司通过收购投资的方式整合技术研发资源,布局智能网联项目。

随着5G技术的实施及车企积极推出不同级别的自动驾驶新车,预计传感器渗透率将快速提升。国内竞争格局中,已经布局传感器的公司有望率先受益,有望通过配套自主车企逐步切换到配套合资车企等。
*免责声明:本文由作者原创。文章内容系作者个人观点,半导体行业观察转载仅为了传达一种不同的观点,不代表半导体行业观察对该观点赞同或支持,如果有任何异议,欢迎联系半导体行业观察。
今天是《半导体行业观察》为您分享的第1998期内容,欢迎关注。

2018半导体行业资料合集 长期有效!
半导体行业观察
『半导体第一垂直媒体』
实时 专业 原创 深度