本期小编为大家分享一篇关于如何成为一个成功的职业经理人?的文章,内容充实,借鉴性强,值得参考学习!

因为篇幅原因,这里仅为大家分享一部分内容,需要全套资料的朋友,请按照下方图片步骤获取。
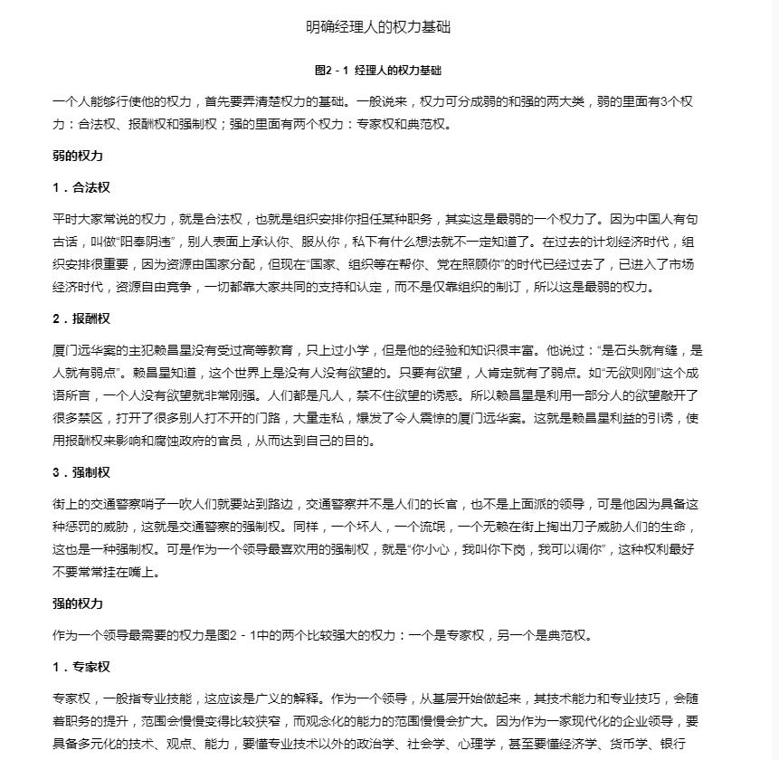
如何成为一个成功的职业经理人
内容提要
第一部分 员工管理与权威塑造
第一讲 如何管理下属
第二讲 如何塑造经理人的权威
第二部分 如何带好团队
第三讲 强化团队意识
第四讲 培养团队精神
第三部分 如何提升“思考力”、“决策务”、和“执行力”
第五讲 思考顾客在哪里
第六讲 学会如何决策
第七讲 选好接班人,落实执行力
第四部分 如何营建优秀的企业文化氛围
第八讲 企业文化是看不见的软件
第九讲 企业文化测评与主次文化
第五部分 如何提升经理人的逆境商数(AQ)
第十讲 成功指标:IQ/EQ/AQ
第十一讲 逆境的程度与压力现象
第十二讲 增强逆境抵抗力和自我减压方法
第一部分 员工管理与权威塑造
第一讲 如何管理下属
【本讲重点】
重视员工的管理
正确处理顾客、员工与经理的关系
加强员工的培训和教育
东京迪斯尼乐园员工培训案例
【管理名言】
带走我的员工,把我的工厂留下,不久后工厂就会长满杂草;拿走我的工厂,把我的员工留下,不久后我们还会有个更好的工厂。
——安德鲁·卡内基
重视员工的管理
1.员工管理的现状
在实际管理工作中,人们过于重视管理者自身的带头示范作用,却忽略了与顾客直接接触的员工。在很多组织里,都把一切优惠条件和教育机会让给管理者,很多管理者都有出国考察和培训的机会。但是他们并没有把相应的能力传输给下属,以至于他的下属所受到的教育机会较少,在平时的工作中也没有接受特别的指正和训练,所以当他们在面对市场和顾客时,显得力不从心。
2.为什么要重视员工
管理者即使再有能力也没有用,因为顾客所认识的通常都是面前的员工,而不是主管。在旧的观念里面,通常是管理层来管理一家公司,但新的观念认为,应该让员工参与决策和管理。世界上有很多种汽车品牌,天津的夏利,上海的桑塔纳,广东的本田,湖北的雪铁龙,每一辆汽车车型都是经过仔细考虑、精心设计的。那么为什么有的车型受欢迎而有的不受欢迎呢?这是因为在市场中消费者有不同的看法,设计者未能抓住消费者的不同喜好。所以尽管管理者在做决策,但是实际上市场的反应可能并不是这样。而员工直接面对顾客,应该是让员工去参与决策,管理者只是分配资源,而不是什么事情都由管理者来主导,这是所谓重视员工的一个原则。
正确处理顾客、员工与经理的关系


