夏日来临,恼人的痱子也常常追随而至。
爸爸妈妈如何未雨绸缪,护理好孩子幼嫩的皮肤,做好“祛痱大战”,让宝宝清爽、安然地度过一夏?
今天,特邀兰政文医生为大家分享各种简单又有效的“祛痱锦囊”。
本期专家 | 兰政文
副教授,副主任医师,从事医学教育与临床三十余年。计有医学论文三十多篇,分别发表于《中级医刊》《医师进修杂志》《临床荟萃》《四川医学》等国家级与省级医学期刊。


《痱子小档案》

想要有效地打击“痱子”,我们首先要了解关于痱子的来龙去脉。
发病原因
夏季气温高、湿度大,孩子出汗多,加上皮肤发育尚不完善,容易生痱子。

痱子的形成过程
好发部位
除手心、脚底外,身体的其他部位都是痱子袭击的目标。额头、脖子、胸背、臀部以及肘弯等容易出汗、易受摩擦的部位尤其多发。
影响程度
痱子可以引发产生不同程度的痒、痛感,使孩子烦躁不安,症状严重的还会干扰孩子的睡眠。
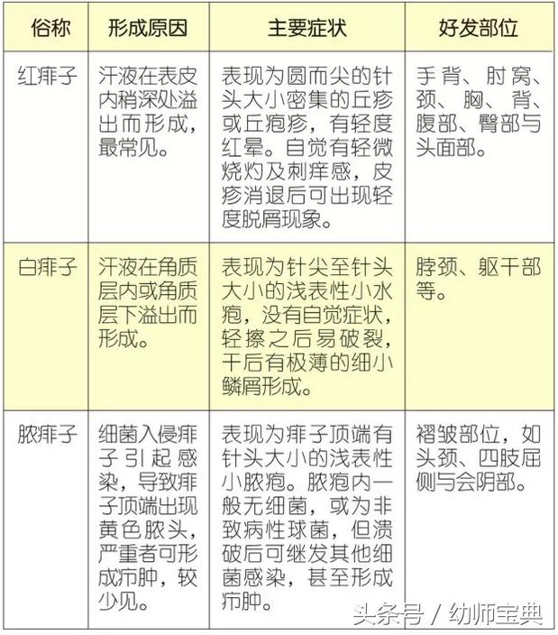
家庭成员
痱子可分为红痱子、白痱子、脓痱子三种类型。

祛痱妙招多
了解痱子的不同类型后,我们就能进行有效打击,各个击破。
1 不同症状的护理和用药
痱子较轻的患儿
如果痱子主要出现在身上,要多给孩子洗澡,保持皮肤清洁。
★用温水洗澡★
洗澡时要用温水清洗,冷水、热水均不适宜。虽然洗冷水澡孩子会感觉凉爽,但是这样做会引起毛孔收缩,不利于汗腺分泌通畅;用热水洗澡,会刺激有炎症的痱子,加剧痒、痛感。
★使用儿童专用的沐浴露★
不要用有刺激性的碱性肥皂,以儿童专用的沐浴露为佳。
★小心轻洗★
在给孩子擦洗时,家长的手法要轻柔,避免用力擦破痱子,形成糜烂面,诱发细菌感染。
★用痱子粉★
洗完澡,用柔软的毛巾轻轻抹干孩子的身体后,再擦点爽身粉或痱子粉,但不要太多太厚,以免痱子粉堆积,加重汗毛孔的堵塞。
如果使用花露水,在孩子颈部、腋下、大腿根部、膝盖窝等部位涂抹少许即可。
痱子较严重的患儿
如果患处痒、痛感明显且有渗出液或出现疖肿,不宜擦痱子粉,也不要擅自用一些油膏类药物或自行挤压疖肿,否则可能会导致感染扩散,加重病情。明智之举是及时带孩子去医院皮肤科就诊,在医生指导下使用药膏,如炉甘石洗剂、百多邦等止痒消炎制剂。
温馨提醒
孩子要勤剪指甲、勤洗手,避免因痱子瘙痒而抓破皮肤,引起细菌入侵,继发感染。
2. 擦洗患处
★用金银花、败酱草各 9 克 ;或苦参、马齿苋各 10 克 ;或苍耳子、白矾、马齿苋各 12 克,加水煎取汤液,晾凉后用消毒棉签蘸洗患处,早晚各 1 次。
★用鲜冬瓜适量,去皮切片,擦于患处。
3. 食疗汤
★三豆汤★
食材做法:将红豆、绿豆、黑豆等量混合在一起,一份“三豆”加三份水,小火煮烂。
食用方法:每日食用1~2次,每次1 碗。
功效:驱散体内热气,排毒护脾,去痱效果佳。

★蜂蜜银菊汤★
食材做法:将金银花、杭菊放入锅中,加入两碗清水,加热约煎成一碗汤,稍凉时调入蜂蜜。
食用方法:一日分2次饮用。
功效:既可以预防痱子,又可以用于痱子合并感染时的辅助治疗,帮助补充水分,排出毒素。

★绿豆荷叶汤★
食材做法:将半张荷叶、绿豆和薏米冲洗后,泡在水中。将荷叶撕成片状,放入锅里加水开大火煮。待汤水沸腾后改小火,1 小时后取出荷叶,加入红糖即可。
食用方法:早晚分2次饮用。
功效:此汤有补水解毒的功用,可以止痒止痛。

TIPS:远离痱子,预防更重要
★借助空调、电风扇等降温工具,保持室内通风、凉爽。
★及时为孩子擦干汗水,勤洗澡、勤换衣,保持皮肤清洁干燥。
★穿衣以宽松、透气性与吸湿性均好的棉质衣裤为佳。
★睡觉时,宜穿轻薄透气的睡衣,使用凉席。
★外出时,要戴好遮阳帽、儿童太阳镜,打好遮阳伞,可涂抹儿童专用的防晒霜。
★多喝水,尤其是凉开水,也可以适当饮用绿豆汤及其他清凉饮料。
本文选自《亲子生活》,版权所有,转载请联系原作者