无人汽车自助试驾 (无人驾驶汽车试乘体验)

自从某宝在上海南京广州陆续推出天猫汽车“超级试驾”,一时间爆红网络众说纷纭。无人售车、3天试驾、沃尔沃和野马新款试驾、高额押金和收费试驾等等网络传说,让一众车主好奇心动之余,又心有疑虑:无人售车超级试驾到底是不是真的靠谱?“车里和车外”换上“普通车主”马甲,实测了一把网红天猫汽车“超级试驾”,真实情况八给你看(详细体验过程请持续关注“车里和车外”的视频),各种排雷防掉坑看完秒懂。

无人驾驶汽车试乘体验,无人汽车测试

一、无人售车并非完全无人

在手机终端完成预约和支付3000购车意向金后,我们的潜伏试驾人亲自到广州的天猫超级试驾提车点(白云新城戴斯酒店)提车。

无人驾驶汽车试乘体验,无人汽车测试

广州目前暂时只有福特的各款车型,包括最新的野马、17、18款的福克斯、福睿斯、蒙迪欧、锐界、撼路者、翼虎、金牛座、探险者等全系都有。据说上海、南京站还有奥迪、大众等十多个品牌车型,工作人员表示4月福特的活动结束后也会陆续有其他品牌车型进行试驾。

无人驾驶汽车试乘体验,无人汽车测试

提车、还车都挺快的,流程类似租车,提供申请人驾照就成。我们本想体验一把黑科技的刷脸提车,可惜没成功(工作人员表示可能是周围环境光影响了设备扫描),最后还是手机验证+人工组合搞定。

无人驾驶汽车试乘体验,无人汽车测试

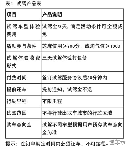
二、真的有“免费”这样的大馅饼?

试驾者们关注的诸如违章、事故怎么办?有没有隐藏收费?这些问题其实在长长的“超级试驾服务协议”中都有清晰规定,不过要仔细阅读完得花半小时,恐怕大多车主都是干脆拉屏到底打个勾,根本没认真看吧。

无人驾驶汽车试乘体验,无人汽车测试

要安全拿回押金,“协议”中的这些条款,务必要注意。(此处敲黑板,划重点了

1、购车意向金和违章保证金要付2笔钱

我们试驾的福特福克斯2018款两厢ECOBOOST 125自动超能风尚型智能版(简称1.0T自动最低配,官方指导价13.88万),前后总共支付了6000元,工作人员解释说:订车时收取的3000元是购车意向金,还车时收取的3000元是违章保证金,都要30天后退回。

无人驾驶汽车试乘体验,无人汽车测试

(试驾一次要扣6000元,一扣一个月,也是醉了)

虽然手机页面会弹出99、198元字样,但服务协议条款上却清晰标注“试驾金0元”,事实上也确实没有收取。但是,平台要收取3,000~20,000元购车意向金,这笔钱是要30天后才退回的。如果后续还想试驾不同车型,购车意向金不需要重复收取,具体金额以最后一次试驾车型为准。

无人驾驶汽车试乘体验,无人汽车测试

(车型价格不同收取的意向金不同)

值得注意的是,试驾结束还车,记得带钱!带钱!带钱!(重要的事说三遍)

因为还车时必须另外支付3000元“违章保证金”,这个很好理解,跟租车同样的套路,虽然价格不菲。当我们向工作人员咨询,还车后如果还想申请其他试驾,违章押金还要再交么?工作人员表示,购车意向金只收取一次,而违章押金是要按每辆车3000元再行收取的。让我们疑惑的是,条款中规定的确是违章押金只按最后一次收取?

无人驾驶汽车试乘体验,无人汽车测试

如果还车时,没带够钱、没带卡、花呗不够付,那就悲催的还不了车了,超过14:00还车就算违约咯,要收违约金的说~~~

无人驾驶汽车试乘体验,无人汽车测试

(超时也算违约罚款)

月光族要注意了,别回头好不容易弄了跑车装逼,结果还车时一脸懵逼,上哪儿再找3000块?!接下来1个月都得馒头咸菜过日子了。

当然了,以上两笔钱在万能的马爸爸系统里,都是可以刷花呗的。花呗额度高的亲也要悠着点刷,别到了下个月10日前要还款才发现钱还没退回来,这就不太美妙了……

2、记好车牌查违章,处理晚了要扣钱

协议条款规定,从违章之日起15日内不完成处理,就要按200元/天扣款,也就是意味着15天内不处理违章,保证金就拿不回来啦!

无人驾驶汽车试乘体验,无人汽车测试

理论上,如果有违章信息,系统会自动发送信息给当时的试驾人。但是如果没收到信息呢?系统漏发呢?所以,最好自己记录好试驾车辆的核心信息:车牌号、车架号、发动机号,如果一周后都没有查到违章,那就不用担心了。

3、提车时仔细记录剐蹭痕迹

对于试驾车辆的各种损伤,条款都有很详细的价格清单,提车时跟工作人员一起仔细核对,拍照存底都是靠谱的做法。证件、零件啊都要保存好,丢失都是要赔的哦。

无人驾驶汽车试乘体验,无人汽车测试

试驾过程中发生的事故实行先付后赔,试驾人首先要打的电话不是保险公司、不是交警,而是官方电话4008161360报案补办,必须到指定维修点修理,否则后果自负。另外如果损伤维修赔付超过车辆指导价的10%,就要加收车损维修金额的50%。以上这些,可都不算在购车意向金和违章押金的6000元里面的哦,要真金白银现掏哒。

重点来了,试驾车辆的第三者责任险指购买了20万,超额自负!千万小心开车呐。

4、还车前加好油

试驾奉行满油出满油回,广州提车点对面就有加油站,一般来说不是问题。如果碰巧忘了加好油,不但要按即时油价折算,还要加收100元的加油服务费。

无人驾驶汽车试乘体验,无人汽车测试

5、洗好再还车,下雨天还是提桶水吧

干净的车借出,清理干净还回,其实是相当合理的。像我们这几天天气晴朗,一般的轻微灰尘神马的,工作人员不会挑刺的。要是遭遇下雨天,就有点悲催了,尤其是春季梅雨季节,不管事前怎么洗过,只要上路泥泞就难免,看来你如果不提桶水来现场冲洗,只有乖乖交300块清洗费了。

无人驾驶汽车试乘体验,无人汽车测试

内饰部分超过直径3厘米的污渍,都是要被罚的啊!试驾时就别在车里吃喝了啊,也不要载汪汪喵喵了,万一洗都洗不掉就杯具了。

6、弄辆试驾去旅游?没戏!

无人驾驶汽车试乘体验,无人汽车测试

条款明文规定,“试驾范围:不得行驶出取车城市的行政区域”。换言之,如果想租个新车回乡祭祖,省了长途费又能装个逼的亲们,可以歇歇了!没戏!

7、试驾后买车有优惠吗?

工作人员表示:后续会有专人联系试驾人,如有购车意向会为试驾人再去洽谈一家最优价格的4S店,车主可以去4S店提车,售后都由该4S店进行服务。

无人驾驶汽车试乘体验,无人汽车测试

有意思的是,超级试驾项目是由阿里系旗下“弹个车”负责执行。在这样的背景下,除了常规的全款购车、*款贷**买车,“一成首付”、“以租代购”看来也是备选项了,柯柯。

总之,天下没有免费的午餐,超级试驾并没有辣么神奇辣么酷,无他,就是多了一个购车的渠道,试驾体验更充分而已。当然,如果马爸爸不把数算得太精,坑少一点,相信准车主们体验会提高不少。