网购商品商家不承担运费怎么办 (网购商品出现问题退货运费谁承担)

网购现在已经非常普及了,不管是城市还是农村,网上购物已经完全大众化了。

网购平台也是各种各样的,淘宝、天猫、京东、拼多多、微店、唯品会、抖音快手小红书等各类网购平台,不管是像淘宝京东拼多多这类主要的网购平台还是抖音快手等一些直播卖货平台等,顾客下单后,都是通过快递物流寄递的。

而网购多了,总会有退货的情况,那么退货运费由谁承担呢?

发货运费发货运费是指买家下单后,商家发出的包裹所产生的运费。

发货运费一般分两种,一种是商家包邮,由商家承担发货运费,无论该订单是否交易成功,发货运费都是商家承担,顾客在没有收到货的情况下,申请退款,是退全部金额的,发货运费由商家承担。

第二种就是非包邮商品了,商家设置一个运费金额,顾客下单的时候会显示运费。而这个显示出来的运费是指发货运费,并不包含顾客在收到商品后退货的运费。

非包邮商品在下单后,商家发货之后,在有物流消息了(例如显示某某快递已经揽收,并开始往下一站点运输了),顾客如果半路申请退款,发货运费是不退的。因为有物流消息后,已经产生了快递费,是到了半路还是刚发出,或者在派件了顾客还未签收,这个情况下是实际已经产生了相应的运费。而包邮商品是商家承担发货运费,跟顾客无关,无论是何种原因退款,发货运费都跟顾客无关。

退货运费:

①商品质量问题由商家承担退货运费,货不对板的,实际商品跟商家介绍不符,商家也并未跟顾客有另外约定的,经买卖双方协商,是补发还是退款,如果要退货的话,也是由商家承担退回运费。

但是平时会有商家让顾客垫付的情况,这个得看买卖双方协商内容了,而顾客如果有证据直接证明商品质量问题,不愿意垫付退回运费的,也可以要求平台介入。

②快递物流原因导致的商品破损或者丢失,顾客实际并未收到商品或者收到的商品影响正常使用、无法使用,拍照联系商家(贵重物品建议录拆包视频,在有争议后能更有力的提供证据),这种情况所产生的退货或者补寄也是由商家承担发回、补寄等一切运费。

非顾客原因的退换货、补寄商品运费都是跟顾客无关的,顾客不需要承担责任。快递运输导致的商品破损和丢件等,也是由商家跟快递去扯皮。

③顾客原因退货,例如我不想要了,我后悔了,忘记看介绍,下单的商品对我没用等等,包邮商品顾客需承担退货运费,非包邮商品顾客需承担发货运费和退货运费。

七天无理由退货/退款规则

2014年2月13日,工商总局公布了《网络交易管理办法》,消费者的网购“后悔权”将在法律和部门规章层面都获得支持。

2014年08月21日,针对新《消法》的“7日无理由退货”规定,国家工商总局下发通知,要求工商部门对电商企业的落实情况进行检查,督促电商企业认真落实新《消法》相关规定。

2017年11月7日,北京市工商局、市食药监局等8家单位,对京东、天猫、亚马逊等13家网络交易平台进行了行政指导,强调不得采用格式条款设置订金不退、预售商品不适用七日无理由退货等不合理规定。

2021年3月15日,国家市场监督管理总局与中央广播电视总台联合发出倡议,倡议广大实体店经营者自愿参与“七日线下购物无理由退货承诺”活动。

法律依据: 根据《中华人民共和国消费者权益保护法》第三章第二十五条, 经营者采用网络、电视、电话、邮购等方式销售商品,消费者有权自收到商品之日起七日内退货,且无需说明理由

但下列商品除外:(一)消费者定做的;(二)鲜活易腐的;(三)在线*载下**或者消费者拆封的音像制品、计算机软件等数字化商品;(四)交付的报纸、期刊。除前款所列商品外,其他根据商品性质并经消费者在购买时确认不宜退货的商品,不适用无理由退货。消费者退货的商品应当完好。经营者应当自收到退回商品之日起七日内返还消费者支付的商品价款。退回商品的运费由消费者承担;经营者和消费者另有约定的,按照约定。

七天界定:除了退货范围,“办法”第十六条对如何退货退款也作了限定:对于允许退货的商品,消费者需自收到商品之日起七日内退货;网络商品经营者应当自收到退回商品之日起七日内返还消费者支付的商品价款。退回商品的运费由消费者承担;网络商品经营者和消费者另有约定的,按照约定。

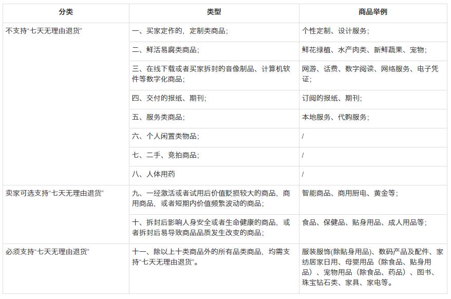
一、买家提出“七天无理由退货"服务的申请条件: 1、买家在签收商品之日起七天内,对支持七天无理由退货并符合完好标准的商品,可发起七天无理由退货申请。2、选择无理由退货的买家应当自收到商品之日起七天内向卖家发出退货通知。 七天期间自物流显示签收商品的次日零时开始起算,满168小时为7天。3、买家退回的商品应当完好,不影响商家二次销售。4、平台要求支持七天无理由退货的商品,卖家单方或买卖双方约定不支持七天无理由退货的行为无效。鼓励卖家向买家提供更优于平台要求的七天无理由退货要求。5、买家进行七天无理由退货时,若商品卖家包邮,买家仅承担退回邮费;若商品未包邮或系卖家附条件包邮的,买家部分退货致使无法满足包邮条件的,由买家承担所有邮费。双方另有约定的遵从约定。6、买家存在滥用用户权利行为的,所有运费均由买家承担。7、赠品遗失或破损、发票遗失不影响商品退货;赠品破损或遗失作折价处理,发票遗失由买家承担相应税款。8、支持七天无理由退货的商品,卖家单方或买卖双方约定不支持七天无理由退货的行为无效。9、不同品类的商品七天无理由退货适用与否情形:

网购商品与实物不符运费如何赔偿,网购不小心支付天价运费怎么办

法律只是一方面,市场的规范还要靠行业自律以及消费者自身规范诚信,逐渐培养成熟的网购环境,这也需要电商平台负起责任。新规的实施会鼓励更多的人尝试网络购物,市场也会变大,最终的方向是不断规范市场,带动消费者的购物欲望,拉动内需