韩国现在可以说是台湾人出国的首选地区之一,不论是家庭旅游、毕业旅行,去韩国都是一个很棒的选项。说到韩国,不得不说的就是那里真的是…太好买啦!在 韩国退税 只要达标3万韩元,加上我们手上那本小绿绿护照,就可以申请退税服务,用更实惠的价格把心头好通通抱回家~
*Q&A:怕买太多没办法退税?别怕,现在韩国退税最高金额可达100万韩元喔!
免税与退税制度

在韩国,消费税务相关的制度分成了「免税」和「退税」两种:免税指的是消费者在特定商店购物时就可以用 未加税 的价格购买;退税则是消费到指定金额后,再将多付 税金退还 给外籍消费者。
谁可以退税?

适用身份
• 持有外国护照
• 于贴有退税标志的店家消费
• 单笔消费金额达3万韩圜
• 自购买日起三个月内离境
*注意:持有韩国工作签的外国人、韩国航空公司的外籍机组员并不符合退税资格的喔
免税(Duty Free)
除了大家知道的,在过完海关出境后可以在机场的「免税店」逛街外,也可以在韩国境内逛逛免税店哦!这些免税店门外都会贴着「Duty Free」的标志,进去消费就可以用不含关税与消费税的价格血拼啦~以下小编列出三家大家比较熟悉的免税店,他们在各地区大多都有分店哦~可以进去官网找找最靠近自己旅游区的店唷~
*小提醒:记得去血拼的时候,要带着自己的「护照」和「回程机票」哦!
>更多免税店列表
乐天免税店(明洞总店)

• 地址:首尔市中区乙支路30乐天百货总店9-12楼(总店)
• 交通:搭乘地铁2号线在「乙支路入口站」下车,7、8号出口处即可抵达
• 营业时间:09:30-21:00
• 网站:乐天免税店(中文)
新罗免税店(首尔店)

• 地址:首尔市中区东湖路249
• 交通:搭乘地铁3号线在「东大入口站」下车,5号出口处可以搭乘免费巴士
• 营业时间:09:00-20:30
• 网站:新罗免税店(中文)
新世界免税店(釜山店)

• 地址:釜山广域市海云台区Centum4路15 (佑洞)
• 交通:搭乘地铁2号线在「中心城站」下车,10、12号出口
• 营业时间:(一~四)09:30-20:00|(五~日)09:30-21:00
• 网站:新世界免税店官网(中文)
退税(Tax Refund)
除了免税店外,另外一种就是退税啦!退税的部分,可以分成三种:现场退税、市区退税、机场退税。
(一)、现场退税

部分超市与店家提供现场退税的服务,只要消费金额介于3万-30万韩圜、境内消费总金额在100万韩圜内,可以直接出示护照进行退税手续,相当方便!若金额超过了30万韩圜、或者在韩国境内已经消费超过30万韩圜的话,就得到机场去退税唷!
(二)、市区退税

在市中心,大型的百货或者超市都会设有退税处,游客在消费完后可以携带护照、购买商品、退税单跟一张作担保用的信用卡钱去退税(退税金额需要在75,000韩圜以下)。手续完成后,就可以实时领取现金继续shopping(误)囉!但可千万别忘了,最后到机场要回国的时候,要记得在check-in后、过安检出境前,将领到的退税单据拿去给海关盖章,确认旅客真的会离境,不然的话,这笔退税金额可是会从担保的信用卡扣除喔!

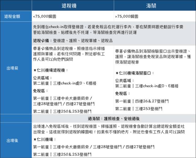
(三)、机场退税
机场退税应该是大部分人最熟悉的一种方式。在韩国,机场退税分有两种柜台:退税机与海关柜位。不论是哪种方式,只要是在机场退税,记得先到报告柜台check-in取得登机证;如果退税物品在行李里,可不要这时候就托运行李,可以跟地勤人员说要去退税、晚点再回来托运行李唷。
以下旅游咖小编帮大家整理了退税流程以及仁川机场的退税位置给大家参考~

有时候可能会遇到海关人员已经下班,或者有些机场、港口没有设置退税机&海关窗口,这时候也不要怕拿不到退税的钱~只要照着退税单据上的格式填入资料,将单据放入信封封起来后投入退税信箱,这些退税金额就会退回填写的信用卡账户去啦~

韩国对女孩们来说,真的是超容易败家的地方,彩妆、欧巴们的周边、超市抢手伴手礼等等,一不小心就会买好多><要买到韩国退税的最低金额还真的不难,这时候可千万别忘了退税呀!不管是想要省钱、或是把这些钱拿来买更多的战利品,快把这篇韩国退税攻略笔记下来吧~