
配置商业养老金,其实就是对自己未来生活的提前规划。在我们年富力强的时候,留出一部分闲余资金,用于未来的我们自己身上。让我们失业不慌、年老不慌、无儿无女不慌,安稳幸福的度过我们的一生。
今天,就来分享两款养老产品,依然是对比的模式,给你配置养老金提供一些有价值的思路和方法。
商业养老金,伴随我们一辈子,提供的现金流跟我们的生命等长。所以,就我个人来讲,我很看重保险公司的综合实力。哪怕产品利益比网红产品低,我也要选择一款靠谱的保司的产品。
01 保司综合实力对比
1 中荷人寿股东背景
北京银行成立于1996年,我国最大城市商业银行,也是一家中外合资企业,第一大股东是荷兰国际集团,是全球排名第11的资产管理公司;第二、第三大股东是北京能源集团有限责任公司,北京市国有资产经营有限责任公司,均为北京市市属国有企业。
法国巴黎保险集团隶属于巴黎银行集团,是欧洲第十大保险公司,总部位于法国。它是全球最大(国际业务占比)的专做银行保险业务和借款人保险的保险公司。
2 中英人寿股东背景
中粮集团,成立于1952年,年营业额保持在120亿美元以上,是中国最大的进出口企业之一。
英国英杰华集团,成立于1696年,是英国最大的保险服务商,也是英国皇室唯一指定的保险公司,曾为泰坦尼克号理赔324人。
中外合资保险公司的特点都很明显,中方是大型国有企业,外方是在国际保险业盛名已久的保险集团。股东背景优秀,不用太担心破产的问题。
02 投保基本信息对比
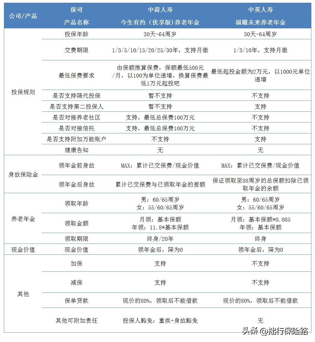
1 从缴费期限看,中荷缴费期限更灵活。但两者都支持月缴。
2 中荷可对接养老社区和信托服务,门槛是100万保费;中英可对接万能账户。
3 中荷支持加减保和投保人豁免 。
4 两款产品的现金价值,都是领取后即刻归0,都属于纯粹养老金理念。
03 产品利益对比
1 中荷的身故责任金高于中英;但中英不仅有身故责任,还包含全残责任。
2 中荷的生存金要远高于中英,哪怕中英在88周岁有一次性给付8倍保额的条款,也追赶不上。
3 从生存金对比,中荷完胜 。
04 产品优劣势对比
1 中荷人寿今生有约(优享版)养老金优势:
加减保写进合同里 。养老年金是可以加保的,不过产品并不算多,能写进合同里的更是少之又少。
领取前,每年都可申请,每次以合同生效时基本保额*20%为限;
领取前的最后一个保单周年日前30天,可申请特别加保,最多可加合同生效时基本保额*100%。
增加的保费是按照当初投保时的年龄计算的,所以可以锁定当时的利率。不过,加保是需要补交责任准备金的。
2 中英人寿福耀未来养老金优势:
全残关爱保险金 。被保险人在领取养老金后若全残,按合同约定再给付1倍养老年金作为全残关爱保险金。领取方式与养老金领取方式一致。
这个应该是中英唯一的亮点了。若全残,每年生存金累计领取为154000元,绝对碾压各种养老类产品了。但,全残的概率可以自行考虑下。
05 写在最后
财富并不是用多少去衡量,而是用时间和长度来衡量,养老的最高境界是有尊严的老去,愿我们每个人都能在未来的老年生活中不慌不忙,幸福一生。
我是@拙行,一起明白聊保险,让你明白买保险。