
来源:雪球
《我不是药神》大结局:被告人程勇,有期徒刑五年。此案引起政府部门高度重视,程勇获得减刑并提前释放,政府持续推动医疗体制改革,大批慢粒白血病人得到有效救助。



截止2018年,慢粒白血病存活率从2002年的百分之三十存活率提高到百分之八十五。
01 《我不是药神》
2018年,根据真实内容改编的电影《我不是药神》热映,剧中有人求财,有人求仁,有人求生,有人求死,源头都是为药奔波。

剧中出现的保健品店主代购的靶向药物格列宁,在现实生活中是实际存在的,它就是治疗白血病的特效药物格列卫。影片中的格列宁便是印度仿制药发展的典型例子,它由印度制药巨头NATCO公司生产,其成分、含量、效果与诺华公司生产的如出一辙。
当时格列卫国内的售价是23500元一盒,而一盒只是一个月的药量。也就是说,不包括其他检查、住院费用,陆勇每个月就要支付2万多元的药费。而印度版的格列卫,售价是2000元左右,相同的抗癌药,国内一个月的药费支出,陆勇可以通过吃印度版的抗癌药物,维持将近一年时间。
“我病了三年,4万块钱一瓶的正版药我吃了三年,房子被我吃没了,家人被我吃垮了。”剧中的哭诉,是无数病患共同的心声。

大妈的乞求,也是无数病患的乞求。即使是铁石心肠的警察也动容了,然而如果不出台政策从根本上解决看病贵看病难问题,这样的情况显然会持续下去。然而几十年过去了,药却越卖越贵。
剧中的程勇从敛财者到救赎者的转变:进价500,他卖2000;进价500,他卖500;进价2000,他卖500。但他又能救多少人?他救不了太多人。
有人说在《我不是药神》里,真正的主角不是勇哥,也不是吕受益,不是黄毛,不是神父,更不是跳钢管舞的无助美妈,而是那个一分不多铁石心肠凡事按法办事的警察局长,是电影背后的执政者。
02 谁是药神?
电影的最后30秒警官说:这些病人没事了,格列卫进医保,能吃正版就不用买印度假药了。
那么为什么格列卫之前没进医保?原因很简单:太贵了。
格列卫怎么这么贵?是垄断。更深层次的问题是为什么格列卫能垄断?这么大的商机为什么没人去竞争?答案就是过去的畸形制度造成的。在过去中国CFDA的效率奇差无比。申报一个临床都要等几年,申报上市更慢也是等几年。行政阻碍太大。这种效率几乎让任何本土企业做新药都无利可图。
药品是有时间价值的。现在的好药10多年以后可能就是过时的药品。会被更好的药品取代。如果一个药物因为审批因素上市被延迟比如5年以上,那么对其商业价值就是毁灭性打击。资本看见这个领域无利可图自然不会进来。
这一切的局面就是在2015年以后被逆转的。这次中国医药大改革的第一步就是加速审批。提高审批效率。国内大药企开始迅速加大研发投入,一级市场瞬间涌入了无数资本。这些资本都是来赚钱盈利的并非做慈善。但是这就对原研药造成了强力的竞争,所以我们看见了原研药品在大幅降价对抗国产新兴势力。
当制药这个领域不断开放,拥抱资本,鼓励创新后,市场竞争自然会跟着到来。而市场竞争可以为病人来带最好最新最便宜的药物。这也为把这些好药物纳入医保提供了先决条件。最后就是在未来价格合理的好药会越来越多。
医保才是病人的药神。
02 从医保改革到法律修订
“进口国内未批的境外合法新药不再按假药论处。”
8月26日上午,新修订的《药品管理法》经十三届全国人大常委会第十二次会议表决通过。其中对何为假药劣药,作出重新界定,拟于2019年12月1日起施行。
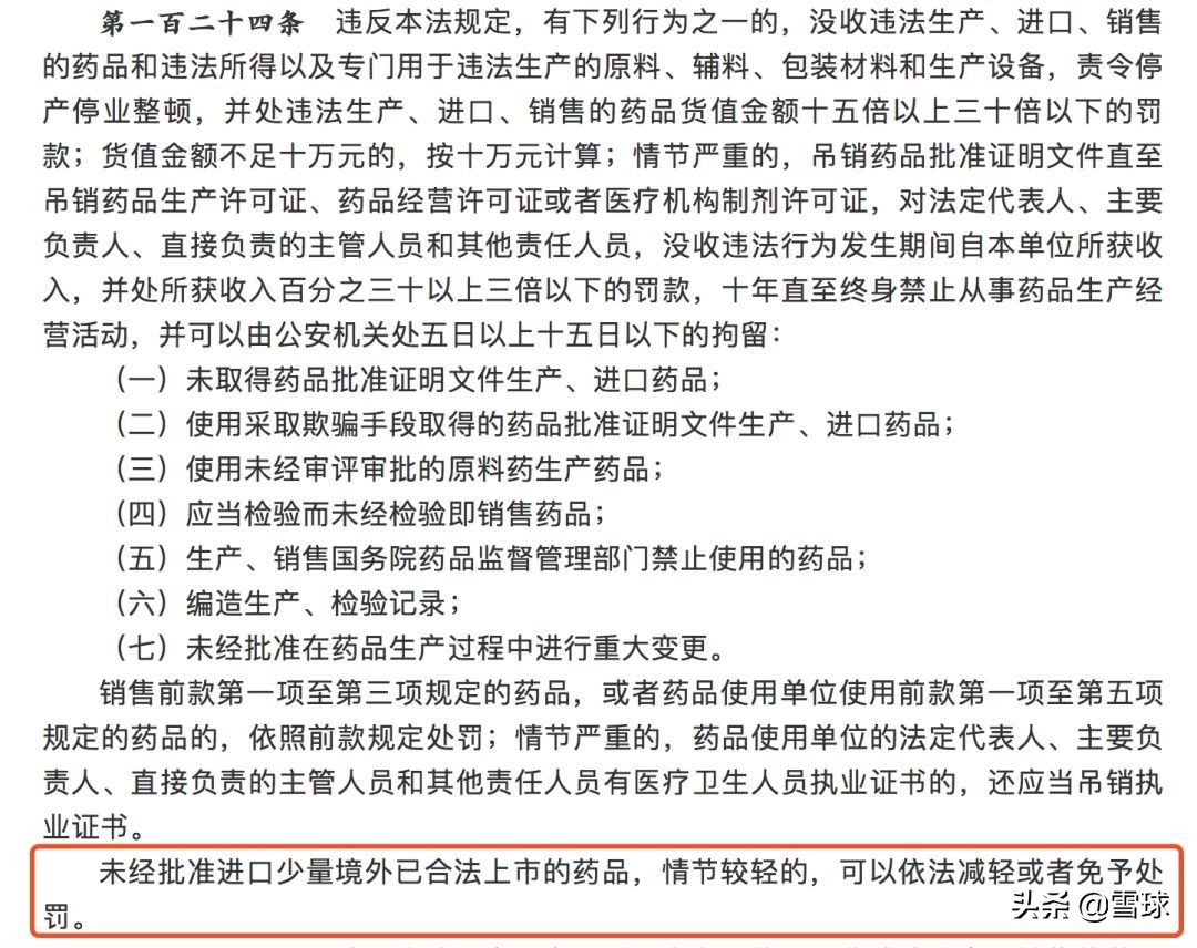
新药品管理法明确规定:进口国内未批的境外合法新药不再按假药论处;对未经批准进口少量境外已合法上市的药品,情节较轻的,可以减轻处罚;没有造成人身伤害后果或者延误治疗的,可以免于处罚。
1.新药品管理法:回应《我不是药神》反映的问题
新版《药品管理法》回应了一个备受关注的社会问题:代购境外抗癌新药,算不算假药?该不该处罚?如何处罚?
全国人大常委会法工委行政法室主任袁杰说,新修订的药品管理法有关条款,回应了电影《我不是药神》反映出的“买不起、拖不起”一些问题。
新药品管理法明确规定:进口国内未批的境外合法新药不再按假药论处;对未经批准进口少量境外已合法上市的药品,情节较轻的,可以减轻处罚;没有造成人身伤害后果或者延误治疗的,可以免于处罚。

新版《药品管理法》同时规定,从境外进口药品,必须要经过批准。“这是本法所作出的规定,这是一个原则,没有经过批准的,即使是在国外已经合法上市的药品,也不能进口。”袁杰说。
对于电影反映出的短缺药品的问题,新修订的药品管理法也专章规定了药品储备和供应,提出了标本兼治、多部门协同的要求。
2.假药?劣药?界定更明确
修订前的《药品管理法》对假药、劣药范围界定比较宽泛,不便于精准惩治。新版《药品管理法》首次明确界定了假药、劣药的范围。
- 假药范围包括:
- 所含成份与国家药品标准规定的成份不符的药品,以非药品冒充药品或者以他种药品冒充此种药品,变质的药品,所标明的适应症或者功能主治超出规定范围的药品。
- 劣药范围包括:
- 成份含量不符合国家药品标准的药品,被污染的药品,未标明或者更改有效期、超过有效期、未注明或者更改产品批号的药品,擅自添加防腐剂和辅料的药品,其他不符合药品标准的药品。
3.罕见病新药、儿童药等要“优先审批”
在新版《药品管理法》总则中,明确规定了国家鼓励研究和创制新药,目前我国正在加快境外新药、抗癌药的审评审批。不仅仅是抗癌药品,在新版《药品管理法》中还明确,对“防治重大传染病和罕见病等疾病的新药、儿童用药品”予以优先审评审批。
4.狠罚,严惩!落实处罚到人
新修订《药品管理法》还全面加大了对违法行为的处罚力度,一旦违反本法规定,构成犯罪的,依法追究刑事责任。
新修订《药品管理法》提高了财产罚幅度。如对无证生产经营、生产销售假药等违法行为,罚款数额由货值金额的二倍到五倍提高到十五倍到三十倍,货值金额不足十万元的以十万元计。生产销售劣药违法行为的罚款,也从货值金额的一倍到三倍提高到十倍到二十倍。
加大了资格罚力度。对假劣药违法行为责任人的资格罚由十年禁业提高到终身禁业;对生产销售假药被吊销许可证的企业,十年内不受理其相应申请。
增加了自由罚手段。对生产销售假药和生产销售劣药情节严重的,以及伪造编造许可证件、骗取许可证件等情节恶劣的违法行为,可以由公安机关对相关责任人员处五日至十五日的拘留。
为什么印度神油店老板无论如何都不承认自己是药神?其实他之所以把所有赚的钱都投入到抗癌药中,不过是出于良心的自我救赎罢!社会不可能靠这样的人真正获得本质的改变,而应该靠法律和责任去约束企业家,从而使原本就处于绝望中的病患吃的起药,而不是成为企业趁火打劫的帮凶。
法律与责任也是医患者的药神。
