草酸艾司西酞普兰片(转发)
Escitalopram Oxalate Tablets
- 选择性5-羟色胺再摄取*制剂抑**(SSRI)抗抑郁药:导致「新生儿持续性肺动脉高压」等相关风险警示
抗抑郁药物和自杀倾向 对抑郁症(MDD)和其他精神障碍的短期临床试验结果显示,与安慰剂相比,抗抑郁药增加了儿童、青少年和青年(≤24岁)患者自杀倾向(自杀意念和实施自杀行为)的风险。任何人如果考虑将本品或其他抗抑郁药用于儿童、青少年或青年(≤24岁),都必须权衡临床需求和风险。短期临床试验没有显示出年龄大于24岁的使用抗抑郁药的成年患者与安慰剂组相比自杀倾向的风险增加;在年龄65岁及以上使用抗抑郁药的成年患者中,自杀倾向的风险与安慰剂组相比有所降低。抑郁和某些精神障碍疾病本身与自杀风险的增加相关,必须密切观察和合理监测所有年龄患者开始使用抗抑郁药治疗后的临床症状的恶化、自杀倾向、行为的异常变化。应建议家属和看护者必须密切观察患者并与医生进行沟通。本品未被批准用于儿童患者。
【成份】
活性成份:草酸艾司西酞普兰
化学名称:( + )-(S)-1-[3-(N,N-二甲基氨基)丙基]-1-(4-氟苯基)-1,3-二氢-5-异苯并呋喃甲腈草酸盐
化学结构式:

分子式:C20H21FN2O·C2H2O4
分子量:414.43
辅料:硅化微晶纤维素,交联羧甲纤维素钠,滑石粉,硬脂酸镁,薄膜包衣预混剂(胃溶型)。
【规格】
10 mg(按艾司西酞普兰计)。
5 mg(按艾司西酞普兰计)
【用法用量】
用法: 口服,可以与食物同服。
用量:
抑郁症
每日 1 次。常用剂量为每日 10 mg,根据患者的个体反应,每日最大剂量可以增加至 20 mg。通常 2~4 周即可获得抗抑郁疗效。症状缓解后,应持续治疗至少 6 个月以巩固疗效。
伴有或不伴有广场恐怖症的惊恐障碍
每日 1 次。建议起始剂量为每日 5 mg,持续一周后增加至每日 10 mg。根据患者的个体反应,剂量还可以继续增加至最大剂量每日 20 mg。
治疗约 3 个月可取得最佳疗效。疗程一般持续数月。
老年患者(>65 岁)
推荐以上述常规起始剂量的半量(5 mg)开始治疗(刻痕处一分为二),每日最大剂量不应超过 10 mg。
儿童和青少年(<18 岁)
本品不适用于儿童和 18 岁以下的青少年。
肾功能降低者
轻中度肾功能降低者不需要调整剂量,严重肾功能降低的患者(CLCR<30 mL/min)慎用。
肝脏功能降低者
建议起始剂量每日 5 mg(刻痕处一分为二),持续治疗 2 周。根据患者的个体反应,剂量可以增加至每日 10 mg。建议对肝功能严重降低的患者需注意并进行特别谨慎的增加剂量。
细胞色素 P450 2C19(CYP2C19)慢代谢者
对于已知是 CYP2C19 慢代谢的患者,建议起始剂量每日 5 mg,持续治疗 2 周,根据患者的个体反应,可将剂量增加至每日 10 mg。
停药
应避免突然停药。需要停止本品治疗时,应该在 1~2 周内逐渐减少剂量,以避免出现停药症状。
每日 20 mg 以上剂量的安全性还未得到证实。
国内批准适应症与常规剂量FDA批准适应症与用药剂量参考
【适应症】
治疗抑郁症。治疗伴有或不伴有广场恐怖症的惊恐障碍。
FDA批准适应症与用药剂量参考
【孕妇及哺乳期妇女用药】
关于孕妇使用本品的临床数据有限。
动物研究表明本品具有生殖毒性。在大鼠的生殖毒理研究中观察到胎儿毒性作用(仔鼠体重减轻和轻微的成骨延迟),但对仔鼠的发育无影响且致畸发生率无增加。妊娠期间不建议使用本品,除非有明确需求时且慎重考虑其风险/利益后方可使用。
如有妊娠妇女持续使用本品直到妊娠后期,应监测新生儿,特别是在妊娠晚期。妊娠妇女一直使用本品直到新生儿出生或出生前不久,新生儿可能出现停药症状。
孕妇在妊娠晚期使用 SSRI/SNRI 类药物,新生儿会出现以下症状:呼吸窘迫、紫绀、呼吸暂停、癫痫发作、体温不稳、喂养困难、呕吐、低血糖、肌张力亢进、肌张力减退、反射亢进、易激惹、震颤、神经过敏、昏睡、持续哭闹、嗜睡、吮吸或入睡困难。可能是因为 5-羟色胺作用或停药作用。妊娠妇女使用 SSRI 类药物时不应突然停药。大多数情况并发症会在分娩后马上或很快(<24 小时)出现。
流行病学数据表明在孕妇中使用 SSRI 类药物,特别是妊娠晚期,可能增加新生儿持续性肺动脉高压的风险(PPHN)。在 1000 个使用 SSRI 的孕妇中观察到约 5 例。在一般人群中,每 1000 个孕妇中有 1 至 2 例发生 PPHN。
哺乳期妇女用药
艾司西酞普兰可在乳汁中分泌,哺乳妇女不应接受本品治疗或在用药期间停止哺乳。
【儿童用药】
18 岁以下儿童及青少年患者用药的安全有效性尚未确立。
【老年用药】
65 岁以上的老年患者,推荐以上述常规起始剂量的半量(5 mg)开始治疗,每日最大剂量不应超过 10 mg。
【不良反应】
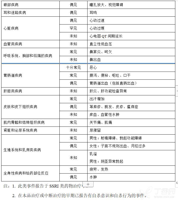
不良反应多发生在开始治疗的第 1~2 周,持续治疗后不良反应的严重程度和发生率都会降低。
根据器官系统分类和频率,将选择性 5-羟色胺再摄取*制剂抑**(SSRI)药物的已知不良反应,且在艾司西酞普兰安慰剂对照临床研究或上市后自发报告中报告的不良反应列于下表:
发生率是由临床试验获得;所列的发生率未经安慰剂校正。发生率的定义如下:十分常见( ≥ 1/10),常见( ≥ 1/100 至<1/10),偶见( ≥ 1/1,000 至<1/100),罕见( ≥ 1/10,000 至<1/1,000),十分罕见(<1/10,000),未知(不能通过已有的数据估计)。


骨折
主要在 50 岁和 50 岁以上患者中进行的流行病学研究表明,接受 SSRIs 和 TCAs(三环类抗抑郁药物)患者的骨折风险会增加。导致此风险的机制未知。
QT 间期延长
上市后报道的 QT 间期延长的案例,主要在女性患者、低钾血症的患者、或预先存在其他心脏病的 QT 间期延长的患者中,有 QT 间期延长和室性心律失常的报告,包括尖端扭转型室性心动过速。在一项健康受试者的双盲安慰剂对照 ECG 研究中,10 mg/天剂量组和 30 mg/天剂量组的 QTc(Fridericia 校正)较基线变化分别为 4.3ms 和 10.7ms。
SSRI 治疗停止时观察到的停药症状
本品停药,包括停止使用 SSRI/5 羟色胺-去甲肾上腺素重摄取*制剂抑**(SNRI)(特别是突然停止)常常会出现停药症状。
头晕、感觉障碍(包括感觉异常和电休克感觉)、睡眠障碍(包括失眠和恶梦)、激越和焦虑、恶心和/或呕吐、震颤、意识模糊、出汗、头痛、腹泻、心悸、情绪不稳、易怒和视觉障碍为最常报道的反应。
一般这些事件为轻度或中度且为自限性,但是在一些患者中可能表现严重或时间延长。所以建议不再需要本品治疗时,应逐渐减少剂量到停药。
查看FDA发布不良反应
【禁忌】
- 对本品活性成份或任一辅料过敏者禁止使用。
- 禁止与非选择性、不可逆性单胺氧化酶*制剂抑**(MAOI)合用(参见【警告】和【药物相互作用】)。
- 禁止与利奈唑胺合并用药,详见【药物相互作用】。
- 禁止与匹莫齐特合并用药,详见【药物相互作用】。
- 在已知患有 QT 间期延长或先天性 QT 综合征的患者中,禁止使用本品。
查看FDA发布禁忌证
【注意事项】
1.临床症状的恶化和自杀风险
患有抑郁症的成年和儿童患者, 无论是否服用抗抑郁药, 他们的抑郁症状都有可能恶化, 并有可能出现自杀想法和自杀行为(自杀倾向)以及行为异常变化,这种风险可能一直会持续到病情发生明显缓解时为止。已知抑郁和某些精神疾病与自杀风险有关,并且这些精神疾病本身为自杀的最强的预兆。然而,长期以来一直有这些的担忧:在某些患者治疗早期,抗抑郁药可能对诱导抑郁恶化,以及产生自杀想法和行为中起着作用。抗抑郁药(SSRIs 和其它)短期安慰剂对照研究汇总分析显示,在患有抑郁症和其它精神疾病的儿童、青少年和青年(18-24 岁)中,与安慰剂相比 ,抗抑郁药增加了产生自杀想法和行为的风险。但短期的临床试验没有显示,在年龄大于 24 岁的成年人中,与安慰剂相比,使用抗抑郁药会增加自杀想法和行为的风险;在 65 岁及以上的成年人中,使用抗抑郁药后,自杀想法和行为的风险有所降低。
在患有抑郁症、强迫症或其它精神疾病的儿童和青少年中进行的安慰剂对照试验(共计 24 项短期临床试验,9 种抗抑郁药,超过 4400 例患者)和在患有抑郁症或其它精神疾病的成年患者中进行的安慰剂对照试验(共计 295 项短期临床试验[中位持续时间为 2 个月],11 种抗抑郁药,超过 77000 例患者),各种药物引起的自杀想法和行为的风险有很大的差异,但是大部分的药物研究显现出较年轻患者自杀想法和行为风险增加的趋势。在各个不同的适应症中,自杀想法和行为的绝对风险不同,在抑郁症中的绝对风险最高。虽然在各个适应症中的绝对风险有所不同,但是在不同适应症的年龄层中的风险相对稳定。下表提供了风险差异(每 1000 名患者中药物和安慰剂治疗产生的自杀想法和行为风险差异的例数)。

临床试验中没有自杀事件发生。在成人临床试验中有自杀事件的发生,但是发生的数量不足以对药物在自杀中的影响做出结论。
自杀想法和行为的风险在长期用药过程中(如几个月后)是否会延续尚不可知。但是,从在成年抑郁患者中进行的安慰剂对照的维持治疗临床试验的证据充分显示,使用抗抑郁药可以延缓抑郁的复发。
无论治疗哪种适应症,对接受抗抑郁药治疗的所有患者,都应密切观察和监测其临床症状恶化、自杀想法和行为以及行为异常变化的情况。尤其在药物最初治疗的数月内,及增加或减少剂量的时候。
用抗抑郁药治疗患有抑郁症、其它精神病性或非精神病性适应症的成年和儿童患者时,可以出现下列症状:焦虑、激越、惊恐发作、失眠、易激惹、敌意、攻击性、冲动、*坐静**不能(精神运动性躁动)以及轻躁狂和躁狂。虽然尚未建立这些症状的出现与抑郁的恶化和/或自杀想法和行为的产生之间的因果关系,但注意到了这些症状的出现可能是产生自杀想法和行为的先兆。
当患者的抑郁持续恶化,出现自杀想法和行为,或出现可能是抑郁恶化或自杀想法和行为的先兆症状时,应当仔细考虑包括中止药物治疗在内的治疗方案调整。如果这些症状是严重的、突发的、或与患者当前症状不符合时更应如此。
如果决定中止治疗,剂量应当尽快递减,但需意识到突然停药可能会引起某些症状(参见【注意事项】和【用法用量】)。
用抗抑郁药治疗患有抑郁症或其它精神病性或非精神病性适应症的儿童患者时,应当提醒家属以及看护者有必要监察患者是否出现激越、易激惹、行为异常变化、其它以上提及的症状以及出现自杀想法和行为的情况,一旦出现,立即向医疗卫生专业人士汇报这些症状。家属以及看护者应当每天对患者进行以上监察。使用本品时,处方应当从最小量开始,并配合良好的患者管理,以减少过量用药的风险。
2.双相障碍患者的筛查
抑郁发作可能是双相障碍的初期表现。一般认为(虽然未通过对照试验证实),单用抗抑郁药治疗这类发作可能增加具有双相障碍风险患者的混合型/躁狂发作的可能性。尚不明确以上提及的症状是否意味着可能出现疾病转变。然而,在使用抗抑郁药开始治疗之前,应当对有抑郁症状的患者进行充分的筛查,以确定他们是否具有双相障碍的风险;该筛查应当包括自杀家族史和双相障碍和抑郁家族史在内的详细的精神病史。本品尚未批准用于治疗双相障碍。
3.5-羟色胺综合征
类似其它 5-羟色胺能药物,使用草酸艾司西酞普兰治疗时,可能发生 5-羟色胺综合征(一种有潜在生命威胁的情况),尤其是在与其它可能作用于 5-羟色胺递质系统的药物合用时(如:曲坦、SSRIs、SNRIs、锂盐、安非他明、圣约翰草[金丝桃属植物提取物]、芬太尼及其类似物、曲马多、三环类抗抑郁药、色氨酸和丁螺环酮),与损害 5-羟色胺代谢的药物合用时(如:MAOIs 的亚甲蓝),与 5-羟色胺前体物质合用时(如:色氨酸补充剂)。
5-羟色胺综合征可能包括精神状态的改变(如:激越、幻觉、谵妄、昏迷)、自主神经不稳定(如:心动过速、血压不稳、体温过高、发汗、潮红和头晕)、神经肌肉症状(如:震颤、强直、肌阵挛、反射亢进、不协调)、惊厥发作和胃肠道症状(如:恶心、呕吐、腹泻)。
禁止本品与 MAOIs 合用。正在接受利奈唑胺或静脉用亚甲蓝等 MAOIs 治疗的患者也不应使用草酸艾司西酞普兰。所有报告中亚甲蓝的给药途径均为 1 mg/kg 至 8 mg/kg 剂量范围内的静脉给药。没有报告采用其它途径(例如口服片剂或局部组织注射)或较低剂量给予亚甲蓝。在某些情况下,正在服用草酸艾司西酞普兰的患者可能必须接受利奈唑胺或静脉用亚甲蓝等 MAOIs 治疗。在开始 MAOIs 治疗之前应先停用草酸艾司西酞普兰(见【禁忌】和【注意事项】)。
如果临床上有合理需要,要合并使用草酸艾司西酞普兰和某种 SSRI、SNRI 或其它 5-羟色胺能药物(如:曲普坦类药、三环类抗抑郁药、安非他明、芬太尼、锂盐、曲马多、丁螺环酮、色氨酸和圣约翰草),建议密切观察患者情况,尤其在治疗初期和增加剂量时(见【药物相互作用】)。
不推荐合并使用草酸艾司西酞普兰和 5-羟色胺前体物质(如:色氨酸补充剂)(见【药物相互作用】)。
当上述事件发生时,必须立即停用草酸艾司西酞普兰及任何合并使用的 5-羟色胺能药物,并开始对症支持治疗。
4.闭角型青光眼
对于解剖结构中房角狭窄的、未进行虹膜切除术的患者,使用多种抗抑郁药(包括草酸艾司西酞普兰)后出现的瞳孔扩大可能会引起房角关闭所致的青光眼发作。
5.QT 间期延长的风险
研究发现艾司西酞普兰能够导致剂量依赖性 QT 间期延长,上市后期间已报告了 QT 间期延长以及包括尖端扭转型室性心动过速在内的室性心律失常病例,其中主要为伴有低血钾,或先前存在 QT 延长或其他心脏疾病的女性患者。
在患有严重心动过缓的患者中或在最近出现急性心肌梗死或者失代偿性心力衰竭的患者用药时应谨慎,如必须用药,应进行 ECG 监测。
电解质紊乱如低血钾或低血镁可增加恶性心律失常的风险,因此应该在开始本品治疗之前进行校正。
如果治疗处于稳定期心脏疾病的患者,在开始治疗之前应该参考前期 ECG 结果。
如果本品治疗期间发生心律失常,应该停止治疗,并且进行 ECG 检查。
6.与单胺氧化酶*制剂抑**(MAOI)潜在的相互作用
已有抗抑郁药合并 MAOI 产生严重、甚至致死性的不良反应报道。如 MAOI 合并使用 SSRI 药物,这些不良反应包括:高热、强直、肌痉挛和生命体征不稳定、精神状态的改变(包括极度的激越,逐渐进展为谵妄和昏迷)。有时病例特征类似于恶性综合征。有限的动物研究提示 SSRI 药物和 MAOI 联合使用产生血压升高和激发行为异常兴奋的协同作用。
建议本品不能与 MAOI 同时服用,在至少停用 MAOI 14 天后,才能使用本品。同样,至少停用本品 7 天后,才能使用 MAOI。
7.停止治疗时的观察到的停药反应
停止治疗时通常会出现停药反应,尤其在突然停药时。临床试验中,治疗停止时观察到不良事件的患者,本品治疗组约为 25%,安慰剂组约为 15%。
发生停药反应的风险可能取决于很多因素:包括治疗持续时间和剂量、剂量降低的速度。头晕、感觉障碍(包括感觉异常和电休克感觉)、睡眠障碍(包括失眠和恶梦)、激越或焦虑、恶心和/或呕吐、震颤、混乱、出汗、头痛、腹泻、心悸、情绪不稳、易怒和视觉障碍是最常见报告的反应。通常,这些症状是轻至中度的,然而,在某些患者中,可能是重度的。
停药反应通常出现在停止治疗后的最初几天内,但是,在漏服药物的患者中也出现了极少数此类报告。
一般来讲,这些症状是自限性的,通常会在 2 周内消失,尽管在某些个体中,它们的持续期可能会延长(2~3 个月或更长)。因此,建议在停止治疗时,应根据患者的需要,在数周或数月的时间内逐渐减少本品的剂量。
8.异常出血
已有使用 SSRI 时出现皮下出血时间和/或出血异常的报告,例如,瘀斑、紫癜、妇科出血、肠胃出血和其他皮肤或黏液出血。在服用 SSRI,特别是合并使用口服抗凝血剂及已知会影响血小板功能的药物(例如:非典型抗精神病药物、吩噻嗪类药物、大部分三环类抗抑郁药物、阿司匹林、非甾体抗炎药、噻氯匹定和双嘧达莫)的患者及具有出血性疾病史的患者,需谨慎使用。
9.低钠血症
罕有使用 SSRI 药物出现低钠血症的报告,可能是由抗利尿激素(SIADH)的异常分泌引起,通常会在治疗终止时恢复正常。老年患者、肝硬化患者或同其它可能引起低钠血症的药物合用等高风险患者,应谨慎使用。
10.*坐静**不能/精神运动性躁动
SSRI/SNRI 的使用已被认为与*坐静**不能的形成有关,其特点是主观上不愉快或令人不安的躁动,需要不停运动,并且不能安静地坐立。这在治疗的头几周内最可能出现。在患有这些症状的患者中,增加剂量可能是有害的。
11.躁狂
在具有躁狂症或轻度躁狂症病史的患者中,应谨慎使用 SSRI 药物。有躁狂或者轻度躁狂病史的抑郁症患者用药过程有可能转为躁狂发作。进入躁狂发作阶段的患者应停止使用本品。
12.癫痫发作
如果在治疗中,患者第一次患上癫痫或先前确诊为癫痫症的患者癫痫发作频率增加,应停止使用本品。在患有不稳定性癫痫症的患者中应该避免使用本品,对癫痫已经得到控制的患者应该仔细监控。
13.糖尿病
在患有糖尿病的患者中,使用某种 SSRI 进行治疗可能会改变血糖控制。可能需要对胰岛素和/或口服降糖药的剂量进行调整。
14.ECT(电休克疗法)
同时给予 SSRI 和 ECT 治疗的临床经验有限,因此,应予谨慎。
15.圣约翰草
在合并使用本品和含有圣约翰草(贯叶金丝桃)的草药制剂期间,不良反应可能更常见。因此,不应同时服用本品和圣约翰草制剂。
16.精神疾病
本品治疗具有抑郁发作的精神疾病患者可能会增加精神疾病症状。应在医生指导下用药。
17.矛盾型焦虑
一些患有惊恐障碍的患者在开始使用抗抑郁药治疗时可能会加重焦虑症状。此矛盾性反应通常会在开始治疗的头两周内消失。建议从一个较低的起始剂量使用,以降低产生矛盾型焦虑影响的可能性。
18.生育力
动物试验数据显示某些 SSRI 可能影响精子质量。
人类使用 SSRI 报告显示,某些 SSRI 对精子质量的影响是可逆的。尚未观察对人类生育能力的影响。
19.可逆性、选择性 MAO-A *制剂抑**
由于 5-羟色胺综合征的危险,不推荐本品与 MAO-A *制剂抑**合用。
20.对驾驶及操作机器能力的影响
本品对开车和使用机器的能力具有轻度或中度的影响。
尽管本品已经证明不会对智力功能或精神运动*行为性**产生影响,但是任何精神药品都可能降低判断能力和对紧急情况的反应能力。应该告知患者这些影响,并警告他们其开车或操作机器的能力可能会受到影响。
21.冠状动脉心脏病
由于临床经验有限,患有冠状动脉心脏病的患者慎用。
22.请置于儿童不易拿到处。
查看FDA推荐注意事项
【药物相互作用】
药效学相互作用
从药效学看,西酞普兰与吗氯贝胺和丁螺环酮合用时,已经报告了有病例出现 5-羟色胺综合征。
禁忌合用药物
非选择性、不可逆 MAOI
有接受 SSRI 药物治疗的患者合并使用非选择性、不可逆 MAOI 和近期停服 SSRI 药物治疗而开始 MAOI 治疗的患者发生了严重不良反应的报告。有些患者出现了 5-羟色胺综合征。
本品禁忌与非选择性、不可逆的 MAOI 合用。可以在停止不可逆性 MAOI 治疗至少 14 天后,开始本品治疗。停止本品治疗后至少间隔 7 天,可以开始非选择性、不可逆的 MAOI 治疗。
匹莫齐特
使用本品 40 mg/天治疗 11 天的患者同时服用单剂量 2 mg 的匹莫齐特可导致匹莫齐特药时曲线下面积(AUC)和最大血药浓度的升高,即使在整个研究中并不一致。匹莫齐特和西酞普兰联合服用会导致 QTc 间期延长大约 10ms。由于与较低剂量匹莫齐特即可发生相互作用,所以禁止艾司西酞普兰和匹莫齐特联用。
可逆性、非选择性 MAO *制剂抑**(利奈唑胺)
抗生素利奈唑胺是一种可逆性、非选择性 MAO *制剂抑**,严禁给与已接受本品治疗的患者。若临床确需合并使用,应使用最小剂量,且进行密切临床监测。
需要谨慎合并治疗
可逆性、选择性 MAO-A *制剂抑**(吗氯贝胺)
由于 5-羟色胺综合征的危险,不推荐本品与 MAO-A *制剂抑**合用。如确实需要合并治疗,应以最小推荐起始剂量开始,且需加强临床监测。
可以在停止可逆性 MAOI 治疗至少 1 天后,开始本品治疗。
司来吉兰
与司来吉兰[一种不可逆的单胺氧化酶 B (MAO-B)*制剂抑**]合并使用需谨慎,因为可能出现 5-羟色胺综合征的风险。
5-羟色胺药物
与 5-羟色胺药物合用(如曲马多、舒马曲坦和其他曲坦类药物)可能会导致 5-羟色胺综合征。
降低癫痫发作阈值的药物
SSRI 药物可以降低癫痫发作阈值,建议与能降低癫痫发作阈值的其他药物合用时应谨慎,如抗抑郁剂(三环类的,SSRI)、精神安定剂(吩噻嗪类,硫杂蒽类,丁酰苯类)、甲氟喹、丁胺苯丙胺和曲马多。
锂盐,色氨酸
有合用 SSRI 药物和锂盐或色氨酸产生协同效应的报告,因此应谨慎合用 SSRI 药物和这些药物。
圣约翰草
合用 SSRI 药物和含有圣约翰草(贯叶金丝桃)的中草药,可能增加不良反应的发生。
影响出凝血药物
本品与口服抗凝剂合用时,可能会改变此类药物的抗凝效应。接受口服抗凝剂治疗的患者应特别注意在开始或停止本品治疗时监测抗凝效应。
与非甾体抗炎药物合用可能增加出血的风险。
酒精
本品与酒精之间没有药代动力学和药效学方面的相互作用。但与其他精神类药物一样,不建议与酒精合用。
药代动力学相互作用
影响本品的药代动力学的其他药物
本品在体内的代谢主要由细胞色素 CYP2C19 介导。细胞色素 CYP3A4 和细胞色素 CYP2D6 也参与其代谢,但影响较小。本品的主要代谢产物去甲基草酸艾司西酞普兰也可能部分由 CYP2D6 催化。
合并使用奥美拉唑(CYP2C19 酶*制剂抑**)会导致本品的血浆浓度中度升高(大约 50%)。 艾司西酞普兰与西咪替丁(多种酶的中等强度*制剂抑**)合用可以中度增加艾司西酞普兰的血浆浓度(大约 70%)。
因此当本品达到治疗剂量的上限时,应谨慎合用 CYP2C19 酶*制剂抑**(如:奥美拉唑, 氟西汀、氟伏沙明、兰索拉唑、噻氯匹定)和西咪替丁。
依据临床判断降低本品的剂量可能是必要的。
本品对其他药物药代动力学的影响
本品为 CYP2D6 的*制剂抑**,与下列药物合用时应谨慎,包括主要经 CYP2D6 代谢的药物、治疗指数较窄的药物,如:氟卡尼、普罗帕酮和美托洛尔(当治疗心力衰竭时),或者一些主要经 CYP2D6 代谢的作用于中枢神经系统的药物(抗抑郁药物去甲丙咪嗪、氯丙咪嗪和去甲替林等或抗精神病药物利培酮、甲硫哒嗪和氟哌啶醇)。合用时应调整剂量。与去甲丙咪嗪或美托洛尔合用可能导致这两种药物(均为 CYP2D6 底物)血浆浓度升高两倍以上。
体外研究显示本品还可能引起 CYP2C19 的轻度抑制,建议与经 CYP2C19 代谢的药物合用时,应小心。
相互作用
中度:草酸艾司西酞普兰-那格列奈
轻度:草酸艾司西酞普兰-甲基多巴
查看全部相互作用( 58 种)
【药理作用】
艾司西酞普/兰是二环氢化酞类衍生物西酞普兰的单一 S-对映`体。艾司西酞普兰抗抑郁作用的机制可能与抑制中枢神经系统神经元对 5-HT 的再摄取,从而增强中枢 5-羟色胺能神经的功能有关。
体外试验及动物试验显示,艾司西酞普兰是一种高选择性的 SSRI,对去甲肾^上腺素和多巴胺的再摄取影响较小。在 5-HT 再摄取抑制方面,艾司西酞普兰的活性比 R-对映体至少强 100 倍。大鼠抑郁模型长期(达 5 周)给予艾司西酞普兰未见耐受。
艾司西酞普兰对 5-HT1-7受体、受体、受体、D1-5受体、H1-3受体、M1-5受体、苯二氮䓬受体无亲和力,或仅具有较低的亲和力。艾司西酞普兰对 Na + 、K + 、Cl-、Ca2通道无亲和力,或仅具有较低的亲和力。
【药代动力学】
吸收
口服吸/收完全,不受食物的影响(口服多次给药后平均 4 小`时达到血浆峰浓度),与西酞普兰一样,本品的绝对生物利用度约为 80%。
分布
口服给药后的表观分布容积(Vd,β/F)约为 12~26 L/kg。本品及其代谢产物的血浆蛋白结合率约为 80%。
代谢
本品在肝脏内主要经去甲基化和去二甲^基化代谢。两种代谢产物都有药理活性。另外,N 基团可被氧化生成 N 氧化代谢产物。原形药物及代谢产物可以部分经葡萄糖醛酸化排泄。多次给药后,去甲基化和去二甲基化的代谢产物平均血浆浓度分别是原形药物浓度的 28%~31% 和<5%。本品的去甲基化主要由细胞色素 P450(CYP)2C19 酶代谢,CYP3A4 和 CYP2D6 也可能起到部分作用。
消除
多次给药后消除半衰期约为 30 小时,口服药物的血浆清除率(CLoral)约为 0.6 L/min,药物的主要代谢产物半衰期更长,本-品及其代谢产物主要经肝脏(代谢)和肾脏消除,主要以代谢产物形式从尿液中排泄。
本品的药代动力学呈线性,大约在一周后达稳态血浆浓度,每日剂量 10 mg 的平均稳态血浆浓度为 50 nmol/L(范围:20~125 nmol/L)。
老年患者(>65 岁)
与年轻患者相比,老年患者的药物消除更为缓慢。与年轻的健康受试者相比,老年人的 AUC 高出 50%。
肝功能降低者
在轻度和中度肝损伤(Child-Pugh 标准 A 和 B)的患者中,西酞普兰的半衰期约为肝功正常患者的 2 倍,暴露量高出 60%。
肾功能降低者
在肾功能降低患者中观察到西酞普兰的半衰期延长,血浆药物浓度轻度升高(CLCR10~53 mL/min)。尚未对代谢产物的血浆浓度进行过研究,但其浓度可能会升高。
多态性
已发现经 CYP2C19 代谢的慢代谢者,本品的血浆浓度是快代谢者的两倍,而经 CYP2D6 代谢的慢代谢者药物血浆浓度没有明显变化。
查看药代、药效、哺乳等具体参数
【药物过量】
毒性
关于本品过量的临床资料非常有限。已报道的病例中大多数为轻度或无症状。由于本品过量而致死的病例在单独使用中罕有报道,大多数的病例都伴有合并其他用药过量。本品单用剂量在 400 到 800 mg 未发现任何严重的症状。
症状
报道的艾司西酞普兰药物过量所见的症状主要与以下系统有关:中枢神经系统(从眩晕、震颤和激越到罕有报道的 5-羟色胺综合征、痉挛和昏迷)、胃肠系统(恶心、呕吐)、心血管系统(低血压、心动过速、QT 间期延长和心律失常)和电解质/体液平衡情况(低血钾、低钠血症)。
治疗
没有特异性的解救药。保持呼吸道通畅、确保足够的氧摄取和呼吸功能非常关键。考虑使用胃灌洗和活性炭。口服药物后尽早洗胃,建议监测心脏和生命体征,并给予系统性支持性治疗。
药物过量及解救
【临床试验】
抑郁障碍
4 个双盲、安慰剂短期(为期 8 周)对照试验中,有 3 个试验显示了艾司西酞普兰对抑郁障碍有效。本品剂量为 10 mg 和 20 mg 时,给药两周后即显示出抗抑郁作用。治疗 8 周后,本品 20 mg 组疗效优于西酞普兰 40 mg 组。其剂量相关性在严重抑郁患者中表现明显,剂量 20 mg 患者的疗效优于通常的起始剂量 10 mg。
在一项为期 24 周的长期双盲试验中,10 mg 艾司西酞普兰组和 20 mg 西酞普兰组的疗效相当,艾司西酞普兰组一半的患者因不良反应而退出试验。在预防复发的长期试验中,给予艾司西酞普兰 10 或 20 mg/天 8 周的开放治疗,对治疗有反应的 274 例患者,随机给与同样剂量的艾司西酞普兰或安慰剂至 36 周。在为期 36 周的研究中,接受艾司西酞普兰治疗的患者出现复发的时间明显晚于安慰剂组。
惊恐障碍
在一项为期 10 周治疗惊恐障碍的对照试验中,通过对比 5~20 mg/天艾司西酞普兰组和安慰剂组及 10~40 mg/天西酞普兰组,评价艾司西酞普兰的疗效。通过评估惊恐发作的频率、严重程度、持续时间、伴随症状等指标表明,艾司西酞普兰组比安慰剂组在疗效上有明显的统计学优势。大多数和治疗相关的不良事件( ≥ 5% 患者),西酞普兰组高于艾司西酞普兰组。
社交焦虑障碍
3 项短期(12 周)研究和 1 项为期 6 个月的预防复发研究显示,艾司西酞普兰对社交焦虑障碍的患者均有效。
一项为期 24 周的长期安慰剂对照试验证实剂量为 5 mg、10 mg 和 20 mg 的艾司西酞普兰有效。
20 mg/天艾司西酞普兰治疗社交焦虑障碍的疗效比帕罗西汀 20 mg/天、艾司西酞普兰 5 mg/天和 10 mg/天在统计学上有明显优势。治疗组都观察到一过性停药症状(在所有活性治疗组中持续时间不超过 2 周),相对于艾司西酞普兰组,帕罗西汀组的停药症状更加明显(P ≤ 0.05)。
包括 670 例艾司西酞普兰患者和 341 例安慰剂患者的合并分析表明,有效率分别为 58.1% 和 40.2%(CGI-I 评分 1 或 2),痊愈率为 24.8% 和 12.9%(CGI-S 评分 1 或 2)(P ≤ 0.001)。
广泛性焦虑障碍
4 项安慰剂对照试验的结果都证实了艾司西酞普兰 10 mg 和 20 mg/天的有效性,但 5 mg/天无效。
一项来自 3 个方案相似,为期 8 周的临床试验合并分析表明,在 421 例艾司西酞普兰治疗患者和 419 例安慰剂患者中,有效率分别为 47.5% 和 28.9%(CGI-I 评分 1 或 2),痊愈率为 37.1% 和 20.8%(CGI-S 评分 1 或 2)(P ≤ 0.001)。持续疗效从第一周即开始出现。
在 4 项为期 12 周与帕罗西汀进行对照的试验中,艾司西酞普兰 10 mg/天的疗效在统计学上明显优于帕罗西汀 20 mg/天。两组都观察到了一过性停药症状,相对于剂量为 5 mg,10 mg 和 20 mg/天的艾司西酞普兰组,帕罗西汀组的停药症状更加明显(P ≤ 0.01)。
在最初 12 周开放治疗有效的 373 例患者,进行一项 24 到 76 周随机、持续试验,接受 20 mg/天的艾司西酞普兰治疗的患者复发风险显著降低。
【毒理研究】
遗传毒性
西/酞普兰 Ames 试验中,在无代谢活化剂存在时,5 个试验菌`株中有 2 个菌株(TA98 和 TA1537)结果为阳性。西酞普兰 CHL 染色体畸变试验中,无论有或无代谢活化剂存在,结果均为阳性。西酞普兰小鼠淋巴瘤细胞正向基因突变试验(HPRT)、大鼠肝脏细胞程序外 DNA 合成试验(UDS)、人淋巴细胞染^色体畸变试验、小鼠微核试验结果均为阴性。
生殖毒性
生育力试验中,大鼠经口给予西酞普兰 32、48、72 mg/kg/天,可见各剂量组交配率降低,剂量 ≥ 32 mg/kg/天时生育力降低,剂量为 48 mg/kg/天时妊娠时间延长。大鼠胚胎一胎仔发育毒性试验中,大鼠经口给予艾司西酞普兰 56、112、150 mg/kg/天,中、高剂量(根据 mg/m2 推算,相当于人最大推荐剂量(MRHD)20 mg/天 ≥ 56 倍)时,可见胎仔体重降低和骨化延迟。
各剂量组均可见母体毒性(临床异常症状、体重增量减少、摄食量降低),未-见致畸作用。发育的无影响剂量为 56 mg/kg/天,相当于 MRHD 约 28 倍。妊娠大鼠围产期给予艾司西酞普兰 6、12、24、48 mg/kg/天,最高剂量组(相当于 MRHD 约 24 倍)子代死亡率轻微增加及生长轻微迟滞,并可见轻微母体毒性(临床异常症状、体重增量减少、摄食量降低)。24 mg/kg/天剂量组可见子代死亡率轻微增加。无影响剂量为 12 mg/kg/天,相当于 MRHD 约 6 倍。
在动物生殖毒性试验中,西酞普兰可见对胚胎/胎仔发育和出生后发育的不良影响,包括在高于人体治疗剂量时出现的致畸性。大鼠胚胎/胎仔毒性试验中,大鼠经口给予西酞普兰 32、56、112 mg/kg/天,高剂量时可见胚胎/胎仔生长抑制、胎仔存活率降低,胎仔异常率增加(包括心血管和骨骼缺陷)及母体毒性(临床异常症状、体重增量减少),发育的无影响剂量为 56 mg/kg/天。家兔经口给予西酞普兰剂量高达 16 mg/kg/天未见异常。
围产期毒性试验中,大鼠经口给予西酞普兰 4.8、12.8、32 mg/kg/天,高剂量组可见出生后 4 天内幼鼠死亡率增加,幼鼠生长停滞。无影响剂量为 12.8 mg/kg/天。
致癌性
NMRI/BOM 小鼠和 COBS WI 大鼠经口给予西酞普兰,分别连续 18 和 24 个月。小鼠在剂量高达 240 mg/kg/天时未见致癌性。大鼠在剂量为 8 或 24 mg/kg/天时,可见小肠肿瘤的发生率增加。此现象与人的相关性尚不明确。
【化学成份】
化学名称:S( + )-1-(3-二甲氨丙基)-1-(4-氟代苯基)-1,3-二氢异苯并呋喃-5-腈草酸盐
化学结构式:

分子式:C20H21FN2O·C2H2O4
分子量:414.43
【药物分类】
选择性 5-羟色胺再吸收*制剂抑**
【性状】
本品为薄膜衣片,除去薄膜衣后,显白色。
【贮藏】
30°C 以下保存。
