卡车之家特约作者:大西西南
卡车金融发展简史
1919年美国通用汽车成立了世界上第一家真正的汽车金融服务公司—通用汽车票据承兑公司,开创了世界汽车金融服务的先河。

中国的汽车消费信贷起步较晚,虽然1993年中国北方兵工汽车贸易公司第一次提出汽车分期付款概念以及1995年上汽集团开始与国内部分金融机构合作开展汽车消费信贷,但真正的发展是从1998年开始,乘用车和商用车大体都是从1998年开始的,真算起来其实中国重卡的大发展也是从那个时候开始的。
1998年10月,中国人民银行正式发布《汽车金融管理条例》,四大商业银行被授权经营汽车*款贷**业务。当时保险公司为业务拓展及市场份额,也推出了汽车消费*款贷**保证保险。保险公司的参与增加了金融机构的信心,同时也降低了相关业务标准,汽车消费贷进入高速且混乱发展阶段。
2003年,个人信用体系的不完善在让汽车信贷模式陷入尴尬的境地(我国征信系统一直到2005年开始试运行),高比率的拖欠甚至骗贷等情况的出现,让当时中国的车贷险平均赔付率高达135.57%,这最终导致保险公司退出车贷承保,中国保监会发布《通知》,要求截止到2004年3月31日各保险公司现行汽车消费*款贷**保证保险条款费率一律废止。
国内商用车信贷第一家大规模开展的应该是原来的冀东机电、现在的庞大汽贸。1999年,庞大与中国银行唐山分行合作,独创了汽车消费信贷“冀东模式”:由庞大全程担保,协助购车客户向银行*款贷**。2000年6月份,中国银行总行开会肯定了这种模式,并在河北、北京等地推广。
2004年,中国商用车信用*款贷**发展历史上极具意义的一年。这一年,在“冀东模式2004年汽车信贷发展论坛”上,经过多年不断完善的‘冀东模式’被誉为中国汽车消费信贷史上创举,当时冀东物贸汽车消费*款贷**账面不良率不到1%,被外界誉为“成功控制了车贷风险”,冀东模式开始全面推广。2009年5月7日,中国银行、中银保险与庞大集团共同签署《全面战略合作协议》,在北方8省市全面推广“冀东模式”汽车消贷业务。
2004年以后,不少银行对汽车信贷业务兴趣降低,不想做也做不好。国家政策开始支持和整车厂关系更紧密的汽车金融公司和财务公司发展汽车金融服务。2004年7月,东风汽车财务有限公司正式启动东风的卡车消费信贷业务。
2005年上海同岳租赁有限公司成立,开展重型卡车租赁业务,是中国重卡行业首家获得融资租赁资质的外资公司。
2006年8月31日,沃尔沃汽车金融(中国)有限公司在上海正式开业,成为第7个进入中国的外资汽车金融公司和第一家为商用车和建筑设备提供金融服务的外资汽车金融公司。
2008年开始,汽车销量的突飞猛进,再次吸引了多家商业银行又重拾汽车信贷服务,并推出了更加优惠的价格。
2010年,全国重卡总销量首次突破100万。

2011年国内经济放缓,宏观调控频繁,固定资产投资速度降低,那一年央行七次上调存款准备金率、3次加息,银行在发放*款贷**方面比较谨慎,汽车消费信贷难度加大。

然而,在2010年重卡首次突破100万台的销量后,各大重卡厂家继续扩大产能,据说2011年重卡行业的产能可达到170万辆。在这种背景下,各大厂家开始重视金融*款贷**对销量的促进作用,厂家和经销商对于审批流程、*款贷**比例的操作不断灵活,*款贷**利率、*款贷**费用不断降低。
于此同时首付更低、*款贷**期限可以更长的融资租赁再次被各大厂家重视,2011年解放销售公司和由国家开发银行控股的国银金融租赁有限公司合作并在全国范围内推广,之后重汽、华菱等也纷纷推出融资租赁产品。
2017年,中国重卡市场全年总销量突破110万辆,超过历史最好成绩的2010年,创造了国内重卡市场全新的销量纪录。这背后,各大商业银行、汽车财务公司、金融公司、运输公司等功不可没,深度挖掘了中国商用车市场的消费潜力。
2018年,厂家主导的贴息政策大规模推向市场,重卡行业金融竞争更加激烈。
卡车金融的三种存在形式
中重卡产品单车价值较高,且购车性质以经营为主,所以一直以来金融渗透率都在高位,用户对于金融方式购车的接受度远远高于轻卡和乘用车,本文简单介绍下目前国内重卡市场主流的三种金融信贷模式:厂家金融、银行按揭、融资租赁。
三种模式形式和费用高低也都很好区分,很多用户大概都了解二三,卡车的金融服务发展至今已经没有太深的水分,水深的在挂靠上,本文不做探讨。还有一种以汽贸公司或运输公司为代表的分期形式,利用自有资金直接给客户做分期的不多,大多是当购车客户采用主流汽车信用*款贷**形式下首付不够的情况(如客户付5-10万连头代挂就能上路的),利用运输公司自有资金垫付差额的首付款或在银行按揭的基础上灵活操作,至于运输公司如何控制收益平衡,如何收取客户利息或费用,区域不同,形式也不同,本文不做探讨。

在目前的重卡金融环境中,厂家金融和银行按揭都是需要经销商连带担保的,在宏观经济相对平稳的情况下,厂家金融和银行的风险基本不大,所以厂家财务公司、金融公司和银行的审批程序并不算严格,在首付比例上都有很大且灵活的操作空间,不同区域、不同品牌、不同经销商、不同的发展阶段上,呈现给购车用户的金融政策是不同的。尤其当近几年运输公司大规模的参与到重卡销售业务中之后,运输公司在三种信贷模式的基础上操作的更加灵活多变,所以本文只简单描述几种金融模式的一般情况下的简单算法。
主流模式下,新车信贷的费用支出,大概分几个方面:

总费用=实际首付+月还款本息合计金额x*款贷**期数—保证金
实际首付=车价首付+*款贷**保证金+购置税+保险+其他费用
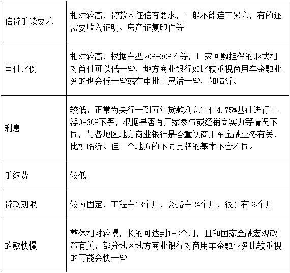
车价、利息、保证金、购置税这四个比较透明,保险和其他费用各地区情况不同,高安、上海、重庆、临沂等地第一年*款贷**初期费用可能会相对低一些,甚至会出现价格倒悬的情况,第二年费用情况各异暂不讨论。对于单纯的汽车信用*款贷**这个环节,全国差别不是很大,差别大的在运输公司挂靠上。对购车用户来说选择哪种模式的区别主要在:信贷手续要求、首付比例、利息、手续费、*款贷**期限五个方面,有时也会考虑还款容忍度的问题。对于经销商来说区别主要在于费用的高低用户是否能接收、是否需要连带担保、放款快慢、保证金是否安全等方面。
厂家金融的发展背景和特点
汽车厂家的财务公司或金融公司,如东风财务、一汽金融。
1、发展背景
1987年,我国第一家财务公司:东风汽车工业财务公司成立。2004年7月,东风汽车财务有限公司正式启动东风的卡车消费信贷业务,卡车方面在2004年信贷400台左右,在2005年提升到1500多台,在2006年达到5700多台。2013年,东风财务公司回归东风集团后,商用车金融业务服务的主体由过去单一的东风商用车有限公司,开始向东风柳汽、东风汽车股份、东风特商全面展开。
在2000-2010年,解放也是通过自己的一汽财务支持自己的商用车信贷。当时我国的《企业集团财务公司管理办法》将财务公司定位于企业集团的“资金池”,目的是加强企业集团资金的集中管理、提高集团资金使用效率,所以我国汽车财务公司的主要职能长期以来集中在为集团公司和成员单位提供转账结算、长短期*款贷**、票据承兑贴现、定期存款、委托*款贷**、融资担保等集团金融业务上,汽车金融服务是我国汽车财务公司后来开展的一项新业务。而国外大的汽车集团财务公司虽然附属于汽车制造厂商,与母公司的销售策略和行动配合密切,但没有为母公司和母公司下属公司进行生产性融资的责任和义务,也不是母公司的内部银行和结算中心,主要业务就是为经销商和最终用户提供信贷服务。为了更专业的开展汽车消费信贷业务,2011年12月31日,一汽汽车金融有限公司由吉林银行与一汽财务公司共同出资成立。
2、特点:

汽车财务公司与银行相比更为专业,可以根据汽车厂家产品的特点开发出灵活多变的金融产品。另外汽车财务公司和母公司利益紧密相关,最主要的任务是帮助母公司提高销量,在宏观经济不景气时银行可能会为了减少风险而收缩汽车行业的金融服务,而汽车财务公司不但不会减少服务,反而可能推出显然是亏损的零利率汽车*款贷**,以促进汽车销售的增长,这一情况在市场已经出现。
3、计算方法:在厂家不贴息的情况下,厂家财务公司或金融公司利息悬殊不大,比如以车价30万、月息4厘9举例,注意:本文中的利率、保险、其他费用都是举例说明,仅做参考。

如果厂家贴息的话利息相对会减少部分甚至全部,比如现在的东财和解放金融都针对相关车型推出了全额贴息或部分贴息的政策。而且贴息政策对单车*款贷**额度一般有要求,比如某财务的6.8米的载货车是*款贷**9万以内两年免利息、牵引车30万是*款贷**21万以内两年免利息。
银行按揭的发展背景和特点
商业银行*款贷**:俗称银行按揭,包括以厂家回购担保形式和银行合作的银行按揭,如江淮、华菱等,还包括经销商利用自身条件和当地关系从当地商业银行*款贷**,两种形式都需要经销商连带担保。

费用和计算方法和厂家财务公司差不多,比如某厂家合作的银行按揭政策是在央行一到五年*款贷**利息年化4.75%基础进行上浮30%,年化利息就是6.175%,月息5厘1左右,比如还是以车价30万举例,注意:本文中的利率、保险、其他费用都是举例说明,仅做参考。

厂家金融和银行按揭目前是市场上最主流的两种重卡信贷模式,因为都需要厂家或经销商做担保,且原则上对首付比例和对购车用户的条件有要求,金融机构的风险相对可控,利息也都很低、费用收的也比较少,对与重卡用户来说也更容易接受。
融资租赁的发展背景和特点
三、融资租赁:俗称以租代购,用户选车,融资租赁公司出资购买,用户以租金形式给租赁公司还款,还款到期后,租赁公司无偿或者以极低的价格转让该车所有权给用户。具有不可解约性,用户无权单独提出以退还租赁物件为条件而提前终止合同。另外和银行不同的是,租赁公司同时拥有车辆的债权和物权,而银行按揭的话银行只拥有车辆的债权并不有拥有物权。
国内融资租赁公司有厂家背景的如山重租赁、德银租赁、徽融租赁,没有厂家和销售背景的融资公司,如狮桥租赁、同岳租赁、国银租赁、恒通租赁、交银租赁、平安租赁等等,以及近两年新进来的货车帮、传化等。有厂家背景的租赁公司相对政策比较灵活,首付较低,但整体相对其他两种模式利息和手续费较高,不过近两年有厂家贴息的趋势。无厂家背景的租赁公司的优势在于首付低,且不需要经销商及厂家做连带担保,但费用较高,近两年在国内也有逐步和主机厂家探讨合作的趋势。

融资租赁的计算方法较为复杂,各家公司算法不同,不同的首付比例和保证金比例,对应的利息和*款贷**手续费各有不同,而且利息的计算方法也各有不同,用户购车对的时候不能光看利率是多少。不过融资租赁的市场规则很清晰,首付越低、保证金比例越低、*款贷**期限越长,利息或费用就会越多。比如还是以车价30万举例,*款贷**两年,采用首付10%+保证金5%的形式,注意:本文中的利率、保险、其他费用都是举例说明,仅做参考。

在欧洲,融资租赁与汽车*款贷**、汽车保险共同组成主机厂汽车金融业务领域的三大主力业务,但商用车融资租赁在中国的发展却一路坎坷,在中国特色的商用车发展情况下,融资租赁的低首付且不需要连带担保的优势一直没有发挥出来。另外,重卡行业受国家政策波动很大且车辆残值率较低,不良资产的处理也一直是各大重卡融资租赁公司不好解决的问题。狮桥租赁从2014年开始组建他的超级车队从事运输行业,而后不断爱上运输这个行业。炒股成了股东,买房成了房东,租赁公司也成了车主,不过车队建设确实提高了狮桥不良资产处理能力,而且,我相信狮桥对运输那是真爱。
这是最好的时代,这是最坏的时代
在2017年中国重卡市场全年总销量突破110万辆的背景下,2018年重卡行业竞争更加激烈,各种贴息政策纷纷登台,毕竟金融这一*器武**简单直接容易见效,而提升产品品质、提高服务体系建设这些措施对销量和市场占有率的的提高太慢太慢,什么“感动人心又价格公道的产品”,对标的竞品厂家怎么干我就怎么干。

主机厂家很着急,经销商也很着急,用户也很着急,自从网络普及后,每个月、每个季度的各大厂家的销量排名和市场占有率让主机厂有了明确的目标和压力,销量和市场占有率的变化给主机厂带来的快感远超过自己的产品获得用户的满意,给主机厂带来的压力也远超过用户投诉的产品问题。
同时,这种压力也传递给了经销商,庞大的资金占用成本、越来越低的利润、越来越高的销售经营成本、低首付带来的金融风险等等让经销商不得不为了销量而奋斗,嗯,厂家在这个城市又开了一家自己品牌的经销商,经销商很着急,更加灵活的操作金融这个既简单又粗暴的*器武**,不断的降低首付比例、降低费用、简化审核流程,重卡行业购车的门槛越来越低、越来越低,连头带挂5万提车不再是梦想。
有时,经销商还能再给借点路费,多好的经销商啊,运输市场的运力逐渐饱和、过剩,在今年全国经济放缓的大环境下,运费越来越低,让一些散户在如此运费行情下还在坚持上路的不是梦想而是每个月要还的车辆*款贷**,在混乱无序的竞争中,货主其实也很难享受到高品质的运输服务……一直没有想明白,现在这么轰轰烈烈的重卡行业,到底谁捡着便宜了呢?
这是最好的时代,这是最坏的时代;
这是智慧的年代,这是愚昧的年代;
这是信仰的时期,这是怀疑的时期;
这是光明的季节,这是黑暗的季节;
这是希望之春,这是绝望之冬;
我们拥有一切,我们又一无所有;
这里直上天堂,这里直达地狱。——狄更斯