国产摩托车的实力与日俱增,从基础的125、150、250、300cc系列,乃至500cc的各类车型,目前都有比较成熟的产品,但V型四缸的发动机,量产上市,尚属首次。

奔达此次发布的黑旗500,不是简单的打破了国产V型四缸的空白,还着实的让国内摩友体验到从曝光到发布不超过一年的现实,理想照见,分秒如斯。

昨日,奔达工厂在阿拉善英雄会的主场地,正式举行了黑旗500的发布会,来自全国的几十家媒体和数十家经销商,一同参与了盛大的仪式庆典。

充足的时间安排和优良的试驾场地,让媒体们全面体验黑旗500的各方面表现,无论是静态外观与配置,还是动态骑行的操控与路况细分,都有充分的感受。

黑旗500的配置,超越了目前在售的国内外很多同级车型,设计思路以及以人为本的理念,颇有当下新能源汽车的前卫光影,大胆且未来。

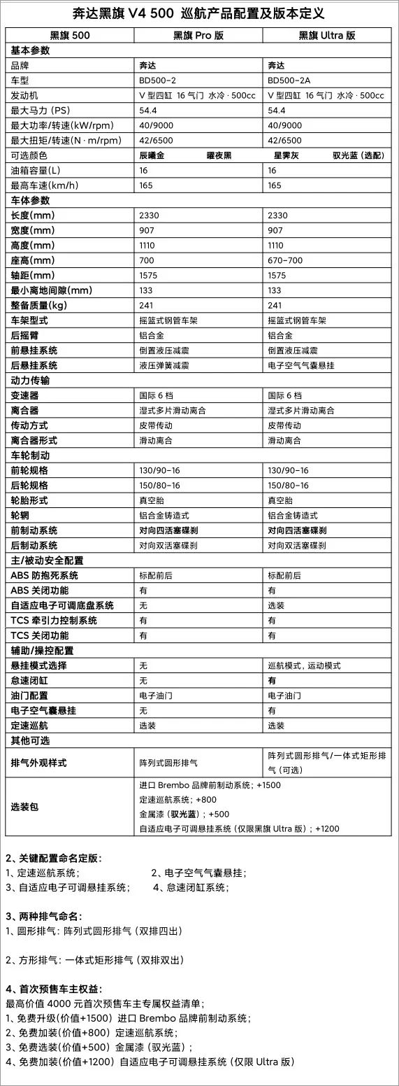
最为令人震撼的是电子自适应可调升降减震,电子气泵通过对内置气囊的充气,能够让座高在670-700mm之间自动调节(根据体重、速度等)。


为了满足不同摩友的需求,工厂提供了两种不同的排气形式,双出的圆形排气声音低沉,更有经典韵味,而刀型单出排气,声音较为暴躁,并且提供额外的4匹马力输出。



V型四缸的发动机,是这款车有别于目前国内所有巡航车乃至所有国产摩托的灵魂所在,不但提供了强劲的动力,还有怠速闭缸技术,简直不要太吊。

原厂标配的鲍鱼卡钳和手泵,搭配正CST轮胎,加上可关闭的ABS和TCS,让安全得到很好的保证,实际骑行也被证实确实如此。



毫秒级响应的电子油门,让TCS更加深入,并且带来了电子化的巡航定速,科技感感高高亮起灯牌,很少有品牌对巡航车这么下本,奔达是把运动放巡航前面了。



经过30公里的骑行,对于这台新锐车型,小编有了较为全面的体验感受,首先是来自四颗活塞的55匹马力,起步催动油门,可以明显感觉后轮的转动欲望,推动而来。

起步之后,稍微加大油门,就接近了6500转的最大扭矩,要马上升档,维持转速,直接升到6档,此时时速已经超过140,实地测试,极速超过160。

倘若慢慢扭动油门,低转速加档,低扭也足以应对高档位低速度的平稳运行,完全没有嘬档的现象,这样的动力输出曲线,宽敞的扭力平台,是为巡航而设置。

前后减震的设定,并不是软绵绵的很舒适区间,而是在其与运动之间做了取中,急加速和刹车时,车头没有明显的起伏,不枉运动基因的深度内嵌。

得益于高端的配置,刹车系统非常给力,即便是在超过160的时速下,全力制动,也能迅速的降低车速,线性而猛烈,各位未来的车主们,尽可放很宽的心。

在骑行中再急加速,能感到轻微的震动来自双脚,其他的时候是比较平稳的,毕竟四缸天生的自带平衡,给这款车型打好了地基,不会出现额外的不满。

500cc的黑旗不仅是多缸巡航车的代表,更是国产摩托车大脚步前进的巨型印记,是工业勃发的一个缩影,虽然我们与进口品牌还有差距,但已经非常接近,并且在部分领域出现赶超。


最后,奔达公布的PRO版33800元、Ultra版36800元的价格,也普遍低于之前的预期,让已经盲定的准车主,以及持币代购的准准车主,都心头暗喜,迅速下单了。
如今产品力大于品牌力,大于营销力的市场条件下,黑旗将给奔达带来自金吉拉之后又一次热销狂潮。
这,是 摩友之福 ,是 业界之辙 。
