进入3月以来,
不管从目前国际国内,
还是包括我们省内的情况来看,
疫情防控的形势严峻复杂。
针对当前疫情防控形势,
有哪些最新政策和出行提醒要关注呢?
一起来看看
新冠肺炎诊疗方案修订!
轻型病例实行集中隔离管理
《新型冠状病毒肺炎诊疗方案(试行第九版)》于15日公布。
方案做出以下调整:
①优化病例发现和报告程序; ②对病例实施分类收治,根据病情确定隔离管理和治疗场所,轻型病例实行集中隔离管理,普通型、重型、危重型病例以及有重症高风险因素的患者应在定点医院集中治疗; ③进一步规范抗病毒治疗,将国家药监局批准的两款特异性抗新冠病毒药物写入诊疗方案; ④对中医治疗内容进行了修订完善; ⑤调整解除隔离管理、出院标准,加快患者解除隔离和出院进程; ⑥调整解除隔离管理、出院后注意事项,将“出院后继续进行14天隔离管理和健康状况监测”修改为“解除隔离管理或出院后继续进行7天居家健康监测”。
另外,
鉴于当前疫情严峻形势,
还要坚持非必需不出境,
不前往中高风险地区
和有阳性检测者报告的地区。
江西省卫健委倡议 ↓↓↓
倡议省外来(返)赣人员,持48小时内核酸检测阴性证明,在入赣第一地点、第一时间开展1次核酸检测,点对点抵达目的地后,主动向所在地社区(村组)、酒店、单位报告,实施3天居家隔离,并在第3天开展一次核酸检测。
7日内不聚餐不聚会,不前往人群密集场所。一旦出现发热、干咳、乏力、嗅觉味觉减退等症状后,要及时主动前往医疗机构就诊。
九江疾控风险提示: 这些人群需要24小时内主动开展核酸检测 ↓↓↓ 疫情最新进展 疫情风险提示
当前,奥密克戎变异毒株已在全球广泛传播,全球新冠肺炎疫情形势再次进入到快速发展阶段。我国面临较大的“外防输入,内防反弹”压力。近期全国多省出现本土病例,新增感染者再创高峰,广大市民要保持警惕,紧绷疫情防控这根弦,为防范疫情输入,保障人民群众身体健康,现对广大市民提出如下疫情防控建议:
一、有下列中高风险地区所在市级行政区旅居史来(返)浔人员到达属地后应第一时间主动向所在社区(村组)、单位、入住酒店报告,并按照各地要求落实管控措施。
全国中高风险地区名单(2022.3.16)
及防控政策
二、非必要不出境、不前往中高风险地区和有阳性检测者报告的地区。如确需前往,请务必做好个人防护。
三、国内疫情中高风险地区人员应暂缓来(返)浔,待所在地区风险等级降至低风险后方可来(返)浔。
四、外省低风险来(返)浔人员在抵浔后须主动向社区(村组)、单位报备,24小时内主动开展核酸检测,并进行14天的自主健康监测。一旦出现发热、干咳、乏力、咽痛、嗅(味)觉减退、腹泻等症状,在做好个人防护前提下,及时就近到发热门诊就诊,并主动告知近期旅居史和相关人员接触史,不建议自行购买药物服用。期间减少不必要的人群聚集活动,避免前往人员密集、人流量大、空间密闭的场所,规范佩戴口罩。
五、市民前往密集和封闭场所,要坚持科学规范佩戴一次性医用口罩(尤其是在乘坐公共交通工具和在公共场所活动时),进入公共场所就积极配合进行体温测量、健康码(行程码)查验等防控措施。养成勤洗手、常通风、保持一米线安全社交距离、咳嗽、打喷嚏时用纸巾或肘袖遮挡的好习惯,就餐倡导公勺公筷制的卫生习惯,做到不聚集、不聚会、不聚餐。
六、接种疫苗是预防新冠肺炎的有效措施,能够降低感染率、重症率和病死率,符合接种条件的广大群众,请尽早主动完成新冠病毒疫苗的全程接种,已完成疫苗接种6个月以上的人群,尽快接种新冠疫苗加强针。
七、谨慎收拆邮件快件。广大市民群众应尽量减少网购、代购、海淘进口产品,尽量避免购买来自境外或国内中高风险地区商品。如收到境外或国内中高风险地区邮件快件时,应做好个人防护,正确戴口罩和一次性手套,减少直接接触;尽量在户外通风处拆件,“消一层、撕一层”,使用75%医用酒精或500毫克/升的含氯消毒剂等擦拭或喷洒消毒外包装及内件,将邮件包装按照垃圾分类中“其他垃圾”处理,处理完毕后及时进行手消毒或清洗双手。
八、请密切关注自己及家人健康码变化,如出现红码或黄码,请第一时间主动向所在地社区(村组)报告,接受社区(村组)管理,配合做好核酸检测、健康监测集中(居家)隔离管理等。
九江市疾控中心
2022年3月16日
昨天小编发布了文章
刚刚!事关疫情防控!九江最新公告→
不少网友后台留言咨询九江各地防疫政策
进出城需要核酸检测吗?
用不用报备?
用不用隔离?
小编整理了
九江各地最新防疫政策信息
一起来看看↓↓↓
九江各地疫情防控政策汇总
德安县
由县火车站自省外来(返)县人员
在火车站采样点第一时间采样检测;
由其他途径自省外来(返)县人员
第一时间到县人民医院或
各乡镇卫生院采样点采样检测。
中高风险地区来(返)县人员
点对点转运、集中隔离。
↓↓↓
致全县广大市民朋友的一封信
广大市民朋友:
当前,奥密克戎变异毒株已在全球广泛传播,全球新冠肺炎疫情形势再次进入到快速发展阶段。我国面临较大的“外防输入,内防反弹”压力。近期,全国多省出现本土病例,新增感染者再创高峰,我省也出现阳性感染者。广大市民要保持警惕,紧绷疫情防控这根弦,为防范疫情输入,保障人民群众身体健康,现对广大市民提出如下疫情防控建议:
一、增强风险防范意识。鉴于国内多地出现疫情,请您和您的家人近期非必要不离境,不前往中高风险地区和有本土阳性病例报告的地区。如确需前往,请务必做好个人防护。
二、遵守疫情防控规定。根据防控要求,由县火车站自省外来(返)县人员在火车站采样点第一时间采样检测;由其他途径自省外来(返)县人员第一时间到县人民医院或各乡镇卫生院采样点采样检测。中高风险地区来(返)县人员点对点转运、集中隔离。低风险地区自省外来(返)县人员,需携带出发地48小时内核酸检测阴性证明,在抵县前须主动向社区(村组)、单位报备,抵县后点对点闭环管理,落实疫情防控最新政策要求。一旦出现发热、干咳、乏力、咽痛、嗅(味)觉减退、腹泻等症状,在做好个人防护前提下,及时就近到发热门诊就诊,并主动告知近期旅居史和相关人员接触史,不建议自行购买药品服用。期间减少不必要的人群聚集活动,避免前往人员密集、人流量大、空间密闭的场所,规范佩戴口罩。
三、减少聚集性活动。大型会议会展或*会集**活动,非必要不举办。提倡“白事简办,红事缓办,宴会不办”,家庭聚餐聚会等不超过10人,承办5桌以上宴会等聚餐活动的餐饮单位须向市场监管部门报备,严格做好疫情防控工作。自行举办5桌以上宴会等聚餐活动的个人,须向属地社区居委会或村委会报备,落实属地疫情防控规定。举办50人以上会议、聚会等聚集性活动的单位或组织方,必须事先制定疫情防控方案和预案,提前向举办地疫情防控指挥部或行业主管部门报备,全程严格落实疫情防控措施。公职人员、*党**员干部要带头不参加聚集性活动,带头做好疫情防控宣传教育引导工作。
四、保持文明生活习惯。请您在日常生活中坚持做到勤洗手、戴口罩、用公筷、多通风,保持“一米线”社交距离,尽量不要在人员密集场所扎堆。在前往密集和封闭场所时,要坚持科学规范佩戴一次性医用外科口罩(尤其是在乘坐公共交通工具和在公共场所活动时),进入公共场所就积极配合进行体温测量、健康码(行程码)查验等防控措施。
五、谨慎收拆邮件快件。广大市民群众应尽量减少网购、代购、海淘进口产品,尽量避免购买来自境外或国内中高风险地区商品。如收到境外或国内中高风险地区邮件快件时,应做好个人防护,正确戴口罩和一次性手套,减少直接接触;尽量在户外通风处拆件,“消一层、撕一层”,使用75%医用酒精或500毫克/升的含氯消毒剂等擦拭或喷洒消毒外包装及内件,将邮件包装按照垃圾分类中“其他垃圾”处理,处理完毕后及时进行手消毒或清洗双手。
六、积极接种新冠疫苗。接种疫苗是预防新冠肺炎的有效措施,能够降低感染率、重症率和病死率,符合接种条件的广大群众,请尽早主动完成新冠病毒疫苗的全程接种,已完成疫苗全程接种6个月以上的人群,尽快接种新冠疫苗加强针。
疫情未结束,防护勿松懈,守护好我们的家园,是我们共同的责任和义务。德安县疫情防控政策咨询电话:0792-4360396;投诉举报电话:0792-4360370。
祝您身体健康、工作顺利、万事顺意!
德安县新型冠状病毒感染的肺炎
疫情防控应急指挥部办公室
2022年3月15日
(上下滑动可查看)
柴桑区
省外来(返)区人员
要按照“应检尽检”原则,
24 小时内主动开展核酸检测,
检测结果未出前
不参加聚集性活动和乘坐公共交通工具。
有中高风险地区旅居史的来(返)区人员,
按照填平补齐原则,
实行“14天集中隔离+7天居家健康监测”,
并按规定进行核酸检测。
↓↓↓
柴桑区管控措施
1.省外来(返)区人员要按照“应检尽检”原则,24小时内主动开展核酸检测,检测结果未出前不参加聚集性活动和乘坐公共交通工具。如您乘坐火车从省外来(返)区,可在出站口进行核酸检测。乘坐其他交通工具从省外来(返)区,可到就近的核酸检测采样点进行采样。
2.境外来(返)区人员,在第一入境点集中隔离期满的,提前三天向所属社区(村组)、单位报备行程信息,统一由区疫情防控指挥部安排车辆闭环转运至区集中隔离点,继续落实“7 天集中隔离+7 天居家健康监测”,居家第 3、7 天各开展1次核酸检测。
3.有中高风险地区旅居史的来(返)区人员,按照填平补齐原则,实行“14 天集中隔离+7 天居家健康监测”,并按规定进行核酸检测。
4.有本土病例(或核酸阳性检出者)报告的县(市、区)旅居史的来(返)区人员,按照填平补齐原则,实行“7 天集中隔离+7 天居家健康监测”,居家第 3、7 天各开展1次核酸检测。
5.对有中高风险地区和有本土病例报告的所在设区市其他县(市、区)旅居史的来(返)区人员,应提供 48 小时内核酸检测阴性证明,不能提供的需 24 小时内开展1次核酸检测,按照填平补齐原则实行 7 天居家健康监测。
一、不前往中高风险地区和有本土病例报告的地区所在市级行政区,如确需前往,请务必做好个人防护。从上述地区来(返)区人员,提前主动向目的地社区(村组)报备;到达目的地后,应及时主动向所在社区(村组)、单位、入住酒店报告,并配合当地落实相关防控措施。非必须不从境外新冠疫情高风险地区采购物资商品入境,个人接触相关物品,收阅国际快递、邮件前、后应做好手卫生和消毒工作。从事冷链相关、境外物品收发工作人员应加强个人防护和防控管理。
二、有下列地区所在市级行政区旅居史来(返)区人员到达属地后应第一时间主动向所在社区(村组)、单位、入住酒店报告,并按照属地要求落实管控措施。
三、请来(返)区人员密切关注国内新冠疫情中高风险地区信息动态,了解新冠病毒感染者的活动轨迹,若发现本人有以下情形之一,请第一时间主动向所在地社区(村组)、单位、入住酒店报告,接受管理,配合做好核酸检测、健康监测、集中(居家)隔离管理等事项:
1、近14天到过中高风险地区或有本土疫情报告的城市;
2、与确诊病例、无症状感染者同乘交通工具或活动轨迹有交集;
3、健康码出现红码或黄码等。
四、当前,疫情防控形势依然严峻,坚持非必需不出境,不前往中高风险地区和有阳性检测者报告的地区。外出时应保持高度警惕,严格做好个人防护,省外来(返)区到达属地后须主动向所在社区(村组)、单位报告,24小时内主动进行核酸检测,抵区14天内做好个人健康监测,一旦出现发热、干咳、乏力、咽痛、嗅(味)觉减退、腹泻等症状,在做好个人防护前提下,及时就近到发热门诊就诊,并主动告知近期旅居史和相关人员接触史,不建议自行购买药物服用。14天内避免参加聚集聚餐活动,避免前往人员密集、人流量大、空间密闭的场所。
(上下滑动可查看)
庐山市
经市疫情防控指挥部研究决定,
继续对省外来(返)庐人员
进行免费核酸检测,
并严格落实健康监测要求。
具体通告如下
↓↓↓
1.由庐山市长途汽车站自省外入庐人员在长途汽车站出站口临时采样点第一时间采样检测;由其他途径自省外入庐人员第一时间到各乡镇卫生院采样点采样检测,并同步向所在乡镇、社区(村组)、单位或入住酒店报告。
2.中高风险地区入庐人员点对点转运、集中隔离。低风险地区自省外入庐人员抵庐后实行“3+2健康管理”(入庐后第一时间进行核酸检测,居家健康监测3天,第三天再进行一次核酸检测,检测结果阴性后方可有序流动)。一旦出现发热、干咳、乏力、咽痛、嗅(味)觉减退、腹泻等症状,立即向所在乡镇、社区(村组)、单位或入住酒店报告,由120转运至市人民医院就诊筛查。
庐山市疫情防控指挥部办公室24小时电话:0792-2666201
特此通告
庐山市新型冠状病毒感染的肺炎疫情
防控应急指挥部办公室
2022年3月14日
(上下滑动可查看)
彭泽县
经县疫情防控指挥部研究决定,
继续对省外来(返)彭人员
进行免费核酸检测,
并严格落实健康监测要求。
具体通告如下
↓↓↓
关于严格实行省外来(返)彭人员
免费核酸检测和健康监测的通告
当前,全球疫情仍处高位流行,国内疫情多点暴发,疫情输入风险持续上升。经县疫情防控指挥部研究决定,继续对省外来(返)彭人员进行免费核酸检测,并严格落实健康监测要求。具体通告如下:
1.由彭泽火车站自省外入彭人员在火车站广场临时采样点第一时间采样检测;由其他途径自省外入彭人员第一时间到县人民医院、县中医医院或各乡镇卫生院采样点采样检测(24小时服务),并同步向所在乡镇、社区(村组)、单位或入住酒店报告。
2.中高风险地区入彭人员点对点转运、集中隔离。低风险地区自省外入彭人员抵彭核酸检测阴性后健康监测3天,一旦出现发热、干咳、乏力、咽痛、嗅(味)觉减退、腹泻等症状,立即向所在乡镇、社区(村组)、单位或入住酒店报告,由120转运至县人民医院就诊筛查。
彭泽县疫情防控指挥部办公室24小时电话:0792-5662332
彭泽县疾病预防控制中心24小时咨询电话:0792-5666947
特此通告
彭泽县新冠肺炎疫情防控应急指挥部办公室
2022年3月14日

(上下滑动可查看)
永修县
为方便全县广大市民
及时就近进行新冠病毒核酸采样,
经研究决定,
在现有22个核酸采样点的基础上,
增设2个临时核酸采样点。
↓↓↓
永修县关于增设临时核酸采样点的公告
亲爱的市民朋友:
当前全球疫情仍处于奥密克戎疫情传播的高峰期,国内疫情呈现点多、面广、频发的特点,疫情形势依然严峻,存在长期性、复杂性和不确定性。为方便全县广大市民及时就近进行新冠病毒核酸采样,经研究决定,在现有22个核酸采样点的基础上,增设2个临时核酸采样点。
采样点一。地址:福银高速永修出入口处,工作时间为上午8:00至晚上23:00;
采样点二。地址:富民新村高速路口旁(老高速路口停车场内),工作时间为8:00至下午18:00。
永修县新型冠状病毒感染的肺炎疫情防控
应急指挥部办公室
2022年3月15日
(上下滑动可查看)
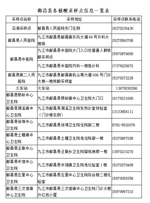
都昌县
经县疫情防控指挥部研究决定,
继续对省外来(返)县人员
进行免费核酸检测,
并严格落实健康监测要求。
↓↓↓
当前,全球疫情仍处高位流行,国内疫情多点暴发,疫情输入风险持续上升。经县疫情防控指挥部研究决定,继续对省外来(返)县人员进行免费核酸检测,并严格落实健康监测要求。
具体通告如下:
1.由都昌蔡岭火车站自省外入县人员在火车站广场临时采样点第一时间采样检测;由其他途径自省外入县人员第一时间到县人民医院、县中医院、县二院或各乡镇卫生院采样点采样检测(24小时服务),并同步向所在乡镇、社区(村组)、单位或入住酒店报告。
2.中高风险地区入县人员点对点转运、集中隔离。低风险地区自省外入县人员抵县核酸检测阴性后健康监测3天,一旦出现发热、干咳、乏力、咽痛、嗅(味)觉减退、腹泻等症状,立即向所在乡镇、社区(村组)、单位或入住酒店报告,由120转运至县人民医院就诊筛查。
都昌县疫情防控指挥部办公室24小时电话:0792-5218176
都昌县疾病预防控制中心24小时咨询电话:0792-5230223
特此通告
都昌县新冠肺炎疫情防控应急指挥部办公室
2022年3月14日

(上下滑动可查看)
瑞昌市
坚持非必需不出境,
不前往中高风险地区
和有阳性检测者报告的地区。
省外来(返)瑞到达属地后
须主动向所在社区(村组)、单位报告,
24小时内主动进行核酸检测。
↓↓↓
一、不前往中高风险地区和有本土病例报告的地区所在市级行政区,如确需前往,请务必做好个人防护。从上述地区来(返)瑞人员,提前主动向目的地社区(村组)报备;到达目的地后,应及时主动向所在社区(村组)、单位、入住酒店报告,并配合当地落实相关防控措施。非必须不从境外新冠疫情高风险地区采购物资商品入境,个人接触境外物品、收阅国际快递、邮件前、后应做好手卫生和消毒工作。从事冷链、境外物品收发相关工作人员应加强个人防护和防控管理。
二、有下列地区所在市级行政区旅居史来(返)瑞人员到达属地后应第一时间主动向所在社区(村组)、单位、入住酒店报告,并按照要求落实管控措施。
|
地 区 |
开始排查时间 |
||
|
安徽 |
滁州市 |
南谯区(新增) |
3月10日 |
|
安庆市 |
迎江区 |
3月5日 |
|
|
北京 |
朝阳区 |
小红门乡 |
3月2日 |
|
麦子店街道 |
3月5日 |
||
|
双井街道(新增) |
3月2日 |
||
|
豆各庄乡 |
2月22日 |
||
|
大兴区 |
亦庄镇 |
3月5日 |
|
|
西红门街道 |
3月6日 |
||
|
门头沟区 |
永定镇 |
3月7日 |
|
|
顺义区 |
空港街道 |
3月7日 |
|
|
海淀区 |
清河街道 |
2月22日 |
|
|
花园路街道 |
2月27日 |
||
|
海淀街道 |
2月22日 |
||
|
中关村街道 |
2月22日 |
||
|
甘肃 |
白银市 |
景泰县 |
2月20日 |
|
白银区 |
2月20日 |
||
|
天水市 |
秦州区 |
3月5日 |
|
|
酒泉市 |
金塔县 |
3月3日 |
|
|
兰州市 |
城关区 |
2月20日 |
|
|
红古区 |
2月20日 |
||
|
安宁区 |
2月20日 |
||
|
榆中县 |
2月20日 |
||
|
七里河区 |
2月20日 |
||
|
兰州新区 |
2月20日 |
||
|
临夏州 |
康乐县 |
3月5日 |
|
|
广东 |
东莞市 |
常平镇 |
2月14日 |
|
大朗镇 |
2月11日 |
||
|
松山湖 |
2月25日 |
||
|
东坑镇(新增) |
2月27日 |
||
|
虎门镇 |
2月14日 |
||
|
广州市 |
越秀区 |
2月28日 |
|
|
白云区 |
3月1日 |
||
|
河源市 |
东源县 |
2月20日 |
|
|
惠州市 |
大亚湾区 |
3月2日 |
|
|
惠东县 |
2月16日 |
||
|
深圳市 |
罗湖区 |
2月1日 |
|
|
宝安区 |
2月16日 |
||
|
福田区 |
2月2日 |
||
|
龙华区 |
2月11日 |
||
|
南山区 |
2月10日 |
||
|
盐田区 |
2月16日 |
||
|
*江阳**市 |
江城区 |
3月3日 |
|
|
中山市 |
沙溪镇(新增) |
3月7日 |
|
|
广西 |
百色市 |
那坡县 |
2月18日 |
|
崇左市 |
龙州县 |
3月7日 |
|
|
凭祥市 |
3月1日 |
||
|
大新县 |
3月7日 |
||
|
钦州市 |
钦南区(新增) |
2月27日 |
|
|
柳州市 |
柳江区 |
3月10日 |
|
|
防城港市 |
东兴市 |
2月11日 |
|
|
防城区 |
2月12日 |
||
|
河北 |
保定市 |
清苑区 |
3月2日 |
|
邯郸市 |
成安县 |
2月19日 |
|
|
邯山区 |
2月16日 |
||
|
沧州市 |
青县 |
2月22日 |
|
|
运河区 |
2月25日 |
||
|
新华区 |
3月4日 |
||
|
肃宁县 |
3月4日 |
||
|
沧县 |
3月4日 |
||
|
河间市 |
3月4日 |
||
|
廊坊市 |
安次区 |
2月24日 |
|
|
石家庄 |
高新区 |
2月27日 |
|
|
邢台市 |
清河县 |
2月16日 |
|
|
黑龙江 |
牡丹江市 |
绥芬河市 |
2月13日 |
|
哈尔滨市 |
香坊区 |
3月5日 |
|
|
道外区 |
2月14日 |
||
|
黑河市 |
爱辉区 |
2月14日 |
|
|
吉林 |
吉林市 |
昌邑区 |
2月16日 |
|
龙潭区 |
2月16日 |
||
|
船营区 |
2月16日 |
||
|
经开区 |
2月16日 |
||
|
蛟河市 |
2月16日 |
||
|
桦甸市 |
2月16日 |
||
|
高新区 |
2月16日 |
||
|
丰满区 |
2月16日 |
||
|
辽源市 |
西安区 |
2月28日 |
|
|
梅河口 |
梅河口市 |
2月21日 |
|
|
四平市 |
伊通县 |
3月3日 |
|
|
松原市 |
长岭镇 |
3月6日 |
|
|
延边州 |
珲春市 |
2月14日 |
|
|
安图县 |
2月24日 |
||
|
汪清县 |
3月1日 |
||
|
敦化市 |
3月3日 |
||
|
长春市 |
朝阳区(新增) |
2月27日 |
|
|
净月区(新增) |
2月27日 |
||
|
经开区(新增) |
2月27日 |
||
|
九台区 |
2月16日 |
||
|
长春新区 |
2月16日 |
||
|
江苏 |
连云港 |
连云区 |
2月18日 |
|
灌云县 |
2月18日 |
||
|
东海县 |
3月3日 |
||
|
开发区 |
2月18日 |
||
|
海州区 |
2月18日 |
||
|
扬州市 |
经开区 |
3月7日 |
|
|
常州市 |
钟楼区(新增) |
2月27日 |
|
|
新北区(新增) |
2月27日 |
||
|
泰州市 |
泰兴市(新增) |
3月10日 |
|
|
宿迁市 |
宿城区(新增) |
3月4日 |
|
|
南京市 |
江宁区 |
3月6日 |
|
|
徐州市 |
睢宁县 |
2月17日 |
|
|
辽宁 |
沈阳市 |
沈河区 |
3月4日 |
|
阜新市 |
海州区 |
3月6日 |
|
|
丹东市 |
振安区 |
3月7日 |
|
|
东港市 |
3月2日 |
||
|
内蒙古 |
阿拉善盟 |
阿拉善左旗 |
3月7日 |
|
高新技术产业开发区 |
3月7日 |
||
|
鄂尔多斯市 |
东胜区 |
3月3日 |
|
|
呼和浩特市 |
回民区 |
2月1日 |
|
|
赛罕区 |
2月1日 |
||
|
土默特左旗 |
2月1日 |
||
|
新城区 |
2月1日 |
||
|
玉泉区 |
2月1日 |
||
|
呼伦贝尔市 |
满洲里 |
2月18日 |
|
|
山东 |
青岛市 |
黄岛区 |
2月14日 |
|
莱西市 |
2月18日 |
||
|
威海市 |
高新区 |
2月21日 |
|
|
环翠区 |
2月21日 |
||
|
经开区 |
2月21日 |
||
|
荣成市 |
2月21日 |
||
|
文登区 |
2月21日 |
||
|
淄博市 |
桓台县 |
2月22日 |
|
|
文昌湖区(新增) |
2月22日 |
||
|
周村区 |
2月22日 |
||
|
德州市 |
平原县 |
2月24日 |
|
|
禹城市 |
2月24日 |
||
|
聊城市 |
高唐县(新增) |
3月10日 |
|
|
滨州市 |
滨城区(新增) |
2月27日 |
|
|
邹平市(新增) |
2月27日 |
||
|
潍坊市 |
潍城区 |
3月4日 |
|
|
运城市 |
临猗县 |
3月4日 |
|
|
陕西 |
宝鸡市 |
渭滨区 |
3月1日 |
|
金台区 |
3月1日 |
||
|
汉中市 |
略阳县 |
3月1日 |
|
|
西安市 |
碑林区 |
3月1日 |
|
|
莲湖区 |
3月1日 |
||
|
曲江新区 |
3月1日 |
||
|
新城区 |
3月1日 |
||
|
上海 |
宝山区 |
大场镇 |
2月14日 |
|
高境镇 |
2月14日 |
||
|
顾村镇 |
2月14日 |
||
|
杨行镇 |
2月14日 |
||
|
罗店镇 |
2月14日 |
||
|
淞南镇 |
2月15日 |
||
|
庙行镇 |
2月14日 |
||
|
吴淞街道 |
2月14日 |
||
|
友谊路街道 |
2月14日 |
||
|
月浦镇 |
2月14日 |
||
|
张庙街道 |
2月14日 |
||
|
奉贤区 |
金汇镇 |
2月14日 |
|
|
青村镇 |
2月14日 |
||
|
黄浦区 |
五里桥街道 |
2月14日 |
|
|
半淞园路街道 |
2月14日 |
||
|
豫园街道 |
2月14日 |
||
|
南京东路街道 |
2月14日 |
||
|
打浦桥街道 |
2月14日 |
||
|
瑞金二路街道 |
2月14日 |
||
|
嘉定区 |
华亭镇 |
2月14日 |
|
|
菊园新区 |
2月14日 |
||
|
安亭镇 |
2月14日 |
||
|
新成路街道 |
2月14日 |
||
|
嘉定工业区 |
2月14日 |
||
|
徐行镇 |
2月14日 |
||
|
嘉定镇街道 |
2月14日 |
||
|
江桥镇 |
2月14日 |
||
|
马陆镇 |
2月14日 |
||
|
南翔镇 |
2月14日 |
||
|
静安区 |
北站街道 |
2月14日 |
|
|
彭浦镇 |
2月14日 |
||
|
南京西路街道 |
2月14日 |
||
|
曹家渡街道 |
2月14日 |
||
|
宝山路街道 |
2月14日 |
||
|
芷江西路街道 |
2月14日 |
||
|
金山区 |
金山卫镇 |
2月14日 |
|
|
闵行区 |
梅陇镇 |
2月14日 |
|
|
七宝镇 |
2月14日 |
||
|
古美街道 |
2月14日 |
||
|
浦锦街道 |
2月14日 |
||
|
江川路街道 |
2月14日 |
||
|
新虹街道 |
2月14日 |
||
|
颛桥镇 |
2月14日 |
||
|
马桥镇 |
2月14日 |
||
|
浦江镇 |
2月14日 |
||
|
华漕镇 |
2月14日 |
||
|
莘庄镇 |
2月14日 |
||
|
吴泾镇 |
2月14日 |
||
|
浦东新区 |
惠南镇 |
2月14日 |
|
|
沪东新村街道 |
2月14日 |
||
|
金杨新村街道 |
2月14日 |
||
|
南码头路街道 |
2月14日 |
||
|
塘桥街道 |
2月14日 |
||
|
上钢新村街道 |
2月14日 |
||
|
洋泾街道 |
2月14日 |
||
|
宣桥镇 |
2月14日 |
||
|
高东镇 |
2月14日 |
||
|
浦兴路街道 |
2月14日 |
||
|
花木街道 |
2月14日 |
||
|
川沙新镇 |
2月14日 |
||
|
祝桥镇 |
2月14日 |
||
|
普陀区 |
石泉街道 |
2月14日 |
|
|
真如镇街道 |
2月14日 |
||
|
桃浦镇 |
2月14日 |
||
|
宜川街道 |
2月14日 |
||
|
杨浦区 |
五角场街道 |
2月14日 |
|
|
虹口区 |
欧阳路街道 |
2月14日 |
|
|
江湾镇 |
2月14日 |
||
|
广中路街道 |
2月14日 |
||
|
四川北路街道 |
2月14日 |
||
|
青浦区 |
华新镇 |
2月14日 |
|
|
夏阳街道 |
2月14日 |
||
|
赵巷镇 |
2月14日 |
||
|
徐泾镇 |
2月14日 |
||
|
松江区 |
九里亭街道 |
2月14日 |
|
|
岳阳街道 |
2月14日 |
||
|
洞泾镇 |
2月14日 |
||
|
车墩镇 |
2月14日 |
||
|
中山街道 |
2月14日 |
||
|
新桥镇 |
2月14日 |
||
|
泗泾镇 |
2月14日 |
||
|
徐汇区 |
漕河泾街道 |
2月14日 |
|
|
虹梅路街道 |
2月14日 |
||
|
凌云路街道 |
2月14日 |
||
|
天平路街道 |
2月14日 |
||
|
长桥街道 |
2月14日 |
||
|
华泾镇 |
2月14日 |
||
|
龙华街道 |
2月14日 |
||
|
梅陇三村 |
2月14日 |
||
|
田林街道 |
2月14日 |
||
|
宛平南路 |
2月14日 |
||
|
徐家汇街道 |
2月14日 |
||
|
长宁区 |
仙霞新村街道 |
2月14日 |
|
|
新华路街道 |
2月14日 |
||
|
新泾镇 |
2月14日 |
||
|
江苏路街道 |
2月14日 |
||
|
天津 |
滨海新区 |
新北街 |
2月24日 |
|
塘沽街 |
2月24日 |
||
|
津南区 |
双桥河镇 |
2月24日 |
|
|
咸水沽镇 |
2月24日 |
||
|
葛沽镇 |
2月24日 |
||
|
双港镇 |
2月24日 |
||
|
八里台镇 |
2月24日 |
||
|
东丽区 |
新立街道 |
2月24日 |
|
|
红桥区 |
和苑街 |
2月24日 |
|
|
西沽街 |
2月24日 |
||
|
武清区 |
王庆坨镇 |
2月24日 |
|
|
东蒲洼街 |
2月24日 |
||
|
汊沽港镇 |
2月24日 |
||
|
南开区 |
嘉陵道街 |
2月24日 |
|
|
河西区 |
天塔街 |
2月24日 |
|
|
东海街 |
2月24日 |
||
|
西青区 |
中北镇 |
2月24日 |
|
|
张家窝镇 |
2月24日 |
||
|
西营门街 |
2月24日 |
||
|
精武镇 |
2月23日 |
||
|
云南 |
保山市 |
腾冲市 |
2月17日 |
|
德宏州 |
陇川县 |
2月18日 |
|
|
瑞丽市 |
2月2日 |
||
|
昆明市 |
呈贡区 |
2月28日 |
|
|
临沧市 |
耿马县 |
2月24日 |
|
|
镇康县 |
2月10日 |
||
|
浙江 |
杭州市 |
滨江区 |
2月20日 |
|
临平区 |
2月24日 |
||
|
余杭区 |
2月24日 |
||
|
上城区 |
2月20日 |
||
|
湖州市 |
吴兴区 |
3月2日 |
|
|
嘉兴市 |
平湖市 |
2月27日 |
|
|
嘉善县 |
2月18日 |
||
|
衢州市 |
开化县 |
2月20日 |
|
|
温州市 |
鹿城区 |
2月24日 |
|
|
苍南县 |
2月16日 |
||
|
河南 |
濮阳市 |
清丰县 |
2月25日 |
|
华龙区 |
3月6日 |
||
|
青海 |
西宁市 |
城北区 |
3月6日 |
|
福建 |
泉州市 |
丰泽区(新增) |
2月27日 |
|
漳州市 |
台商投资区 |
2月25日 |
|
|
重庆 |
沙坪坝区 |
虎溪街道 |
2月25日 |
|
贵州 |
遵义市 |
务川县 |
3月6日 |
三、请来(返)瑞人员密切关注国内新冠疫情中高风险地区信息动态,了解新冠病毒感染者的活动轨迹,若发现本人有以下情形之一,请第一时间主动向所在地社区(村组)、单位、入住酒店报告,接受管理,配合做好核酸检测、健康监测、集中(居家)隔离管理等事项:
1、近14天到过中高风险地区或有本土疫情报告的城市;
2、与确诊病例、无症状感染者同乘交通工具或活动轨迹有交集;
3、健康码出现红码或黄码等。
四、当前,疫情防控形势依然严峻,坚持非必需不出境,不前往中高风险地区和有阳性检测者报告的地区。外出时应保持高度警惕,严格做好个人防护,省外来(返)瑞到达属地后须主动向所在社区(村组)、单位报告,24小时内主动进行核酸检测,抵瑞14天内做好个人健康监测,一旦出现发热、干咳、乏力、咽痛、嗅(味)觉减退、腹泻等症状,在做好个人防护前提下,及时就近到发热门诊就诊,并主动告知近期旅居史和相关人员接触史,不建议自行购买药物服用。14天内避免参加聚集聚餐活动,避免前往人员密集、人流量大、空间密闭的场所。
五、相较2022年3月11日,山西省太原市尖草坪区、广东省中山市坦洲镇、海南省三亚市海棠区、黑龙江佳木斯市向阳区、山东省烟台市芝罘区、山西省晋中市太谷区(返)瑞人员,按低风险地区人员管控要求实施。
(上下滑动可查看)
共青城市
经市疫情防控指挥部研究决定,
继续对省外来(返)共青城人员
进行免费核酸检测,
并严格落实健康监测要求。
↓↓↓
共青城市
关于严格实行省外返回共青城人员
免费核酸检测和健康监测的通告
当前,全球疫情仍处高位流行,国内疫情多点暴发,疫情输入风险持续上升。经市疫情防控指挥部研究决定,继续对省外来(返)共青城人员进行免费核酸检测,并严格落实健康监测要求。具体通告如下:
1、由共青城市火车站自省外入共青城人员在火车站广场临时采样点第一时间采样检测;由其他途径自省外入共青城人员第一时间到市人民医院、新市医院或各乡镇卫生院采样点采样检测(24小时服务),并同步向所在街道、乡镇、社区 (村组)、单位或入住酒店报告。
2、中高风险地区入市人员点对点转运、集中隔离。低风险地区自省外入共青城人员抵达共青城核酸检测阴性后健康监测3天,一旦出现发热、干咳、乏力、咽痛、嗅(味)觉减退、腹泻等症状,立即向所在乡镇、社区(村组)、单位或入住酒店报告,由120转运至市人民医院就诊筛查。
特此通告
共青城市疫情防控指挥部办公室24小时电话:0792-4343796
共青城市疾病预防控制中心24小时咨询电话:0792-4342023
共青城市新冠肺炎疫情防控应急
指挥部办公室
3月16日
(上下滑动可查看)
疫情防控,人人有责
每个人都是
自己健康的“第一责任人”
做好日常生活中的个人防护
在保护好自己健康的同时
一起助力 守护九江