(报告出品方/分析师:申万宏源证券 宋涛 马昕晔)
1. 华恒生物:持续成长的规模化生物制造领先企业
1.1 专注生物制造领域,规模化生产小品种氨基酸
公司是利用生物制造规模化生产小品种氨基酸的全球领先企业。
安徽华恒生物科技股份有限公司成立于 2005 年,于 2013 年完成股份制改革,2021 年在科创板挂牌上市。

自成立以来,公司就专注于小品种氨基酸及其衍生物的研发、生产和销售,以合成生物技术 为核心,建成发酵法和酶法两大技术平台,主要产品包括丙氨酸系列产品(L-丙氨酸、DL-丙氨酸、β-丙氨酸)、L-缬氨酸、D-泛酸钙和熊果苷(α-熊果苷和β-熊果苷)等,可广泛应用于日化、医药及保健品、食品添加剂、饲料等众多领域。
公司丙氨酸系列产品生产规模位居国际前列,是全球首家实现厌氧发酵法规模化生产 L-丙氨酸的企业,市场份额全球第一。
2019 年,工信部和工经联将公司 L-丙氨酸认定为制造业单项冠军产品。
2022 年,公司全资子公司秦皇岛华恒被认定为国家级专精特新“小巨人”企业。


产品产能持续扩张,业务朝着多元化方向发展。
公司拥有秦皇岛、合肥及巴彦卓尔三大生产基地,秦皇岛基地以可再生葡萄糖为原料通过厌氧发酵法生产 L-丙氨酸,年产能达 2.1 万吨,募投项目“发酵法丙氨酸 5000 吨/年技改扩产项目“在对原有生产线进行技改的同时新增 0.5 万吨产能,进一步夯实了公司在丙氨酸相关行业的龙头地位;合肥基地是公司酶法工艺平台,产品种类较为丰富,包括 2000 吨 L-丙氨酸、2500 吨 DL-丙氨酸、2000 吨β-丙氨酸、300 吨 D-泛酸钙、100 吨α-熊果苷等。
2021 年 8 月,公司投资建设 7000 吨β-丙氨酸衍生物项目,该项目投产的β-丙氨酸部分用于生产 D-泛酸钙,部分直接外售,预计将于 2023 年全部投产;巴彦卓尔基地定位为公司大发酵平台,募投项目”交替年产 2.5 万吨丙氨酸、缬氨酸项目“目前也已建成投产,新产品 L-缬氨酸的放量给公司带来显著增量。
此外公司还投资建设”年产 1.6 吨三支链氨基酸及其衍生物项目“,继续完善三支链氨基酸品种(L-亮氨酸、L-异亮氨酸、L-缬氨酸),扩大公司业务范围,并形成协同效应,目前项目装置已建设完成,预计将于 2023 年逐步投产。

布局发酵法丁二酸、PDO 等产品,切入新材料领域大市场,助力我国材料行业向生物制造转型。
今年 9 月公司发布公告,与杭州欧合生物签署《技术许可合同》,欧合生物将其拥有的“发酵法生产丁二酸”的相关技术授权公司使用。10 月 28 日,公司发布定增预案,拟募集资金用于“年产 5 万吨生物基丁二酸及生物基产品原料生产基地建设项目”以及“年产 5 万吨生物基苹果酸生产建设项目”。
其中丁二酸最重要的下游是用于生产生物降解材料 PBS,而 PBS 向生物基转化的源头则是其主要合成原料丁二酸向生物基转化,公司用绿色科技破解白色污染难题,有助于我国材料行业向生物制造转型。同时公司向产业链上游延伸,规划 60 万吨玉米深加工装置,实现核心原材料的自产,提高生产效率、降低生产成本,持续增强公司竞争力。
此外,公司拟向智合生物增资,持有其 25%的股份,并通过其他股东向公司委托表决权等方式拥有智合生物 100%的表决权,并实际控制智合生物。
智合生物拥有发酵法 1,3-丙二醇(PDO)、发酵法玫瑰精油等技术,公司依托自身菌种迭代、工艺放大等经验,有望推动这些产品的产业化。
12 月 7 日,公司发布公告,投资不超过 4 亿,建设“生物法年产 5 万吨 PDO 建设项目“。PDO 作为重要的单体和中间体,下游主要产品新型聚酯 PTT 性能优越,有望部分替代 PET/PBT 等传统聚酯,市场前景广阔。目前国内 PDO 进口依赖度高,公司此项目有望有助于解决 PTT 生产过程中的“卡脖子材料”问题。

公司股权结构清晰。
公司的实际控制人为郭恒华,截至 2022 年三季报,郭恒华女士直接持有公司 19.84%的股份,并通过三和投资和恒润华业间接控制公司 10%及 3.19%的股份,同时其一致行动人郭恒平持有公司 2.22%的股份。
此外,公司首席科学家张学礼研究员直接持有公司 3.40%的股份。

股权激励计划绑定公司核心人才,助力公司长期发展。
2021 年 12 月,公司向 30 名激励对象授予 102.10 万股限制性股票,约占公司股本总额的 0.95%。其中,公司董事长及总经理郭恒华、董事及首席科学家张学礼、董事及副总张冬竹、财务总监兼董秘樊义均获得 10 万股。这次激励计划有效地将股东利益、公司利益和核心团队个人利益结合在一起,使各方共同关注公司的长远发展,提升公司的市场竞争能力与可持续发展能力。

1.2 公司业绩稳步增长,具有较高的盈利安全垫
公司业绩快速增长,盈利能力迈上新台阶。
2021 年,公司新产品 L-缬氨酸快速放量,推动业绩大幅增长,全年实现营业收入 9.54 亿元,同比增长 95.81%,实现归母净利润 1.68 亿元,同比增长 38.92%。
2022 年以来,公司业绩维持高速增长态势,前三季度实现营业收入 9.84 亿元,同比增长 58.38%,实现归母净利润 2.17 亿元,同比增长 112.61%,公司发展迈入新阶段。

L-丙氨酸是公司营收和利润的主要来源,L-缬氨酸放量带来跨越式增长。
此前 L-丙氨酸产品一直是公司营收和利润的主要来源,产能产量持续增长,其中发酵法长期占据 L-丙氨酸产品收入的 90%以上。
公司依托自身较强的技术研发优势以及开发 L-丙氨酸产品时 积累的丰富经验,将发酵法和酶法生产工艺逐渐拓展到其他产品种类。
2021 年随着 L-缬氨酸产品的快速放量,公司业绩迎来新爆点,同时β-丙氨酸、D-泛酸钙等产品收入提升,逐步形成了多元化增长势头,公司的产品结构不断优化,抗风险能力有效增强。

海内外市场持续开发,核心客户覆盖多家优质企业。
巴斯夫是世界最大的化工企业之一,其新型绿色螯合剂 MGDA 的生产规模全球第一,公司发酵法 L-丙氨酸产品是其最佳原材料选择,自 2013 年以来,公司便与巴斯夫建立了长期、稳定、共赢的合作关系。
2017-2020 年,公司向巴斯夫的销售额占营业收入的比例均超过 40%,尤其是 2018 年 占比超过了一半,达到了 54.39%。
此外,在境外市场,公司与味之素、伊藤忠、德之馨等知名企业也保持着良好的合作关系。同时公司在国内市场持续开拓,与多家优质化工、制药企业如诺力昂、天新药业、华中药业、华海药业等建立了长期业务往来,收入占比不断提升。
2021 年,随着公司海内外市场的持续开发,公司严重依赖少数客户的情形大幅改善,前五大客户占比开始下滑,第一大客户巴斯夫的销售额占比降至 20%。

技术工艺迭代升级,公司利润率水平不断提升。
2011 年公司成功突破厌氧法发酵生产 L-丙氨酸技术,推动公司盈利水平大幅提升。之后公司不断突破技术瓶颈,在降低原有产品成本的同时加速高附加值的新产品产业化落地,综合毛利率一直维持在较高水平。
2019 年,公司创造性地实现了以廉价易得的丙烯酸为原料酶法生产β-丙氨酸的技术突破, 替代了高成本的 L-天冬氨酸酶法脱羧技术,实现了β-丙氨酸生物制造技术工艺的升级和迭 代,有效降低产品成本,使得β-丙氨酸的毛利率从 2018 年的-5.3%大幅提升至 36.0%;
2017 年公司实现了以蔗糖和对苯二酚为原料酶法生产α-熊果苷的技术产业化,2019 年公司实现了以自产的β-丙氨酸为原料生产 D-泛酸钙的技术产业化,2021 年公司实现了β-熊果苷的技术产业化,这些高附加值新品的成功产业化增强了公司持续盈利能力。
2021 年,由于原材料采购价格上涨,公司利润水平出现较明显下滑。2022 年以来,公司上调丙氨酸产品价格,L-缬氨酸工艺持续优化,公司利润率逐步回升。

1.3 持续加强研发投入,具有深厚的技术储备
核心人员经验丰富,技术创新机制不断完善。作为创新驱动型的高新技术企业,公司技术人员占员工总数的 14%。
其中,首席科学家张学礼研究员是合成生物学领域的权威专家,科研成果众多,成功构建了生产 L-丙氨酸、丁二酸、D-乳酸、β-揽香烯、番茄红素、人参皂苷等化学品的高效微生物细胞工厂,拥有 26 项中国专利和 28 项国际专利,在产学研融合方面,实现 11 项化学品的技术转让,3 项化学品的产业化应用。
核心团队中刘洋、唐思青、刘树蓬等人皆有生物化学背景,拥有丰富的项目经验。同时,公司积极探索专利、技术、成果等生产要素参与收益分配的途径,建立了贯穿新技术立项、成果实现和技术产业化全过程的创新激励机制,将创新与绩效考评相挂钩,充分调动研发人员积极性,释放研发技术人员的研发潜力。截至 2022 年中报,公司已获得发明专利 43 项,实用新型专利 45 项。

自主研发与技术合作相结合,具有深厚的技术储备。
公司将技术研发与创新作为企业不断向前发展的持久生命力,始终保持着对研发的高效投入。
公司立足自主研发,成立了华恒合成生物技术研究院,围绕发酵法和酶法两大技术平台,不断完善从菌种构建技术研发-小试中试放大-工厂大规模生产相结合的全产业链技术产业化路径,加速布局在研管线产品,并逐步形成了合成生物技术相关的核心技术集群,涵盖菌株构建、发酵控制、分离提取、母液产物回收等生物制造的全过程。
此外,公司还非常重视与高等院校和科研机构技术交流与合作,与中科院天工所、中科院微生物研究所、北京化工大学、浙江工业大学等建立了长期合作关系,与中国工程院郑裕国院士合作共建华恒绿色生物制造院士工作站,为产业发展储备技术和人才,提升公司的综合技术研究能力。
此外,公司还与郑裕国院士成立了合资公司,进行发酵法蛋氨酸等产品的开发。目前公司尚未产业化的技术储备丰富,除了对原有产品工艺的改进升级外,还涉及α-氨基丁酸、葡萄糖酸、*酮丙**酸、L-酪氨酸、左旋多巴、D-天冬氨酸、AA2G 等诸多新品种。


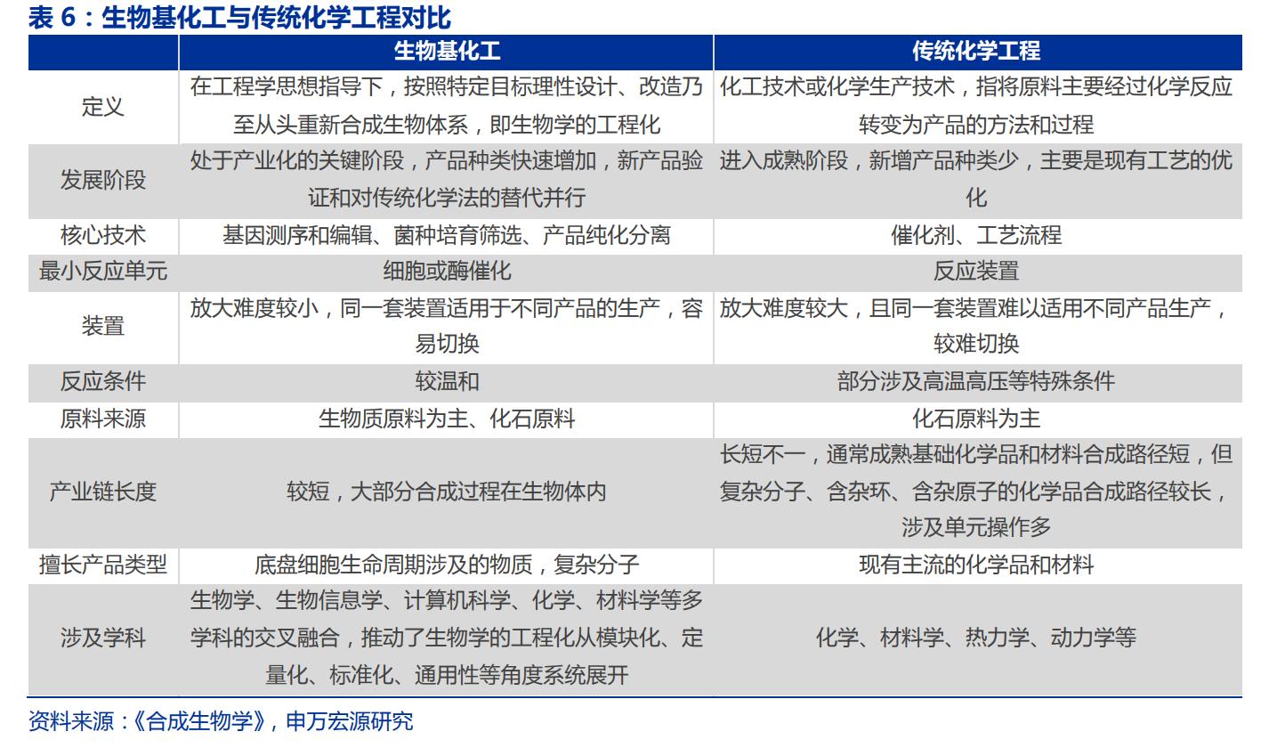
2. 生物制造产业顺应时代“绿色、低碳、可持续”的发展要求
2.1 基因技术飞跃引领合成生物学快速发展
合成生物学是能够引起人类生活以及全球经济发生革命性进展的颠覆性生物技术。
随着全球经济的快速发展,传统化工生产带来的环境污染、过度碳排放造成的温室效应日益 严重,化石资源以及能源日益匮乏,同时随着 20 世纪 90 年代人类基因组计划的启动与系 统生物学的兴起,合成生物学在 21 世纪应运而生,成为近年来发展最为迅猛的新兴前沿交叉学科之一。

合成生物学融合了生物学、工程学、物理学、化学、计算机等学科,其本质是利用工程化设计理念,从基因层面对生物体进行有目标的设计、改造乃至重新合成,通过构建基于人工基因线路的定制化细胞,实现目标化合物、药物或功能材料的大规模生产及应用。
作为一种革命性的技术,合成生物学在能源、化工等领域具有改变世界工业格局的潜力,是促进“碳达峰、碳中和”、实现经济社会可持续发展重要基石。

基因技术突破推动合成生物学快速发展,生物制造逐成为生物经济的重要组成部分。
生物制造是以合成生物学为核心,设计代谢路径,找到生化工程所需要的酶,再将酶所对应的基因片段组装到底盘细胞达到代谢路径的创建,而后再对路径以及细胞全局进行优化平衡让其达到工业化生产的需求。
菌种构建、改造、筛选和迭代的能力是合成生物技术最关键的技术之一,基因测序、基因编辑以及基因合成等基因技术的飞跃为合成生物学的发展奠定了重要基础,特别是融合 AI 技术和自动化工具组使得成本大幅度下降,基因测序成本以超摩尔速度下降,使得从全基因组层次设计和构建微生物细胞工厂成为可能。随着合成生物学等的不断进步,生物制造产业的关键核心技术不断取得突破,部分生物制造技术已经实现工业化与产业化。
据世界经合组织(OECD)预测,到 2030 年将有 35%的化学品和其它工业产品来自生物制造,生物制造在生物经济中的贡献率将达到 39%,超过生物农业(36%)和生物医药(25%),且将有 25%有机化学品和 20%的化石燃料由生物基化产品取代,基于可再生资源的生物经济形态终将形成。


化工产品的生物法制造主要分为发酵法和酶法两种工艺。
发酵法指的是通过对自然界微生物细胞的靶向改进,利用微生物的代谢作用进行物质转化;酶法指的则是通过对菌种的基因改造,从中提取出所需要的特种酶进行催化反应。随着高通量测序、基因组编辑和生物信息分析等现代生物技术突破,快速发展的合成生物学为生物催化剂(生物反应过程中起催化作用的游离细胞、游离酶、固定化细胞或固定化酶的总称)的筛选和改造带来强大的助力。

生物法制造的流程主要分为生物催化剂的筛选改造和生物发酵生产两个阶段。
1)生物催化剂的筛选和改造:生物催化剂是生物反应过程中起催化作用的游离细胞、游离酶、固定化细胞或固定化酶的总称,寻找产生特种酶的细胞是关键。由于基因工程等技术仍面临挑战,目前主要的菌种是从自然界获取,再对其代谢通路进行定向优化改造。
2)发酵生产:生物制造产业的发酵生产装置主要包括发酵罐和催化反应器,其中发酵罐主要进行细胞的培育繁殖,以及生产需要生物体参与催化反应的产品;催化反应器则是连接原料、目标酶和产物的渠道,这类反应不需要生物体参与催化反应。


2.2 生物制造顺应时代发展要求,是未来的生产方式
生物制造顺应时代“绿色、低碳、可持续”的发展要求。生物制造具有高效、清洁、可再生等特点,可以从根本上改变传统制造业高度依赖化石原料以及“高污染、高排放” 的加工模式。
在绿色发展方面,生物制造可以降低工业过程能耗、物耗,减少废物排放与空气、水及土壤污染。
在低碳发展方面,生物制造可以利用天然可再生原料,实现化学过程无法合成、或者合成效率很低的石油化工产品的生物过程合成,促进二氧化碳的减排和转化利用,是我国实现“碳中和”目标的重要途经。
以公司发酵法 L-丙氨酸为例,每生产 1 吨 L-丙氨酸理论上二氧化碳排放减少到 0.5 吨。以碳税为代表碳中和政策逐步落地,会进一步拉开生物制造对传统工艺的成本优势。
据世界自然基金会(WWF)估测,到 2030 年,工业生物技术每年将可降低 10 亿至 25 亿吨的二氧化碳排放。在可持续发展方面,生物制造可以提高自然资源利用效益,实现废弃物回收利用,提升能源效率。

国内外政策推动生物制造产业发展。
近年来,欧美等发达经济体纷纷聚焦生物制造产业,美国国家研究理事会于 2015 年发布《生物学工业化路线图:加速化学品的先进制造》,提出了未来“生物合成与生物工程的化学品制造达到化学合成与化学工程生产的水平”的发展愿景。
欧盟在 2019 年制定《面向生物经济的欧洲化学工业路线图》,提出在 2030 年将生物基产品或可再生原料替代份额增加到 25%的目标。
日本经产省 2021 年发布的《生物技术驱动的第五次工业革命报告》,将智能细胞和生物制品列为生物经济领域优先发展方向。
2022 年 5 月 10 日,中国国家发展改革委印发了《“十四五”生物经济发展规划》,明确将生物制造作为生物经济战略性新兴产业发展方向,提出“依托生物制造技术,实现化工原料和过程的生物技术替代,发展高性能生物环保材料和生物制剂,推动化工、医药、材料、轻工等重要工业产品制造与生物技术深度融合,向绿色低碳、无毒低毒、可持续发展模式转型”。


生物制造产业获得全球广泛认可,产业链涌现出许多优秀企业。
近年来,随着世界主要发达经济体的纷纷聚焦生物制造产业,全球范围内大量初创公司如雨后春笋般出现,也带动了资本市场对这一创新浪潮的关注。
据 SynBioBeta 统计,2018 年全球合成生物学领域公司融资规模近 40 亿美元,2019 年为 31 亿美元,2020 年该数值达到了 78 亿美元,年增长 1.5 倍,并有 74 家合成生物学公司完成上市。其中具有代表性的企业,如 Ginkgo Bioworks 成立于 2008 年,是一家专注于利用基因工程设计、生产工业用途微生物的公司,在 2020 年 5 月完成 F 轮融资后,累计募得约 14 亿美元的资金,并于 2021 年 5 月宣布以175 亿美金的价格通过 SPAC 方式正式上市。
今年 7 月 25 日,Ginkgo 宣布收购行业内另一家顶尖公司 Zymergen,布局下游产品的开发和生产。Amyris 成立于 2003 年,致力于为全球提供石油、植物和动物产品的生物法替代品,其搭建的自动化菌株改造平台,是目前全球企业界最大型的工程化平台之一。2010 年 9 月公司在纳斯达克上市,是合成生物学领域的第一家纳斯达克上市公司。
国内合成生物学第一股凯赛生物于 2020 年登陆科创板,其开发的生物法长链二元酸已成功替代了传统化学法产品,此外凯赛生物切入戊二胺聚酰胺产业链,打造了生物基聚酰胺生产平台,是国内生物基产品领域的领头羊。
生物制造来势汹汹,诸如美国的宝洁、杜邦,德国的拜尔,日本的三井、日本化药和三菱,韩国的 LG 化工,以及荷兰的 DSM 等传统化工公司也纷纷开展合成生物学的研究布局。

3. 全球丙氨酸龙头企业,打造发酵法和酶法双平台
氨基酸是含氨基和羧基的一类有机化合物的统称,是构成蛋白质大分子的基础结构,广泛应用于医药、农业、保健、食品、饲料、化妆品等领域。
随着全球经济的发展和健康需求的增长,氨基酸的工业生产规模越来越大,质量要求越来越高、品种越来越丰富。

世界氨基酸工业从二十世纪初以来先后经历了蛋白质水解抽提法、化学合成法、酶法和生物发酵法等氨基酸生产方法。蛋白质水解法是最传统的氨基酸生产方法,从 1910 年日本味之素公司采用酸水解大豆蛋白提取谷氨酸开始,到 1957 年发酵法生产谷氨酸成功前,几乎全部氨基酸产品都是采用蛋白质水解抽提法制备的;20 世纪 50 年代,随着石油化工业的发展,化学合成法逐步兴起并形成了大规模产业;酶法生产氨基酸始于 20 世纪 70 年代,日本 1973 年用固定化菌体成功进行了 L-天冬氨酸的生产,开创了应用酶法生产氨基酸的先例;发酵法生产氨基酸始于 20 世纪 50 年代,日本于 1956 年成功分离谷氨酸棒状杆菌,并于次年成功利用发酵法生产谷氨酸。
生物 制造技术的引入有效解决了氨基酸行业面临的环保和能源压力,未来随着生物制造水 平的不断提高和下游应用领域的不断开拓,氨基酸产品的市场空间将进一步扩宽。

3.1 突破 L-丙氨酸发酵法工艺,技术迭代巩固领先地位
下游市场迅猛发展,丙氨酸需求保持快速增长。
丙氨酸是组成人体蛋白质的 21 种氨基酸之一,可以分为α-丙氨酸和β-丙氨酸,α-丙氨酸存在 L 型、D 型两种立体镜像,即 L-丙氨酸、D-丙氨酸,DL-丙氨酸为α-丙氨酸的外消旋体。其中,L-丙氨酸是丙氨酸系列产品中应用最为广泛的细分类型,可以广泛应用在日化、医药及保健品、食品添加剂和饲料等众多领域。
根据中国生物发酵产业协会数据显示,2019 年丙氨酸系列产品全球需求量约为 5 万吨,四年需求量复合增长率约 14%,预计未来市场仍将会以约 12%的复合增长率快速增长,到 2023 年全球市场需求可达 8.1 万吨。

公司丙氨酸系列产品生产规模位居国际前列,市场占有率超过 60%。
全球目前全球丙氨酸产能主要集中在中国,国内生产企业主要有华恒生物、丰原生化、烟台恒源,国外生产企业主要为武藏野。
丰原生化主要产品为新材料聚乳酸、氨基酸、有机酸系列产品,可采用微生物发酵法生产 L-丙氨酸。
烟台恒源主要产品为富马酸、L-天冬氨酸和以此为原料采用酶法生产工艺生产的 L-丙氨酸。武藏野主要生产纯天然乳酸及其盐、酯系列产品,以化学合成法生产工艺生产 DL-丙氨酸。
公司自成立以来就专注于小品种氨基酸及其衍生物的研发、生产和销售,已成为全球范围内规模最大的丙氨酸系列产品生产企业之一。

下游日化领域快速发展,MGDA 需求增速显著,L-丙氨酸市场规模持续增长。
日化 领域是 L-丙氨酸最主要的应用领域,2019 年度日化领域的需求量占 L-丙氨酸总需求量约 55%。在各国政策的推动下,国内外洗涤剂市场正朝着绿色化、健康化方向发展,全球各 大日化企业都在争相研发绿色洗涤剂,作为绿色洗涤剂关键原料之一的 MGDA 也受到市场的广泛关注。
MGDA 是目前最优质的新型环保螯合剂之一,具有自然生物降解、螯合能力强、毒理安全、洗涤残留少等多重优点,在保证相同清洗效力的情况下,可以有效解决上述传统螯合剂带来的环境、健康问题,已经被欧美发达国家广泛应用在自动洗碗机专用洗涤剂领域。
自 2010 年巴斯夫建立第一座世界级的 MGDA 生产装置以来,其市场需求迅速增长,据中国生物发酵产业协会数据,2019 年 MGDA 全球需求量约 16 万吨,未来市场将以约 22%的年复合增长率持续扩大,预计到 2023 年,全球需求量将达到 39.34万吨。
未来随着国内自动洗碗机的普及应用,国内市场对于 MGDA 的需求将呈现快速增长趋势,同时随着生产工艺提升以及成本下降,MGDA 将进一步向其他高端洗涤领域和中低端洗涤领域渗透,在其他家用洗涤、商用和工业洗涤、造纸、纺织等领域均具有广阔的应用前景。
公司发酵法 L-丙氨酸满足巴斯夫等大型欧美企业对原材料的绿色生态标签要求,是合成 MGDA 的最优原材料选择,其需求也将保持快速增长。
此外,L-丙氨酸还可合成绿色环保的温和氨基酸表面活性剂,用于氨基酸基洗发水、沐浴露、洗面奶、牙膏、爽肤水、面霜等个人护理产品的制备;合成维生素 B6、丙谷二肽等,作为营养强化剂或补充剂;制备氨基酸注射液;用作抗菌药氧氟沙星、高血压治疗药依那普利以及新型丙肝治疗药索非布韦、新型多发性硬化症治疗药醋酸格拉替雷等的重要原料;用作增味剂,与其他呈香味的物质混合,使之显出更高级的香味;用作饲料添加剂,促进幼畜内脏氮循环等。
公司突破 L-丙氨酸厌氧发酵法生产工艺,技术迭代构筑成本护城河。
2005 年公司实现了 L-丙氨酸酶法工艺的产业化,在酶法生产工艺下,公司采用自然筛选、定向进化等技术,构建出高手性选择的 L-丙氨酸工业酶,使酶法生产的 L-丙氨酸光学纯度达到 99.99%,可满足医药、食品等行业客户的需求。
2011 年公司突破厌氧发酵技术瓶颈,构建了以可再生葡萄糖为原料厌氧发酵生产 L-丙氨酸的微生物细胞工厂,并在世界范围内首次成功实现了产业化。与酶法相比,公司发酵法的成本大幅降低了约 50%,且原材料为可再生资源,同时实现发酵过程二氧化碳零放排,经济效益和环境效应得到了充分体现。
随着相关工艺技术的不断迭代升级,公司在 L-丙氨酸菌株构建、发酵过程控制、除盐、结晶、脱色等环节的核心技术已经达到国际领先水平,产品的生产成本不断降低,竞争力不断增强。



募投项目扩能增效,不断夯实 L-丙氨酸龙头地位。
目前公司拥有发酵法 L-丙氨酸产能 2.1 万吨,酶法 L-丙氨酸产能 0.2 万吨,市场占有率超过 60%。公司募投项目“发酵法丙氨酸 5000 吨/年技改扩产项目“、”交替年产 2.5 万吨丙氨酸、缬氨酸项目“已基本按计划投产,工艺迭代以及规模效应下,公司成本将进一步降低,市场份额也有望继续提升。
3.2 酶法工艺不断延伸,产品种类持续扩张
β-丙氨酸酶法工艺突破,廉价丙烯酸替代 L-天冬氨酸为原料,大幅降低产品成本。β-丙氨酸是自然界中唯一存在的β型氨基酸,具备特殊的生物活性,有延缓肌肉疲劳的作用,在医药及保健品领域有着广泛的应用。
2016 年公司实现以 L-天冬氨酸为原料酶法脱羧生产β-丙氨酸,但由于生产成本较高,产品一直处于亏损状态。
2018 年底,公司采用人工智能蛋白质设计技术,成功获得了具有绝对位置选择性与立体选择性的β-丙氨酸合成酶,在该酶的催化作用下,廉价易得、毒理性更小的丙烯酸替代 L天冬氨酸作为原料,定向加氨即可形成β-丙氨酸,此法兼具高效率及高转化率的优势,同时有效降低了成本。
除公司外,生产β-丙氨酸的企业主要还有兄弟科技、亿帆医药等,主要生产工艺为传统的化学合成法,竞争能力较弱。
目前公司拥有β-丙氨酸产能 2000 吨,2021 年 8 月投资建设 7000 吨β-丙氨酸衍生物项目,包括 5000 吨 D-泛酸钙和 2000 吨泛醇。
此外,公司还与著名运动饮料企业东鹏特饮合作,开拓β-丙氨酸在运动饮料领域的应用,未来公司β-丙氨酸系列产品营收及利润有望快速增长。


依托酶法工艺平台,拓展丙氨酸产业链下游,不断丰富产品种类。
2009 年,公司以自产的 L-丙氨酸为原料,采用具有自主知识产权的酶法工艺,催化 L-丙氨酸消旋一步反应得到 DL-丙氨酸产品。
随着 L-丙氨酸技术的不断进步,DL-丙氨酸的成本优势也逐渐显现。2018 年,公司利用自产的β-丙氨酸生产 D-泛酸钙项目成功实现产业化,建成了年产 300 万吨的生产线。
同时公司制备 D-泛酸钙的另一核心原料 D-泛解酸内酯,采用了创新性的动态动力学拆分工艺,在 DL-泛解酸内酯水解的同时,以酶法消旋 L-泛解酸内酯,实现了 D-泛解酸内酯“一锅法”转化,简化了传统工艺,大幅节省能源耗用,提升了产品经济性。
更值得一提的是,公司目前已经突破了 D-泛解酸内酯的发酵法工艺,目前正处于小规模试生产阶段,成本有望进一步降低。公司利用自有产品进一步向下游拓展,不断丰富产品种类,形成了自有业务的上下游产业链优势,成本效益显著,且具有良好的协同发展效应。
此外,公司通过酶法工艺实现了熊果苷产品的产业化生产,有效解决了传统工艺普遍存在的酶活低、提取精制成本高、产品杂质含量高等问题,α-熊果苷和β-熊果苷产品间形成了良好的互补,可满足美白化妆品高端用户的需求。


3.3 发酵法工艺再迎突破,L-缬氨酸快速成长
L-缬氨酸是组成蛋白质的氨基酸之一,也是哺乳动物的必需氨基酸和生糖氨基酸,必须从日粮中摄取才能满足其营养需求。L-缬氨酸作为三种支链氨基酸之一,在促进蛋白质合成、维持动物正常代谢和健康、机体组织修复、维持机体氮代谢等方面发挥着重要的作用,被广泛应用于饲料、医药、食品行业。
L-缬氨酸需求高速增长,行业迎来较快发展。
L-缬氨酸下游主要是饲料养殖企业,近年来由于饲料原料如豆粕价格升高等因素,氨基酸精确配方饲料发展较快,L-缬氨酸在饲料里的添加量大幅增长。
据中国发酵产业协会数据显示,全球缬氨酸需求量从 2016 年的 0.73 万吨增长到 2019 年的 3.25 万吨,年复合增长率高达 65%,预计 2020 年至 2023 年,全球缬氨酸市场将以约 24%的年复合增长率保持增长态势。在供应方面。
L-缬氨酸生产企业主要包含华恒生物、韩国希杰、梅花生物和宁夏伊品等,同时还有部分企业涉及小规模生产或正在建设相关生产线。


突破厌氧发酵法生产技术,公司 L-缬氨酸产品迅速放量。
凭借发酵法生产 L-丙氨酸的工艺流程和技术经验,公司布局 L-缬氨酸产品,探索出厌氧发酵生产 L-缬氨酸的工艺技术,并成功实现了产业化。
目前,巴彦卓尔基地的募投项目”交替年产 2.5 万吨丙氨酸、缬氨酸项目“已经按计划投产,出产的缬氨酸产品在纯度、比旋光度、色度及颗粒分布等多项指标方面均表现优异。
此外,L-缬氨酸主要应用与公司现有产品 L-丙氨酸的应用领域高度重合,因此可以充分利用公司已有的客户资源和市场地位, 形成良好的协同效应。
2021 年以来,缬氨酸产品为公司业绩大幅增长做出了重要贡献,全年产销量达 1.8 万吨,预计 2022 年还将保持 40-50%的高速增长,同时随着今年工艺技术不断优化,产品单耗逐步降低,毛利率也快速提升。
此外,公司投资建 设”年产 1.6 吨三支链氨基酸及其衍生物项目“,规划 6000 吨 L-缬氨酸衍生物 A、 交替年产 1 万吨 L-亮氨酸和 L-异亮氨酸(各 5000 吨),预计 2023 年建成投产,届 时公司营收和利润水平将迈上新台阶。

4. 布局进军新材料领域,塑造发展新动能
定增布局发酵法丁二酸、苹果酸项目,增资参股公司加速发酵法 PDO、玫瑰精油等技术成果转化,塑造公司发展新动能。
2022 年 9 月,公司发布公告拟与欧合生物签署合同,获得其“发酵法生产丁二酸”相关技术得授权,该技术许可的性质为独占实施许可,独占实施许可期限为 20 年。
2022 年 10 月,公司发布定增预案,拟募 集资金在赤峰市宁城县建设“年产 5 万吨生物基丁二酸及生物基产品原料生产基地建 设项目“和”年产 5 万吨生物基苹果酸生产建设项目“。
2022 年 9 月,公司拟向参股公司智合生物增资持股 25%,并实际控制智合生物,以快速推动发酵法 BDO、玫瑰精油等技术成果产业化。
公司系列布局推动业务横向扩展,开辟发展新赛道。
2022 年 12 月,公司发布公告投资建设”生物法年产 5 万吨 PDO 建设项目“。 丁二酸是重要的有机合成原料与有机合成中间体,可用于生产生物基 PBS、BDO、 丁二酸酐、丁二酰亚胺及其衍生物等产品,同时也可广泛应用于食品、医药、农业等 领域。
目前丁二酸的合成方法主要化学合成法、电化学法和新兴的生物质发酵法,其中发酵法主要是利用可再生能源和二氧化碳作为原料,开辟了温室气体二氧化碳利用的新途径,且成本低廉,无环境污染,是未来的发展方向。
目前国外发酵法丁二酸技术较为成熟,多个企业实现了万吨级量产,国内以化学法为主,仅山东兰典生物依托中科院天工所的生物法技术实现了发酵工艺的产业化。



利用“绿色科技”破解“白色污染”难题,公司发酵法丁二酸的产业化建设助力我国材料行业转型。
全球碳中和背景下,生物降解材料迎来重大发展机遇。丁二酸是 制造新一代生物可降解材料 PBS 聚酯的主要原料,PBS 具有热形变温度高、高温不变 形、加工性能优异、降解速率快的特点,在塑料餐盒以及吸管等领域具有强大应用潜 力。
根据欧洲生物塑料协会数据,2021 年全球生物塑料产能达到 241.7 万吨,预计至 2026 年将快速增长至 759.3 万吨,年均复合增长率达 25.73%,其中 PBS 全球产能将从 8.5 万吨增长至约 121.5 万吨,年均复合增长率高达 70.93%。
目前 PBS 价格较 PBAT、PLA 等可降解材料更高,主要就是受丁二酸价格以及供给的限制。发酵法丁二酸工艺的大规划量产,有望推动产业链产品的降本和应用渗透。
目前公司已构建出性能优异的丁二酸发酵菌株,打通了发酵法生产的完整工艺流程,此前丰富产业化经验积淀也为项目提供了坚实的基础。同时,该项目还配套 60 万吨玉米深加工装置,保障了上游原料糖的自给,降本增效。

发酵法苹果酸满足大众绿色消费需求,商业化应用前景无限。
苹果酸作为有机酸之一,主要应用在食品饮料、医药、化工等领域,其中食品和饮料领域的需求占比 80% 以上。与柠檬酸、乳酸等传统酸味剂相比,苹果酸具有天然果实的酸味特征,具有更加醇厚的味觉,酸味柔和绵长,口感更佳。
目前在很多食品饮料中,通过苹果酸和柠 檬酸来复配使用,模拟天然果实的酸味口感,使味感自然、协调、丰满,受到了消费 者的青睐。
根据 IMARC Services Private Limited 发布的数据,2021 年全球柠檬酸的市场规模约为 270 万吨。
鉴于柠檬酸巨大的市场规模,同时苹果酸和柠檬酸的复配使用甚至苹果酸一定程度上具有代替柠檬酸的潜力,苹果酸未来的需求有望大幅增加。
苹果酸的生产工艺主要分萃取法和合成法、发酵法三种,萃取法的原料为未成熟的苹果、梨、桃、葡萄等水果果汁,将果汁煮沸,然后加入石灰水,生成苹果酸钙盐沉淀,最后经过处理生成苹果酸;合成法则是以苯为原料,将其催化氧化后得到马来酸和富马酸,经高温加压水合生成苹果酸;发酵法则分酶法和直接发酵两种,目前主流的生产工艺还是以化学合成以及酶法工艺为主,公司加快推进更加绿色的发酵法工艺产业化,也是未来主流的发展方向,前景广阔。
快速推进发酵法 PDO 技术产业化,助力国内 PTT 行业发展。
PDO 被广泛应用于纺 织品、树脂和医药领域,更重要的是它可以作为合成聚醚、聚氨酯和聚酯的单体,尤其可 以作为 PTT 的合成单体,国内近 80%的 PDO 都是用于生产 PTT 聚酯(合成纤维占比近 90%)。
PTT 纤维性能优越,同时汇聚涤纶、锦纶、腈纶的特征于一身,除防污性能好外,还容易上色,触感柔软、弹性强、伸长性媲美氨纶纤维,与弹性纤维氨纶相比也更容易加工,此外 PTT 还具有干爽、挺括的优点,非常适合用作纺织和服装面料,潜在替代空间广阔。
受限于国内工业化技术和量产瓶颈,国内 PDO 主要依赖海外进口,而进口产品主要来自杜邦,并由其在中国地区的 PTT 聚酯代工企业加工生产,这导致国内 PTT 行业发展受限。
PDO 合成方法包括传统化学法和生物发酵法,化学法工艺分为为丙烯醛水合加氢或环氧乙烷羰基化法,分别由德固赛和壳牌开发并实现量产,但转化率低、反应条件苛刻且污染严重;生物发酵法正逐渐主流,主要有甘油和葡萄糖两条路径。
公司加快推进发酵 法 PDO 工艺技术产业化,投建 5 万吨生物法 PDO 项目,有助于解决国内 PTT 放量过程 中的“卡脖子材料”问题,加速行业的发展。




5. 盈利预测与估值
关键假设:
1)主要项目进度假设:预计“年产 7000 吨β-丙氨酸衍生物项目“、”年产 1.6 吨三支链氨基酸及其衍生物项目“2023 年全部投产;预计“年产 5 万吨生物基丁二酸及生物基产品原料生产基地建设项目“、”年产 5 万吨生物基苹果酸生产建设项目“、“生物法年产 5 万吨 PDO 建设项目”预计均有望在 2023 年建成。
2)主要产品销量假设:丙氨酸系列产品增速稳定,L-缬氨酸快速放量,β-丙氨酸、D-泛酸钙、L-异亮氨酸、丁二酸、苹果酸、PDO 等新项目产能有序释放。假设 2022-2024 年发酵法 L-丙氨酸销量为:27830、32005、36805 吨;酶法 L-丙氨酸销量为:1700、1760、1800 吨;L-缬氨酸销量为:25900、30600、34200 吨。
3)主要产品价格假设:行业格局稳定,产品需求持续旺盛,随公司产能释放,价格有望持稳向好。公司工艺技术迭代实现降本增效,盈利能力有望持续增强。
假设公司 2022-2024 年发酵法 L-丙氨酸均价为:1.52、1.52、1.52 万元/吨;酶法 L-丙氨酸均价 为:2.13、2.15、2.17 万元/吨;L-缬氨酸均价为:1.95、1.95、1.95 万元/吨。


可比公司估值:选取凯赛生物、华熙生物作为可比公司。
凯赛生物:公司是国内生物制造领域的开拓者,也是全球生物法长链二元酸龙头,2003 年就实现了生物法长链二元酸的产业化,并逐步完成对化学法同类产品的市场替代。同时公司基于生物法戊二胺产品,切入聚酰胺产业链,打造生物基聚酰胺生产平台,未来成长空间显著。
华熙生物:公司是全球知名的生物科技公司和生物活性材料公司,是集研发、生产和销售于一体的透明质酸全产业链平台企业,微生物发酵生产透明质酸技术处于全球领先,发展出了医疗终端产品、功能性护肤品、功能性食品等产品条线。此外,公司切入胶原蛋白赛道,开拓新的业务增长点。
盈利预测与估值:
丙氨酸系列产品龙头,菌种研发、产业化、选品布局等能力行业领先,L-缬氨酸放量推动业绩高增长,丁二酸、PDO 等项目塑造发展新动能。
预计公司 2022-2024 年归母净利润为 2.99、4.27、6.34 亿元,当前市值对应 PE 为 54、38、26X,公司 2021-2024 年归母净利润复合增长率达 55.69%,具有持续高成长性强。
可比公司 2023 年平均 PE 为 43X,华恒生物 2023 年 PE 为 38X。





6. 风险提示
1)产品系列较为单一风险:长期以来,丙氨酸系列产品都是公司营业收入的主要来源,其中 L-丙氨酸产品保持较高占比,下游需求领域也较为集中,若下*行游**业出现重大变化,将对公司业绩造成较大影响。
2)核心技术泄露、技术人员流失及技术更迭风险:公司掌握的核心技术是公司保持竞争优势的基础,若核心技术外泄、技术人员流失或未能即使应对新技术迭代趋势,将对公司的核心竞争力造成不利影响。
3)原材料和能源价格大幅波动风险:公司直接材料占主营业务成本的比例较高,原材料及能源价格出现大幅上涨,将对公司经营业绩带来不利影响。
4)新项目建设进度、产品达产进度及销售不确定性的风险:公司新项目建设进度不及预期,技术工艺调整优化不及预期,市场需求放缓导致容量有限,将影响公司未来成长
——————————————————
报告属于原作者,仅供学习!如有侵权,请私信删除,谢谢!
报告来自:远瞻智库-为三亿人打造的有用知识平台|报告*载下**|战略报告|管理报告|行业报告|精选报告|论文参考资料|远瞻智库