关于DIY话题,很多电源工程师工作中会遇到不同的问题。其实找到问题的根源,才能对症下药。下面给大家分享几篇不错的文章,供大家学习~
自己DIY一个mp3*放播**器
实现目标
- 实现*放播**指定歌曲文件
- 利用组合播报功能,实现当前系统时间的播报
所需工具及环境
- 所用模块


- Keil 5
- STM32F103RET6核心板(本平台自制专用核心板)
模块简介
该模块是一个基于高音质MP3音乐芯片的MP3音乐*放播**器模块。支持采样率是8KHz ~ 48KHz的MP3、WAV格式文件。
板载Micro SD(TF:Trans-flash Card)卡座,可插上存了音乐文件的Micro SD卡。
单片机可以通过串口发送命令进行切换音乐、调节音量、*放播**模式等操作。
用户也可以通过USB转串口模块对该模块进行调试。模块与UNO/AVR/ARM/PIC等单片机系统兼容。
模块特点如下:
- 支持采样率(KHz):8/11.025/12/16/22.05/24/32/44.1/48
- 支持文件格式:MP3 / WAV
- 支持Micro SD卡、Micro SDHC卡
- 30 级音量可调
- UART TTL串口控制*放播**模式,串口波特率为 9600bps
- 供电电源可为3.2 ~ 5.2V
模块应用场景
模块支持组合*放播**功能,所以可以实现报时、报温度,在一定程度上可以替代一些昂贵的 TTS 方案,具体的应用场景如下:
- 车载导航语音播报
- 公路运输稽查、收费站语音提示
- 火车站、汽车站安全检查语音提示
- 电力、通信、金融营业厅语音提示
- 车辆进、出通道验证语音提示
- 公安边防检查通道语音提示
- 电动观光车安全行驶语音告示
- 机电设备故障自动报警
- 消防语音报警提示
- 娱乐性mp3*放播**
基本参数
- UART接口,标准串口,TTL电平,波特率可设【默认9600,用户不可更改】
- 输入电压:3.3V-5V
- 主芯片型号:YX6300-24SS[SSOP24]

通讯协议

手动计算校验位
发送的指令,去掉起始和结束。将中间的 6 个字节进行累加,最后取反再+1 即得到校验码……
原文链接:https://www.dianyuan.com/eestar/article-1862.html
DIY:充电宝+粉丝显示器+小键盘组合
最近,把充电宝、粉丝显示器与小键盘组合起来做了一个东西。
具体步骤如下:
首先设计PCB板




然后设计外壳,右边是液晶(IIC协议,引脚少)



再然后设计小键盘电路图……
原文链接:https://www.dianyuan.com/eestar/article-1616.html
数字电压表的内部架构-DIY
先简单介绍一下数字电压表,属于仪器仪表范畴,但是这个可没有万用表功能强大,就是测一下电压而已,数字电压表简称DVM,数字电压表(数字面板表)是当前电子、电工、仪器、仪表和测量领域大量使用的一种基本测量工具。本课题主要由ICL7107 A/D 转换电路组成的数字电压表(数字面板表)电路,就是一款最通用和最基本的电路。它是采用数字化测量技术,把连续的模拟量(直流输入电压)转换成不连续、离散的数字形式并加以显示的仪表。数字电压表自从一九五二年问世以来,随着电子技术的飞跃发展,特别是目前,作为测量仪表、模拟指示仪表的数字化以及自动测量的系统,而得到了很大的发展。数字电压表(下面以DVM表示),是从电位差计的自动化这种想法研制出来的,因此即便是最初的DVM,其精度要比模拟式仪表高,而其成本比电位差计也高。
本次架构设计的大体思路
1..数字电压表ICL7107芯片介绍
2.数字直流电压表的设计
3.元器件焊接技术
虽然数字电压表种类很多,但基本工作原理则是大同小异。都是把被测的模拟量转化成数字量显示。所以最关键的是模数转换电路。它主要由阻容滤波器、前置放大器、模数转换器A/D(Anal0g一to—Digital)、发光二极管显示器LED(LiGht EnittingDiode)或液晶显示器LCD(Light Crystal Disdiay)及保护电路等组成。当然,由于具体结构的不同,功能的强弱不同,每种表还有其各自复杂程度不同的特殊附加电路。结构图如下

这个是一个大概的框图,供电那块最后还是以9v电池
一、7107的详细介绍
7107内部的电路一部分

内部有计数器,分频器,译码器,看看主要作用
计数器对反向积分过程的时钟脉冲进行计数。控制逻辑包括分频器、译码器、相位驱动器、控制器和锁存器。
分频器用来对时钟脉冲逐渐分频,得到所需的计数脉冲fc和共阳极LED数码管公共电极所需的方波信号fc。
译码器为BCD-7段译码器,将计数器的BCD码译成LED数码管七段笔画组成数字的相应编码。 驱动器是将译码器输出对应于共阳极数码管七段笔画的逻辑电平变成驱动相应笔画的方波。
具体的引脚功能:
au-gu,aT-gT,aH-gH:分别为个位、十位、百位笔画的驱动信号,依次接个位、十位、百位LED显示器的相应笔画电极。
Bck:千位笔画驱动信号。接千位LEO显示器的相应的笔画电极。
PM:液晶显示器背面公共电极的驱动端,简称背电极。
Oscl-OSc3 :时钟振荡器的引出端,外接阻容或石英晶体组成的振荡器。第38脚至第40脚电容量的选择是根据下列公式来决定: Fosl = 0.45/RC
COM :模拟信号公共端,简称“模拟地”,使 用时一般与输入信号的负端以及基准电压的负极相连。
TEST :测试端,该端经过500欧姆电阻接至逻辑电路的公
共地,故也称“逻辑地”或“数字地”。
VREF+ VREF- :基准电压正负端。
CREF:外接基准电容端。
INT:27是一个积分电容器,必须选择温度系数小不致使积分器的输入电压产生漂移现象的元件
IN+和IN- :模拟量输入端,分别接输入信号的正端和负端。
AZ:积分器和比较器的反向输入端,接自动调零电容CAz 。如果应用在200mV满刻度的场合是使用0.47μF,而2V满刻度是0.047μF……
原文链接:https://www.dianyuan.com/eestar/article-794.html
DIY 30W 强光手电

一盒巧克力蛋卷,你以为这紧紧只是一盒零食吗。

反过来看看,真身是一个手电筒
下面详解DIY过程:


底部先打通,
用钉子连续密集打孔一圈,就可以拿掉底部盖子。


准备一个大功率LED灯珠,
内部有30颗晶圆,每一颗1W,峰值功率3W
背面自带铝基板,散热杠杠的……
原文链接:https://www.dianyuan.com/eestar/article-729.html
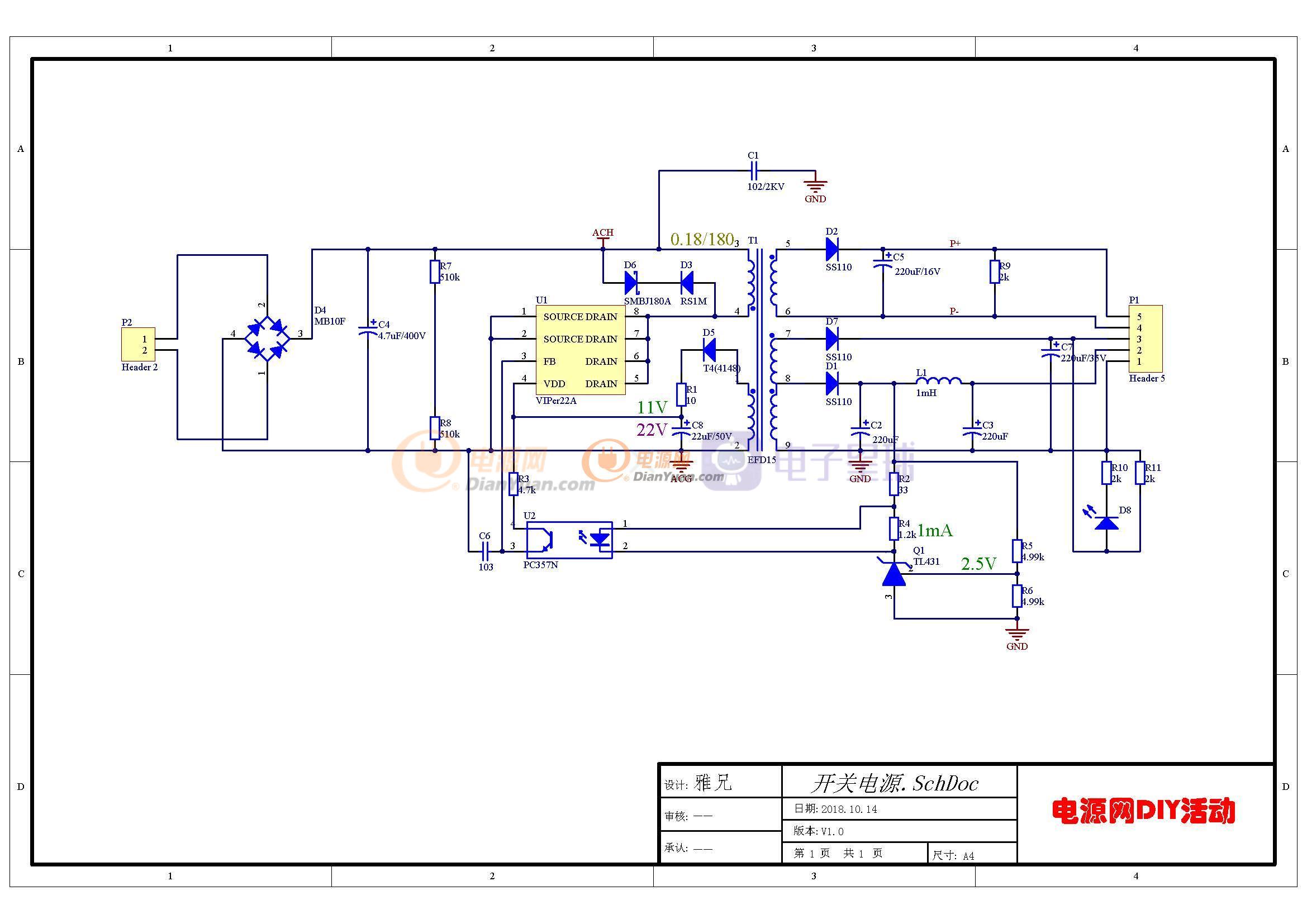
DIY反激小体积5W多路电源过程分享
设计目标:
电源电压:85-265V/50~60Hz输出电压:5V+12V/500mA(两路共地,5V主要用于单片机等器件,12V主要用于继电器及运算放大器供电),5V/100mA(单独一个地,通信或负电压用)
体积:
尽量小,模块化,立式安装,这样可以减小体积
下图就是我心心念的应用(补发图,用于大家感性认识):

原理图新鲜出炉,各位看官请提宝贵意见。本人是第一次设计开关电源,会有许多不足。使用VIPer22A也是因为这,为了保证成功率,先使用国外的片子。等熟练了再换国内的。

以下为VIPer22A主要特性:
- 低功耗离线开关电源初级转换开关
- 自动热关断
- 高压启动电流源输入
- 交流电压范围85-265Vac
- 固定60KHz开关频率
- 电流控制模式
- 辅助的欠压闭锁滞后功能
- 过温保护,过流和过压保护自动重启
- 工作温度:-40°C to 150°C
变压器使用EFD15,体积还是比较小的,下图展示了管脚1的定义。为什么选用4+5呢?因为我认为这样的引脚排列不容易装反。嗯,对!生产不容易出错。

绕线定义:

多路电源的交叉调整率怎麽样呢?大家请看下图……
原文链接:https://www.dianyuan.com/eestar/article-441.html
DIY一个变压器隔离驱动电路
前段时间仿了一个变压器隔离驱动感觉效果还可以,用手头上现有几样材料搭了个实验电路实测了一下。

图1-1测试现场

图1-2原理图
隔离变压器是用的一个1.5mH的工模电感,输入信号是由信号发生器提供的,放电电阻忘记加了不过貌似并不会影响测试。
这种类型的驱动没有电容串在电路中所以动态特性会比较好,不会出现占空比突然变化引起的误触发问题,测试中快速改变占空比或快速改变开关频率都未发生异常,突然关掉、开启驱动信号驱动电路也工作正常。不同开关频率的波形如下。

图1-3 20%占空比10K-100K的驱动波形
图1-3中蓝色波形为PWM输入信号黄色波形为输出信号Vgs,相同开关频率不同占空比的波形如下。

图1-4 20%-70%占空比100KHz的驱动波形
这种类型的的驱动设计起来相对容易些,需要注意的是隔离变压器漏感要小励磁电感要适当。漏感大了会影响输出的上升沿,励磁电感大了会影响下降沿小了会影响效率。下面的是200KHz时的波形现象明显些。

图1-5 20-80%占空比200KHz驱动波形
如图1-5当脉宽较窄时漏感造成上升沿变缓的矛盾凸显出来使输出的波形幅值降低,下降沿由于脉宽窄储能少关断也变缓,经仿真验证当脉冲较窄时适当减小励磁电感可以加快关断速度。
变压器隔离驱动原理是一边传递信号一边传递能量,图1的这个电路次级采用图腾柱结构是想将能量传递和信号传递分开从而提高电路的灵活性。比如某些应用希望驱动信号带负压的图1这个电路稍作改动即可实现,由于次级电阻R1有去磁效果所以实际搭的电路是没有加RCD吸收的,见下图2-1……
原文链接:https://www.dianyuan.com/eestar/article-20.html
DIY电容储能式点焊机全过程
点焊机大家并不陌生,是我们组装电池的好帮手,而我喜欢组装一些动力电池。1000元以下商品机只能点0.15极限0.2镀镍,非常薄,而且镀镍电阻大不能过大电流,所以打算自己DIY一台能点0.3纯镍的机子。
点焊机原理就是在极短时间内释放巨大能量,使金属件溶化以达到焊接目的,电容就符合这一特性,能瞬间释放能量。
在网上也看了一些网友制作的电容点焊机,大部分是使用1-2个大容量法拉电容,也有人用大容量点解电容,个人觉得不是很好。单个大容量瞬间放电对电容损失极大如果电容爆炸那威力可不小。
我这里用了1848个小ECR 高频电容并联,比如电容充电到8V,回路电阻1.6毫欧,那么点焊时瞬间电流就是8V/0.0016R=5000A,5000A/1848个电容每个电容才承受2.7A,从以上公式得知点焊电流和电容电压与回路电阻有关,回路电阻是关键包含电容、MOS管、连接线、焊针内阻,连接线。我这里也下了血本用的紫铜排和紫铜线做主电流回路。还是看图直接先来张成品展示图:

电容板我用的是环氧板自己钻孔因为点焊机电流都是千安培级的线路板那点铜皮根本扛不住。

一板是14*22=308个电容,全部并联,两边输出用紫铜排和铜柱与下级并联,紫铜排这里是镀了锡,所以看起来是白色的。

一板电容的内阻是0.68毫欧,这个值越小越好,紫铜导热性好非常难焊,特别是两边的紫铜排烙铁放上去就粘住了,我把焊台风枪与烙铁全部开到最大同时加热才焊上……
原文链接:https://www.dianyuan.com/eestar/article-261.html
更多精彩内容,尽在电子星球 APP(https://www.eestar.com/)
宝藏半导体技术文章合集,送你!
来囤超超超多的技术仿真实例啦!
PWM搞不定,读完此文得心应手
快速入门PWM的技术难点,从此开始!