

图源:pixabay
作者:kariya
国家卫健委发布的最新数据显示,中国已有超过2.5 亿人正饱受脱发的困扰,男性约1.63亿,女性约0.88亿,平均每6人中就有1人脱发。尤其是35岁以下占比63.1%,大批90后年轻人也在备受脱发的困扰。脱发已然和失眠、肥胖并列成为困扰当代年轻人的健康问题,背后也孕育着一个千亿级别的防脱市场。

防脱生发市场分析
1、掉发≠脱发
头发也会和体内细胞一样进行新陈代谢,呈现出周期性生长的情况。头发的生长周期一般分为生长期、退化期和休止期三个阶段,每根头发的寿命大约为五年左右。头发从生长期开始由毛母细胞分化出来,期间周期大约为30天左右,这段时间的头发生长速度会逐渐平缓,然后再等一段时间会再次长出毛母细胞,这个阶段头发会逐渐从发根脱落进入一个新的阶段,以此往复。所以在日常生活中,头发会自然脱落,每日脱发量约50根,一般不超过100根,在这个区间内都属正常。其中,每年3月份头发生长达到高峰,9月份则处于低点。
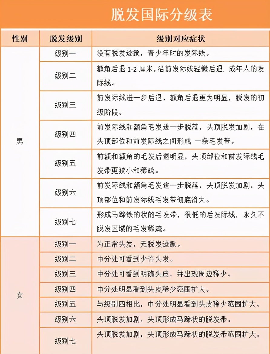
那么,什么情况需要引起人们的警觉?即头发长期出现过度脱落(每日脱落量大于100根)情况时,并出现明显的发际线后移和秃发,这种时候就需要去考虑看医生。在国际上,一般将脱发分为七级,具体见下表。

图源:动脉网
2、引起脱发的几类原因
引起脱发的因素千千万,总的来说大致可以分为九种:
一是遗传性脱发,也被称之为脂溢性脱发,原因是过多的皮脂分泌物堆积在毛囊周围,甚至压迫或阻塞毛囊,阻碍头发的正常生长。大部分发生在男性群体中,比如英国王室祖传的“地中海”。
二是不良生活习惯导致,比如吸烟、熬夜、酗酒等,主要发生在年轻群体中。
三是内分泌代谢功能紊乱,比如女性的产后脱发、更年期脱发,体内雄性激素过多也会引起脱发。
四是长期焦虑、悲伤、精神紧张、压力过大等神经精神因素导致,从而引发失眠等问题造成脱发。
五是饮食习惯上的偏食,不爱吃水果蔬菜的人会更容易出现脱发。
六是外力引发的脱发,美发、梳头发的一些习惯使头发长期被牵拉太紧,如扎很紧的辫子、发夹牵拉过紧等,都可能导致牵拉性脱发。
七是某些药物引起,如恶性肿瘤的化疗药物会造成头发的大量脱落。
八是自身免疫因素,以斑秃为代表,部分斑秃患者还可能同时合并其他自身免疫性疾病,如甲状腺肿、白癜风等。
九是真菌、细菌感染,会可以造成毛囊的破坏,头皮受到外伤导致疤痕形成,这些都可能造成永久性毛发脱落。
针对不同的脱发原因,可以采取不同的措施,一是进行身体状态的调整,二是通过保健品来缓解,三是进行药物治疗,四是进行植发手术。
3、口服防脱市场有利可图吗?
CBNData联合天猫国际发布的《2019口服美容消费趋势报告》显示,护肤、口服美容、美容仪器等与颜值相关的品类都受到消费者的日益关注,带动了相关市场近两年内万亿级的消费增长。其中,口服美容增速最快,超过了美容仪器、护肤和彩妆,口服抗老、口服美白、口服补水、口服防脱是口服美容产品市场关注度最高的几个主题。
随着“防脱”话题的日渐升温,线上口服防脱产品的消费规模及品牌数量也在近年来增长显著。从防脱相关搜索来看,女性对于防脱的关注度远高于男性,而在口服防脱产品的消费上,男性消费者的人均消费远高于女性。相比传统的片剂和口服液类型,口服防脱产品的剂型也越来越丰富,消费者对于新型剂型如粉剂、颗粒、胶囊和软糖等类型的消费热情持续高涨。

图源:CBNDATA

生发原料大集合
头发的生长需要大量的营养,补充维生素、矿物质、植物提取物、氨基酸等,可以在一定程度上起到生发防脱的作用。当然每个人的脱发原因都不同,尤其是遗传性脱发很难通过营养品或药物来根治,任何生发原料都不能保证一定具有效果,以下内容仅供参考。
维生素类
1、生物素(维生素B7)
生物素是一种B族维生素,可产生角蛋白,增加头发的弹性(最大程度地减少断裂),并将头发包裹在保护层中,以防止其变得脆弱而脆弱,有助于促进头发和新皮肤细胞的生长,生物素是目前防脱产品中最常见的原料之一,在卫健委发布的《食品安全国家标准 预包装食品营养标签通则》征求意见稿中,新增了生物素的功能声称用语,首次将“生物素有助于维持皮肤和毛发健康”写入。
2、维生素A
维生素A能维持人体皮肤和皮下组织的健康,缺乏维生素A会使皮肤下层细胞变性坏死,皮脂腺不能正常分泌,皮肤变得干燥、粗糙和角化,毛发生长不良甚至脱落。
3、B族维生素
除生物素外,其他B族维生素也会影响头发的生长,如缺乏维生素B1,会影响末梢神经的营养代谢,从而影响头皮的正常代谢;维生素B6、B12可以调节皮脂腺分泌,对头皮出油引起的掉发有一定缓解作用。
4、维生素C
维生素C可以活化微血管壁,使头发能够顺利地吸收血液中的营养,皮脂腺分泌油脂能力正常进行,滋润干燥头皮,减少掉发。
矿物质类
1、锌
甲状腺功能减退是脱发的常见且公认的原因,甲状腺激素的合成需要锌、铜和硒等微量元素,已有实验证明体内缺少锌会引起脱发。[1]
2、铁
血液是养发的根本,而铁是构成血液中血红蛋白的主要成分,铁在保证运送到头发的血液的含氧量上起重要作用,所以多吃含铁成分的食物可以有效防止脱发。研究显示,无论是男性还是女性脱发,血液中铁的含量太少都会使情况恶化。[2]
3、硅
这里的硅指的是二氧化硅,而不是洗发水里常提到的硅油(聚二甲基硅氧烷)。二氧化硅是体内营养素的组成部分之一,可以在连接组织,肌肉,骨骼,指甲和头发中发现它,有助于增强发质,避免头发分叉和指甲变脆,减少脱发。
目前护发产品中用到的二氧化硅大多是植物来源,如马尾草提取物和竹子茎叶提取物,这两种提取物含有天然来源的二氧化硅,更为安全。
氨基酸类
角蛋白是构成生皮表皮、毛皮毛囊的主要蛋白质,头发有85%由角蛋白所组成,是影响头发生长、光泽、弹性以及强韧与否的关键。因此,角蛋白中含有的几种主要氨基酸在促进头发生长中起到举足轻重的作用。
1、胱氨酸
一种生物体内常见的氨基酸,胱氨酸促进头发的角蛋白的合成,生长头发需要大量的胱氨酸。它还为毛细胞提供硫,可以改善头发的质地,弹性和强度。
2、蛋氨酸
蛋氨酸是一种人体必需的氨基酸和抗氧化剂,由于有形成硫链形式的能力,蛋氨酸还能加强头发和指甲的结构。国外进行的一项对比试验发现,通过服用蛋氨酸和B族维生素治疗脱发的人生发率明显比不服用的人高。
3、精氨酸
精氨酸对头发的生长非常重要,它可以刺激毛囊周围的血液循环,帮助营养物质到达头皮。
4、赖氨酸
赖氨酸是一种具有修复特性的必需氨基酸,它能刺激胶原蛋白的产生,胶原蛋白能使头发更有弹性,并且看起来更健康。
调节激素类
1、抑制DHT
男性的体内通常有更多的雄性激素,在一种叫做5-α还原酶(5-AR)的酶的帮助下,所有成年人中大约10%的睾酮会转化为DHT。一旦DHT在你的血液中自由流动,它就会与你头皮毛囊上的受体相连接,导致毛囊收缩,无法支撑健康的头发。国外的大量防脱产品都含有抑制DHT生成的成分。
(1)锯棕榈提取物
研究表明,锯棕榈提取物具有几种抗雄激素作用,已经显示在降低5-α还原酶的活性方面非常有效,并且防止睾酮转化成DHT。
(2)荨麻根
荨麻根含有称为β-谷甾醇的化学物质,影响酶5-α还原酶的活性,阻碍睾酮转化成DHT。
(3)南瓜种子
南瓜种子含有抑制DHT及其5-α还原酶活性的天然化学物质β-谷甾醇,具有强大的抗雄激素特性。进行临床研究显示,在饮食中使用南瓜籽油的患者在24周的时间内约40%的头发再生。此外,南瓜种子是丰富的delta-7甾体来源,可保护细胞免受DHT的破坏作用。
2、调节荷尔蒙
女性更年期,是指妇女从生殖功能旺盛状态逐渐衰退到生育功能完全丧失的过渡时期,女性荷尔蒙雌激素的分泌急速减少,荷尔蒙平衡被破坏后,会出现各种身体精神方面的症状,从而引发脱发等健康问题。
大豆异黄酮、红三叶草、黑升麻、米糠油提取物、红石榴提取物、玛卡提取物、白藜芦醇、南非醉茄是可以应对更年期的健康原料,作为植物雌激素成分,它们能够绑定雌激素受体,有效缓解更年期症状,且有长期人体使用安全的历史。
传统滋补中药材
中医认为,“肝藏血,发为血之余,血亏则发枯。肾为先天之本,精血之源,其华在发。”因此对于脱发,中医会从气血虚、肾虚的角度去考虑。
1、何首乌
何首乌有着熟生之分,一般治疗脱发采用的是熟的何首乌,可以养肾,补充体内的气血,主要针对气血亏虚营养不足导致的头发脱落。
2、当归
当归可以辅助治疗气血亏虚导致的脱发,当归具有补血调经,活血止痛,润肠通便的功效,可治疗各种血虚症,气血两虚疾病。
3、黑芝麻
多吃黑芝麻可以滋补肝肾,护发养发,这一点在《本草纲目》中就有记载。而从现代医学的角度看,黑芝麻的蛋白质、亚油酸含量都很高,可以补充头发营养,而且黑芝麻本身有丰富的矿物质和维生素,这些都对头发健康有好处。
另外,针对睡眠、情绪问题引起的脱发,可以通过补充促眠成分,如褪黑素、GABA、L-茶氨酸来缓解脱发。

内服生发产品一览
国外篇
因为国内目前尚未允许保健食品以“促进头发生长”作为宣称,食研汇通过美国亚马逊生发产品的销售排行榜,盘点了目前国外市场上主要的内服生发保健产品及它们使用的成分(以下产品图均来自亚马逊)。
产品仅为盘点,食研汇不保证任何产品效果


Propidren DHT阻滞剂&头发生长膳食补充剂
主要成分:铁,生物素,锌,锯棕榈,β-谷甾醇,马尾草提取物,荨麻提取物,何首乌,非洲臀果木粉,绿茶提取物

FoliGROWTH终极头发营养保健品
成分:维生素A,维生素C,维生素D3,维生素E,维生素B1,维生素B2,烟酸,维生素B6,叶酸,维生素B12,生物素,泛酸,铁,碘, 硒,锰, Foli-GROWTH™,R-硫辛酸,Institol,Opti MSM®,何首乌,锯棕榈提取物,松树皮提取物 ,竹子提取物(70%二氧化硅),L-半胱氨酸,透明质酸,胆碱,硬脂酸镁,二氧化硅,滑石粉

Nutrafol女性平衡补充剂
成分:玛咖提取物,水解1型和3型海洋胶原蛋白,南非醉茄,锯棕榈提取物,姜黄素,全光谱棕榈提取物(20%的生育酚),透明质酸,虾青素,赖氨酸,蛋氨酸,半胱氨酸,马尾草提取物,虎杖提取物(50%白藜芦醇),黑胡椒提取物,辣椒提取物(2%辣椒素), 维生素A,维生素C,维生素D,生物素,碘,锌,硒

HairAnew头发健康配方
成分:维生素C,维生素E,烟酸,维生素B6,生物素,泛酸,锌,海带,肌醇,银杏叶,竹子提取物(50%二氧化硅)

Hair Volume头发生长补充剂
成分:苹果提取物,小米提取物,L-半胱氨酸,维生素B5,马尾草提取物(二氧化硅),锌,铜,生物素,微晶纤维素,交联羧甲基纤维素钠,硬脂酸镁(来自植物来源),羟丙甲纤维素,甘油

HairOmega三合一头发皮肤指甲健康配方
成分:维生素A,维生素C,维生素E,维生素B1,维生素B2,烟酰胺,维生素B6,叶酸,生物素,泛酸,碘,锌,铜,胆碱,酒石酸,肌醇,对氨基苯甲酸,L-半胱氨酸,二氧化硅,MSM,银杏叶,红三叶草,锯棕榈提取物,绿茶提取物,葡萄籽提取物,β-谷甾醇,杨梅叶提取物,旱莲草,积雪草,南瓜

Viviscal头发健康补充剂
成分:维生素C,烟酰胺,生物素,铁,锌,粟米籽提取物,AminoMar海洋复合物,微晶纤维素,维生素C,亚麻籽提取物,马尾草提取物,锌,麦芽糊精,羟丙基纤维素,硬脂酸镁,二氧化硅,甲基纤维素 ,天然橙味,甘油。包含鲨鱼和软体动物

HairOmega头发生长支持有机配方
成分:维生素e,维生素b6,锌,铜,硒,锯棕榈提取物,β-谷甾醇,非洲臀果木,红树莓,刺番荔枝,绿茶,猫爪藤,西兰花,番茄粉,荨麻,舞茸,香菇,二水槲皮素,杜松子,uba ursi,,布枯叶,谷氨酸,l-丙氨酸,l-甘氨酸,钙,南瓜子,牛蒡根,辣椒,金印草,砾石根,药蜀葵根,欧芹叶

Hair Hero强力头发生长配方
成分:维生素A、维生素E、维生素K、维生素B1、维生素B2、维生素B3、维生素B5、维生素B6、生物素、维生素B9、铁、锌、MSM、水解胶原蛋白、有机海藻提取物、锯棕榈果提取物、马尾草、竹子提取物、亚麻籽提取物、玻璃苣油

Kerotin头发生长维他命配方
成分:维生素A,维生素C,钙,铁,维生素D3,维生素E,维生素B1,维生素B6,叶酸,维生素B12,生物素,维生素B5,镁,锌,锰,钾,对氨基苯甲酸,L-半胱氨酸、马尾草提取物、何首乌、竹子提取物、荨麻根、牡丹、螺旋藻、锯棕榈、植物固醇、苜蓿、大麦草

Hair La Vie临床配方头发维他命
成分:USPLUS锯棕榈提取物,EVNolMax 20%HDT,水解胶原蛋白,维生素A,维生素D3,维生素E,维生素B3,维生素B5,维生素B6,生物素,维生素B9,碘,锌,铁,铜,灵芝提取物,亚麻籽粉,余甘子,竹子,马尾草提取物

PURELY OPTIMAL完整头发生长营养补充剂
成分:维生素A、维生素C、维生素D3、硫胺素、烟酸、维生素B6、叶酸、维生素B12、生物素、泛酸,碘,锌,MSM,水解牛胶原蛋白,水解角蛋白,荨麻根,竹茎叶提取物,L-谷氨酸,牛磺酸,天冬氨酸,苏氨酸,黑胡椒提取物,L-赖氨酸,L-丙氨酸,蛋氨酸,脯氨酸,异亮氨酸,L-半胱氨酸,L-精氨酸,L-络氨酸,左旋肉碱,酒石酸盐,亮氨酸,缬氨酸,丝氨酸,苯丙氨酸

Nutrapro长发维他命软糖
成分:维生素A,维生素C,维生素D,维生素E,维生素B6,叶酸,维生素B12,生物素,泛酸,碘,锌

NIOXIN头发复合营养补充剂
成分:维生素A,维生素C,硫胺素,核黄素,烟酸,维生素B6,叶酸,维生素B12 ,生物素,泛酸,铁,碘,锌,硒,铜, 硅,微晶纤维素,纯净水,羧甲基纤维素钠,纤维素粉,羟丙基纤维素,聚乙烯醇,硬脂酸镁,二氧化钛,聚乙二醇,滑石粉

Folexin头发生长支持营养补充剂
成分:维生素A,维生素C,碳酸钙,富马酸亚铁,维生素D3,维生素E,维生素B1,维生素B6,叶酸,维生素B12,生物素,维生素B5,氧化镁,氧化锌,锰螯合物,葡萄糖酸钾,PABA, L-酪氨酸,马尾提取物,何首乌,竹提取物,荨麻根,牡丹,螺旋藻,锯棕榈,植物甾醇,苜蓿,大麦草

NAYCHUR护发软糖
成分:生物素,维生素A,维生素C,维生素D,维生素E,维生素B-6,叶酸,维生素B-12,泛酸,碘,锌

BLOOMMY头发、指甲、皮肤三合一补充剂
成分:维生素A,维生素D3,维生素B1,维生素B2,维生素B3,维生素B5,维生素B6,叶酸,生物素,维生素B12,钙,专有混合物:海洋胶原蛋白,水解角蛋白,MSM,竹子提取物,椰子油,荨麻根提取物,葡萄籽提取物,透明质酸钠。其他成份:蔬菜胶囊,米粉。

Swisse女士头发营养补充剂
成分:维生素C,生物素,二氧化硅,铜,铁,锰,碘,硒,维生素B5,维生素E,锌,圣洁莓提取物,葡萄籽提取物,维生素A,维生素B5,维生素B12

自然之宝头发、皮肤、指甲补充剂
成分:维生素A,维生素C,维生素D,维生素E,维生素B1,维生素B2,烟酸,维生素B6,叶酸,维生素B12,生物素,泛酸,铁,锌,硒,锰,摩洛哥坚果油,酒石酸胆碱,α-硫辛酸,马尾草,水解胶原蛋白,透明质酸

Nutriissa PROPICIAR脱发补充剂
成分:铁,生物素,烟酸,锌,泛酸,维生素A,维生素C,维生素B6,维生素E,锯棕榈,β-谷固醇,马尾草提取物,荨麻根提取物,竹子茎叶提取,何首乌,臀果木提取物,泡叶藻,银杏叶,绿茶提取物,Bioperine胡椒素

PHYTO Phytophanère膳食补充剂
成分:明胶,葵花籽油,针叶樱桃提取物,甘油,氢化大豆油,小麦胚芽油,泛酸钙,大豆软磷脂,谷维素,核黄素,生物素,二氧化钛,米糠油,玻璃苣油,锌,深海鱼油,啤酒酵母

NutraPro增发维生素
成分:维生素C,维生素E,维生素B-6,生物素,泛酸,钙,锌,硒,铜,锰,OptiMSM,二氧化硅,水解胶原蛋白,L-蛋氨酸,柑橘类黄酮,水解角蛋白,透明质酸,α-硫辛酸

SugarBearHair头发维他命
成分:维生素A,维生素C,维生素D,维生素E,维生素B-6,叶酸,维生素B-12,生物素,泛酸,碘,锌,胆碱,肌醇

Priorin生发胶囊
成分:生物素,L-胱氨酸、粟米萃取精华、泛酸

FLOREVE角蛋白防脱口服液
成分:角蛋白三肽、马尾草、鼠尾草、竹子萃取物、荞麦蜜、蜂王浆、锌、生物素

Doppel herz氨基酸加强护发胶囊
主要成分:L-蛋氨酸、L-半胱氨酸、马尾草,生物素,铜,锌,叶酸,维生素B1,维生素B2,维生素B6,泛酸,维生素B12

Rene Furterer生发补充剂
成分:生物素,苦橙提取物,南瓜籽油,明胶,葵花籽油,甘油,大豆卵磷脂,玉米淀粉,蜂蜡,调味剂,二氧化钛,铜,叶绿素

KeraHealth女性生发胶囊
成分:L-半胱氨酸,SOD,法国海洋松树皮提取物,生物素,维生素B3,维生素B6,维生素B5,锌,铜
国内篇
目前国内保健食品不可宣称防脱、生发等功能,内服脱发产品被定义为药品,需要相关的批文,主要针对脂溢性脱发,肾血不足引起的脱发。

图源:阿里健康
红花牌养血生发胶囊
成分:熟地黄、当归、羌活、木瓜、川芎、白芍、菟丝子、何首乌

图源:阿里健康
复方甘草酸苷胶囊
成分:甘草酸苷,甘氨酸,蛋氨酸

图源:阿里健康
成分:当归、牡丹皮、川芎,白鲜皮,蝉蜕,地黄,苦参,地肤子,防风,制何首乌,荆芥,僵香,蜈蚣
当然,虽然不能宣称防脱,但是将黑芝麻、当归这类补气养血,消费者对其具有传统上护发养发认知的原料做成食品,也是一个不错的选择,如近年来异常火爆的“黑芝麻丸”零食。


小结
随着脱发人群的持续增加,消费者对脱发的日益关注,防脱市场正在呈现指数级的增长,相信在未来,口服防脱将成为口服美容中重要的类别,带动更多新产品的开发。
头图来源:
https://pixabay.com/zh/photos/hair-loss-capsules-pills-tablet-4591561/
文献来源
1、Zinc Deficiency Associated with Hypothyroidism: An Overlooked Cause of Severe Alopecia
https://www.ncbi.nlm.nih.gov/pmc/articles/PMC3746228/
2、Hair Loss? It May Be Iron Deficiency
https://www.webmd.com/skin-problems-and-treatments/hair-loss/news/20060516/hair-loss-may-be-iron-deficiency
