
1月19日消息,最近围绕“5567元买加拿大鹅是假货”问题,引发了媒体的广泛关注。据多家媒体报道,消费者线女士在网易考拉上买到的加拿大鹅羽绒服被官方认定为假货后,网易考拉前后态度反复的处理方式,让很多人不得不怀疑,这家号称“100%正品”的海淘平台,所售商品的真实性。价值兄甚至发现,仅仅一年时间,在第三方投诉平台上,消费者对网易考拉的投诉就多达61次之多,如此让人不放心的电商平台,是否需要对自己的产品和服务方式进行改善。
5567元加拿大鹅羽绒服,被官方两次确认为假货
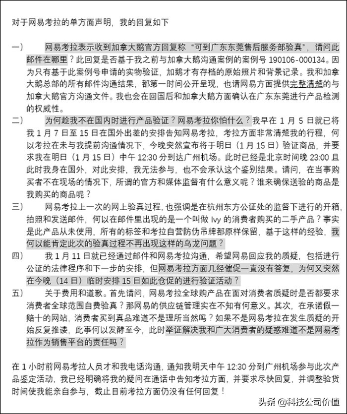
据价值兄了解,“5567元买加拿大鹅是假货”这起事件起源于去年消费者在网易考拉上的一次购买行为。2018年12月18日,消费者线女士在网易考拉购买了一件Canada Goose(加拿大鹅)Lorette Parka系列中长款羽绒服,原价5799元,享受会员折扣后,共花费5567元。花费如此高价购买的衣服,消费者当然需要仔细检查商品质量了。但是当线女士收到货后,发现衣服上有线头等问题,就对羽绒服的真伪产生了怀疑,于是拍摄了防伪标、水洗标、logo等局部细节,并发送邮件联络该品牌消费者体验团队。但是等待她的是一次漫长的奇葩经历。价值兄将这件事情完整过程整理如下:


首先,商品拍照后加拿大鹅回复“不是正宗商品”,但网易考拉坚称是正品。据了解,线女士在去年12月26日收到了来自商品厂商的邮件,该回复称,Based on the pictures provided,your item is not an authentic Canada Goose product(据你提供的图片,该产品不是正宗的加拿大鹅产品)。随后,线女士拨打网易考拉客服电话反映相关情况,并就商品真伪提出质疑。在没有得到网易考拉的回应后,线女士也向第三方平台进行了投诉,称自己在网易考拉上买到了假货。

其次,网易考拉将商品反馈给厂商,被官方初判是“正品”。今年1月8日,网易考拉发布声明称,经内部及加拿大鹅官方双重核查,结论显示网易考拉所售加拿大鹅为正品。网易考拉甚至在自己的新闻平台“网易新闻”上发布了自己检验的经过。
第三,加拿大鹅再次否认商品是正品,网易考拉验真方式让人怀疑。这次检验的过程让线女士不认可,因为她发现,网易考拉并非以经销商的身份与加拿大鹅方面进行交流,而是将自己“伪装”称消费者的身份进行鉴定的,并且她所购的商品被描述成了“二手货”。因此,线女士再次向加拿大鹅方面发邮件求证,并附上了她与网易考拉方面求证真伪生成的案例号,很快获得了对方的回复。对方表示“弄错了”,“基于两个案例的照片”,判定均为假货。
至此,网易考拉和消费者围绕“5567元买加拿大鹅是假货”的问题,就聚焦在了是否能够尽快检验真伪上。但网易考拉接下来的奇葩做法,却让这起事件更加遭到质疑了。

网易考拉奇葩态度:检验地先后变换,没结果却占据商品处理权
价值兄发现,网易考拉在所售商品还没有获得真假检验认可的情况下,却一边将检验地反复改变,从东莞变成加拿大;一边又在默认假货的情况下赔偿消费者三倍精神损失后,将商品处理权占为己有。
首先,网易考拉反复更改态度,先表示可在国内鉴定,后又称必须寄往加拿大。在被官方否认是正品后,网易考拉给出了线女士态度反复的态度——先表示可以在国内坚定真伪,但又表示必须寄往加拿大鹅官方鉴别。据线女士称,“我本来和考拉协商在北京找公证处处理,但考拉称短时间内无法约到公证处,我又即将出国。考拉提出给我三倍赔偿,让我把衣服寄到杭州某公证处,由他们负责后续处理”。但随后网易考拉又表示,加拿大鹅官方回复可以在东莞进行检验。在线女士不在国内,网易考拉组织媒体进行了奔赴广州东莞的商品检验过程。



但网易考拉官方人员和媒体等抵达现场后,东莞市金巴伦服装有限公司负责人仍拒绝出面接待,仅安排一名保安人员接收商品,表示只维修不鉴真。网易考拉表示,加拿大鹅通知工厂让广东东莞的售后维修机构将羽绒服寄到加拿大进行检验。线女士对于网易考拉的行为,也表示了质疑,“为何趁我不在国内时进行产品验证?网易考拉你怕什么?”,“在承诺假一赔十的网站,消费者买到真品难道不是理所当然吗?即便是正品,为何需要消费者道歉?”此外,线女士在没有看到在买到疑似假货后近一个月后没有获得合理回复后,18日表示,“基于如此多的程序漏洞和乌龙事件,对未来的检测结果,我不会承认!”

其次,网易考拉声明“假一赔十”,但支付三倍赔偿却强占处理权。虽然没有获得官方认定涉事商品到底是真假的结果,但网易考拉却想尽快“摆平”此事。据媒体报道,针对媒体提出的涉假衣物是否有权限由网易考拉处理的问题,网易考拉回应:此前已支付三倍金额给消费者,现在衣服的所有权已经属于网易考拉。但是线女士对此并不认同,称那是网易考拉提出的精神补偿金。并向记者展示了当时寄出衣物的照片,上面写明“寄回公证处验真”。网易考拉则解释称,不做“退一赔三”,线女士不愿将商品寄回,无法推进商品鉴别进程。我们理解线女士的心情,经与线女士沟通,双方最终达成共识,在商品未辨别真伪的情况下,我们仍愿意为线女士办理退货退款,并额外支付其三倍金额,线女士将商品寄至浙江省杭州市东方公证处,以用于进一步鉴别。

但价值兄也从网易考拉声明中发现,“如果经鉴别,消费者线女士所购买的商品为假货,将公开赔礼道歉,赔偿线女士精神损失费,并按照网易考拉承诺,假一赔十”。这个三倍赔偿金,似乎双方理解的有很大差异。
根据《消费者权益保护法》第五十五条规定,“经营者提供商品或者服务有欺诈行为的,应当按照消费者的要求增加赔偿其受到的损失,增加赔偿的金额为消费者购买商品的价款或者接受服务的费用的三倍”。而第五十六条的“在商品中掺杂、掺假,以假充真,以次充好,或者以不合格商品冒充合格商品的”行为,将“由工商行政管理部门或者其他有关行政部门责令改正,可以根据情节单处或者并处警告、没收违法所得、处以违法所得一倍以上十倍以下的罚款,没有违法所得的,处以五十万元以下的罚款;情节严重的,责令停业整顿、吊销营业执照”。
也就是说,如果本次销售的“加拿大鹅”羽绒服商品是假货,网易考拉将负有两种责任——第一,赔偿商品价格三倍给消费者精神损失和赔礼道歉;第二,根据消费者权益保护法规定,接受最高10倍的惩罚。
但是价值兄也注意到,网易考拉在官方声明中称,“如果经鉴别,线女士所购买的商品为正品,请线女士公开赔礼道歉,消除影响,退还网易考拉所垫付费用”。
线女士对此也提出了质疑:“如果不是假货,贵司为什么要给我赔偿?如果这件衣服已经属于网易考拉,我们之间的买断协议在哪里?你们又为何要邀我共同进行实物验真?”
网友质疑网易考拉:态度太蛮横了,要给消费者下马威?

针对网易蛮横的态度,文汇报记者就表示,“网易考拉这个声明蛮霸道:①如果羽绒服是假,按消协法规,考拉当然应该赔偿;②如果是真,本来就是应该的,凭什么要求消费者道歉?考拉要找人道歉,也该找加拿大鹅公司,是它们再三鉴定有问题的,而不是消费者。③考拉售出的羽绒服无论真假,都给消费者带来很*麻大**烦,该为此道歉”。

也有网友表示,“发这个声明,一味的在费用上强调,给消费者一个下马威吗?不能质疑我们假货,不然你是要赔钱的。作为一个网易考拉的用户,质疑也不被允许吗?而且在对外发布时候,有依据的,依据官方邮件,认定假货的。就这样发布出来。如鉴定是真,还要给你们道歉?连起码的质疑的权利都等同于被剥夺”。
中消协及相关领导:应虚心接受质疑,网易考拉态度不对
针对此事,“中国消费者协会”也在官方账号上表示,“对于消费者的投诉和质疑,经营者应当虚心听取、正确对待,依法接受监督”——“针对北京消费者线女士向网易考拉维权过程中遇到的问题,中国消费者协会指出:“根据消费者权益保护法,消费者享有对商品和服务以及保护消费者权益工作进行监督的权利。经营者应当听取消费者对其提供的商品或者服务的意见,接受消费者的监督。对于消费者的投诉和质疑,经营者应当虚心听取、正确对待,依法接受监督。我们希望并支持更多的消费者主动维护和运用好法律赋予的监督权利,切实保护自身合法权益。”

另外,来自澎湃新闻的报道称,上海市消费者权益保护委员会副秘书长唐健盛在接受采访时表示,网易考拉的表态不恰当,网易考拉让消费者赔礼道歉是不对的。他同时担心消费者可能承担的巨*法大**律风险,“考拉有很多资源,消费者处于弱势地位,这个事情可能变成不对等的博弈,而这也会让更多消费者不敢去质疑所购商品是否为假货。”
坚称“100%正品”的网易考拉,一年遭到61条投诉
价值兄了解到,在网上搜索“网易考拉”时,均显示为“网易考拉官网,100%正品”。网易考拉作为网易旗下的跨境电商平台,近些年在海淘市场颇得消费者认可,包括价值兄在内的很多网友也将其作为购买海外商品的首选平台。根据iiMediaResearch(艾媒咨询)在去年8月份发布的《2018上半年中国跨境电商行业监测报告》显示,2018年上半年,网易考拉以26.2%的市场份额位居首位,六度蝉联跨境电商市场份额的第一。但谁料到,如此让人信赖的跨境电商平台,仅过去一年间就被消费者投诉多达61次之多。

根据第三方投诉平台显示,截止到2019年1月18日,用户投诉网易考拉的相关问题就多达61次。这些内容大多数为“网易考拉自营店买的Gucci钱包是假货”,“网易考拉自营售卖海蓝之谜乳霜假货”,“怀疑买的网易自营阿迪达斯鞋子为假货”等内容。更让人感到诧异的是,在该第三平台上,搜索“加拿大鹅”关键词时,共有6次投诉内容,其中有3起销售假货的相关投诉是来自网易考拉的用户描述,竟然占到相关投诉的一半。看来,网易考拉上加拿大鹅是否为正品的问题,至少不是一位用户遭遇的问题了。


而在中国消费者协会此前发布的2017年“双11”网络购物价格、质量、售后服务调查体验报告指出,网易考拉海购平台自营直邮仓销售的“雅诗兰黛ANR眼部精华霜15毫升装”有涉嫌仿冒的情况。据价值兄了解,在这份报告发出后,网易考拉也发生了态度反复的情况。网易考拉首先在第一时间回应称下架涉事商品,表示积极配合中消协。等到第二天,网易考拉态度急转,再发公告否认售假,并质疑中消协鉴定机构资质,对中消协的报告进行强烈回击。但已经过去一年多时间,针对此事网易考拉和雅诗兰黛官方并未给出最终的结果。
价值兄发现,从线女士1月3日在网上进行投诉至今,已经过去15天时间,但商品的真假问题依然没有一个最终处理结果。这在一定程度上让人对网易考拉有了更多质疑,这家高居国内第一的跨境电商平台,为何对于一件羽绒服的真假性在半个月内都没有结果?
艾媒咨询在去年11月的《2018Q3中国跨境电商正品调研专题报告》数据显示,21.5%的海淘用户曾经遭遇过产品质量问题,包括不是正品、运输过程导致的损坏、产品过期等。海淘用户遭遇的最多的产品质量问题是产品与描述不符合,占53.6%。39.4%的海淘用户会因为“听说商品质量问题”放弃使用一个电商平台而转用其他平台;38.7%的海淘用户会因为“自己遇到商品质量问题”而转用平台;这两个原因成为了消费者们放弃这个电商平台的首选理由。

因此,艾媒咨询分析师认为,保障正品的同时,海淘平台还需要管理好评论和购买系统,保证真实,真正赢得消费者。而价值兄觉得,网易考拉在商品质量上存在的问题,以及无法为消费者提供完善、满意的处理方式,有可能让更多用户转而选择其他跨境电商平台了。
一次次的消费者信赖,不应该成为变成失望的对待。网易考拉这次对于消费者态度的反复,以及整个事件中蛮横的处理行为,似乎已经让自己坚持的“100%正品”信誉打脸了。