
面对史无前例的价格战,大部分车企都选择了跟随策略,你降一万,我降两万,没有最狠,只有更狠,现在回头看,这种“杀敌一千,自损八百”的方式真的有效吗?
上个月,中国乘用车零售销量同比微增0.3%(考虑到去年疫情的因素,同比微增的意义很小),环比增长14.3%,创下本世纪最弱表现。前两个月,中国汽车制造业的利润同比暴跌41%,无论怎么看,都从侧面论证了价格战的不可持续性。
价格战的本质就是抢市场,也是内卷的最高形式,但抢市场绝不只有降价一条路,如果企业生存只剩降价这一条路,那又何尝不是一种悲哀?
作为蔚来汽车创始人,李斌对价格战的态度一向非常明确,不参战,不恋战,原因也很简单,蔚来现在的毛利率不能再降了,而且背刺老用户这种事李斌想得出来,蔚来也干不出来。
但这番表态并不代表李斌已经躺平,只不过是因为蔚来的*药弹**库里还有一件压箱底的宝贝:换电。
从2017年年底蔚来换电站在NIO Day上第一次正式亮相以来,这种不走寻常路的补能方式一直备受质疑,直到今天,当蔚来换电站数量已经超过1300座,56%的蔚来用户加电量来自换电时,这种声音仍然不绝于耳。

但无论外界怎么唱衰,换电已经成为蔚来这家新势力身上最鲜明的品牌标签以及最锋利的竞争*器武**。
回想2019年下半年,蔚来处于生死存亡之际时,“首任车主终身无限次免费换电”的权益为蔚来稳住了销量,争取到了更长的融资窗口期。
去年年底,蔚来内部开会,公司高管们在被问到做什么最能拉动销量时,得票最高的就是换电站[1]。
如今,面对低迷的市场和凶残的对手,蔚来没有像同行一样卷价格,去追求短期但不可持续的业绩增长,而是换了种思路,在换电这件事上打出了一组加减法组合拳,试图通过供给侧改革来刺激需求。
在3月初的财报会上,李斌明确表示要把今年的换电站建设目标从去年年底NIO Day上定下来的400座提升到1000座。
4月初,蔚来宣布调整政策, 从今年6月份开始购买新车的用户不再享受免费的家用充电桩权益,且每个月的免费换电次数一律为4次。
在一部分人看来,权益缩水代表蔚来变抠门了,但这只是表现,换个角度看,通过这套加减法,蔚来正变得越来越成熟。
这种成熟既体现在换电体系本身,短短五年时间,蔚来目前已经拥有1300多座换电站,建立了覆盖五纵三横八大城市群的换电网络,到年底将超过2300座,放眼全球,无人能出其右,同时也体现在用户的使用习惯层面,他们对换电服务的价值认可度越来越高。
“我们希望蔚来作为一个可持续的商业模式,能够给大家提供更好的服务,给大家进行一种服务的价值创造。不管是NOP+解放时间,减少事故,还是超越油车加油的体验。”李斌在4月初的沟通会上表示。
01
三个最容易混淆的问题
提到换电,唱衰者们总喜欢搬出一些陈年往事,比如以色列创业公司better place的速生速死,特斯拉中途放弃等,从而草率地得出一个结论:换电模式=死路一条。
但得出这样的“历史终结论”显然是犯了没有从发展眼光看问题的毛病。
如今的全球电动车行业早已今非昔比,尤其在中国,无论是动力来源、补能方式还是自动驾驶技术,各种路线争奇斗艳,没有谁能一统天下,拿着旧时代的参考答案未必能回答新时代的命题。
从Better Place在以色列建设第一个换电站至今已经过去了十五年,换电模式从来不缺争议,但没有人会否认它的诸多优点。
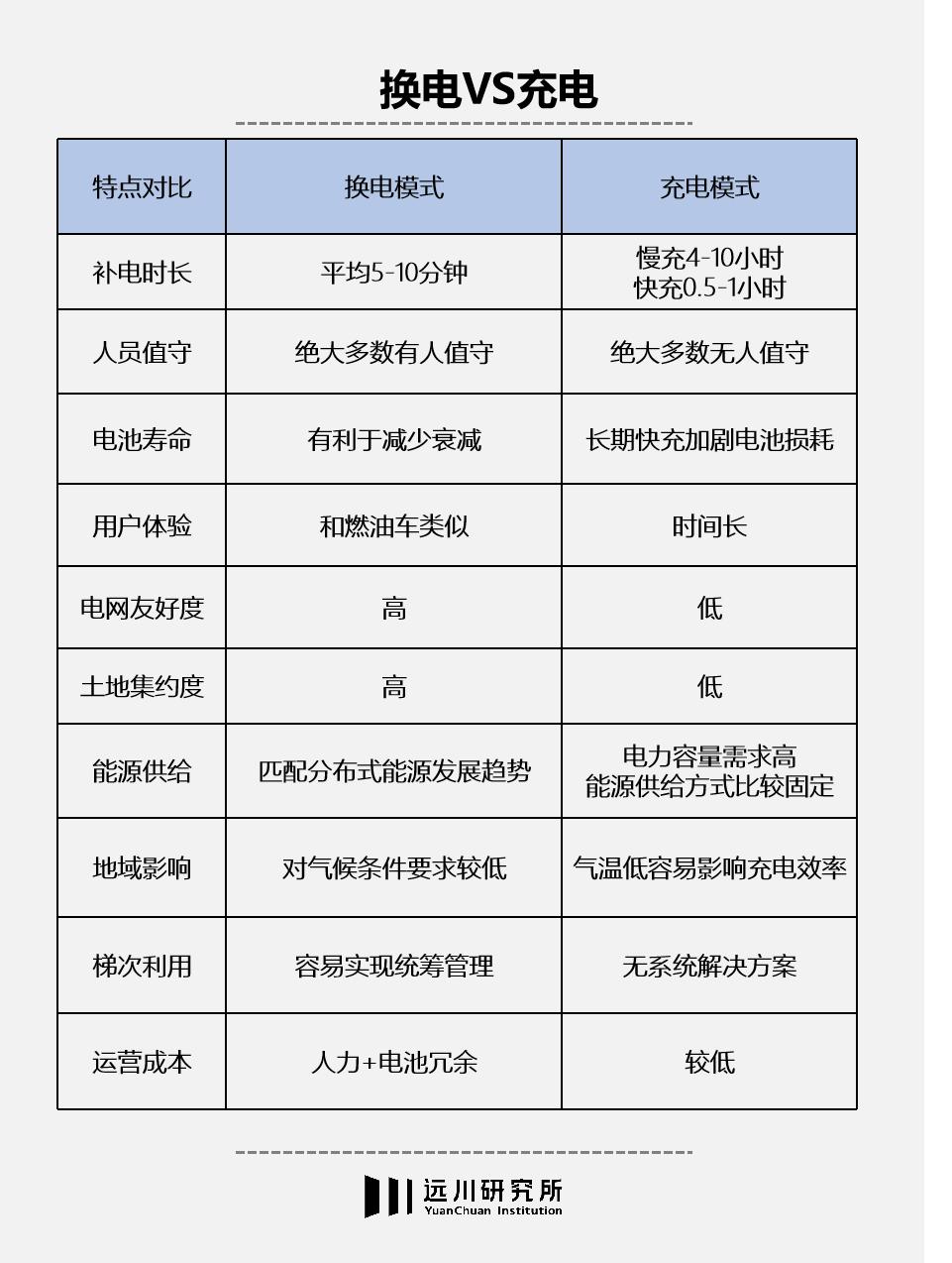
比如,在现有的技术条件下,平均5分钟一次的换电时间是最接近于燃油车加油的补能体验,而即便是一辆800V电气架构的电动车,要充70度电,也需要半个小时左右。
想象一个场景,在春节或者是五一这样的出行高峰期,当高速服务区里的加油站需要排队一个小时,隔壁充电站要排队两小时,而蔚来车主却只需要5分钟就能满电出发,而且是免费时,这种心理上的优越感是不是令人上头?
套用蔚来能源高级副总裁沈斐的观点,快充和换电 “不是同一个维度的,一个是地球文明,一个是三体文明。”

在用户层面,换电模式能大大缓解里程焦虑,车电分离也能显著降低车辆的购置成本,比如一辆起售价32.8万的蔚来ET5,选择车电分离方案之后售价立减7万,而且可以根据不同场景和需求,更换不同容量的电池,提高出行便利性。
在电池层面,集中充电的换电站比超充站能有效减少自燃事故,提高电池的使用寿命30%到60%[2]。
在电网层面,换电能减少对配电网设施的改造,而且有利于电网削峰填谷,甚至能帮车主赚零花钱。
换电虽好,但争议一直存在,主要原因在于没有弄清三个基本问题。
第一,蔚来不是只有换电,事实上,从成立第一天开始,蔚来就确定了“可充、可换、可升级”的补能路线。事实上,蔚来不仅在中国建设了中国最大的换电网络,也是所有车企中公共充电桩建的最多的,超过了1.4万根,今年还将新增1万根。
其次,很多人容易把两个问题混为一谈,但实际上,“换电是不是一门好生意”和“蔚来应不应该做换电”是两个完全的问题,背后有两套截然不同的思考体系和评价标准,前者更适合奥动这样的第三方运营公司,而非蔚来这样的车企。
抓住蔚来换电站的盈利问题不放,就好比十几年前质疑亚马逊和京东为什么要斥巨资自建物流体系,这是一种典型的“只见树木,不见森林”的思维局限。
最后,蔚来做换电不是做慈善,换电作为提升用户体验的关键一环最终目的还是为了卖车,蔚来总裁秦力洪也明确表示:“换电服务将来一定是全部收费的,只是时间问题。”
从这个角度来看,蔚来此时选择调整换电权益是经过深思熟虑的结果,一方面是基于换电体系越来越完善的客观条件,另一方面是出自对用户习惯培养和技术的自信,换言之,用户对蔚来换电站的价值越来越认可。
经济学原理告诉我们,天下没有免费的午餐,价格终究回归价值本身。
02
搁置争议,打开想象
从成立到现在,蔚来已经开发了两代车型平台,但却开发了三代换电站,足以证明蔚来对换电模式的坚定自信。
但有意思的是,舆论场对于换电站的评价出现了两极分化的现象:用过的说牛X,希望换电站越多越好,没用过的直呼*X傻**,每天都在问换电站何时回本?
关于回本问题,蔚来其实有一套自己的计算公式,秦力洪之前接受36kr采访时表示,在蔚来内部,有一个效率衡量指标叫单用户服务成本,包括充换电、维修、保养、取送等,在2023年,这部分成本能做到2018年的四分之一。
之所以能做到这么低和蔚来的保有量提升有直接关系,因为规模效应越强,边际成本越低,但也离不开蔚来换电站本身的升级迭代。
比如前不久刚落成的第三代换电站,用户体验相比上一代有了全面提升。
三代站服务能力更强大,电池仓位增至21个,轴距提升,可以兼容更多尺寸的车辆和电池包,包括阿尔卑斯平台,以及800V电压平台,充电速度更快,日服务次数可达408次,比二代站提升30%。

采用全新的三工位协同作业机制,将电池流转路径降到最低,换电时间缩短20%,只需要不到5分钟。
在用户体验全面提升的同时,蔚来表示三代站的单仓成本(21个电池仓),相比二代站(13个电池仓)显著降低。
三代站的出现某种程度上回应了市面上对于“超快充出现之后,换电竞争力将不复存在”的说法,事实上,超快充技术一直在进步,已经出现了最大输出功率600kw的充电桩,但其实换电站也在不断迭代。
相比于充电站,换电站有一个短板,那就是需要人工值守,所以运营成本较前者较高,但经过多年的探索之后,蔚来正在通过智能化手段来解决这个问题,越来越多的换电站已经实现了无人化。

部分蔚来换电站已经实现无人值守
在去年年底的NIO Day上,李斌宣布第三代换电站将搭载两颗Orin芯片和两颗激光雷达,并且在现场展示了一个一镜到底的视频。
视频中,高速的领航辅助驾驶和换电站的自动泊车通过服务区里的自动驾驶被巧妙地融合在了一起,整个过程不需要人工干预,这也就是蔚来独有的“领航换电辅助”功能。
这样一来,蔚来的换电站和智能驾驶技术出现了一次交汇,这是其他企业几乎不可能创造出的应用场景和体验。
03
尾声
无论是电池材料体系还是电力补能方式,在复杂多元的中国,很难有单一的方案能够满足所有需求。
庞大的新能源车市场既容得下几十万一台的蔚来,也容得下几万块一辆的五菱。同样,消费者对补能便利的渴求,既容得下小县城里的的慢充桩,也容得下中环内的换电站。
在电动汽车保有量高速增长的眼下,一个多元的补能体系能够更好地填补补能的供需缺口,充电与换电不会是非此即彼的替代品,而是同一个战壕里的队友。
整个中国市场,同时在充电和换电赛道保持领先位置的品牌,只有蔚来,而只有超充和换电同时发力,才能让“加电像加油一样快”不再是一句空话。

参考资料
[1] 蔚来秦力洪谈「千站计划」:要让用户说走就走,我们的账算得很清楚,36Kr
[2] 新能源换电行业深度:全面电动化必然选择,三千亿空间爆发在即,方正证券