
天猫入驻,代入驻申请被驳回,忽悠我要包装公司?
- 通过网页入口提交资料,去入驻天猫,被拒被驳回是一件很正常的事情,但资料具体是什么原因被驳回的,到底是机器审核就被驳回了呢,还是人审的时候被驳回的呢,到底是品牌影响力的问题呢,还是什么原因驳回的呢?
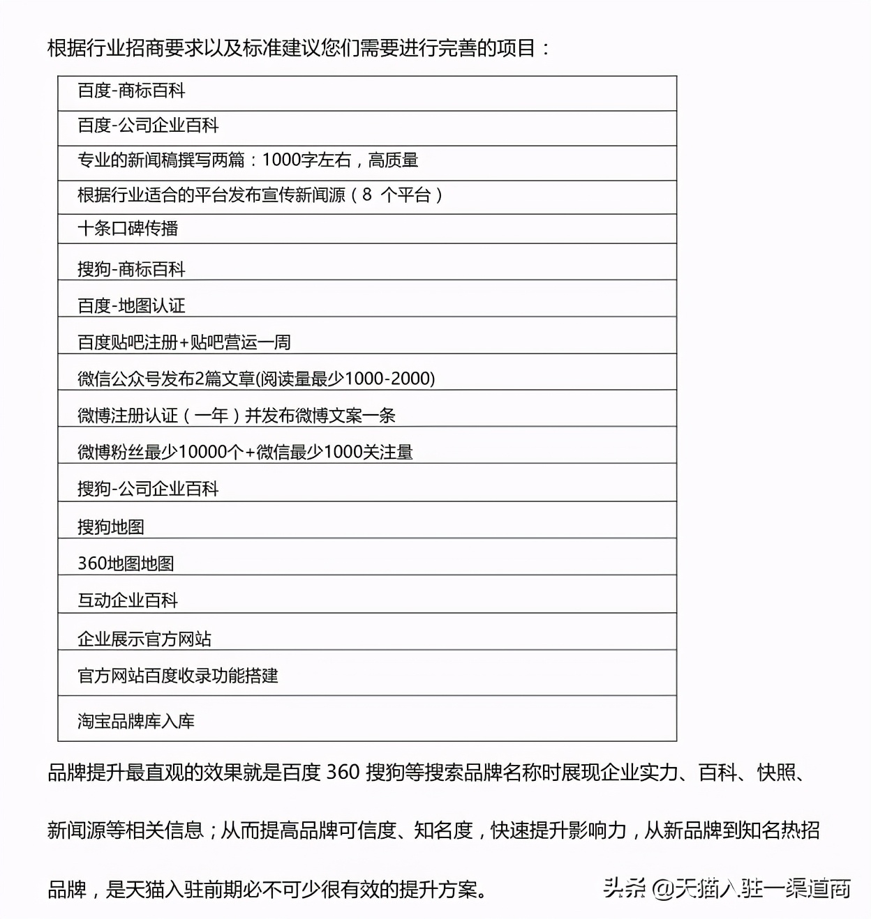
- 走网页入口提交,我们商家只知道官方说的,品牌影响力不够这个因素,所以有一些服务商就会跟我们鼓吹,需要进行品牌包装啥的,然后就推荐他们的包装套餐:

上面就是他们的包装套餐,大家可以看看,有啥用?这东西还收费一万多,这不明摆着在割韭菜吗?
如果小二真的看我们的PPT运营规划,公司实力啥的,好 那么问题来了,为什么那些新的空壳公司,百度上任何关于公司的信息都搜索不到,却能入驻成功呢?对于这种临时打上去的包装信息,小二不傻,能看出来的,一旦发现是近期包装上去的,立刻拒绝我们的申请,严重的拉黑,判定为第三方都有可能,一旦出现这种情况,那就和天猫彻底无缘了。所以包装公司这个种事情,完全就是花钱给自己挖坑。
很多自荐代入驻的说法都是站不住脚的,说PPT运营规划,自己做的比商家更专业,更懂小二喜欢看什么样的PPT,如果不说这些,不然他们还能说什么呢?要不然就是忽悠商家说自己有邀请码,名额,限时指标,对于这些,一句话就可以判断真假,你的邀请码和名额能跳过品牌评估吗?不能的话,那就是假的。这些词本来是没有的,完全是为了忽悠我们商家而杜撰出来的,如果真有这些,为什么还需要前面包装公司套餐呢?这不是前后矛盾吗?
走网页入口自荐提交,在资料没问题,并且资料是按照要求准备的,没有细节问题,我们的资料被驳回,往往就是我们的运气不好而已。
但现实情况是,很多商家提供的资料,存在大量细节问题,因为细节问题导致入驻失败,的确是得不偿失。
关于入驻天猫,可以分享你所不知道的细节问题,真正的实力渠道入驻,跳过机审,直接人审,无视品牌影响力,100%过品牌评估,不需要任何的包装策划,产品图,工厂图,门店图,PPT计划书等。没被代入驻操作过的资料,可以坐等下店。