电源为电子产品的工作提供能量,我们日常使用的是交流电,而电子产品的控制系统用的是直流,如何把交流电转换为直流电就显得至关重要了。
首先感谢大家的点赞和关注,请关注我的头条号@电子产品设计方案!
各种大家电、小家电、LED产品的设计基本上都离不开开关电源(Switch Mode Power Supply)。下面给大家分享一款12V/6W开关电源方案,并分享开关电源的设计方法。希望能起到抛砖引玉的作用,让大家在以后的电子产品设计中能得心应手的设计自己的开关电源。
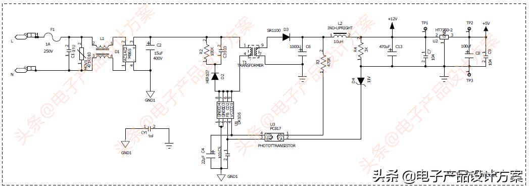
本方案用到一款国产的高性能开关电源控制芯片DK106,下图是我设计的电路原理图

12V/6W开关电源原理图
开关电源设计参数如下:
- 输入电压:85~265VAC(本设计为宽电压输入,基本上全球所有国家都适用)
- 输出电压:12V/0.5A
设计开关电源最重要的是高频变压器设计,本方案高频变压器设计如下:
设计变压器前我们需要先确定以下参数:
- 输入电压范围:85~265VAC
- 输出电压电流:DC12V,0.5A
- 开关频率:F=65KHz(参照芯片的规格书)
- 最大占空比:D=0.5
磁芯选择:
- 6W的开关电源,选用EE16的磁芯来设计变压器就可以了。(多大功率用多大的磁芯大家可以自行网上深入了解一下)
原边电压Vs计算:
- 输入电压为AC80~265V,计算最低电压下的最大功率,最低电压为80V。
- Vs=80*1.3=100V(要考虑线路压降及整流压降)
计算导通时间:
- Ton=1/F*D = 1/65*0.5=7.7uS;
计算原边匝数Np:
- Np=Vs*Ton/△Bac*Ae
- Np:原边匝数
- Vs:原边直流电压(最低电压值)
- Ton:导通时间
- △Bac:交变工作磁密(mT),设为0.2
- Ae:磁心有效面积(平方毫米),EE16 磁心为20平方毫米
- Np=(100 *7:7)/(0.2*20)≈192匝
计算副边匝数Ns:
- Ns:副边匝数
- Np:原边匝数
- Vout:输出电压(包含线路压降及整流管压降,12V+1V=13V)
- Vor:反激电压(设置该电压不高于150V,以免造成芯片过压损坏,本设计中设为100V)
- Ns=(13*192)/100=25匝
计算原边电感量Lp:
- Lp=(Vs *Ton)/Ip
- Lp:原边电感量
- Ip:原边峰值电流(芯片设定最大峰值电流320mA,此参数要小于芯片的峰值电流参数400mA)
- Lp=(100*7.7/320≈2.4(mH)
变压器的设计验证:
变压器的设计时最大磁感应强度不能大于0.4T,(铁氧体的饱和磁感应强度一般为0.4T 左
右),由于单端反激电路工作在B-H 的第一象限,磁心又存在剩磁Br 约为0.1T,所以最大
的工作磁通Bmax 最大只有0.4-0.1=0.3T
- Bmax=(Ip*Lp)/(Np*Ae)
- Bmax=(400*2.4)/(192*20)=0.25
- Bmax<0.3 证明设计合理
变压器的漏感:
变压器不是理想器件,在生产过程中一定会存在漏感,漏感会影响到产品的稳定及安
全,所以要尽量减小,漏电感应控制在电感量的5%以内。
根据以下设计,最终得出以下变压器参数(把以下参考给供应就可以供样了):
- 使用磁心:卧式EE16,你也可以用立式的
- 原边匝数Np=192匝,线径0.23mm 原边4脚起1脚落 ,5脚为空脚作固定用
- 副边匝数Ns=25匝,线径0.5mm 副边9脚起7脚落
- 原边电感量Lp=2.4mH

卧式EE16脚位图
注意:漆包线的线径大家可以根据电流的大小选定,脚位要定义为防呆的,防止生产时插反
重要元件说明:
- F1:保险丝250V/1A,必需安装
- C1:X2安规电容,0.1uF/275V
- MOV1:471K
- L1:共模电感,EE8.3/25mH
- D1:桥堆,600V
- CY1:电容,1nF/400V
- C2:15uF/400V
- C3:瓷片电容103
- T1:高频变压器
- D2:二极管HER107
- D3:二极管SR1100
- D4:稳压二极管11V/0.5W
- U1:开关电源控制芯片DK106
- U3:光偶P817
- 功率器件需要散热,芯片的主要热量来自功率开关管,功率开关管与引脚5678相连接,所以在PCB布线时,应该将引脚5678外接的铜箔的面积加大并作镀锡处理,以增大散热能力。
- 芯片的5678引脚是芯片的高压部份,最高电压可达600V以上,所以在线路布置上要与低压部份保证1.5mm以上的安全距离,以免电路出现击穿放电现象。
样机测试:
- 本开关电源方案应用于产品的实物图

开关电源实物图
- 带负载测试(效果还是不错的):

测试数据