双十一刚刚过去,不得不说今年双十一的优惠力度也是挺大的,但是一起在双十一买齐所有需要的东西,必然是不太现实,还好双十一过后还有双十二,阵主这就提前给大家出一份双十二的厨电好物购物清单,方便广大剁友提早做功课,抓住双十二这个优惠时段。
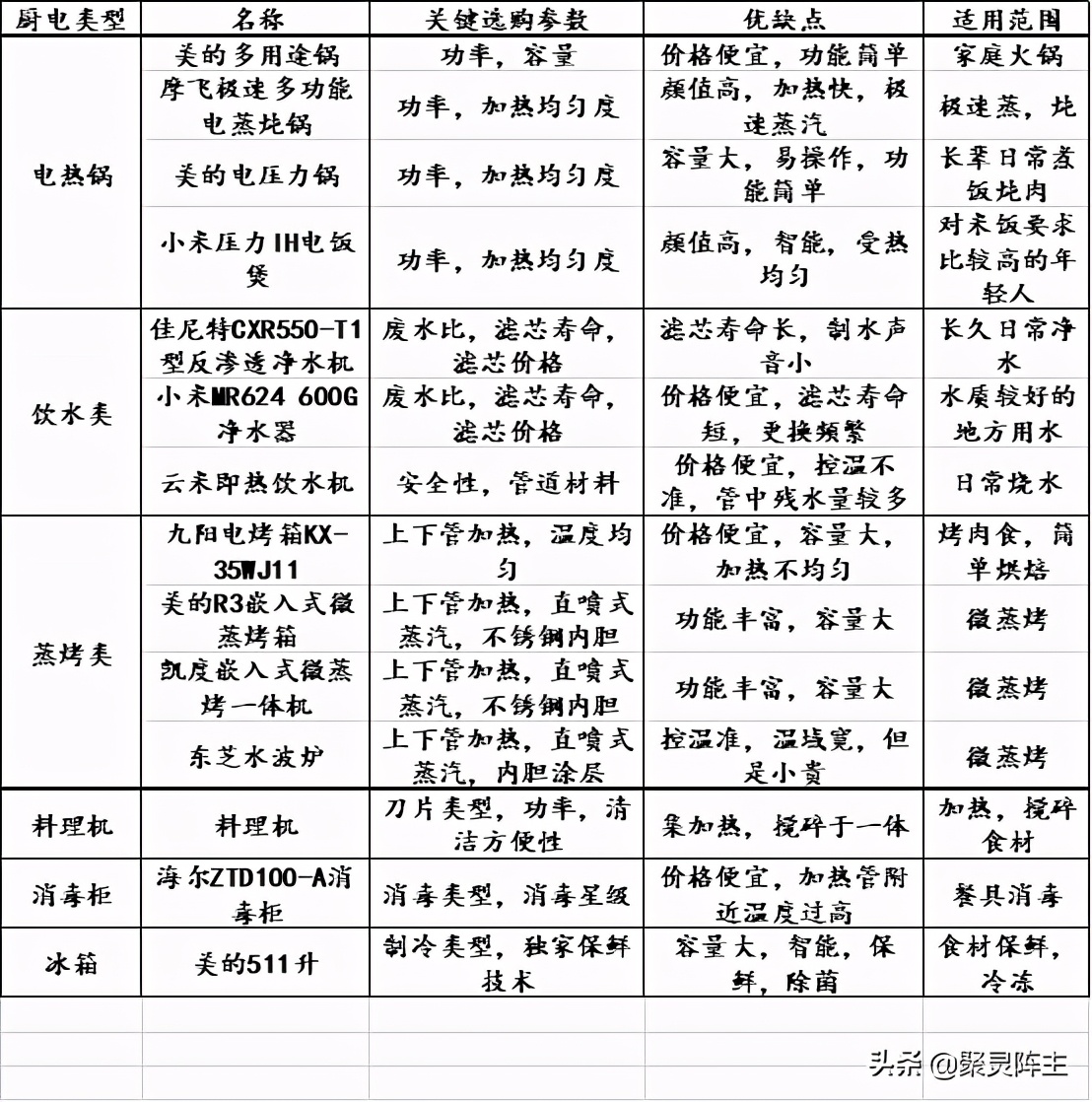
阵主家也是装修不久,很多厨电都是阵主自买自用以及阵主有意向购买的厨电,下面是一个简要表格,方便大家阅读购买。

好了,下面阵主就从选购攻略和产品简介这些方面来让大家了解一下这些家电
电热锅:
电热锅顾名思义,通电就能热的锅,一般厨房里的电热锅的作用很多,煎炒烹炸,只要是需要加热的料理都可以用到它。电热锅由于功能以及用途非常多,所以硬性参数上阵主只提一下它的功率。功率决定了它加热的速度。一般来讲,功率越大的加热越快。当然电热锅还有一个比较重要的一点就是电热锅的内胆涂层,这个选购起来很简单,一般是越贵越耐用的,所以阵主觉的无需考虑太多,根据自己心理价位选购就可以了。其他选购条件就比较复杂了,比如用途,个人喜好等等,那就需要根据个人需求来购买啦。
1 美的多用途锅
美的(Midea)电火锅电炒锅电煮锅电热锅家用6升大容量一体多用途锅可煎烤LHN30D厂家自营
¥129
购买
这款锅是一款功能非常简单的多档加热锅,说白了就是火锅锅,一般家里喜欢吃火锅的话都要备一款。这款锅的容量是6L,可供5-6人吃火锅。它的调档方式是无级调温,也就是有一个旋钮,旋转旋钮就可以调节火力大小。它的最大功率是1500W,加热器来速度还可以,但是这台锅有一个缺点就是加热到一定的温度就会自动断电,烤鱼,烤肉,吃火锅非常合适,但是炒菜忽然断电就有点尴尬了。这款锅非常适合喜欢吃火锅大家庭,容量够大,清洗也容易,还便宜,不算高档的电器但是也是吃火锅神器。喜欢吃火锅或是租房的小伙伴非常适合入手。


2 摩飞极速多功能电蒸炖锅
摩飞极速电蒸锅蒸汽锅多功能家用小型隔水蒸炖锅全自动预约蒸煮锅
¥1190
购买
摩飞是非常有名的高端小电器品牌,它的特点在于颜值高,功能独特,很多都运用了新奇的科技,非常适合现代年轻人使用。摩飞这款极速蒸炖锅秉承了一贯的颜值且非常实用。它不同于传统的需要烧一大锅水产生蒸汽的蒸锅,而是利用内凹式蒸汽煲技术,能在8s左右快速产生蒸汽,利用高温蒸汽快速蒸熟食物,比传统蒸锅蒸制食物的时间缩短一倍。

这款蒸锅还配备了两个小炖盅,可以用来煲汤,炖排骨,尤其是80度精炖模式,专为燕窝等精贵食材而设计,炖后的汤滋味浓郁,鲜美甘醇。
蒸炖锅有独立的积汁盘,防止蒸炖食物时汁水下渗弄脏蒸发盘,使用来产生蒸汽的水可以循环使用,既不会串味也节约了水资源。还有,它的锅盖是天窗弧度的设计,冷凝水不直落,食材不会被打湿,再没有湿塌塌的情况,吃起来口感更佳。

阵主用这款锅整了一次蒜蓉虾,从入锅到蒸好只用了5分钟的时间,蒸出来的虾非常鲜嫩好吃。

因为这款锅的小炖盅实在是太可爱了,非常像清宫剧里娘娘们用的小炖盅,所以阵主用这两个小炖盅给家里的两位娘娘(阵主媳妇和丈母娘)炖了两碗红枣桂圆养生粥。炖出来的粥特别软烂,获得了家里两位娘娘的一致好评。

这款锅功能,时间都是可以通过旋钮随意调节的,还可以随意暂停,预约定时,非常方便,总之现代年轻人拥有这样一款锅,蒸炖速度快,颜值亮眼,可以适应快节奏的生活,方便得体又贴心。

3 美的电压力锅
美的(Midea)电压力锅 一锅双胆 智能预约 WQC50A1P 5L高压锅
¥209
购买
这款电压力锅是一款非常朴素且实用的电压力锅,适合家里日常煮饭,炖肉炖排骨。这款锅容量非常大,有5L,不管是煮饭还是炖食,都够一大家人吃饭。另外这款锅配备了两个内胆,黄晶内胆饭粥专用,耐用耐磨,黑晶内胆烫肉专用,耐磨耐腐蚀。

这款锅有8种烹饪模式,分别对应饭,粥,肉,烫等等,而且每一种烹饪模式都可以选择三档调节,分别为清香,标准,浓郁,也就是烹饪时间由短到长,最重要的是这款锅的操作方式特别的简单,几个按键,傻瓜模式,家里老人家都可以一键操作。总体来说,这款锅的主要特点就是容量大,操作简单,适合家里日常使用以及送给家里的长辈使用。

4 小米压力IH电饭煲
小米的这款电热煲是一款颜值很高,也很智能的专门用来煮饭的电热煲。一碗好的米饭可以让每一顿饭都提升一个等级,尤其是对于阵主这种对米饭要求比较高的人,米饭好吃与否几乎能决定每顿饭的心情。所以阵主趁双十一优惠挥泪买下了这款电热煲,专门用来给阵主来煮米饭。这款电热煲是纯白色的,很小巧,很漂亮,它的容量不大,只有3L,估计煮满也只能够4,5口人吃饱。

这款锅采用压力IH加热以及铸铁粉体内胆从加热方式以及容器两方面保证受热均匀,并且结合智能煮饭方式,也就是根据不同的米采用不同的烹饪曲线进行烹饪,最终做出最好吃的米饭。

它还添加了海拔烹饪补偿功能,根据不同地区更改煮饭模式,使每个地区,尤其高原地区都能做出口感优质的米饭。阵主开始以为是智商税,买来用过几次之后不得不说,这款专门煮米饭的电热煲煮出来的米饭就是好吃,而且完全不会上面软,下面生,受热非常均匀。

这款电饭煲还可以与米家app相连,手机设定煮饭模式,如果家里有小爱同学,米饭煮好后还会提醒一句饭煮好了,总之阵主真的很中意这款锅呀。这款锅真的很推荐对米饭有高要求的年轻人购买。

饮水类
厨房作为烹饪重地,自然少不了用到饮用水。现在城市里的自来水大部分都是河水净化过的,水质可以说不是非常差也是一般差了,尤其是北京,用自来水烧水水壶里很快就会结上一层水垢,所以在城市里,净水器可以说是厨房必备电器。净水器的主要构成单元是它的滤芯,一般来说净水器的滤芯是由几种不同的滤芯串联而成,大体上是活性炭滤芯粗滤,RO反渗透滤芯精滤,自来水通过这几个不同的滤芯层层过滤最终出来比较纯净的水。

净水器的选择主要看的参数很简单,一是废水比,决定节水能力,它主要指产生一杯干净的水需要产生多少杯废水;二是滤芯的寿命和价格,它主要决定了日常维护净水器的成本,滤芯寿命越长,价格越便宜,当然也就越划算啦。其他的选择就要看自己的喜好以及需求啦。

1 佳尼特CXR550-T1型反渗透净水机
佳尼特(CHANITEX)家用净水器 550加仑即滤专利3年反渗透1.6升初始大流量无桶净水机 CXR550-T1大白
¥1999
购买
佳尼特是A.O.斯密斯旗下的品牌,所以质量性能真的没得说,阵主刚搬家过来买的是小米净水器,但是不到三个月活性炭滤芯就用到了70%多,所以索性换了佳尼特,以解后顾之忧。这款净水机的废水比是2:1,也就是生产2杯净水产生1杯废水,算是水效非常高的净水器了。它的出水量很大,可达1.6L/min,550加仑大通量,日常用水完全可以满足需求。

这款净水器的滤芯寿命很长,活性炭滤芯可保12-18个月,RO反渗透滤膜可保3年,现在购买还有优惠,购买即赠一套1、3级原装滤芯,配合RO膜,相当于三年滤芯都不用花钱,就长久使用净水器的阵主家来说,真的非常划算,也解除了频繁更换滤芯的麻烦。这款净水器的滤芯不仅可以滤除水中杂质,还能除去99.999%的病毒,接出来的水可直接饮用,非常安全方便。

这款净水器还可以连接天猫精灵,手机智能控制完全没有问题。它的水龙头开关以及机身上都有滤芯指示灯,当滤芯寿命到期时即显示红色提醒更换。


阵主试了一把这款净水器,不得不说制水效果真的是好,而且制水的声音相比小米净水器小了好多。另外安装师傅确实需要夸赞一下,购买后师傅第二天就来了,安装的非常细心,还耐心的给我们理好了净水器的管道和线,认真的讲解了使用注意事项,说实话阵主还是很感动的。所以买净水器选这款佳尼特的绝对没有问题。

2 小米MR624 600G净水器
小米(MI) 净水器600G厨下式RO反渗透家用大流量直饮水质过滤器智能饮水机 小米净水器600G
¥1599
购买
这款净水器也是阵主刚搬家时做了些许功课买的,当时由于用的急,所以索性就买了一直主推性价比的小米。

这款净水器的废水比是2:1,600加仑大通量,可与手机app相连,都是很满足阵主需要的。这款净水器的水龙头边上以及主机上都有指示灯,显示红色就提示更换滤芯。


小米净水器日常用来确实没有什么问题,但是用久了就会发现一个比较大的问题,就是滤芯用的确实是快,三个月左右的时间活性炭滤芯就只剩下24%了,所以阵主痛定思痛换成了佳尼特净水器一劳永逸。但是如果是家里水质没有那么差,或是短暂租房的朋友确实可以考虑一下小米净水器,毕竟除了滤芯比较费,需要更换的频率比较高,也没有什么特别大的缺点。而且小米的米家app非常好用。里面净水器的水质,日常用水量都能显示,还是比较全面,智能的。

3 云米即热饮水机
小米生态云米即热式饮水机 即热饮水机家用小型 多档控温
¥269
购买
即热饮水机是一款即用即加热的饮水机,适合家居日常饮水。阵主家没有暖瓶,阵主媳妇又喜欢喝温水,阵主丈母娘喜欢喝开水,小阵主需要50摄氏度的水泡各种粮食,所以阵主索性购买了一台即热饮水机。

阵主选中这台饮水机的主要原因是它比较便宜,而且加热档分为50℃,85℃和鲜开水,可以满足阵主家里的日常需求。即热饮水机需要注意的主要问题就是加热是否安全,加热管道的材料是否安全,是否有异味。这款饮水机每次取水后都会自动锁定,防止意外出水,并且目前使用看来烧开水也完全没有异味,整体使用下来还是不错的。

不过这款饮水机还是有一些缺点的,比如说它的管道会存水,每次接水之前会先流出管道中凉的存水,之后才是烧热的水,所以就比较麻烦还有点浪费,另一个就是它的水箱非常小,只有3L,阵主家4口人有点不够用。但是整体看来算是一款性价比比较不错的即热饮水机了,如果家里人口少一点的话应该会更合适一点。

蒸烤类
厨房怎么可以少了蒸烤类电器,没有蒸烤美食的人生是不完整的。阵主是一个吃货,所以家里少不了要烤鸡烤鸭烤羊肉串,蒸鸡蒸鸭蒸排骨,因此一台烤箱,一个蒸锅或是一台蒸烤箱都是阵主非常需要的。烤箱如果作为烤肉来用的话,要求并不是很多,一般上下管加热,容量够大就要可以了。

但是如果作烘焙,就非常需要受热均匀,要不然烤出的糕点很容易外焦里不熟,所以选择烤箱还是要看一下它的加热功能是否均匀。如果是微蒸烤箱,那就比较贵了,但是功能全呀,因为它是集微波,蒸汽,烤一体的电器,一台顶三台,使用更方便。微蒸烤箱功能多,自然价格就稍微贵一些,选购时也就需要更细心一些。

一般来讲,微蒸烤箱一定要选择嵌入式的,这样保温效果比较好;而且最好选上下管加热,就算没有下管加热,也一定要有上管加背部热风,否则不能保证受热均匀;另外,微蒸烤箱一定要选择直喷式蒸汽,直喷式蒸汽蒸汽出气快,而且易清洁,主流产品都是直喷式蒸汽。微蒸烤箱还有一个重要的参数就是内胆一点更要不锈钢内胆,这样才比较好用。好了,下面介绍几款阵主实实在在用过的蒸烤类产品以及非常有名的东芝水波炉。

1 九阳电烤箱KX-35WJ11
这台电烤箱是阵主家一直用的电烤箱,最大的优点就是容量够大,有38L,上下管加热,火力也够。阵主经常拿它烤各种肉食。

不过这台电烤箱的功能不是很多,做烘焙的话控温不准,受热也稍有不匀,尤其烤蛋挞,一不小心就会烤糊。阵主家很少作烘焙,就喜欢烤肉食,所以这台配备了烤架,烤叉,容量又大的烤箱完全能满足阵主的要求。而且这台烤箱已经跟着阵主3年了,还是一样的结实耐用。喜欢烤肉以及做简单烘焙的小伙伴阵主非常推荐购买这一款。

2 美的R3嵌入式微蒸烤箱
美的(Midea)R3J嵌入式微蒸烤一体机 APP智能操控微波炉蒸箱烤箱 嵌入式家用多功能烘焙多重自净34L BG3405W
¥3999
购买
这台微蒸烤箱是阵主接触的第一台微蒸烤箱,确实是打开了阵主新世界的大门,完美的解决了阵主家没有微波炉和蒸箱的问题。这款微蒸烤箱容量很大,容量为34L,蒸整鸡整鸭都没有问题。

这款微蒸烤箱是上管加热加背部热风,算是解决了受热不均的问题,但是由于少了下管加热,所以烤大的肉比如烤羊腿,烤整鸡就比较难烤熟,小的鸡翅,鸡腿之类的烤一下还是没有问题的,烘焙也可以满足。

这款烤箱是直喷式蒸汽,出气速度非常快,作为蒸箱来用也非常好用。阵主觉得最方便的还是它的微波功能,有什么剩饭剩菜三分钟就能热好,再也不用点火大锅热菜啦。阵主还是用它做了不少美食的,不得不说蒸烤下的羊肉串真是又鲜嫩,又好吃。

3 凯度嵌入式微蒸烤一体机
凯度(CASDON)嵌入式微蒸烤一体机42L大容量真变频微波炉蒸箱烤箱 家用多功能热风烘焙多重自净SV4220EMB-TE
¥4699
购买
由于阵主自己尝到了微蒸烤箱的甜头,所以阵主国庆的时候也给老家买了一台微蒸烤箱。凯度的这款微蒸烤箱容量更大,有42L,而且是上下管加背部热风,能烤的东西更多,大的烧烤都可以实现。

这款微蒸烤箱的控温还是很准的,做烘焙完全没有问题,小姨子还拿它做了非常繁琐但是很美味的蛋黄酥,还是比较成功的。这款微蒸烤箱的蒸汽也是直喷式蒸汽,出气很快,内胆也是不锈钢的,整体来讲算是阵主比较推荐的一款微蒸烤箱,适合家里没有烤箱,蒸箱和微波炉的朋友。

4 东芝水波炉
东芝 TOSHIBA 原装进口高端水波炉 大容量电烤箱 微波炉 微蒸烤一键智能烘焙料理机 ER-RD7000 30升
¥7999
购买
东芝水波炉阵主没有用过,但是由于经常听到它的大名所以这次特意做了一下功课,来给大家介绍一下。东芝水波炉可以说是升级版,豪华版的微蒸烤箱。

它容量不是非常大,30L,日常使用应该是足够了,烤整鸡之类的应该放不下。但是,它的控温是真的准,它内置3重温度传感器,30到100摄氏度广域控温,连米饭都可以做,烘焙完全没有问题。

而且,这款水波炉可以加热到300℃,所谓仿古石窑烤,据说可以烧烤的同时保证食物内部水分不流失,说的阵主好想买来一款试一下,烤大块的肉应该很美味。不过这款水波炉价格确实有点贵,阵主舍不得剁手呀,有感兴趣的小伙伴购买了可以给阵主分享下,让阵主云过瘾一下。

料理机
阵主家有一个料理棒,但是阵主媳妇觉得不好用,于是催阵主赶快去买一个料理机,一方面阵主自己做美食,一方面给小阵主做辅食。料理机可以说是一款会加热的粉碎机。都说是粉碎机,当然就得看一下它的刀片设计,一般s型刀片是用来捣碎的切割的,适合做各种调料和酱,一字型刀片是搅拌和粉碎,适合婴儿辅食,而十字刀片适合榨果汁肉类等等,因此购买料理机是看清是那种刀片,来选择适合自己的料理机。

另外料理机的功率很重要,功率越大,转速越快,完成料理的速度也就越快,所以选功率大的肯定没错,但是功率大,噪音也会大一点哦。还有一点就是料理机会日常粉碎各种食材,所以清洁是否方便清洁也很重要,最好选那种刀片可以拆卸的,这样清洁起来会比较彻底。阵主最近也在研究哪款料理机好,目前看到比较多的是苏泊尔的,不过暂时没定,就不给小伙伴放链接啦。

消毒柜
阵主家有小阵主,所以难免各种餐具都需要消毒,而且疫情期间嘛,家里放一个消毒柜,又可以作碗架,还是比较方便的。消毒柜的选购主要看消毒类型和消毒星级,现在常用的消毒类型是紫外,臭氧,高温和光波巴氏,但是紫外消毒能力比较弱,且紫外易被餐具反射,只有有紫外照到的地方才可有效消毒;臭氧消毒需要一定的时间,而且会有难闻的气味,对人身体也不太好;高温消毒是比较实在的消毒,一般的病毒,细菌都可以通过高温杀死,但是高温真的是太费电了,所以阵主比较推荐光波巴氏消毒。买消毒柜最重要的还是要看消毒星级,一星级代表可杀灭一般的细菌,二星级代表可杀死顽固型病毒和细菌,所以一定要看准星级,二星级才是真正的可以消毒哦。

海尔ZTD100-A消毒柜
这款消毒柜的消毒星级是2星,是真的可以消毒的消毒柜。阵主选这款消毒柜的主要原因是便宜,当然也是因为消毒类型符合阵主的心意。这款消毒剂采用的是光波巴氏消毒,主要靠加热灯来发射光波进行消毒。它的上层是烘干层,温度比较低,适合餐具日常烘干,下层是光波巴氏消毒层,适合餐具消毒。

但是这款消毒柜也有一个缺点,就是当下层开加热灯消毒时上层的温度会被影响升的很高,而且靠近加热管的餐具很容易被烤焦,阵主媳妇的耐高温美德乐奶瓶就被它烤焦了。不过整体上还是一款不错的消毒柜。

冰箱
冰箱作为日常储存食物的电器自然要认真挑选。阵主挑选冰箱别的不说,最重要的是保鲜要好,容量要大。但是就专业购买冰箱来说,还是要看制冷类型和是否有独家保鲜技术,以及恒温恒湿,杀菌等高端一点的技术的。先说制冷类型,冰箱制冷类型有风冷和直冷,风冷不结霜,但是食物容易脱水;直冷食物不会脱水,但是会结霜,所以哪种好就看商家的技术了。

至于独家保鲜技术嘛,美的的叫微晶,西门子有零度生物保鲜科技,东芝有雾化保鲜科技,这些保鲜科技都是信得过的,要选那款就看朋友你自己的选择啦。

美的511升冰箱
美的(Midea)511升十字四门冰箱 微晶保鲜 PST智能杀菌 BCD-511WGPZM星耀灰
¥9999
购买
阵主的这台冰箱可是下了巨款买的,绝对是符合阵主吃货精神的。这款冰箱容量非常大,有522升,且为十字四开门冰箱,保证拿取食物时温度变化不过会太大。

它的制冷方式是风冷,所以不会结霜,但是它又采用了独家的调湿技术,所以食物也不会脱水变干。这款冰箱还用了很多黑科技,比如高效除菌,干湿可调,温度定制,当然也少不了它的微晶保鲜技术,我家的蔬菜水果放冰箱里一周都不会坏。

这款冰箱还可以与美的家的手机智能app相连,可以手机上设置冰箱温湿度,冷冻模式,居然还有防盗模式,也是非常全面呀。总的来说这款冰箱是阵主非常喜欢的一款大家电,一定要推荐给大家,虽然有些小贵,但是真的香呀。

总结
所谓民以食为天,厨电可谓是家用电器中的重中之重,阵主作为一个吃货,家里的厨电也是选了又选,这里推荐的电器大部分都是阵主实用的,价格基本都是可入手好价,今年就只剩一个双十二啦,考虑增加厨房装备的小伙伴一定要抓住机会呀。