《科创板日报》12月29日讯(记者 徐红 金小莫)据《科创板日报》记者了解,辉瑞明星抗新冠口服药奈玛特韦片/利托那韦片组合包装(即Paxlovid) 医保支付价格已由2300元/盒下调至1890元/盒。
Paxlovid于今年2月在国内获批上市,此前曾以2300元/盒的价格被临时纳入医保,低于其在美国的定价。
一方面是医保支付价格的下调,但在另一方面,Paxlovid及其印度仿制药又在*市黑**被热炒,Paxlovid到底怎么了?
▌“一药难求”的Paxlovid
奈玛特韦片/利托那韦片组合包装(即Paxlovid)是美国辉瑞公司研发的新冠口服抗病毒药物,在2021年12月22日获美国FDA批准上市。今年2月份,国家药监局按药品特别审批程序,进行应急审评审批,附条件批准了Paxlovid的进口注册。
随后,Paxlovid相继被纳入国家卫健委发布的《新型冠状病毒肺炎诊疗方案》,以及被临时纳入医保,医保支付价为2300元/盒,低于其在美国的定价,一个疗程约530美元(约合人民币3690元)。
据《科创板日报》记者了解,被临时纳入医保后,在医保定点医院处方Paxlovid即可享受医保报销待遇。不过,具体到地方,各地的政策可能会有所不同。比如在北京,据媒体报道,目前Paxlovid是被划归北京医保甲类目录,不同级别医疗机构、不同类型患者报销比例不同。
同时,近期还有网传消息称北京计划在各社区医院配置Paxlovid,对社区医生进行培训后,由社区医生指导辖区内新冠患者服用进行抗病毒治疗。不过,Paxlovid何时会配送至社区卫生服务中心,以及在社区卫生服务中心处方Paxlovid能否享受医保报销待遇,目前仍不得而知。
除了以上这些渠道以外,患者原则上还可以通过部分民营医院,以及互联网医院处方购买。日前,京东就曾上线了Paxlovid的购买入口,患者可凭核酸或抗原阳性结果,由京东大健康平台提供医生在线问诊开方,单盒售价2640元。
不过,虽然医保支付价格有所下调,但综合记者此前采访及网上公开信息看,因为新冠感染人数的迅速攀升,Paxlovid的需求也有大幅增加,导致市场供应较为紧张,不少求药的人都对《科创板日报》记者反馈称“买不到药”。
▌价格 怎么飞了?
另一方面,因为购药者众,Paxlovid在*市黑**的价格据称已经被炒至上万,甚至带动其印度仿制药价格一路飞涨。并且,在Paxlovid一药难求的情况下,另一款抗新冠口服药—默沙东莫努匹韦的印度仿制药也受到了追捧。

图|同样被热炒的印度版Paxlovid和默沙东莫努匹韦
Paxlovid的市场需求何以一下子出现井喷?
据《科创板日报》记者了解,一方面这是因为随着12月防疫政策的调整,国内新冠感染人数迅速攀升,很多有重症风险的特殊人群确实急需这款药物进行治疗,这类是刚性需求;但与此同时,买者中也有不少人通过非正规渠道囤货,只是“因为备了求个安心”,“买不到,不备,心里慌”。甚至有一些中青年是准备了给自己服用,还有一些则是将Paxlovid当成了送礼之选。
一位在上海打拼多年的王先生(化名),老家在北方某小城,家中老人逾70岁高龄,患有糖尿病多年,也曾患有肺部疾病,一直以来身体都不是很好。感染新冠后,老人的身体状况每况愈下,医生诊断病毒已经感染两边肺部,当时医生认为或许只有Paxlovid可以试试,但老家的医院都没有Paxlovid可以提供。王先生只能到处托朋友买药,后来辗转从另一位朋友处,获得了来自印度的仿制药。“我这位朋友本来是为自己囤药的,知道我急需之后,匀了一盒给我。”王先生表示。
有研究表示,Paxlovid应在感染5天内服用。王先生并不能清楚计算家中老人是否在这一期间服用了药物,即便如此,在服药后,“确实挺好用的,本来病危了,吃了药后可以坐起来了。”王先生称。
罕见病组织希有引力发起人慧慧对《科创板日报》记者称,罕见病患者或者是患有自身免疫系统疾病,或者有心血管疾病并发症等,普遍是较为容易发展成中、重症的群体。因此,早在12月初,他们患者群体内就开始积极张罗药物储备、用药及疾病科普事宜,以备不时之需。
但是进展并不顺利:正轨渠道买不到;流传于坊间的印度仿制药售价昂贵,而且没有产品质量保证。
“所谓的印度仿制药是不是安全的?生产合规吗?有没有疗效?如果买到了假药怎么办?”慧慧表示,因为患者们本身就存有身体疾病,用药负担本来也已经很沉重了,大家对这些问题,非常谨慎。
“我是很早以前就准备了印度版的Paxlovid,当时购买的价格在1700元左右,也不便宜,如果在印度,我觉得价格应该不到500元。我买了是给家里老人准备的,但目前还没用上,也不希望用上。我不考虑一上来就吃,毕竟还有副作用。如果感染了就先退烧,再就医。”还有人这样告诉记者。据悉,其是在今年4月下的单,大约4个月后拿到了药。
“我还有其他朋友也准备了,给家里老人用了,但说是基础病太多,效果不明显。”对方又表示。
针对存在的一些非理性的购药需求,也有人发出呼吁应理性购药用药,把有限的药品资源留给真正有需要的人。事实上,不管是Paxlovid还是其他抗新冠病毒口服药,这些药物其实都有严格的适应症和适用人群,并非人人都可以使用。
以Paxlovid为例,虽然它能够将高危患者的住院和死亡风险降低88%,但其适用对象被限定为:发病5天以内的,轻型和普通型且伴有进展为重型高风险因素的成人和青少年(12-17岁,体重≥40kg)。这些重型高风险因素包括高龄、患有慢性肾脏疾病、糖尿病、心血管疾病、慢性肺病等基础疾病。
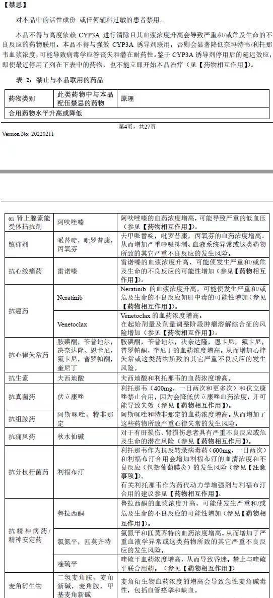
同时,Paxlovid的禁忌药物较多,和很多药物都不能联用,包括一些常见的抗心律失常药等,因此对于有多种基础疾病、已在吃多种药物的老年人来说,就需要在医生/药师严密监测下使用。此外,今年8月发表在《新英格兰医学杂志》的一项以色列研究还显示,Paxlovid对中年人没有显示益处,因此无基础疾病,本身重症风险就较低的中青年人群也没有囤药服药的必要。

图|Paxlovid药品说明书显示,其禁忌药物较多
▌最后的疯狂?
Paxlovid已然高不可攀,那么又有没有其他药品能够替代它呢?截至目前,除了Paxlovid以外,国内还有另一款已获批上市的国产新冠口服抗病毒药物,即真实生物的阿兹夫定。
日前,在国务院联防联控机制举行的发布会上,北京大学第一医院感染疾病科主任王贵强也提到了上面这两款药物,并称这些抗病毒药物早期使用都可能减少重症的发生,缩短病程、缩短病毒排毒的时间。
复星医药是阿兹夫定的独家商业化合作方。据复星医药日前回复,公司已与国药控股、华润医药等国内多家商业伙伴达成战略合作,提高阿兹夫定片的全国终端可及性,目前,阿兹夫定片已在全国31个省份完成医保挂网,并正加快全国医院终端铺货,现已覆盖全国各地主要医疗机构,包括二级以上医院和基层医疗卫生机构等。
29日,有国药控股相关人士告诉《科创板日报》记者,此前阿兹夫定由国药独家配送,最近复星也给了其他商业公司一些授权,“目前阿兹夫定货源较紧缺,以保公立(医院)为主”。
不过,在选Paxlovid还是阿兹夫定这个问题上,由于在国外已有一定的使用量,应用经验相对成熟,因此Paxlovid似乎更受一些人的信赖,这其中也包括慧慧。她对记者坦言称,由于罕见病患者们本来就需要用药,药物之间有没有使用禁忌?对不同基础疾病的患者能否都能适用?“由于每个患者的身体及用药情况都不一样,临床医生也很难给出统一的解答。在这种情况下,Paxlovid可能会是更好的选择。”慧慧说。
值得一提的是,今日凌晨发表于国际顶级医学期刊《新英格兰医学杂志》上的一项III期临床试验显示,由君实生物和旺山旺水合作开发的口服核苷类抗新冠病毒药物VV116(JT001),在对伴有进展为重度包括死亡高风险因素的轻至中度新型冠状病毒感染(COVID-19)患者的早期治疗中,在至持续临床康复时间方面,VV116并不劣于Paxlovid,且VV116组比Paxlovid组的中位恢复时间更短(4天 vs. 5天)、不良事件更少。
此前,VV116已经在乌兹别克斯坦上市销售,网传售价185美元,约合人民币1288元。在国内,这款药物目前正处于正式递交上市申请前的pre-BLA阶段。
除此之外,日本盐野义制药株式会社研发的、并在日本上市的抗新冠病毒口服药物Ensitrelvir也已经在国内递交上市申请。12月23日,上海医药公告称,公司获得这款药物在中国大陆的独家进口权和经销权,将和盐野义方面加速推动在中国的注册上市以及后续的商业化供应工作。
“印度版(Paxlovid)报价已到1万,日本(Ensitrelvir)代购也要8000了,真是疯了。”又有人向记者发来消息。
“希望能有越来越多的好药上市,这样价格也就能降下来。”面对越来越疯狂的市场,对方不由发出这样的感叹。