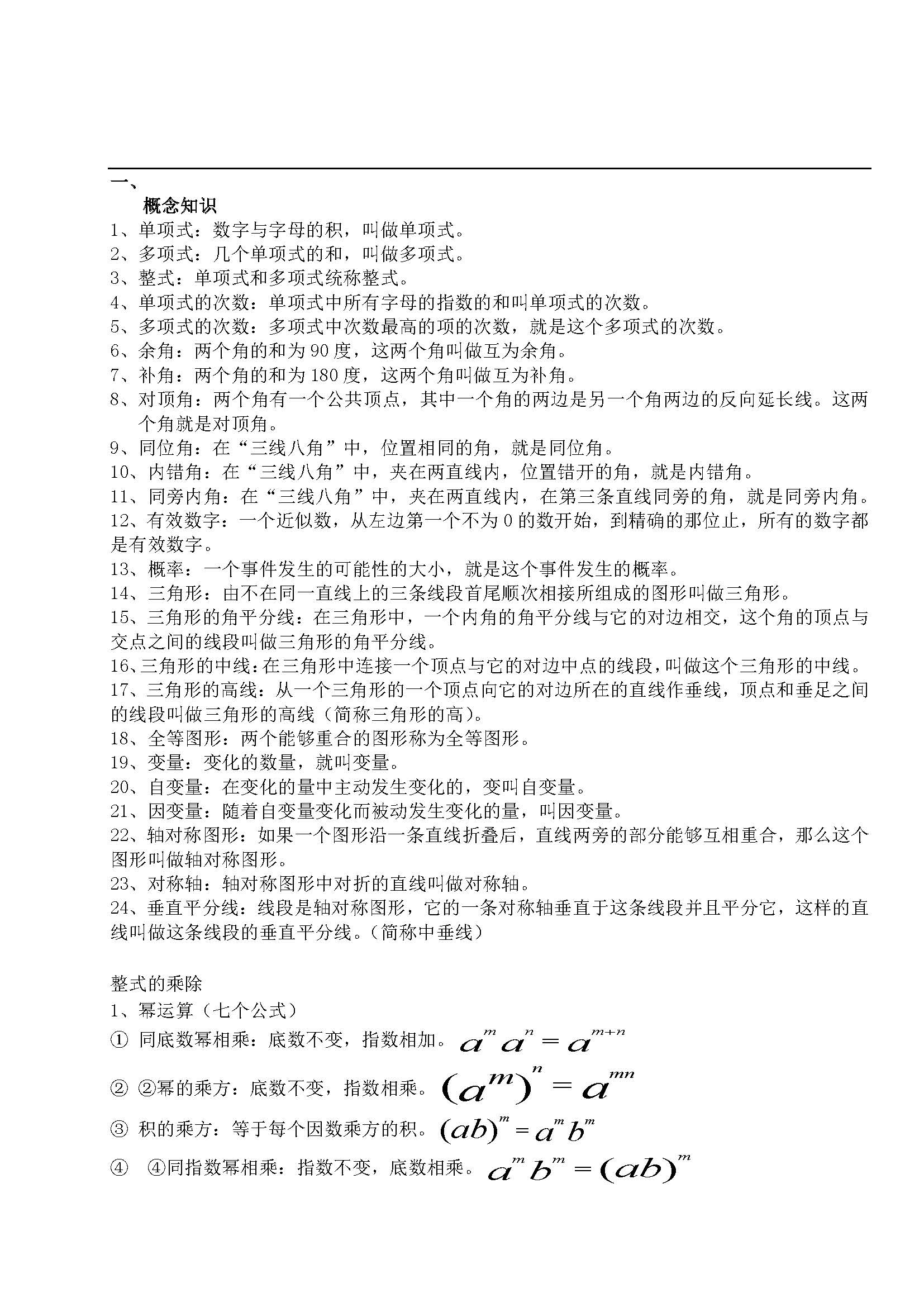
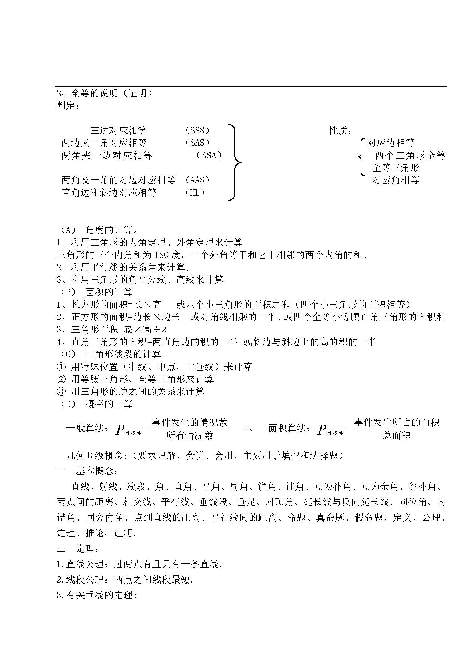
概念知识
1、单项式:数字与字母的积,叫做单项式。
2、多项式:几个单项式的和,叫做多项式。
3、整式:单项式和多项式统称整式。
4、单项式的次数:单项式中所有字母的指数的和叫单项式的次数。
5、多项式的次数:多项式中次数最高的项的次数,就是这个多项式的次数。
6、余角:两个角的和为90 度,这两个角叫做互为余角。
7、补角:两个角的和为180 度,这两个角叫做互为补角。
8、对顶角:两个角有一个公共顶点,其中一个角的两边是另一个角两边的反向延长线。这两
个角就是对顶角。
9、同位角:在“三线八角”中,位置相同的角,就是同位角。
10、内错角:在“三线八角”中,夹在两直线内,位置错开的角,就是内错角。
11、同旁内角:在“三线八角”中,夹在两直线内,在第三条直线同旁的角,就是同旁内角。
12、有效数字:一个近似数,从左边第一个不为0 的数开始,到精确的那位止,所有的数字都
是有效数字。
13、概率:一个事件发生的可能性的大小,就是这个事件发生的概率。
14、三角形:由不在同一直线上的三条线段首尾顺次相接所组成的图形叫做三角形。
15、三角形的角平分线:在三角形中,一个内角的角平分线与它的对边相交,这个角的顶点与
交点之间的线段叫做三角形的角平分线。
16、三角形的中线:在三角形中连接一个顶点与它的对边中点的线段,叫做这个三角形的中线。
17、三角形的高线:从一个三角形的一个顶点向它的对边所在的直线作垂线,顶点和垂足之间
的线段叫做三角形的高线(简称三角形的高)。
18、全等图形:两个能够重合的图形称为全等图形。
19、变量:变化的数量,就叫变量。
20、自变量:在变化的量中主动发生变化的,变叫自变量。
21、因变量:随着自变量变化而被动发生变化的量,叫因变量。
22、轴对称图形:如果一个图形沿一条直线折叠后,直线两旁的部分能够互相重合,那么这个
图形叫做轴对称图形。
23、对称轴:轴对称图形中对折的直线叫做对称轴。
24、垂直平分线:线段是轴对称图形,它的一条对称轴垂直于这条线段并且平分它,这样的直
线叫做这条线段的垂直平分线。(简称中垂线)







