近年来受敏感肌困扰的人越来越多,有流行病学研究表明,女性敏感皮肤的患病率60%~70%,男性占50%~60%[1]。敏感皮肤是指表现出高反应性和低耐受性的皮肤,通常认为是一种亚稳状态的皮肤。
护肤品中宣称敏感肌可用、舒缓功效基本已经成为标配,国内以成分引领的护肤趋势和品牌的代表也层出不穷,据美业研究院《2022化妆品功效原料盘点及趋势解析》报告显示。
增长潜力榜单中,舒敏类成分以油橄榄、白松露、海茴香等成分引领市场增长,宣称成分“油橄榄”同比增速更是高达1506.9%,在舒缓修护、改善泛红以及痘肌产品应用中颇受偏爱。

图源:美业研究院《2022化妆品功效原料盘点及趋势解析》
而舒缓抗敏类热门原料的备案榜单中,以经典植萃原料居多,以积雪草为代表的抗炎类提取物,常居榜单top前位。

图源:美业研究院《2022化妆品功效原料盘点及趋势解析》
积雪草和油橄榄都是抗炎玩家,一个是常青代表,一个是潜力代表,到底哪个更胜一筹,我们结合应用案例,思考成分应用的搭配思路。
油橄榄叶提取物
主要分布在欧洲地中海沿岸国家和美国加州地区,主要利用鲜果加工成素有“植物油皇后”之称的橄榄油。现代生物技术分析表明,油橄榄叶中活性物质主要有橄榄多酚、黄酮类、裂环烯醚萜类(包括橄榄苦苷)、双黄酮等,并且其抗氧化生物活性物含量高于油橄榄果和茎。

作为今年油橄榄成分代表的品牌,不得不提一个鼻祖产品-Phyto-c/欧玛橄榄修护凝胶,从宣称和成分看,油橄榄叶的原料组含量是10%,当然价格也是“天花板”级。虽然市面上的油橄榄产品很多,欧玛还是稳居宝座,主要核心还是产品原料本身的专利提取技术是来自欧玛博士,原本是今年到期的,但据说专利在2016年忘记续费了,所以就有国内的“油橄榄风”。
言归正传,欧玛的油橄榄叶提取物原料来自Hallstar定制,使用的是BT型号,从原料商的测试数据来看:
油橄榄叶提取物具有以下几个功效:
1 ► 舒缓抗炎效果在地塞米松面前也不逊色
在通路亮点上,橄榄叶可以降低致炎因子 TNF- α和 IL-1β的mRNA 表达。刺激巨噬细胞活性。一方面在炎症早期促进炎症反应,杀灭细菌并吞噬,另一方面在炎症 后期抑制炎症反应,促进细胞增殖、胶原沉积,从而改善炎症引起的 *血丝红**、刺激脱皮、炎性痘痘、炎症后色素沉着。

图源:Hallstar EUROL®BT
2 ► 优越的抗氧化性,以DPPH的方法作为预筛选,其抗氧化性优于维E,但不如维C,所以更适合作为预防选手

图源:Hallstar EUROL®BT

图源:参考文献[2]
3 ► 广泛的抗菌性,得益于这个作用,所以成分在高添加量下对痘痘的改善效果非常优秀
研究表明橄榄苦苷和酪醇对 5 种 ATCC 标准菌株(流感嗜血杆菌株 ATCC9006、 黏膜嗜血杆菌株 ATCC8176、霍乱弧菌株 ATCC906、乙型副伤寒菌AChemicalbookTCC6539、金色葡萄珠菌株 ATCC25923)及 44 种从临床 上分离得到的菌株(8 种流感嗜血杆菌株、6 种黏膜嗜血杆菌株、4 种 霍乱弧菌株、5 种青霉素敏感菌株、6 种青霉素耐受菌株、15 种沙门 氏菌株)具有抑制作用[3]。

图源:Hallstar EUROL®BT
4 ► 具有修护效果
通路亮点在于能够促进PPAR的上调,使得促进基底膜主要成分的胶原蛋白IV 生成,加固强韧肌肤内屏障。

图源:参考文献[4]
对于油橄榄成分的组成协同,值得一提的是,大家普遍认为油橄榄的主要活性成分为橄榄苦苷,厂家标准滴定的也是橄榄苦苷的含量,但其即时的舒缓抗炎的效果有可能并不是来自橄榄苦苷,而是来自羟基酪醇,这个成分并不在inci目录中,羟基酪醇的药理研究表明具有抗菌、抗炎、抗氧化、抗血栓等多种作用,而Hallstar也没有公开过它的原料标准,我觉得这也是为什么在众多选择中大家追求同源厂家以及产品功效之喜的神秘之处吧[5]。

图源:Hallstar EUROL®BT
再来看到欧玛的成分表,非常简洁,Hallstar1%起效的油橄榄宣称添加了10%,复配了熊果苷、牛磺酸以及葡萄糖酸锌的成分, 定位上就是适合痘痘肌肤、敏感泛红、控油需求的人。

图源:美丽修行app
*此成分表的成分及顺序来自产品备案信息。
查阅了备案资料,也证实了这一点, 欧玛油橄榄在三立慧评做的人体功效报告也显示产品具有舒缓、修护、祛痘、控油的效果。


图源:药监局进口化妆品备案
但也非常但矛盾,在复配上,10%的油橄榄其实肤感特别难受,而葡萄糖酸锌的加入目的是控油,所以凝胶质地用后反而会有倒拔干的情况,也有敏感肌个例反馈使用会有发热感觉属于高浓度的应激反应了, 总结来说产品思路简洁、成分值得,性价比不高,但不适合肌肤长期使用。

图源:品牌天猫详情页
接下来我们拆一下常青成分积雪草,这个成分算算在抗炎路上的“活化石”了,关于成分可查询到的研究应用相比油橄榄来说,可以说是多很多很多,几乎市面上品牌都使用过,虽然它常年位于备案榜单前列,但似乎很难成为现象级成分从而成就品牌。
主要原因是在国家药监局公布的《已使用化妆品原料名称目录》,已使用的积雪草主要活性成分就有以下8种——羟基积雪草甙(苷)、羟基积雪草酸、积雪草苷、积雪草酸、积雪草根提取物、积雪草花/叶/茎提取物、积雪草叶提取物以及积雪草提取物。 这么多的积雪草成分再加上各异的提取工艺、浓度,不仅选择上让人琳琅满目,水也非常深。
根据上海家化联合股份有限公司相关人员在中国化妆品学术研讨会上发表的《积雪草有效成分与皮肤损伤修复》一文,人们已从积雪草中分离出上百种成分。其中生物活性最强的是积雪草酸,此外,积雪草苷、羟基积雪草酸、羟基积雪草苷等成分,也是最主要三萜类活性成分,这四个单体组成了积雪草总苷。
以积雪草总苷为例功效作用可以总结如下:
1 ► 抗炎作用
通路亮点上能抑制前列腺素的产生,抑制UVB诱导的COX-2和PAR-2的表达,从而减少紫外线对皮肤引起的炎症反应; 能显著降低炎症细胞因子TNF-a和IL-6的水平,能保护神经细胞免受炎症和自噬诱导引起的损伤。
2 ► 抗皮肤炎症性色素沉着
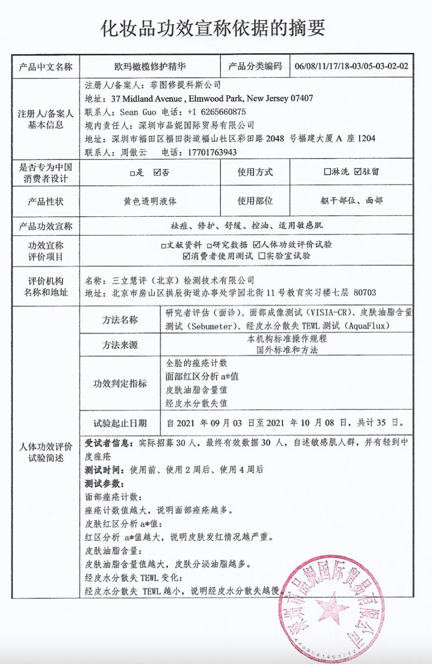
通路亮点上羟基积雪草甙能阻断紫外线诱导的炎症作用, 抑制UVB诱导的COX-2和PAR-2的表达,从而抑制黑素合成和黑素小体转移。
在人体临床试验中,23名受试者的前臂部位经紫外线照射诱导色素沉着后,使用0.05%羟基积雪草甙制剂,与空白对照组相比较,8周后显著降低紫外线诱导的黑素指数。

图 羟基积雪草甙对人工晒黑的皮肤黑素指数影响Cont=空白对照组,MA=羟基积雪草甙,TeeCalmin® Centella,[6]
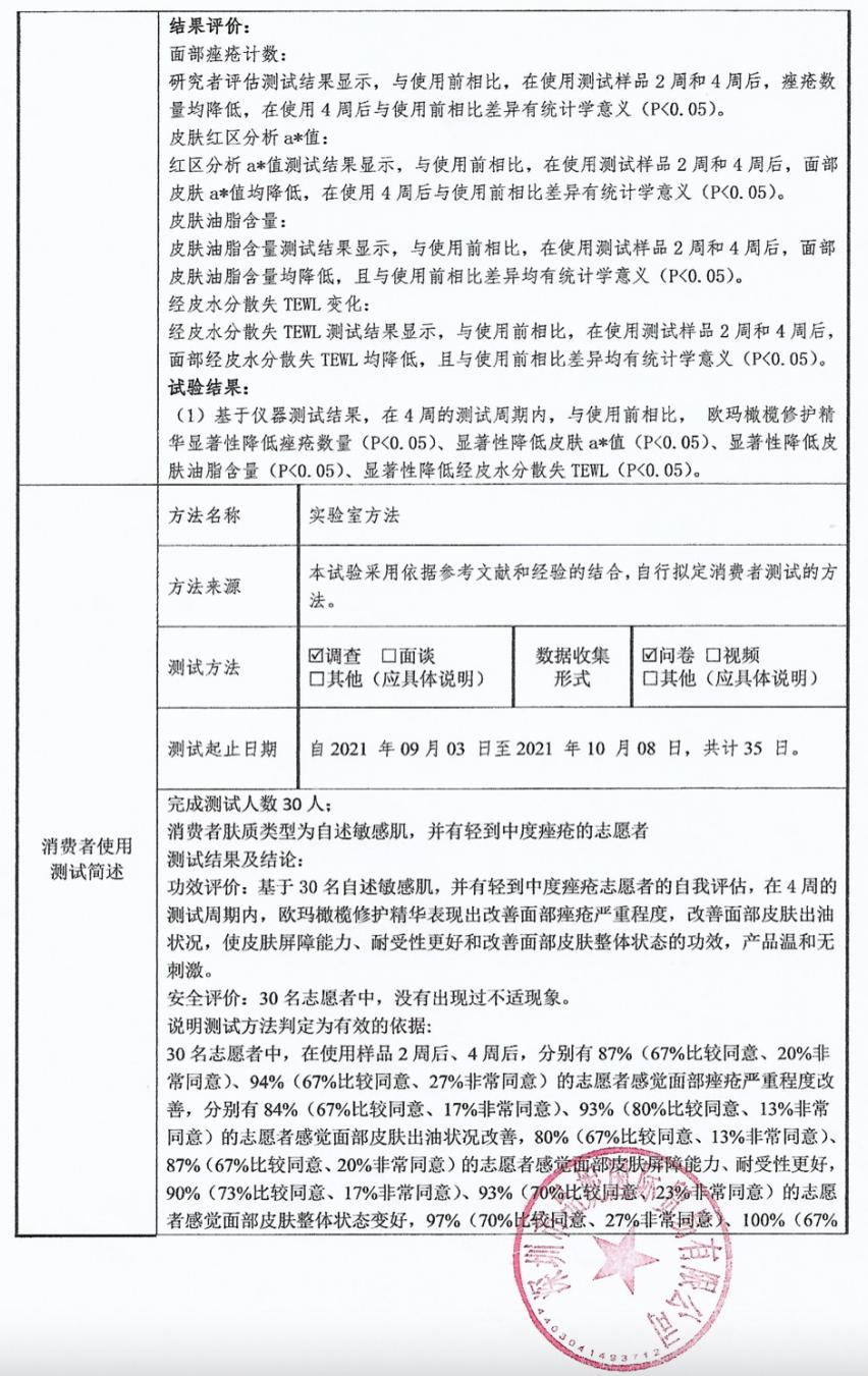
3 ► 促进胶原蛋白合成
积雪草能促进I型和III型两种胶原的合成而致密化真皮乳头层的胶原蛋白。

图 8d,A:未处理皮肤切片;B:1%积雪草提取物水溶液,TeeCalmin® Centella[7]
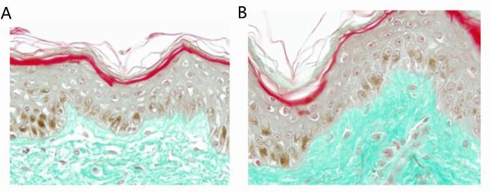
4 ► 促进伤口愈合
积雪草苷、羟基积雪草甙能通过Smad 2和Smad 3的磷酸化诱导真皮来源的成纤维细胞中I型胶原合成,减轻创面氧化应激,从而有利于伤口愈合。

14d,烧伤创面后皮肤组织的病理学评价,A凡士林;B积雪草苷;C羟基积雪草苷 ,TeeCalmin® Centella[8]
对于积雪草成分的相关功效宣称还有非常多,研究表明 积雪草也能减少白介素1L-1α的表达,对甘氨酸化剂甲基乙二醛诱导的羧甲基赖氨酸形成具有明显的抑制作用,所以也能具有一定延缓衰老作用,在市场应用端,更与之匹配也是应用最广泛的其实还是它的抗炎作用。
由于积雪草成分以及产品众多,不好区分,也没有选到以积雪草出圈的合适品牌产品,所以就选用 芙原的积*草苷软膏 来做代表,虽然用药去同比化妆品有点不公平,但这款软膏的活性成分单一,分析测试结果上也不受其他成分影响,功效宣称的使用人群也是与油橄榄契合度很高,可用于改善红痘印、疤痕增生、硬皮病等等, 积雪草总苷含量也是在2.5%左右(化妆品法规中的历史最高添加量为4%)

图源:腾讯药典

图源:《已使用化妆品原料目录(2021年版)》
芙*积雪草苷霜的药品说明书中以及腾讯药典中可以了解到:
1、积雪草苷霜可以改善红痘印,尤其是新生、伴有纤维组织损伤的痘印,能增强网状内皮系统的功能、激发毛细血管再生,促进正常肉芽组织形成,加快创面修复。
2、适用于疤痕(痘坑)、疙瘩、硬皮病,可以减少酸性粘多糖和胶原量,调控成纤维细胞活动状态和增殖周期,可以抑制瘢痕成纤维细胞的过度增殖,降低纤维变性,*制抵**无序瘢痕增生,可应用于整形术后的瘢痕预防,对色素沉着的黑痘印也有一定的效果
提醒
积雪草苷霜属于处方药,对于强大的功效但高含量的添加,使用上依然存在着风险,首先孕妇慎用,对于存在创口的肌肤使用可能存在瘙痒、刺激反应。
分析完成分和产品,我们可以发现油橄榄和积雪草其实有作用的相似之处,但通路是有差异的。油橄榄的精髓在于提取技术、活性成分的协同,但成分易变色,肤感、兼容性并不是很理想,也受限了工程师的发挥,积雪草成分的研究更加成熟,配伍性更佳,但受限于产地、提取部位、提取技术等等原因,导致市面原料质量良莠不齐,影响了功效的发挥,背书故事的缺乏、药企药膏的降维(药用积雪草苷软膏很便宜)也导致了其在市场营销端很难成为现象级的品牌成分。
关于谁更胜一筹这个话题,每个人心里都有自己的答案,我是工程师我喜欢积雪草,我是品牌我喜欢油橄榄,我是用户我都爱,答案实在见仁见智!
声明:文中对成分的功效和来源于相关学术论文、科研报告和科学实验等,对已标注内容来源的信息仅做援引,并带有个人主观判断,仅作参考!
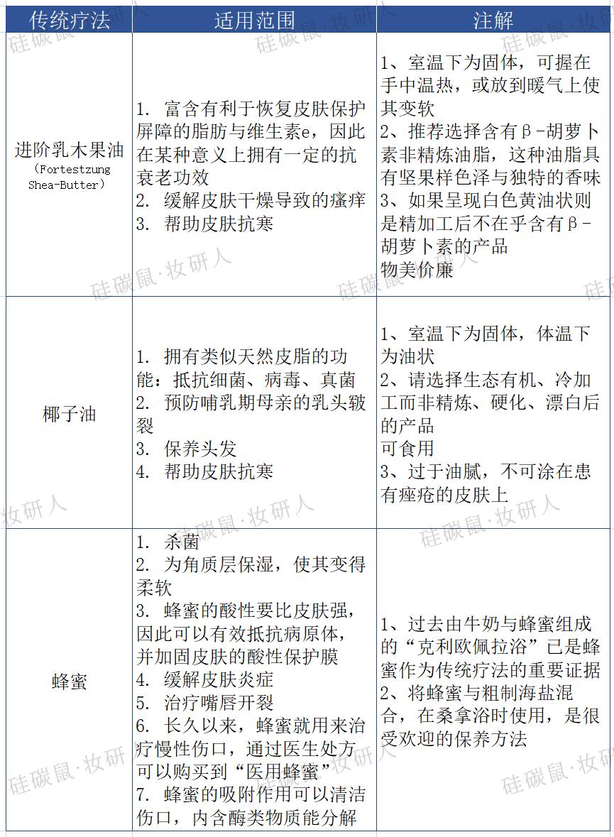
实用附录:家庭皮肤补救法[9]
如果您想放弃化学制剂,拒绝乳化剂、香料、防腐剂、色素,崇尚物美价廉、简单清爽的护理方法,不妨试试下面这些:


参考文献:
1、DO L H D, AZIZI N , MAIBACH H I . Sensitive skin syndrome: an update[J]. American Journal of Clinical Dermatology, 2019, 21(1): 1-9
2、Perugini Pet al. Efficacy of oleuropein against UVB irradiation: preliminary evaluation[J]. International journal of cosmetic science, 2008, 30(2) : 113-20.
3、丁春邦 李杨美汇 杨泽身 王布雷 王玉洁 《油橄榄叶多糖体外抗氧化和抑菌活性分析》 天然产物研究与开发 2016.(8)
4、Majewski G P, Singh S, Bojanowski K. Oliveleafderived PPAR agonist complex induces collagen IV synthesis in human skin models[J]. 2021.
5、刘威振张兴陈新建谭毓治羟基酪醇药理作用研究进展 医药卫生科技. 2012,28(06)
6、Jung E,et al. Madecassoside Inhibits Melanin Synthesis by Blocking Ultraviolet-Induced Inflammation.Molecules,2013,18:15724-15736
7、Ref:Maramaldi G,et al. Anti-inflflammaging and antiglycation activity of a novel botanical ingredient from african biodiversity (Centevita™). Clinical, Cosmetic andInvestigational Dermatology,2014,7:1-9
8、HOU Q,et al. Burn wound healing properties of asiaticoside and madecassoside. Experimental and Therapeutic Medicine,2016,12:1269-1274
9、[德]耶尔·阿德勒 (Yael Adler)、[德]卡提雅·史匹哲 (Katja Spitzer ),刘立译,董禹汐 审,皮肤的秘密 健康-皮肤管理 人民东方出版传媒