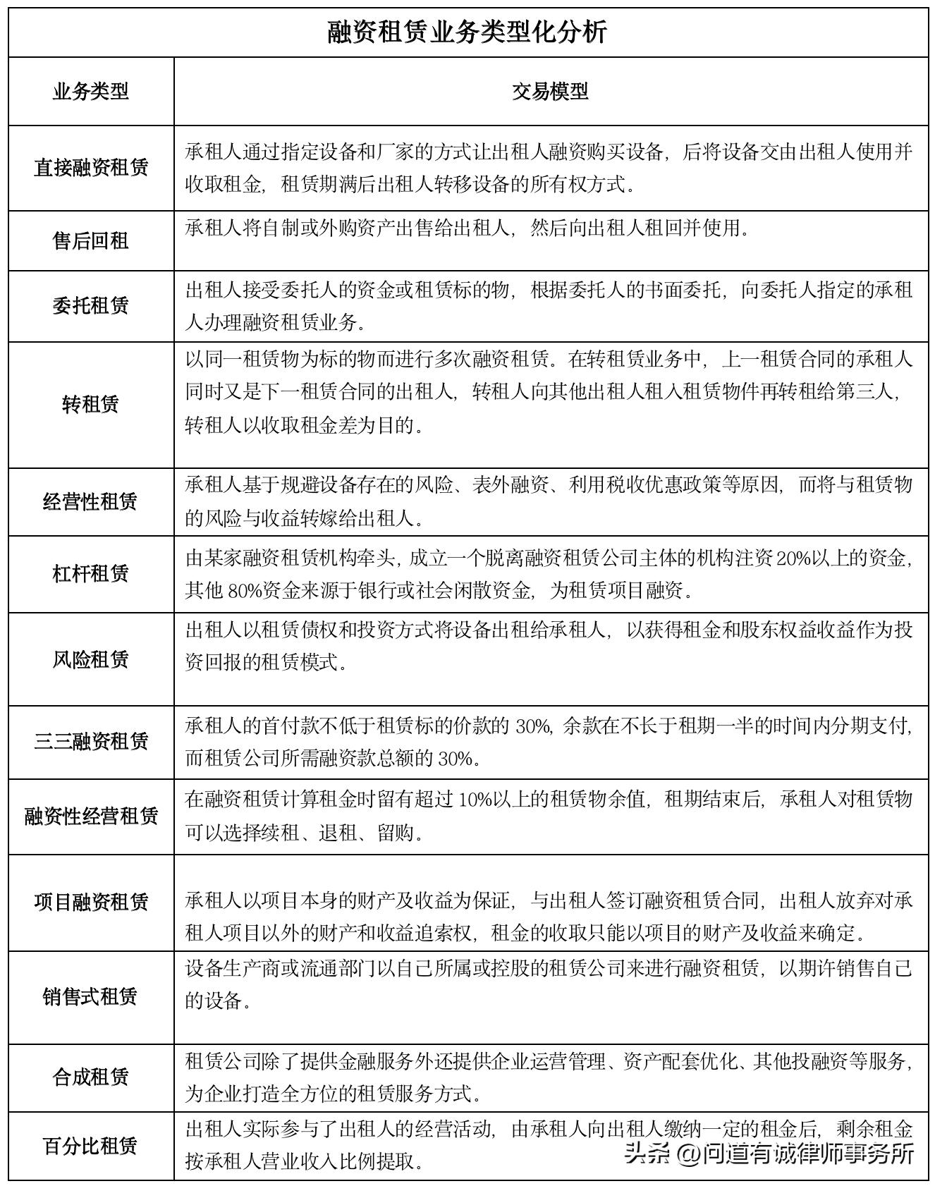
一、融资租赁业务类型化分析
融资租赁是指出租人根据承租人对租赁物的特定要求和对厂商的选择,出资向厂商购买租赁物件,并租给承租人使用,承租人分期向出租人支付租金,在租赁期内租赁物件的所有权属于出租人所有,承租人拥有租赁物的使用权。

二、常见问题及裁判规则
01 融资租赁出租人自行收回并处置租赁物的司法处理
依据《最高人民法院关于审理融资租赁合同纠纷案件适用法律问题解释》第二十二条之规定,出租人解除合同后,可以主张的损失赔偿范围包括承租人全部未付租金及其他费用与收回租赁物价值的差额。
融资租赁出租人自行收回并处置租赁物的,对于处置租赁物价格的确定应当在公平原则的前提下进行、并以充分的证据证明之合理性。若承租人不认可,且租赁物价值未经出租人委托有资质的专业机构进行评估,又未有其他证据证明其处置的租赁物价款真实体现了市场价格,则出租人关于租赁物处置价格具备合理性的主张不能成立。
详细案情和裁判理由见【2019】沪74民终439号判决书
02 以在建工程作为融资物而签订融资租赁合同的法律性质
以在建工程作为融资物融资时,法院在审查融资租赁业务时需要审查融资和融物的双重属性,但在建工程尚未取得资质,故只有融资属性而无融物属性。
由于融资租赁天然包含融资与融物的双重属性,故无论缺失其中任意一种性质,都将导致融资租赁合同的不成立。对于以在建工程作为融资物的情况,则由于缺乏了“融物”属性而不成立融资租赁合同。同理,在租赁物所有权未从出卖人处移转至出租人的情形下,也应认定该类融资租赁合同由于没有融物属性而不成立,系以融资租赁之名行借贷之实,应按照借款合同的性质判断合同效力,进而确定各方当事人的权利义务。
详细案情和裁判理由见【2020】最高法民终359号判决书
03 融资租赁出租人应审慎行使租赁物自行取回权
融资租赁出租人按照合同约定行使租赁物取回权时应遵循事前告知、当事人在场等程序规范,并根据诚实信用原则审慎行使租赁物自行取回权。出租人无正当理由收回租赁物的,构成对承租人占有和使用租赁物的侵扰,应赔偿相应损失。
“以租代购”已成为融资租赁市场的新常态。融资租赁合同法律关系中,承租人有支付租金的义务,并有权在租赁期间占有使用租赁物;而对于出租人而言,其不仅享有收取租金及费用的权利,也同样要承担保证承租人和平占有和使用租赁物的义务。
详细案情和裁判理由见【2021】沪74民终320号判决书
04 融资租赁的法律适用溯及力及承租人破产时租赁物优先受偿权的司法认定
依据《最高人民法院关于适用〈中华人民共和国民法典〉时间效力的若干规定》第三条规定“民法典实施前的法律事实引起的民事纠纷案件,当时的法律、司法解释没有规定而民法典有规定的,可以适用民法典的规定,但是明显减损当事人合法权益、增加当事人法定义务或背离当事人合理预期的除外。”由此,融资租赁合同中出租人可就租赁物优先受偿的规定虽为《民法典》《担保制度司法解释》的新规定,但对于《民法典》前签订的融资租赁合同,诉讼中如能就拍卖、变卖租赁物所得价款受偿,更有利于双方债务的清偿,且并不违背合同当事人的合理预期,应认定可溯及适用《民法典》的规定。
由此,出租人请求实现优先受偿权的前提是相应担保已经登记。中国人民银行征信中心动产融资统一登记公示系统于2021年1月1日被确立为全国范围动产和权利担保统一登记的平台,在该系统上的登记应自此具有法定的公示公信力,承租人破产情形下,出租人对租赁物享有的优先权利顺位可根据该时点进行排列确定。
本案既涉及到合同领域规范的时间效力问题,也涉及物权公示规则变化前后的时间效力问题,重视了当事人的意识以及民法立法的宗旨,体现的是民法不同于公法的特殊性,展现了民法裁判的规则所具有的独特功能。民法具有溯及力体现的是立法者的最新价值判断与政策导向,并非对当事人的意思自治形成的约束规范的否定。
详细上海金融法院发布10起2021年度典型案例之七
05 保理合同和融资租赁合同相互交叉时的合并审理模式
保理合同和融资租赁合同合并审理的模式,主要总结为:在审理基础的应收账款纠纷时,如果保理人请求作为有独立请求权第三人参加诉讼的,人民法院应当合并审理;在审理保理合同纠纷时,如果基础应收账款合同中的债权人请求作为有独立请求权第三人参加诉讼的,人民法院应当合并审理;当基础的应收账款纠纷和保理合同纠纷分别立案的,人民法院在条件允许下也应当合并审理。
详细案情和裁判理由见【2021】津民终438号判决书
06 保理合同和融资租赁合同相互交叉时,“期待权”的认定
“期待权”的概念解释了融资租赁合同项下的债权人在将债权转让给保理人后,其权利的性质、状态以及法律后果。本案确立:在与保理合同相关联的融资租赁合同中,债权人在将融资租赁合同应收租金项下的债权转让给保理人后,其权利并未消灭,而是由“既得权”转为“期待权”,当条件成就时,即债权人履行回购义务或者债务人支付的应收租金在清偿全部保理融资款本息及相关费用后还有剩余,该权利还将重新转为“既得权”。
详细案情和裁判理由见【2021】津民终438号判决书
