文:燕翔、许茹纯、朱成成、金晗
核心观点
大数据是数字经济的关键生产要素
我国已将“数据”与土地、劳动力、资本、技术并列作为新的生产要素。近10年来美国股市大数据产业持续跑赢市场整体。作为我国的新兴产业,从A股历史数据来看2010年以来A股大数据板块既具有绝对收益率也具有超额收益率。当前我国经济步入新常态,加快培育数据要素市场已成为国家战略,逐渐成为引领数字经济创新发展的重要动力。我们认为随着我国以数据中心为代表的“新基建”建设力度的不断加大,资金将不断向大数据产业倾斜,中国将逐渐步入一个以数据为重要驱动力的“数据经济新时代”。
大数据产业迎来重要投资机遇期
以数据中心建设为代表的“新基建”将极大利好大数据产业股票。当前低通胀和低利率宏观环境,加之2021年中国经济快速修复的预期,投资者在追逐高盈利性高增长性股票的同时,继续保持对高估值的较强容忍性。此时大数据产业价值将极为明显,资金也将持续向大数据产业主题基金涌入,进而提升大数据产业整体估值溢价。
中证大数据产业指数分析:聚焦大数据产业优质股
中证大数据指数是由中证指数有限公司发布的股票指数,涉及大数据存储设备、大数据分析技术、大数据运营平台、大数据生产、大数据应用等领域的深沪A股作为样本,向市场提供的指数化投资标的。(1)2010年以来中证数据指数收益好于其他市场指数。(2)从风格来看,中证数据指数成分股市值的权重分布以大、中盘股为主。(3)从成分股分布看,中证数据指数权重主要分布于软件开发、IT服务、计算机设备、通信配套服务等高科技行业。(4)当前中证数据指数市盈率高于上证综指、深证成指、万得全A和创业板综等市场指数,不过2020年8月中旬以来中证数据指数的估值出现明显的回调,并且当前估值已降至历史中枢水平。
华夏中证大数据产业ETF:投资数字经济大浪潮
管理公司:领域广泛,管理专业。华夏基金管理有限公司成立于1998年4月9日,是经中国证监会批准成立的首批全国性基金管理公司之一。优异的基金管理和运营能力是华夏基金最大的优势之一。
基金经理:业内新星,业绩优异。华夏中证大数据产业ETF基金现任基金经理赵宗庭,对外经济贸易大学经济学硕士,投资经理年限3.8年,目前在任管理基金11只,规模687亿元,任职内各基金回报均明显为正。2018年荣获金牛基金奖和金基金奖。
华夏中证大数据产业ETF(516003.OF)是紧密跟踪中证大数据产业指数收益率的基金产品,为投资者提供一个管理透明且成本较低的标的指数投资工具。
大数据是数字经济的关键生产要素
我国已将“数据”与土地、劳动力、资本、技术并列作为新的生产要素。近10年来美国股市大数据产业持续跑赢市场整体。作为我国的新兴产业,从A股历史数据来看2010年以来A股大数据板块既具有绝对收益率也具有超额收益率。当前我国经济步入新常态,加快培育数据要素市场已成为国家战略,逐渐成为引领数字经济创新发展的重要动力。我们认为随着我国以数据中心为代表的“新基建”建设力度的不断加大,资金将不断向大数据产业倾斜,中国将逐渐步入一个以数据为重要驱动力的“数据经济新时代”。
A股大数据板块近十年来行情复盘
2010年初以来A股大数据指数既具有绝对收益也具有超额收益。2010年初以来大数据指数(万得代码为884131.WI)年化收益率为25.1%,相比之下,万得全A整体年化收益率为6.1%。具体来看,大数据绝对收益率指数由2009年底的1000点一路上行至2021年1月22日的11919点,累计涨幅达10.9倍,在取得高额的绝对收益同时,大数据超额收益率指数由2009年底的100升至618,累计涨幅高达518%。
从收益率的驱动因素分解来看,大数据指数近年来的涨幅应是由估值驱动。2013年5月21日以来大数据指数年化涨幅为15.8%,其中估值贡献18.5%,盈利贡献-2.7%。

从估值的走势看,2013年5月以来大数据指数估值水平有大幅提升,表明持续上升的估值水平是科技50指数成分股获得超额收益率的主要原因。具体看,2019年11月25日以来科技50指数PE由35.4大幅上行至2020年底的121,PB由3.5降至3.1。

从盈利的走势看,大数据指数成分股盈利水平在样本期间里普遍低于大盘整体,但近期有所上升。具体看,2013年2季度以来科技50指数ROE平均值为6.3%,中位数为6.8%,均低于A股整体的8.8%和8.7%。

美股科技板块近十年来走势复盘
他山之石,近10年来美股经验同样显示信息科技有着巨大的投资价值,2010年以来美国信息科技板块既具有绝对收益也具有超额收益。2010年以来美股标普500信息科技板块年化收益率为18.1%,相比之下美股整体年化收益率为11.8%。具体来看,2010年以来美股信息科技板块绝对收益率指数由1000点一路上行至2021年1月22日的6310点,累计涨幅达5.3倍多,在取得高额的绝对收益率同时,信息科技板块超额收益率指数由2001年年初的100升至183,累计涨幅高达83%。
从收益率的驱动因素分解来看,美股信息科技板块的涨幅主要由盈利驱动。我们统计了2010年初至2021年1月22日以来美国信息科技的年化收益率驱动因素,从最终的统计结果来看,信息科技板块2001年1月份以来年化涨幅为18.1%,其中盈利贡献15.2%,估值贡献3.0 %。

从估值的走势来看,美股信息科技板块估值水平变化不大。具体看,2001年初以来美股信息科技板块PE由36.7小幅上行至2018年底的37.7,PB由4.0升至10.5。

从盈利的走势看,美国信息科技自2010年以来盈利状况在一直高于大盘整体水平,所以高盈利水平是美信息科技板块获得超额收益率的关键。具体看,2010年以来美国信息科技板块ROE平均值为22.6%,中位数为21.5%,双双高于美股整体的13.5%和13.8%。

加快培育数据要素市场已成为国家战略
我国大数据产业迎来新的发展机遇期,企业数量平稳增长,行业应用领域较为丰富。根据中国信息通信研究院检测统计,当前我国活跃的大数据企业共有3242家。大数据产业在2013年至2015年间快速发展并达到顶峰。2015年后,市场日趋成熟,企业新增开始趋于平稳,大数据产业走向成熟。于此同时,金融、医疗健康、政务是我国大数据行业应用的主要类型,除此之外依次是互联网、教育、交通运输、电子商务、供应链与物流、农业、工业与制造业、体育文化、环境气象、能源行业等。
特别是“十三五”期间,我国大数据融合应用能力不断深化。一方面,2020年开年之际,新冠疫情爆发,大数据全面助力我国打赢疫情防控“阻击战”:大数据在疫情监测分析、人员管控、医疗救治、复工复产等各个方面,均得到广泛应用,发挥了巨大作用。另一方面,在通讯行业方面,客观的巨大外部需求推动了通信大数据价值的进一步发挥。根据2020年8月工信部发布的数据,1-7月,全国电信业收入累计完成8027亿元,大数据、云技术、数据中心等新兴固定业务增长成为电信业务收入增长的第一推动力。通信行业与其他行业间的数据融合正成为大数据应用的热点方向。
有利的政策环境也为大数据提供了新的发展机遇。在“十四五规划”中,大数据中心建设与5G、工业互联网等一起被提及,成为未来国家战略的一个重要方面。在政策红利和数字经济加速发展双重刺激下,大数据行业迎来了前所未有的发展机遇。各地数据中心建设如火如荼,运营商作为中坚力量,纷纷加快布局新型智能数据中心,大数据产业并将迎来更为广阔的应用前景。

我国在大数据方面的研究投入较大,2012年以来我国大数据国际论文发表量高居全球第一。通过Web of Science 对 Big Data关键词的搜索,我们发现世界各国对大数据的研究呈爆炸式增长,论文总量从2012年387篇增长到2020年17279篇,我国论文发表量高达15944篇,超过美国位居全球第一名,全球占比近20%。


因此,我们认为当前中国大数据产业将逐渐走向成熟,步入“收获季”。由于我国在大数据产业上的资金和人力资本的大量投入,行业内新星不断出现,已逐渐形成明晰的盈利模式,大数据产业投入的回报将不断呈现。
大数据产业迎来重要投资机遇期
以数据中心为代表的“新基建”将极大利好大数据产业股票。当前低通胀和低利率宏观环境,加之2021年中国经济快速修复的预期,投资者在追逐高盈利性高增长性股票的同时,继续保持对高估值的较强容忍性。此时大数据产业价值将十分显著,资金也将进一步向大数据产业主题基金涌入,持续提升大数据产业整体估值溢价。
经济持续复苏有望催化春季行情
新冠疫情使得去年一季度全球经济大幅受挫,不过二季度以来欧美经济已经出现了边际改善,海外需求总体出现扩张。随着新冠疫苗研制取得实质性的进展以及国外防控政策的放松,今年全球经济大概率将共振复苏。根据IMF最新的预测,2020年国外主要经济体经济都将出现负增长,全球经济增速预计将下降4.4%,但2021年各国经济都将出现不同程度的改善,全球经济增速将上升至5.2%。全球经济的共振复苏预计会对中国外需产生较大的提振作用,出口预计保持较快增长。

我们预计今年经济将延续复苏的趋势。根据国信宏观组的预测,实际经济增速方面,2020年GDP增速将在2%附近,2021年GDP增速预计在9%左右;物价水平方面,预计2020年CPI增速为2.6%,PPI增速为-2.0%左右;预计2021年CPI增速为1.5%左右,PPI增速为2.5%左右。这意味着今年我国名义经济增速或超10%。

今年名义增速的回升将带来上市公司基本面盈利的弹性向上。2017年名义增速上升至10%以上时,全部A股非金融盈利增速超过了30%。我们预计,今年上市公司全部A股净利润增速将上升至16%,其中非金融企业利润增速上升至24%,金融企业净利润增速将达到9%。
货币政策方面,本轮复苏更类似2016~2017那次,很难出现因通胀预期导致的货币政策全面收紧。货币收紧看,关键是PPI和CPI相对关系变化,前者对企业盈利影响大对货币政策影响小,后者反之。本轮复苏更类似2016~2017那次,往后看PPI会快速回升但CPI没有上行压力,去年底的中央经济工作会议同样提出政策操作上不急转弯,表明政策操作更趋温和,因此很难出现因通胀预期导致的货币政策全面收紧。
那么会不会出现“非通胀预期”导致的货币收紧呢?我认为有可能,但这个过程或许已经结束了。从5月份以来,国内的无风险利率持续上行,与全球其他国家利率走势截然不同。疫情冲击下,经济疲弱、物价通缩,为什么会这样?一种可能是对金融风险进行一定的预防性调节。不过3个月国债利率从底部起来回升幅度已经超过200BP,当前已远超年初水平,这个预防性调节的幅度应该算是比较充分了。因此我们判断,后续“非通胀预期”导致的货币收紧过程或许也已经结束了。
在经济复苏、政策稳健的组合下,A股行情驱动因素将由生拔估值向盈利修复切换,叠加疫苗预期、春季躁动等因素,有望催生出春季行情,这其中我们认为创业板优质龙头公司仍具备较强的投资价值。
低利率环境下成长股相对占优
目前全球低利率的环境并没有明显改变,截至目前,美国的10年期国债到期收益率依然在1%以下,日本的10年期国债到期收益率还在0附近,德国的10年期国债到期收益率还在负利率。
全球的超低利率会导致的结果就是外资持续不断的流入,以便能够寻找到高收益率。因此,短期内在全球低利率环境持续的背景下,虽然国内利率出现了一定上行,但是要彻底改变未来长期低利率的预期,恐怕还是很难。

当前我国通胀数据同样在低位波动,其中PPI同比自2019年以来常年处于负区间。进入21世纪,我国通胀水平波动显著降低,其中CPI同比增速自2012年以来常年处于2%上下窄幅波动,而PPI同比更是自2019年以来常年处于负区间。

在当前低通胀、低利率的环境,加之2021年中国经济增速持续修复的预期,成长性高的大数据产业股票将成为投资者新宠。当前全球经济运行最大的特征仍是低通胀和低利率,加之2021年中国经济高增长的预期,投资者在追逐盈利稳定增长品种的同时,对估值的容忍度不断提高。此时成长性高的大数据产业股票投资价值会更为凸显。
“十四五”规划加快大数据产业发展
我国目前大数据领域的企业超过3000家,超过70%的大数据企业为10人至100人规模的小企业,大数据产业蓬勃发展阶段中小企业的创新创业起到重要作用。“十四五”规划中提出以数据中心、5G等为代表的“新基建”活动,料将在2021年成为拉动国内经济发展的新一轮驱动力,相关需求的增加,必将推动大数据产业盈利的快速增长。

中证大数据产业指数分析:聚焦大数据产业优质股
中证大数据指数是由中证指数有限公司发布的股票指数,涉及大数据存储设备、大数据分析技术、大数据运营平台、大数据生产、大数据应用等领域的深沪A股作为样本,向市场提供的指数化投资标的。从历史中证数据指数权重主要分布于软件开发、IT服务、计算机设备III、通信配套服务等行业。当前中证数据指数市盈率高于上证综指、深证成指、万得全A等市场指数,且近期有明显降低,这表明在全球低利率背景下中证大数据产业的投资价值再次显现。
中证大数据产业指数编制方式及简介
中证大数据产业指数(后文简称中证数据指数)是由中证指数有限公司选取涉及大数据存储设备、大数据分析技术、大数据运营平台、大数据生产、大数据应用等领域的深沪A股作为样本,向市场提供的指数化投资标的。该指数采用自由流通股本加权,并对个股设置10%的权重上限,包括纯价格指数和全收益指数两种,本文特指前者,其通过中证指数数据服务平台发布实时行情数据。中证大数据产业指数以2012年12月31日为基期,以1000点为基点。从调整频率来看,中证大数据产业指数每半年调整一次样本股,样本股调整实施时间分别为每年6月和12月的第二个星期五收盘后的下一交易日。

中证数据指数价格表现好于其他市场指数
2010年以来中证数据指数收益好于其他市场指数。以2013年1月1日为起点,截至2021年1月15日,中证数据指数年化收益率高达17.1%,显著好于上证综指(5.8%)、深证成指(6.4%)、万得全A(12.0%)等市场指数,充分体现大数据指数指数成分股的优质性。
中证数据指数在2019年之后大幅上升,总体上具有较高的正收益。自2019年1月1日至2021年1月15日,中证数据指数近两年多年化收益率达22.2%,高于上证综指;年化波动率为35.9%,最大回撤-36.2%,波动及回撤相对较高。2020年7月以来中证数据指数出现较大幅度的回调,在当前A股市场明显上涨的背景下,这为未来中证数据指数留下了一定的上涨空间。



指数风格:大市值、高科技
中证数据指数成分股市值的权重分布以大、中盘股为主。截至2020年12月31日,大数据指数总市值1000亿以上的成分股共1只,权重占比为10%;总市值500亿以上的成分股共7只,权重合计52%;自由流通市值不足300亿的39只成分股权重共为37%。

从wind细分行业的权重分布上看,中证数据指数成分股主要分布于软件开发、IT服务、计算机设备III、通信配套服务等行业。具体来看,中证数据指数行业分布相对较为集中,截至2021年1月15日,软件开发和IT服务的权重占比分别为58.5%和24.1%,计算机设备III和通信配套服务次之,占比分别为10.2%和5.8%,而集成电路和其他休闲服务III占比均在1%以下。
从wind细分行业的数量分布上看,大数据指数成分股主要分布于软件开发和IT服务行业。具体来看,截至2021年1月15日,软件开发和IT服务行业的成分股数量均为20只,计算机设备III和通信配套服务行业成分股数量分别为5和3只。而集成电路和其他休闲服务III行业成分股数量均为1只。


从个股情况来看,中证数据指数主要集中于软件开发、计算机设备行业优质企业。中证数据指数前十大成分股主要为恒生电子、广联达、科大讯飞、中科曙光等软件开发和计算机设备III优质企业。这些成分股具有一定规模,技术实力强,成长性较高,近期股价虽有所回调,但长期来看表现优异。

指数估值:估值已降至历史中枢水平
当前中证数据指数市盈率高于上证综指、深证成指、万得全A和创业板综等市场指数,2020年8月以来中证数据指数的估值水平有明显的降低。从市盈率来看,截至2021年1月15日,中证数据指数的PE(TTM)为112.5,高于我们选择的几个参照指标。就市盈率的历史走势来看,2020年8月中旬以来中证数据指数的估值出现明显的回调,并且当前估值已降至历史中枢水平。
从市净率来看,目前大数据指数市净率高于上证综指、深证成指、万得全A,但低于创业板综指,截至2021年1月15日,中正数据指数的PB(LF)为4.9,高于我们选取的上证综指、深证成指、万得全A等市场指数PB水平,但低于创业板综。从历史走势来看,中证数据指数PB自2020年7月以来有明显降低,但自2020年11月以来趋于稳定。



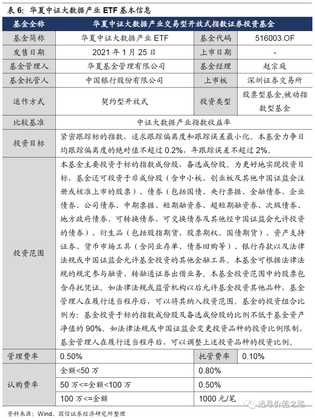
华夏中证大数据产业ETF:投资数字经济大浪潮
华夏中证大数据产业ETF(516003.OF)是紧密跟踪中证大数据产业指数收益率的基金产品,本基金力争日均跟踪偏离度的绝对值不超过0.2%,年跟踪误差不超过2%,为投资者提供一个管理透明且成本较低的标的指数投资工具。费率端来看,本基金的管理费率为0.50%,托管费率为0.10%。
华夏中证大数据产业ETF简介
华夏中证大数据产业ETF(516003.OF)是紧密跟踪中证大数据产业指数收益率的基金产品,为投资者提供一个管理透明且成本较低的标的指数投资工具。费率端来看,本基金的管理费率为0.50%,托管费率为0.10%。

管理公司:领域广泛,管理专业
华夏基金管理有限公司成立于1998年4月9日,是经中国证监会批准成立的首批全国性基金管理公司之一。公司总部设在北京,在北京、上海、南京、杭州、广州、深圳和成都设有分公司,在香港设有子公司。华夏基金是首批全国社保基金投资管理人、首批企业年金基金投资管理人、QDII基金管理人、境内首只ETF基金管理人以及特定客户资产管理人,是业务领域最广泛的基金管理公司之一。
优异的基金管理和运营能力是华夏基金最大的优势之一。截至2020年12月31日,华夏基金管理基金数量为212只,规模高达6895亿元。其中股票型基金61只,规模达1767亿元;混合型基金73只,规模达1579亿元;债券型基金50只,规模1059亿元;货币市场型基金11只,规模2243亿元。
基金经理:业内新星,业绩优异
华夏中证大数据产业ETF基金现任基金经理赵宗庭,对外经济贸易大学经济学硕士,投资经理年限3.8年,目前在任管理基金11只,规模687亿元,任职内各基金回报均明显为正。2018年荣获金牛基金奖和金基金奖。2008年6月至2015年1月,曾任华夏基金管理有限公司研究发展部产品经理、数量投资部研究员;2015年1月至2015年7月,曾任嘉实基金管理有限公司指数投资部基金经理助理;2015年7月至2016年11月,曾任嘉实国际资产管理有限公司基金经理等。2016年11月加入华夏基金管理有限公司。2017年4月起担任华夏沪深300交易型开放式指数证券投资基金、华夏沪深300交易型开放式指数证券投资基金联接基金基金经理。2019年6月起任华夏野村日经225交易型开放式指数证券投资基金(QDII)基金经理.2020年1月起担任华夏国证半导体芯片交易型开放式指数证券投资基金基金经理。2020年2月起担任上证主要消费交易型开放式指数发起式证券投资基金基金经理。2020年6月起担任华夏国证半导体芯片交易型开放式指数证券投资基金发起式联接基金基金经理。2020年10月起担任华夏纳斯达克100交易型开放式指数证券投资基金(QDII)基金经理。2020年12月起任华夏中证浙江国资创新发展交易型开放式指数证券投资基金基金经理。2020年12月起任华夏中证浙江国资创新发展交易型开放式指数证券投资基金联接基金基金经理。2020年12月起任华夏中证四川国企改革交易型开放式指数证券投资基金发起式联接基金基金经理。2020年12月起任华夏中证四川国企改革交易型开放式指数证券投资基金基金经理。
(风险提示:宏观经济不及预期、海外市场大幅波动、历史经验不代表未来)
燕翔 SAC执业证书编码:S0980516080002
朱成成 SAC执业证书编码:S0980520080010
许茹纯 SAC执业证书编码:S0980520080007
联系人 金晗
本文转载自国信证券2021年1月26日的研究报告《国信证券-投资数字经济大浪潮——华夏中证大数据产业ETF投资价值分析》
国信策略团队成员介绍:
燕翔,北京大学光华管理学院经济学博士,研究领域:大势研判
许茹纯,北京大学经济学院金融学硕士,研究领域:盈利预测、行业比较
朱成成,北京大学经济学院金融学硕士,研究领域:市场流动性、机构行为
金晗,北京大学物理学院物理学硕士,研究领域:主题策划、估值分析
绿皮书:《美股70年:1948~2018年美国股市行情复盘》(500页)

本书系统回顾了1948~2018年美国股市的行情表现特征,分析了行情发生时的历史背景与经济基本面情况,并对行情背后的驱动力进行了探讨。回顾历史的目的是为了展望未来,拥有超过200年历史的美国股票市场,历经风雨、潮起潮落,穿越了许多的经济周期,无疑是最好的历史教科书。本书在写作过程中,参考了包括《华尔街日报》《巴伦周刊》等大量的一手资料,对1948~2018每一年的美股行情都进行了复盘回顾,告诉读者那一年发生了什么事情,股市为什么会涨为什么会跌。本书内容由两部分构成,第一部分纵向以时间为维度,分年份对美国股市行情发展的历程进行了回顾。第二部分横向以板块为维度,对9个行业板块的基本面和超额收益表现进行了探讨。
红皮书:《追寻价值之路:2000~2017年中国股市行情复盘》。

本书系统回顾了2000~2017年A股的行情走势,并且在方法上更加注重使用量化的经验证据去解释行情变化。笔者尝试构建一个“四位一体”的分析框架进行复盘,即宏观经济、企业盈利、利率水平、资产比价。本书每章内容主要分四部分展开:第一部分大事回顾,对影响资本市场的重点事件进行叙事性描述;第二部分经济形势,分析宏观经济形势及上市公司盈利和估值变化;第三部分行情特征,剖析并解释当年股市行情的结构性特征;第四部分策略专题,是对相关热点问题的专题性深度研究。