8月2日深夜,东莞楼市调控再次升级引起热议!
先是去年的“7.25”,再到年初的“2.27”,又加上现如今“8.02”新政,一年时间东莞楼市三度出台调控政策,力度可谓空前,绝对称得上史上最严调控,而这一切源于东莞被列入全国全省房地产调控重点城市。
本次“莞八条”调控措施,对资金端、地价、一二手房价、炒房十分具有针对性,对此前政策漏洞打上补丁。
下面,楼市风声用通俗易懂方式讲解带你了解东莞最新限购限贷限售、二手税费、入户政策、房贷利率,让你秒懂东莞买房政策指南。
1 东莞限购限售限价政策
对比旧政策,本次“莞八条”主要有以下变化:
法拍房限购,严禁以个体工商户名义炒房
1、新入户居民家庭购买首套新建商品住房的,按以下情形孰早原则作为认定条件:
在本市落户满半年且在购房之日前2年内逐月连续缴纳社保满半年;在购房之日前2年内逐月连续缴纳社保满1年,两者条件满足其中一条即可。
(注:若发现购房人作假骗取社保证明购买商品住房,一经查实撤销并5年内禁止在东莞购买商品住房)
2、暂停向个体工商户销售商品住房(防止以个人名义去注册个体户(公司),以自然人名义购买商品房不限购,钻政策空子,这个政策专门针对炒房的人)。
3、法拍房要求按照本市住房限购政策要求执行 (此前东莞法拍房市场拍出天价,避免法拍市场火热现象传导到一二手市场)。
网红盘采用摇号选房,限售5年
4、对热门楼盘实行公证摇号选房、积分排序选房等制度,住宅限售期限由取得不动产权证后3年延长到5年。
首次提出“限房价、控地价”政策
5、建立二手房成交指导价制度,引导商业银行合理发放二手住房*款贷**;
6、要求各房地产经纪机构和房地产销售服务人员下架虚高价格房源,不得受理及通过线上和线下渠道对外发布不合理挂牌价格;
7、土拍市场,首次提出以“限房价、控地价”为主导的新型土地出让方式,强化购地资金来源审查,确保竞买企业购地资金依法合规。

2 二手房增值税免征从2年提高到5年
打算出售二手房的朋友要注意了,“莞八条”对居高不下二手房价出手了。
本次调控,个人住房转让增值税免征年限由2年调整为5年,不足5年需按照5%的征收率全额缴纳增值税。
二手房的契税,按照房屋的税局评估价来计算的,而非房屋的成交价格;如果是*款贷**购买,打税是按成交价来计算的。
二手税费由:契税+增值税+个人所得税共同组成。

3 限购2套,首付3成起
无论是东莞户籍还是非东莞户籍均限购2套新房(东莞户籍二手不限购,名下第三套需全款购买)。
凡名下拥有2套及以上房贷记录,无论在东莞或外地,或是否结清,在莞均不可*款贷**;
在莞不能办理*款贷**详细情况,包括以下三种情况:
1、在东莞无房,外地有2套房贷记录(无论有无结清),但均在名下;2、在东莞有1套房,*款贷**未结清(或已结清),外地有1套房贷未结清(或已结清)且该房子还在自己名下;3、东莞有2套房的。言外之意就是:如果你有2套及以上房贷记录,无论是东莞的房产,还是外地的,也无论是否结清房贷,只要还在你名下,在东莞买房就不能*款贷**了。
不在停贷范围内的伙伴,继续往下看,确定拥有*款贷**资格,接下来就是确定购房首付比例了。
对于购房行为及所购房屋条件不同,*款贷**首付比例也有所不同。
(一)在东莞首套房:凡无*款贷**记录,购买普通住房首付3成;有*款贷**纪录(在莞或外地已结清或未结清),购买普通住房首付均4成。
(二)在东莞已有1套房:无*款贷**纪录或*款贷**已结清并卖掉,购买普通住房首付4成;有一笔*款贷**纪录未结清,购买普通住房首付5成。
(注:普通住房指:建筑面积≤144㎡;非普通住宅指>144㎡,非住宅不限购限贷,首付5成)。

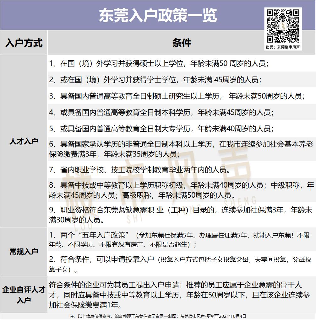
4 东莞入户政策
城市与城市竞争力最核心是人才的竞争,入户门槛对比以前积分入户大幅放宽。
入户东莞主要有两种方式,即两个“五年”或人才入户(大专只需有社保即可直接入户)。
两个“五年”即参加东莞社保满5年、办理居住证满5年即可入户东莞;不限年龄、不限学历、不限有无房产、不限是否超生。

5 公积金*款贷**政策
东莞公积金*款贷**政策显示,首套最高可贷90万,二套50万。

6 东莞银行利率水平适中
今年买房人最头疼的就是银行查首付款来源及*款贷**问题。
出现这样情况,主要是央行出台了银*房行**贷新政,个人住房*款贷**占比设定上限,一旦超过上限,银行就不能放款。
据2020年12月31日,央行发布《关于建立银行业金融机构房地产*款贷**集中管理制度的通知》,并在2021年1月1日起正式实施。
新政之后,限贷升级、房贷收紧、利率上调、额度紧张、让不少买房人头疼不已,毕竟一次性付款土豪为极少数,大部分人买房还得依靠*款贷**。

图片来源:中国人民银行
根据《国民经略》分析,房贷“两道红线”,针对的是银行和购房者,旨在收紧消费者购房的银根,遏制居民加杠杆的浪潮,防止银行出现金融风险。
房贷三道红线,对房贷利率的影响要一分为二来看。
从短期来看,由于信贷受到限制,一些触及红线的银行,尤其是中小银行,房贷利率将会出现一定回升。

当前东莞各大商业银*房行**贷额度普遍紧张,放款周期延长,中国银行、建设银行、工商银行、东莞银行等部分银行暂停放贷。
据中原研究中心7月初调查显示,大湾区各城房贷利率全面上浮,东莞商业银行利率水平属适中水平。
2月初东莞全市银*房行**贷利率首套普遍为5.45%,二套5.65%;到4月初稳定在首套普遍上调至5.65-5.8%,二套为5.85-6.05%

根据东莞中原研究中心解读:
1、目前东莞有许多区域存在挂牌价虚高的现象,东莞仿效深圳、上海、成都等城市的做法,建立二手住房成交指导价发布机制。
一方面引导市场预期,另一方面引导商业银行合理发放二手住房*款贷**,首付款大幅增加,经过测算,原本首付三成的要上升到五成,四成上升到五成半,投资杠杆大幅降低,也有利于倒逼二手房价格回归理性和合理。

2、 建立二手住房成交指导价发布机制,给到业主和购房者双方一个权威的参考标准,避免受到线上和线下中介挂牌房源价格虚高的影响,有利于引导业主合理定价,同时也稳定购房者对于房价的预期。
3、 要求中介下架价格虚高房源,减少对购房者的误导,稳定房价预期。