很多宝妈说:孩子写作文很困难,更别说写出一篇高分文章了,就连姚晨也曾吐槽过陪孩子写作文好难!

其实,很多孩子都有“写作困难症”,一到写作文就愁眉苦脸,半天也憋不出一句话,怎么办呢?
而作文的基础是:字、词、句、段篇的综合训练,它体现出每位同学的认识水平和文字表达能力。
为了帮助小朋友们解决写作难题,苏妈特意为大家准备了一本《2-6年级作文写作技巧》,让孩子能够轻轻松松地写出一篇优秀的作文!

二年级从基础写作开始学习,联想、比喻、变换、观察、发现思维等角度去让孩子拓展孩子的写作思维(部分截图)

三年级的写作技巧:描写人物(部分截图)

四年级写事写景类作文、五年级创新作文题目、六年级必学写作技巧之大师专题篇
通过视频教学让孩子理解写作的重点(部分截图)




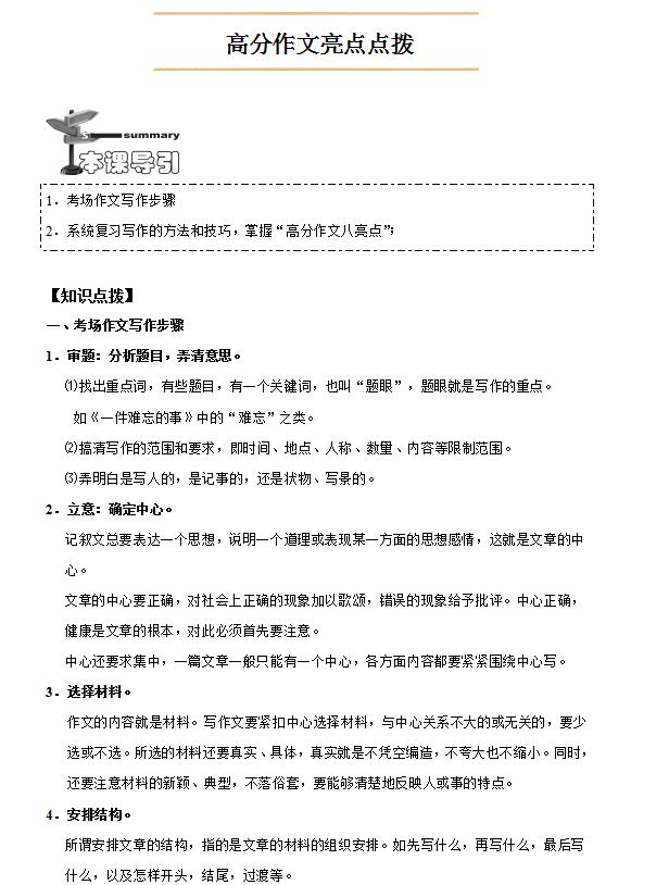
另外还有高分作文点拔


以上就是苏妈今天分享的内容,掌握这些写作技巧,让孩子轻轻松松写出好作文!
老规矩,需要这份资料的家长可以来找苏妈
