2年20万付费用户,引腾讯投资,宝宝玩英语怎样实现裂变式增长?

打开宝宝玩英语APP,宝妈跟着APP上的课程学习英文单词、儿歌,再花10分钟左右教2岁多的宝宝在词汇卡上学习相应的单词、互动;有时也将宝宝学习的视频发到微信群中分享、打卡……这是很多宝妈用户们每天都会做的事。

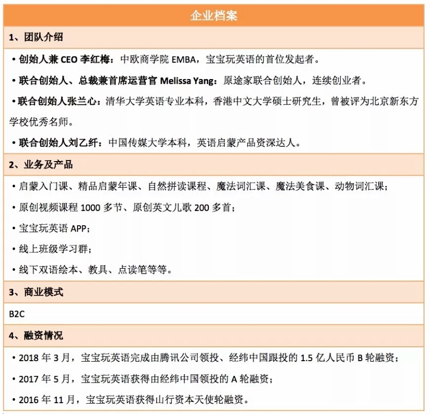
越来越多的家庭开始注重孩子的英语启蒙。成立于2016年1月的宝宝玩英语至今覆盖超过150万华人家庭,有20多万付费用户。这家公司据称也成为2017年微信社群运营的现象级事件。

2018年3月20日,宝宝玩英语宣布完成1.5亿人民币B轮融资,由腾讯公司领投,A轮领投方经纬中国继续跟投。

宝宝玩英语主要依托线上录播课程+微信班级学习群+线下教具的形式,围绕0-6岁儿童设计了12个级别的知识体系,分为0-2岁的樱桃班、2-4岁的草莓班和4-6岁的苹果班。

成立两年多的宝宝玩英语如何基于微信社群吸引数十万付费用户?线上线下课程和产品的背后经过了哪些迭代?近日,鲸媒体专访了宝宝玩英语联合创始人兼课程研发负责人张兰心。

从线下创业转到线上,从新东方老师到宝宝玩英语联合创始人

由于父母都是大学老师,张兰心一直对教育非常感兴趣,但同时她也察觉到了父母的一丝沮丧:在这所四川的二本院校中,似乎并没有很多人认真学习。在清华大学读本科期间,张兰心也发现周围很多学生都想继续去美国深造,而不是选择留在中国。因此,她原本给自己规划的先在国内读博士、再进高校工作的想法逐渐幻灭。

“后来我就决定换一个不同的路,毕业后去了新东方当老师,成人、高中、初中的课程都教过。”张兰心回忆称,“中国的家长总会觉得,把孩子交给你们了,你们就要对他负责;但我一直的观点是,家庭教育很重要,不能全部依靠于老师。”略感沮丧的张兰心最后决定离开新东方,去香港读研。结婚生子后,她开始思考自己想从事的方向。“一方面我想找地方带孩子玩,另一方面我觉得其实家庭教育是我一直以来的诉求。”于是,2015年9月,张兰心在小区里租了一间200多平米的房子,办起了线下英语早教中心。

“我当时是想打英语启蒙这个概念,就想接收小区里还没有上幼儿园的一些孩子。”张兰心心想,在小区里应该很容易看到父母,方便研究家庭教育;但依旧让她沮丧的是,见到的却都是爷爷奶奶。

彼时公众号、自媒体开始兴起,张兰心也运营起了自己的公众号。“每天我们会更新文章,里面有一段音频、一些简单的讲解,偶尔还会有一些小方法。比如很多人家里并没有乐器,我们会教家长在一个塑料小瓶子里装一些黄豆,可以当小沙锤。”其实这很像今天宝宝玩英语课程的雏形。张兰心说,最开始她是想把文章发给线下学员的家长,但后来逐渐在很多人中传播开了。

2年20万付费用户,引腾讯投资,宝宝玩英语怎样实现裂变式增长?

宝宝玩英语联合创始人兼课程研发负责人张兰心

2015年11月的一天,张兰心把自己的文章发到了一个二手闲置的母婴群,这引起了李红梅(宝宝玩英语创始人兼CEO)的注意。“红梅姐觉得我的内容还比较有意思,我们聊了聊后,她特别理解我的沮丧点,她觉得线下的机构可能并不能解决我的这种沮丧,因为线下可传达到的人群很少,孩子父母也不是能跟我们有直接交流。”二人做线上早教的想法一拍即合。

不久,她们又在另一个群里认识了刘乙纤(宝宝玩英语联合创始人)。央视编导出身的刘乙纤当时是个全职妈妈,在家带两个小孩,也有自己的公众号。“乙纤给孩子买了很多英文绘本,可以称之为阅读分享达人,红梅姐觉得乙纤的文笔有一种妈妈的温度感,而我可能是老师感。她自己是个特有商业头脑的人。我们三个人的孩子年龄从1岁到4岁都有,正好覆盖了我们想做的人群年龄范围。”于是,张兰心把自己的十几个学员、运营了三个月的早教中心都转给了朋友,三人正式开始创业。

2016年1月,宝宝玩英语公众号正式上线,张兰心和团队在公众号录制了一些视频、音频,但却发现很难被人点开;耗尽了张兰心、刘乙纤原本各自公众号的两三千人粉丝后,宝宝玩英语的粉丝并没有多大增长。

和用户进行沟通后,张兰心发现团队一直没想明白的是,其实市面上已经不缺资源了,“家长说你给我个视频,我看了,然后呢?他们会觉得我们的资源不落地,到处都可以找到,我们跟别人有区别吗?”当时,宝宝玩英语的课程进行了分龄,比如1岁到1岁半的孩子每天听什么内容、一周的计划安排等都已经成型。

“但公众号是单向的,能完成一部分教育但不能进行交流,而妈妈们的社交属性又非常明显。”于是,张兰心和团队决定做成课程体系,一步步教家长们操作;再建立一个微信群和家长们交流。课程的形式也参考了市面上很多类型,比如当时流行的60秒长语音的微课形式。不过张兰心很快发现这对时间非常碎片化的妈妈人群并不方便,“比如听着听着孩子突然哭了,没办法再找到听的那一条了。”

于是,宝宝玩英语最后采用了轻课的形式:采用音频+视频+文字结合的形式,每天10-15分,直观地让妈妈们迅速定位到所需信息。

2年20万付费用户,引腾讯投资,宝宝玩英语怎样实现裂变式增长?

收费课程、课件系统、线下产品,内容+技术并行

明确了课程形式之后,重要的环节随之而来——招生。2016年清明节前一天下午,宝宝玩英语的公众号上发了英语启蒙课程的招生文案,并附上刘乙纤的微信二维*报码**名。张兰心坦言,原本她们计划分三个年龄段、每个年龄段招40个人,还担心招不满。而结果出乎意料,清明节前后刘乙纤在来回哈尔滨的火车上一直在添加好友,5000人的好友上限很快达到。

“当时给我们的触动是,线上英语启蒙课程是有可能达成的,我们设计的形式、内容的定位是让妈妈们感兴趣的,而且也启发了我们继续做下去的信念。”张兰心告诉鲸媒体,经过1个月的免费课程体验之后,李红梅开始考虑商业化。“当时知识付费还不流行,红梅姐也没想做知识付费那么大的框架,只是觉得我们费了这么多精力和时间去做产品,如果我们收费低而大家都不愿意买的话,其实就是个伪命题。所以我们在第二个月免费课的时候就计划在第三个月收费。”

“事实证明,我们的产品是能标价的;而且用户其实是接受知识付费的,他们也能理解公司要做下去一定要有资金去支持运转。”

之后的2016年6月到9月,宝宝玩英语进入了建模型、测模型阶段:一个人能准备多少个不同类型的课程、社群运营要用什么结构、需要多少个全职员工……张兰心回忆道,当时还没有非常具体的课程大纲,同一年龄段的儿歌课程有的简单、有的复杂,好在一开始用户的容忍度较高,她和团队一遍遍地调整、打磨课程的大纲和细节。

随着家长用户增多,从高知家庭逐步扩展到了更多的普通家庭,张兰心慢慢发现微信群并不利于知识的沉淀。“对于基础好的家长来讲,单词很容易就懂了,只是不太能主动说出单词;但是当越来越多的家长英语水平不是很好的时候,你需要给他一个沉淀的地方,而不是在微信聊天记录里往前翻内容。”于是,张兰心和团队准备研发自己的课件系统。

“2016年底上线了一个H5版本的课件系统,比较清楚地把课程框架列出来了,每个课件又分不同的板块。用户从微信链接点击进去就是当天的课程链接。”张兰心透露,这一课程形态维持了半年多时间,直到2017年暑假宝宝玩英语APP上线后才被取代。

2年20万付费用户,引腾讯投资,宝宝玩英语怎样实现裂变式增长?

课件系统满足了让用户正常上课、沉淀知识的需求,但教0-6岁的宝宝学英语怎么才能更有趣?线下配套的教具便开始研发。张兰心还记得,当时公司有接近20个人,第一套线下教具是2017年初推出的词汇卡,200多个词汇卡片结合线上课程总计收费598元。词汇卡也拓展了很多玩法,“比如可以打牌,你出一个老鼠我出一个猫,我就把你吃掉。看起来是非常简单的卡片,但给用户提供了一套实用的方法让他们能真正用起来,让小朋友加深记忆,家长才愿意为内容产生的价值买单。”

之后宝宝玩英语保持每三个月更新一套新产品的速度。4月份更新的第二套产品是动物的词汇卡,正面是动物的图片,反面是一小句科普知识。7月份推出第三套词汇卡,根据不同食物形状做成的词汇卡片。

除了词汇卡,现在宝宝玩英语的线下产品还包括教材(主要是绘本)、练习册、点读笔等等。去年底,宝宝玩英语推出了为期一年的精品班课程:8本绘本(教材)+4本配套的练习册+3个教辅教具+1只点读笔,配合线上的课程,共收费1300多元。张兰心并不希望把宝宝玩英语做成只有一部分人可以使用的高端产品,“英语启蒙一定是普适性的,一个月100多块钱是正常家庭普遍可以接受的价格,我们希望它可以变成一线城市至三四线城市大部分小朋友的标配。”

目前宝宝玩英语拥有200多首原创儿歌,1000多个原创动画课程,大量原创绘本及配套课件。现在宝宝玩英语用户的孩子多在4岁之前。公司团队近400人,其中教研+技术团队200多人。全职外教4人,像项目经理一样负责不同条线工作、视频录制等。另有兼职外教约10人,负责协助写童书、录音、写课程脚本等工作。

张兰心透露,目前宝宝玩英语0-6岁六年的课程已经全部研发完毕,今年还将推出更多新产品。

2年20万付费用户,引腾讯投资,宝宝玩英语怎样实现裂变式增长?

基于微信社群的教育产品怎么玩?

基于微信群的运营是宝宝玩英语这两年快速发展的原因之一。2016年4月,宝宝玩英语第一期启蒙入门课(集训营)在微信群上线。启蒙入门课希望通过免费体验课的形式,让更多用户零门槛接触宝宝玩英语的课程内容。每月滚动推出,截至5月中旬,启蒙入门课已开营30期,平均单月服务20多万人。

上过体验课的部分用户会在APP内购买付费课程。目前宝宝玩英语覆盖超过150万华人家庭,20多万付费用户,每天打卡学员超过100万名,每月新增学员超过10万名。一年课收费1698元,两年课收费2698元。

截至5月,宝宝玩英语有超过2000个线上班级学习群。每个在线班级群大概有110人左右的同期用户;用户可随时在群里进行学习分享,相互交流、督促。

有意思的是,线上班级学习群的职责分工参照线下班级的逻辑而设置。在一个班级学习群中,有专职运营人员担任班主任的角色,负责维护群内秩序;班委则通过用户自荐或推荐——由一名家长担任班长,另外几名家长担任志愿者。班长和志愿者负责发布新课程、督促用户跟读、打卡等工作。宝宝玩英语创始人兼CEO李红梅认为,社群运营的核心不是运营用户,而是为用户提供服务和创造价值。“我们借助社群的渠道,深度传播‘重视英语启蒙,参与英语启蒙’的理念,并为妈妈提供有效的理论输入和方法指导。”社群也通过班级管理体系带动群内活跃度,鼓励用户交流,并提供一对一的服务,提升用户体验。

2年20万付费用户,引腾讯投资,宝宝玩英语怎样实现裂变式增长?

词句布袋学习套装

此外,宝宝玩英语还有超过1000名启蒙陪伴大使(即推广人),分布在全国各地。购买过付费课程是成为启蒙陪伴大使的条件之一,陪伴大使多为妈妈人群。 启蒙陪伴大使要先进行为期10天的培训,每天必须保证工作6-8个小时,承担用户服务、课程介绍、配合运营活动、产品推广等任务,并对其每月拉新、在线时长、服务质量均有考核。据称,陪伴大使平均每月能挣3000元-4000元。

2018年3月20日,宝宝玩英语宣布完成1.5亿人民币B轮融资,由腾讯公司领投,A轮领投方经纬中国继续跟投。资金将用于推进产品提升、用户体验、品牌塑造及人才培养方面。腾讯也将与宝宝玩英语持续合作,在商业模式、技术创新等领域进行更深度的探索和尝试。

近日,原途家联合创始人Melissa Yang(杨孟彤)作为联合创始人正式加盟宝宝玩英语,出任公司总裁兼COO。Melissa全面负责宝宝玩英语的运营管理,包括产品、技术、销售、市场和用户运营等工作。

现在的张兰心不再感到沮丧,她说自己每天睡得特别少但特别嗨,像打了鸡血一样,“之前的沮丧就是因为没找到价值感,老是觉得有什么地方缺失。现在感觉每天做的事情特别有价值,对内对外都有。”

在张兰心看来,整个英语启蒙市场还很新,“一是因为缺乏必要的市场教育,有很多人没有意识到早教的重要性,以及家庭做早教的可行性。二是市场还偏浮躁,不能为了做噱头而做噱头。希望市场能有更多本着做教育的公司进入,给用户提供更多更好的产品。”

2年20万付费用户,引腾讯投资,宝宝玩英语怎样实现裂变式增长?