件
吴镇委〔2020〕12号
关于印发《吴阳镇村(社区)后备干部
公开选拔工作方案》的通知
各村(社区)*党**(总)支部、各有关单位:
现将《吴阳镇村(社区)后备干部公开选拔工作方案》印发给你们,请认真贯彻执行。
*共中**吴川市吴阳镇委员会
2020年2月10日
吴阳镇村(社区)后备干部公开选拔
工作方案
为加强我镇村(社区)干部队伍建设,促进各项工作迈上新台阶,根据工作需要,结合我镇实际,经镇*党**委会研究决定,公开选拔村(社区)后备干部。制定工作方案如下:
一、选拔名额
计划公开选拔村(社区)后备干部109名。具体名额分配见附件。
二、选拔条件
(一) 报考人员应当具备以下基本条件。
1. 坚决拥护中国*产党共**的领导,贯彻落实*党**的路线、方针和政策,遵守中华人民共和国宪法和法律,遵纪守法、公道正派,热心村(社区)工作。
2. 具有选拔岗位所在村(社区)户籍,或其配偶、父母一方户口在选拔岗位所在村的可以报考。
3. 年龄为18-40周岁(即1980年12月至2002年12月期间出生,全日制大专以上学历及退伍军人年龄可以放宽到45周岁,即1975年12月出生)。
4. 选拔村后备干部的具有国家承认的高中以上学历,社区后备干部的具有国家承认的大专以上学历,村(社区)支部委员后备干部岗位同时要是*共中**正式*党**员;具有一定的文字、口头表达能力和组织协调能力。
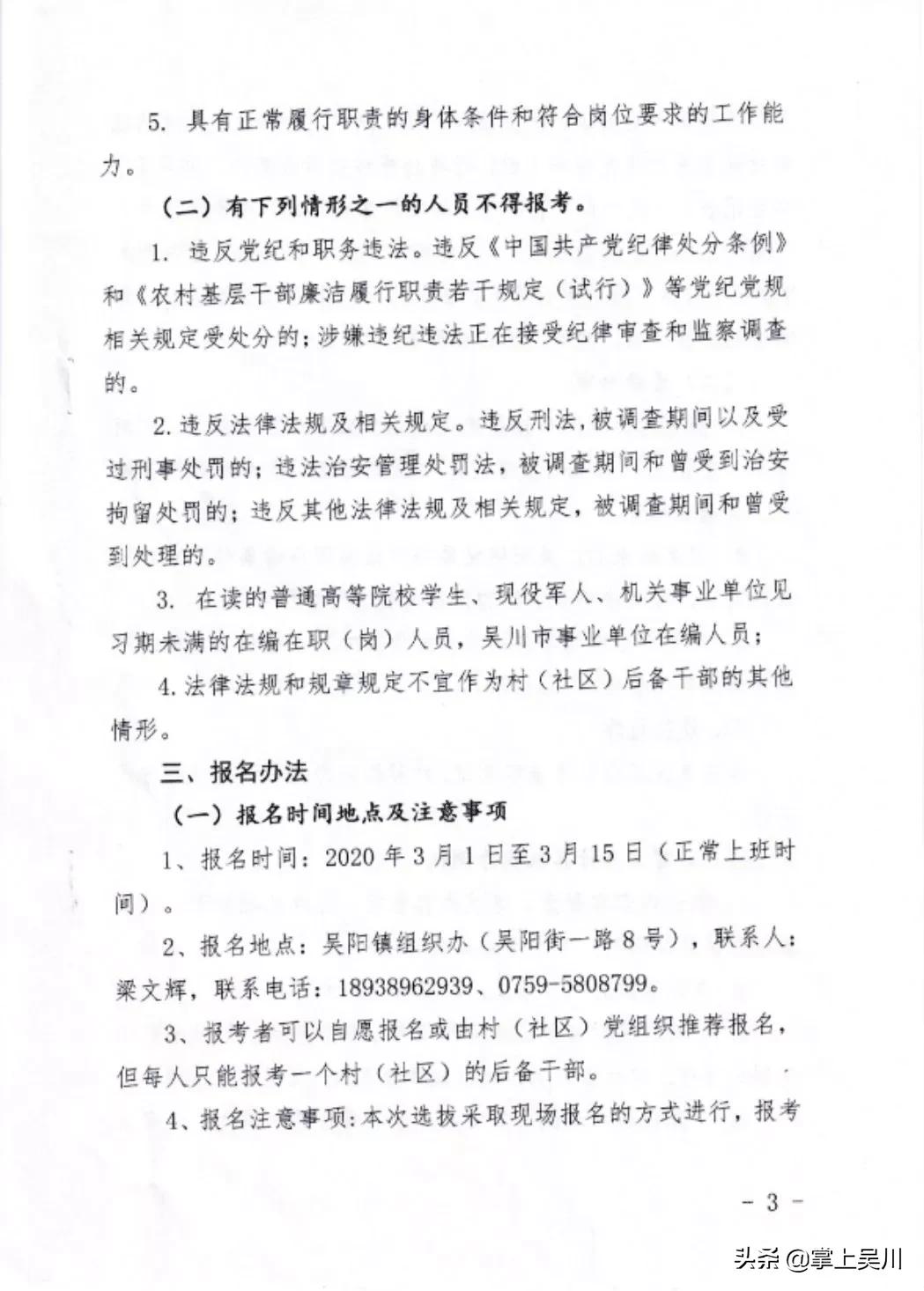
5. 具有正常履行职责的身体条件和符合岗位要求的工作能力。
(二)有下列情形之一的人员不得报考。
1. 违*党反**纪和职务违法。违反《中国*产党共**纪律处分条例》和《农村基层干部廉洁履行职责若干规定(试行)》等*党**纪*党**规相关规定受处分的;涉嫌违纪违法正在接受纪律审查和监察调查的。
2.违反法律法规及相关规定。违反刑法,被调查期间以及受过刑事处罚的;违法治安管理处罚法,被调查期间和曾受到治安拘留处罚的;违反其他法律法规及相关规定,被调查期间和曾受到处理的。
3. 在读的普通高等院校学生、现役军人、机关事业单位见习期未满的在编在职(岗)人员,吴川市事业单位在编人员;
4.法律法规和规章规定不宜作为村(社区)后备干部的其他情形。
三、报名办法
(一)报名时间地点及注意事项
1、报名时间:2020年3月1日至3月15日(正常上班时间)。
2、报名地点:吴阳镇组织办(吴阳街一路8号),联系人:梁文辉,联系电话:18938962939、0759-5808799。
3、报考者可以自愿报名或由村(社区)*党**组织推荐报名,但每人只能报考一个村(社区)的后备干部。
4、报名注意事项:本次选拔采取现场报名的方式进行,报考人员须持本人身份证、学历证书、常住户口或籍贯、生源地的证明材料等原件及复印件1份,经现场资格初审合格的,填写《报名登记表》一式一份(委托他人提交报名材料的,须提供报考人员本人出具的书面委托函),并提交近期一寸红底彩色证件照片3张(1张贴《报名登记表》,2张用于制作笔试准考证)。如有报名后放弃者,收取的报名资料恕不退还。
(二)资格初审
1、报考人员应严格按照选拔岗位资格条件要求报名,并对《报名登记表》填报的报考信息和提交的相关报考材料的真实性、准确性负责。
2、报名结束后,吴阳镇*党**委将严格按照报考条件要求进行资格初审,经资格审查合格的报名人员方可参加考试。
3、凡不符合报考条件的或弄虚作假的,一经核实,取消考试资格或聘用资格。
四、选拔程序
本次选拔工作主要采取笔试、计算机能力测试和面试的方式进行。
(一)笔试及计算机能力测试
1、笔试内容和题型。笔试内容包括:公共基础知识,时事政治和法律知识等,笔试不指定复习用书。
2、具体笔试时间、地点:以准考证为准。
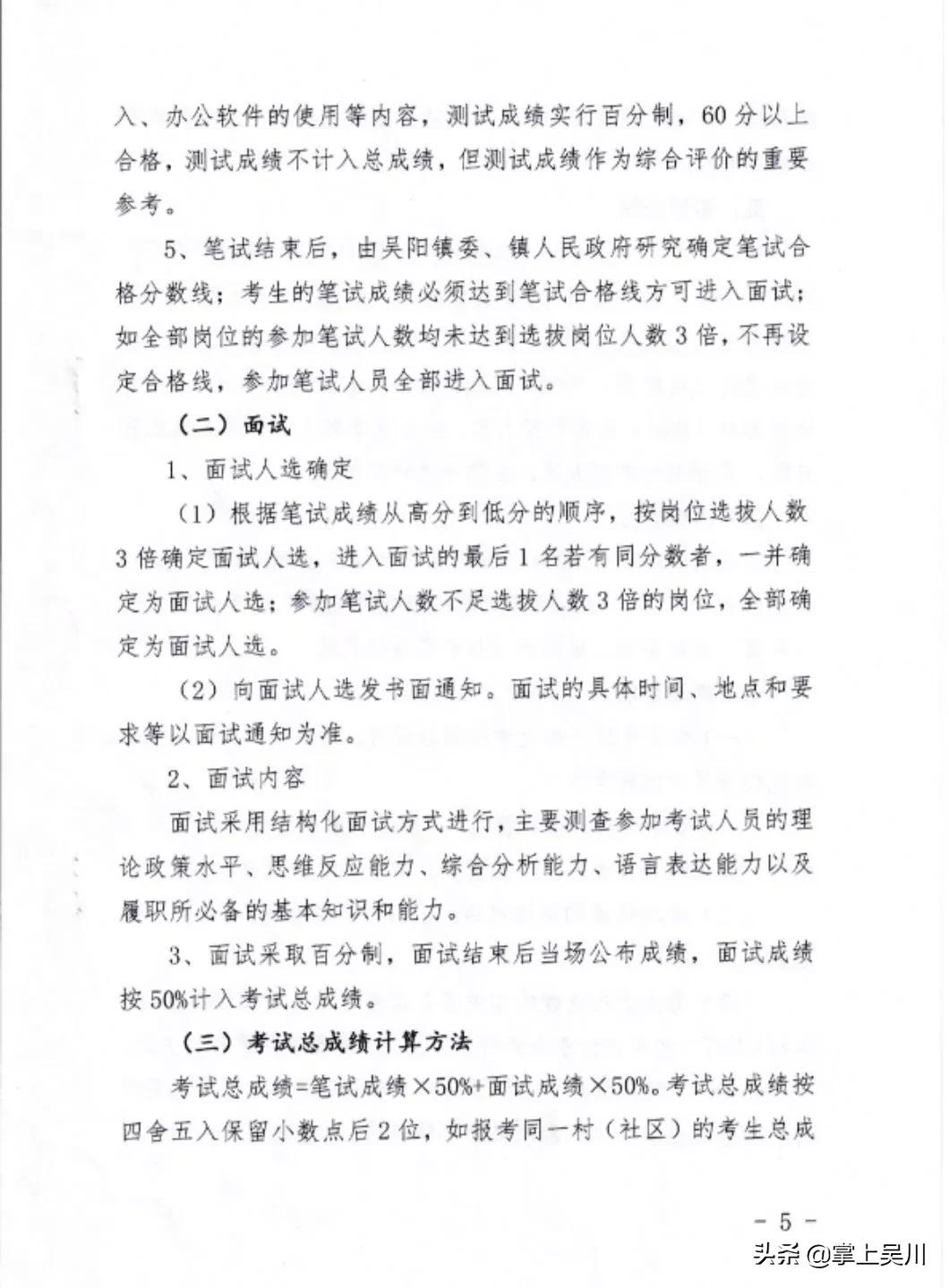
3、报考人员凭身份证原件和准考证参加考试,笔试采取闭卷形式进行,实行百分制。笔试成绩按50%计入考试总成绩。
4、计算机能力测试主要考查考生计算机基本操作、文字录入、办公软件的使用等内容,测试成绩实行百分制,60分以上合格,测试成绩不计入总成绩,但测试成绩作为综合评价的重要参考。
5、笔试结束后,由吴阳镇委、镇人民政府研究确定笔试合格分数线;考生的笔试成绩必须达到笔试合格线方可进入面试;如全部岗位的参加笔试人数均未达到选拔岗位人数3倍,不再设定合格线,参加笔试人员全部进入面试。
(二)面试
1、面试人选确定
(1)根据笔试成绩从高分到低分的顺序,按岗位选拔人数3倍确定面试人选,进入面试的最后1名若有同分数者,一并确定为面试人选;参加笔试人数不足选拔人数3倍的岗位,全部确定为面试人选。
(2)向面试人选发书面通知。面试的具体时间、地点和要求等以面试通知为准。
2、面试内容
面试采用结构化面试方式进行,主要测查参加考试人员的理论政策水平、思维反应能力、综合分析能力、语言表达能力以及履职所必备的基本知识和能力。
3、面试采取百分制,面试结束后当场公布成绩,面试成绩按50%计入考试总成绩。
(三)考试总成绩计算方法
考试总成绩=笔试成绩×50%+面试成绩×50%。考试总成绩按四舍五入保留小数点后2位,如报考同一村(社区)的考生总成绩相同,按村*党**组织推荐、计算机能力测试成绩高,二个条件顺序确定名次。
五、考察办法
考试结束后,按考试总成绩由高到低的顺序,按村(社区)选拔人数等额确定考察人选。由镇组织办按照村(社区)“两委”干部的有关规定进行考察,并对考察人选进行民主测评,以会议方式进行(由*党**员、干部、群众代表参加);经公示无异议后,确定为村(社区)后备干部人员。如出现考察不合格或者自己放弃的,是否递补考察人选,由镇*党**委研究决定。
六、入编办法
本次选拔的村(社区)后备干部作为储备干部,在村(社区)有编制的情况下,由吴阳镇*党**委按照有关规定及程序推荐为村(社区)支部委员人选或村(居)委建议人选。
七、其他事项
(一)本次考试不指定考试辅导用书,不举办、也不委托任何机构开展考试辅导培训。
(二)参加选拔人员在报名、考试、考察等过程中如有弄虚作假、违规违纪行为的,一经查实,取消其选拔资格。
(三)本次选拔的咨询电话为:0759- 5808799(吴阳镇组织办)。
(四)有关本次选拔的相关考务信息将通过吴阳镇微信群、各村(社区)*党**务和村务公开栏予以发布,请报考人员密切关注,及时查询,了解最新考试相关信息,不再另行通知。报考人员所留联系电话在本次选拔期间必须保持畅通,无法联系造成影响选拔的后果由报考者自负。
(五)本次选拔最终解释权归吴川市吴阳镇*党**委所有。
附件:吴阳镇村(社区)后备干部招考名额分配表
吴阳镇村(社区)后备干部招考名额
分配表
序号
单位及代码
招录人数
学历
备注
1
街道社区(01)
3
大专及以上
*共中**正式*党**员
街道社区(02)
2
2
霞街社区(01)
5
大专及以上
*共中**正式*党**员,至少1名女性
霞街社区(02)
2
大专及以上
3
白沙社区(01)
3
大专及以上
*共中**正式*党**员,至少1名女性
白沙社区(02)
2
大专及以上
4
上郭社区(01)
3
大专及以上
*共中**正式*党**员
上郭社区(02)
2
大专及以上
5
那蒙村(01)
3
高中及以上
*共中**正式*党**员
那蒙村(02)
2
高中及以上
6
那良村(01)
5
高中及以上
*共中**正式*党**员
那良村(02)
2
高中及以上
7
那郭垌村(01)
3
高中及以上
*共中**正式*党**员
那郭垌村(02)
2
高中及以上
8
闸口村(01)
4
高中及以上
*共中**正式*党**员
闸口村(02)
2
高中及以上
9
新埇村(01)
4
高中及以上
*共中**正式*党**员
新埇村(02)
2
高中及以上
10
水洒村(01)
4
高中及以上
*共中**正式*党**员
水洒村(02)
2
高中及以上
11
三端村(01)
3
高中及以上
*共中**正式*党**员
三端村(01)
2
高中及以上
12
大坉村(01)
3
高中及以上
*共中**正式*党**员
大坉村(02)
2
高中及以上
13
桥头村(01)
4
高中及以上
*共中**正式*党**员
桥头村(02)
2
高中及以上
14
芷寮村(01)
3
高中及以上
*共中**正式*党**员
芷寮村(02)
2
高中及以上
15
文塔村(01)
4
高中及以上
*共中**正式*党**员
文塔村(02)
2
高中及以上
16
限口村(01)
5
高中及以上
*共中**正式*党**员,至少1名女性
限口村(02)
2
高中及以上
17
沙角旋村(01)
3
高中及以上
*共中**正式*党**员
沙角旋村(02)
2
高中及以上
18
海山村(01)
5
高中及以上
*共中**正式*党**员
海山村(02)
2
高中及以上
19
秧义村(01)
4
高中及以上
*共中**正式*党**员
秧义村(02)
2
高中及以上
*共中**吴川市吴阳镇*党**政办公室 2020年2月10日印发









来源:网友爆料 掌上吴川综合整理
免责声明:部分素材或内容来源于网络,如有侵权请与我们联系