一张图看懂国外最新政策 (海淘税收新政细则出台)

新发布的海淘税新政已经实施6天了,不过这几天小飞君的好几个飞信群里都有人在问是不是以后海淘全都要交税了、不是不不能再愉快地海淘买买买了?再加上近期微信上的谣言也是满天飞,导致很多人至今没有搞清楚新政对自己海淘购物有多大的影响。究竟新政到底该怎么解读,下面小飞君通过一张图为大家做个详细解读。

海淘免税政策,海淘购物税率是多少

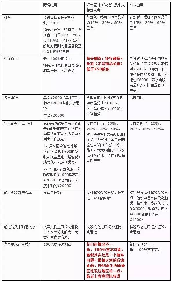
表中将目前我们用到的三种海淘方式进行了对应展示,其中:

【跨境电商】是指能够提供交易、支付、物流等电子信息的跨境电子商务零售(企业对消费者,即B2C),比如某猫国际、某东全球购、某考拉等等。受此次新政影响最大的也就是这部分。

【海外直邮(或转运)及个人邮寄包裹】海外直邮(或转运)是指个人在境外网站的购物,不属于跨境电子商务零售进口的个人物品,以及无法提供有关电子信息的跨境电子商务零售进口商品;个人邮寄包裹就是字面上的意思,个人寄出给个人的。

【个人自带】即个人出境后归国时带回来的商品,也就是我们通常说的“人肉”。

实际上,我们目前的主要的海淘方式还是通过第一、二种方式,也就是网上购物的方式。

第一种方式即通过国内的跨境电商来海淘,以后将是全部征税,不设免税额度了。通过下表举例大家就能看出价格变化来了。

海淘免税政策,海淘购物税率是多少

第二种方式,即海外直邮(或转运)及个人邮寄包裹还是延续之前的行邮税,只是税率发生了变化。(附,部分商品行邮税率前后对比图)

并且关于行邮税,经常海淘的都知道,这个税不是100%的每单征收,而是按照抽检结果来征税的,只有在被抽查到的时候才征收。所以实际海淘中存在大量灰关,也就是“反正是抽查,运气好就不被税,运气不好,要么全额补交要么退回去“。而就目前的被税率来看,除上海最近查得比较紧外,总体来说和新政前没什么变化。

至于第三种个人自带,即人肉方式如果能实现当然是最好的啦,不会受到新政的影响。新政规定:在维持居民旅客进境物品5000元人民币免税限额不变基础上,允许其在口岸进境免税店增加一定数量的免税购物额,连同境外免税购物额总计不超过8000元人民币(20种不予免税的商品除外)。详解如下:

海淘免税政策,海淘购物税率是多少

但有一点大家得注意,那主是政策规定对于不可分割的单件物品是全额征税的。这意味着,如果你在国外购买了单一物品价格超过5000的商品,如6000元的笔记本,将按6000元全额征税,因此想买手表、包包、相机、笔记本等单价较贵商品就得注意了!

【后记】小飞君说了这么多,大家应该都能看明白了吧。第三种人肉出国买买买是首选,是上签!第二种,海外直邮(或转运)是次选,算中签!第三种使用国内跨境海淘平台是末选,但如果价格最终还是比国内便宜,同样还是可以继续考虑呀。总之大家有穿多学学算税、分单购和转运,成功避开雷区后,一样可以和从前那样愉快的买买买!

海淘免税政策,海淘购物税率是多少

海淘免税政策,海淘购物税率是多少