
目录
第一章客户服务
写字楼客户入驻服务
写字楼装修服务
写字楼晨迎晚送
写字楼大堂尊享服务
写字楼大堂前台服务
写字楼会务服务
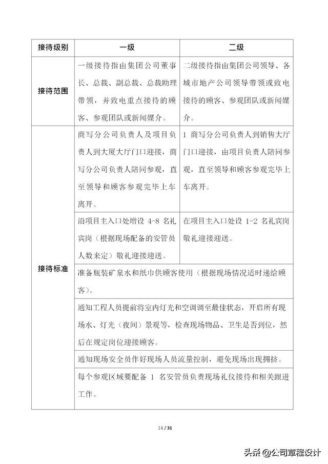
写字楼参观接待服务
第二章环 境 管 理
写字楼大堂标准配置规定
写字楼大堂/外围花卉摆放
写字楼大理石晶面护理
写字楼公共区域洗手间管理服务
第三章设备管理
写字楼电梯管理标准
第四章安全管理
写字楼安全管理服务标准




























第一章客户服务
写字楼客户入驻服务
写字楼装修服务
写字楼晨迎晚送
写字楼大堂尊享服务
写字楼大堂前台服务
写字楼会务服务
写字楼参观接待服务
第二章环 境 管 理
写字楼大堂标准配置规定
写字楼大堂/外围花卉摆放
写字楼大理石晶面护理
写字楼公共区域洗手间管理服务
第三章设备管理
写字楼电梯管理标准
第四章安全管理
写字楼安全管理服务标准


























