
拉杜蓝乔核桃油是从法国进口的压榨食用油,最近在网上蹿红并受到国内宝妈和孕妇的推崇,500毫升每瓶价格均在100元以上。
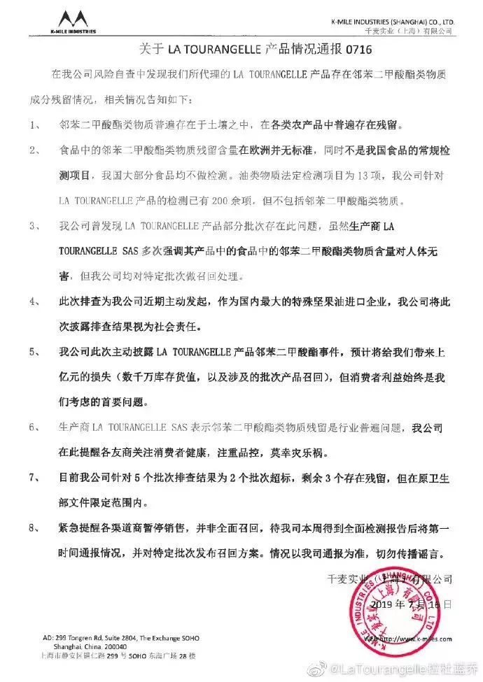
如此昂贵的产品却被曝出有质量问题。7月16日,拉杜蓝乔核桃油的中国进口商千麦实业旗下的官方微博“LaTourangelle拉杜蓝乔”发布通报称,风险自查中发现所代理的婴幼儿辅食品牌LaTourangelle(拉杜蓝乔)核桃油存在“邻苯二甲酸酯类物质(DEHP,俗称塑化剂)”成分残留情况,公司已经提醒各渠道销售商暂停销售,不过非全面召回。

据“LaTourangelle拉杜蓝乔”微博16日下午消息,有关部门已经介入调查。

据上游新闻,对于邻苯二甲酸酯类物质是否致癌的情况,多名化学方面的学者表示:
邻苯二甲酸酯类物质包含的种类较多,摄入过量的邻苯二甲酸酯类物质将干扰人体内分泌,对于成长中的婴幼儿来说可能会影响生殖系统的生长和发育。对于孕妇来说,会增加患乳腺癌的风险。
据新京报17日晚间消息,LaTourangelle食品油生产商委托吴向东律师发布声明称,该品牌食用油产品完全符合中国和法国标准。该律师表示,千麦从生产商进口产品,仿冒并抢注生产商的一部分商标,生产商于6月已经停止向千麦供货。
自曝致癌物超标
LaTourangelle是法国品牌,宣称有百余年历史,是新晋蹿红的婴幼儿食品。在国内的电商宣传中该品牌的核桃油被归为婴幼儿辅食或调味品,6个月以上婴幼儿即可食用。
通报提到,此次排查是拉图蓝乔(上海)贸易有限公司及控股股东千麦实业(上海)有限公司主动发起,排查的5个批次产品存在“邻苯二甲酸酯类物质”残留问题,其中2个批次超标,剩余3个批次存在残留。

图片来源:@LaTourangelle拉杜蓝乔
原卫生部办公厅发布的《卫办监督函(2011)551号》文件中提到,严禁在食品、食品添加剂中人为添加“邻苯二甲酸酯类物质(DEHP)”。据北京商报,有关专家解释,DEHP就是日常所说的塑化剂,商家不存在任何动机往油脂中添加塑化剂,因此食用油脂中发现塑化剂微量存在,不是蓄意添加,而是因为在生产、物流、包装等环节中接触到一些塑料制品。
公开资料显示,研究表明DEHP在人体和动物体内发挥着类似雌性激素的作用,可干扰内分泌,使男子精液量和精子数量减少,精子运动能力低下,精子形态异常,严重的会导致*丸睾**癌,是造成男子生殖问题的“罪魁祸首”。其不溶于水,溶于大多有机溶液。
值得一提的是,千麦实业方面就曾发现LaTourangelle产品部分批次存在此问题,但是生产商LaTourangelle多次强调其食品中的邻苯二甲酸酯类物质含量对人体无害。7月16日,LaTourangelle(生产商)通过 “汉商律师事务所”再一次强调所有产品无质量问题,符合中国标准。

天猫京东已紧急下架
目前京东、天猫平台上的LaTourangelle核桃油已经被全线下架。根据京东某海外代购店已下架的产品信息,此前该产品的累计评论超过2万条。

图片来源:京东

图片来源:天猫
千麦实业强调,DEHP在各类农产品中普遍残留。国家食品安全风险评估中心认为0.05mg/kg体重的摄入量不会对健康照成损害,涉事产品中DEHP最大含量在1.9mg/kg,依照5kg婴儿体重需要每天摄入142毫升才会对人体造成损害。通常5kg婴儿一天摄入量不超过1毫升(20滴),未达到建议值的1%。
千麦实业表示,此次排查为其公司近期主动发起,此次主动披露LaTourangelle产品邻苯二甲酸酯事件,预计带来上亿元损失(数千万库存货值,以及涉及的批次产品召回),但消费者利益始终是其考虑的首要问题。
通报还提到,本次召回非全面召回。根据千麦实业稍后更新的消息,目前可以确认的是2019年1月29*批日**次、2019年2月25*批日**次、2019年3月13*批日**次、2019年4月11 *批日**次、2019年4月17*批日**次5个批次的产品是正常的。
据北京青年报,该品牌天猫旗舰店客服表示,开封产品请停止使用,消费者可登记批次号,待排查结果确认后可申请退货。
不过每经小编(微信号:nbdnews)注意到,千麦实业的这些解释并未获得部分网友认可。
@1234567812z:我最最最最最重要的宝宝,千挑万选,信任你们,你让一个小婴儿承受这些,你让一个妈妈承受自己亲手把有害物质送到自己孩子身体里,你们还有良知吗?唯利是图!
@ada的笔记:所以现在是你们内部利益冲突才爆这个问题,之前在干什么,孩子已经吃了这么久怎么办
@梦雪儿1993:谁能为我们食用过的宝宝主持公道。为什么早就知道还不提早曝光?
@Yao_diaodiao:查出批次有问题的,在这里强烈呼吁不要被召回,联系律师,告上法庭!!!让他们付出代价,想召回就息事宁人,太可笑了,给孩子吃的东西,竟然这么泯灭良心!!我家还有两瓶,其中一瓶没拆封,如果我手里的有问题,一定去告他们!
@M那些花儿1314:我家宝宝也在吃这个,我感觉我的罪恶感好深,真不知道孩子吃了什么,要疯了。
@Sabrina_qinnnnnn:我就问你,吃肚子里的怎么召回,这是食品,是会吸收的,不是物品,谢谢,你当是车呢。
·END·
(来源:每日经济新闻)版权声明:“新消费”所推送的文章,除非确实无法确认,我们都会注明作者和来源。部分文章推送时未能与原作者取得联系。若涉及版权问题,烦请原作者联系我们,与您共同协商解决。联系方式:010-88890472

新消费
微信号:Newconsumer
由《中国经营报》快消连锁版组打造
挖掘消费行业新趋势、新机会与新模式
打造快消业与连锁业上下游良性联动的新型生态圈