
医疗险很重要,所以我总结出了三篇来详细科普这个险种。
第一篇讲了医保的详细保障《这篇可能是全网最认真的职工医保科普》
第二篇讲商业医疗险的作用和类别《医疗风险在哪里?构建商业医疗险认知体系》
这篇作为科普医疗险三部曲之最后一篇,详细说说商业医疗险的保障细节具体该怎么看,怎么判断一款商业医疗险好不好。
如果没有看过我前面那两篇,建议先看完,先有个对医疗险的基础概念之后再看这篇。
因为百万医疗险这几年非常热门,产品也非常丰富,几乎每家人身保险公司都有做,大家接触到的大多是百万医疗险,所以我这篇更多是站在百万医疗险的领域去讲。
内容虽然枯燥,但真的全是我多年从业经验的总结和干货,希望大家能忍一下。
需要先做个免责声明:
为了方便理解,我文章中可能会在具体某个项目上列出某款产品作为例子,目的仅是为了方便大家理解,没有任何恶意抹黑或者贬低该产品的意思;
同时,我所表达的观点中涉及的“好”或者“不好”,仅代表自己从业多年的思考和主观判断,不构成产品选择和推荐建议,特此声明。
好了,废话不多说,咱们开始正题吧。
我这篇主要分为四个方面,给大家科普具体一款医疗险该怎么看“好不好”。

保障覆盖怎么样
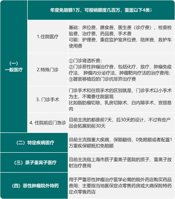
目前主流的百万医疗险都是1万的年度免赔额,几百万的保额,保障的是报销住院医疗费用这种设计。
在具体保障内容上,我认为比较重要且实用的保障可以分为四个大类,分别是:
基础的一般医疗保障、覆盖重大疾病的特定疾病医疗保障、以及针对癌症的质子重离子和癌症院外特药。

(一)一般医疗保障
先说基础的一般医疗保障,这里又可以细分为四个小类,分别是:住院、特殊门诊、门诊手术、住院前后门急诊。
1-住院医疗:
主要就是指住院治疗时产品的各种必要费用,包括:床位费、膳食费、医生费(诊疗费)、检查检验费、治疗费、药品费、手术费、护理费等等。
2-特殊门诊:
目前主要指以下三类:
①门诊肾透析费;
②门诊恶性肿瘤治疗费,包括化学疗法、放射疗法、肿瘤免疫疗法、 肿瘤内分泌疗法、肿瘤靶向疗法的治疗费用;
③器官移植后的门诊抗排异治疗费。
3-门诊手术
指不需要住院的手术,一般都是一些小手术,比如脂肪瘤切除、乳腺纤维瘤切除,白内障手术等。
4-住院前后门急诊
一般是指在住院前 7 日和出院后 30日内,因与该次住院相同原因而接受门急诊治疗产生的医疗费用,不过有些产品会拓展到前30天。
目前主流的医疗险在合同中都会列出上面这四种一般医疗保障,我们打开合同可以很明了的看到这四块保障的描述,不过有些合同里会把门诊手术这块放到特殊门诊这一类里面,比如平安e生保长期医疗险:

所以e生保长期医疗合同就只是列出了三大类,这只是人家排版不同的问题,只要有就行。
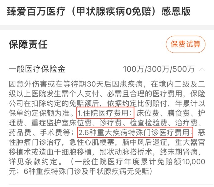
不过需要注意的是有些产品确实是会少其中一两类的,比较常见的就是没有门诊手术,比如前几年挺火的京东安联臻爱百万医疗险:

这款产品虽然拓展了特殊门诊的保障范围,但缺失了门诊手术和住院前后门急诊这两块保障。
另外就是还有很多比较老的医疗险和小额医疗险,大多只有住院医疗这一块保障。
这点需要点开合同去看才会看得到,所以需要注意。
(二)特定疾病医疗保障
讲完基础的一般医疗保障之后,我们来看一下覆盖重大疾病的特定疾病医疗保障。
目前主流的重大疾病医疗保障内容也是和上面的一般医疗一样分为四块,主要区别就是重大疾病的保额翻倍,这点实际上意义不大。
比较有用的是重大疾病0免赔额,也就是说如果是发生重大疾病去住院治疗,就不需要再计算这个1万的免赔额了。

或者有的产品没有重大疾病0免赔额,但是额外设计了1万的重大疾病关爱金,就是确诊重大疾病像重疾险一样直接赔1万块钱,也能起到同样的作用。

这点对我们来说肯定是好的,至少发生大病住院治疗的时候,就省了需要自己垫的这一万块钱。
不过有些产品在这块比较“聪明”,给了你看起来很牛的翻倍保额,但关键的这1万免赔额却不减免,比如平安的e生保就完全没有提这个。
(三)质子重离子和院外特药
目前主流的百万医疗险上面的两个保障基本都已经是标配了,所以只看这两块肯定是不够的。
我认为癌症的质子重离子和院外特药这两块也是我们需要衡量的重要保障指标。
首先,癌症是所有重大疾病中最高发的,占比约为60%,但目前很多先进的治疗手段和治疗药物都是不在医保保障范围内的,相关的花费巨大。
像目前上海的质子重离子治疗费用普遍就在30万左右,

像用于白血病治疗的特效药格列卫(伊马替尼)每盒售价3.7万元,每月一盒用量,一年要花费40万在药费上。

所以,癌症的治疗就是典型的小概率,大损失的风险;这种风险最合适的转移手段就是配置保险。
另外,即使这几年很多特效药都相继被纳入了医保目录范围,但很多人也还是会因为药占比、费用管控、审批流程等原因在医院根本就买不到药。

所以,医疗险如果能拓展癌症的质子重离子和院外特药,就能很好的补充这部分医保保障的缺失。
这两个保障以前比较多出现在中高端医疗险上面,但也算是得益于这几年百万医疗险的竞争太过内卷,很多百万医疗险都在基础保障上面,向高端医疗险做一定程度的特定场景保障升级。
这样的设计对保险公司来说,既不会带来太大的成本负担,又能做差异化,从众多严重同质化的百万医疗险中脱颖而出。
这点我觉得众安的尊享e生算是最疯狂的,尊享e生的拓展责任一直都是非常多的,除了质子重离子和院外特药,还包括重大疾病特需医疗、海外医疗等,像尊享e生2022版可选附加责任就有7个:

医疗险市场竞争到现在,质子重离子和院外特药这两个责任已经是比较多有心思去做的保险公司都会设计到产品中的拓展责任了;
所以,我认为这两块也是目前好的医疗险要覆盖到的保障。
一款医疗险如果能覆盖上面的这些四大类保障,我认为在保障上,这款产品就算是初步达标的,接下来就看第二个方面。

有没有特殊限制
目前主流的百万医疗险的保额都是几百万,重大疾病保额还翻倍,所以,这种保额肯定是够的。
在我看来只要保额超过100万就够了,根本不需要纠结一款医疗险300万保额会不会比200万好,别忘了我之前有说过,这些百万医疗险报销的是医保报销剩下的部分。
不过这里面需要特别注意的一点就是,这个保额是上面说的保障全部都包含的,还是具体做了某些限制,比如对某些特定的治疗项目,限制了额度。
比如都会天使2017,虽然年度保额也有100万,但对恶性肿瘤靶向药疗法等一些特定项目就做了额度限制,一年可报销额度只有30%:

我们都知道,癌症治疗是很花钱的,这种真正可能需要很高医疗费用的项目却做限额处理,那这100万的保额设计来又有什么意义呢?
另外,像保质子重离子和院外特药的保障这两块,也需要特别注意是否有限额和报销比例的限制。
比如好医保20年保证续保版在院外特药这块就限制报销比例为90%:

比如e生保20年保证续保版就在院外特药这块限制只保障3年:

所以,这些都是要注意的地方,因为这些限制都会让你获得的保障缩水。
一款医疗险如果能覆盖上面的这些保障,并且保障上也没有特殊限制,那么这款产品就算是比较有诚意的,接下来就看第三个方面。

续保的稳定性
目前没有真正意义上的终身保证续保的百万医疗险,所以医疗险的稳定性是很重要的,只要产品的保障没有什么大问题,接下来重点要衡量的指标就是稳定性。
首先还是要强调一点,所谓的真正意义上的保证续保,是指即使是产品停售,也可以继续买的意思,非常多人问我这个,所以这里还是详细再说一次吧。
按照我的理解,目前市场上的医疗险在续保稳定性的角度来考虑划分的话,可以分为五大类:

1-续保需要审核,保险公司有权拒绝续保,产品停售保障就会终止的“不保证续保”一年期百万医疗险。
2-保险公司不会因为过往理赔和身体健康变化拒绝续保,但产品停售保障就会终止的“伪保证续保”一年期百万医疗险。
3-保证续保期间即使产品停售也可以继续买,保障期满如果产品没有停售可以不需要审核,直接续保下一个保证期间的“中期保证续保”百万医疗险。
4-保证续保期间即使产品停售也可以继续买,保障期满如果产品没有停售,但需要审核通过才可以续保下个保证期间的“长期保证续保”百万医疗险。
5-终身保证续保的医疗险,即使产品停售我们也可以一直买,这类目前只有针对癌症的防癌医疗险。
目前百万医疗险只有前四类。
一年期的百万医疗险客观上来说,稳定性是相对较低的,因为监管明确要求了一年期医疗险的合同是不允许有任何类似“保证续保”的描述的。
所以,现在一年期的百万医疗险,合同中关于续保的描述都是这样的:

续保需要申请,并且要经过保险公司同意之后,才可以续保,这种描述说真的一点安全感都没有。
如果想买一年期的百万医疗险,那就需要选择投保体量大的、做的比较久的产品,并且在续保审核有明确说明不会因为健康状况变化和过往理赔而拒保,比如尊享e生,他的特别约定有这个声明:

因为人家也是花了很多心血才能做到体量大,相对而言,是想把这个产品做好的,安全性相对而言是高一点的。
这种只要产品不停售都可以继续买的一年期百万医疗险,算是属于“伪保证续保”的产品。
除此之外,体量小的,没有这种声明的一年期百万医疗险我都不建议去碰,因为指不定哪天就停售了,就算不停售,人家也是说不让续保就不让续保的,稳定性毫无保障。
说实话,如果有选择的前提下,我现在都不怎么建议选择一年期百万医疗险,因为我认为只有能写进合同的承诺才算承诺。
所以,我更偏向选择有保证续保的医疗险,保证续保越长越好,续保要求越友善越好,不过现在目前来看,这两块暂时没办法同时拥有。
这个矛盾现在主要就发生在中期保证续保医疗险和长期保证续保医疗险上面。
以6年保证续保的超越保2020的续保条款为例:

可以看到,超越保2020的续保条款非常友好,保证续保期满的时候,只要产品不停售,就可以直接续保,不会因为健康状态和历史理赔而拒保,缺点就是保证续保期间只有6年,不够长。
以20年保证续保的e生保的续保条款为例:

可以看到,e生保的保证续保期间为20年,是比较长了,但续保条款就不那么友好,需要审核,有拒保的风险。
所以,在目前这样两难的情况下,我暂时无法明确给出那种更好的建议,可能更多需要具体场景具体分析。
假如30岁的人选择了20年保证续保的产品,那到期的时候也都50岁了,万一身体出了点问题,而原来的又产品停售了,买不了别的医疗险,那就真的是尴尬了,这种情况是大概率会发生了,一款产品卖20年不换代我是没见过的。
所以,我个人是更偏向年轻人选择6年保证续保的产品,因为年轻人有时间和机会等未来更好的产品。
如果年龄比较大,比如50岁左右,则建议选择20年保证续保的产品,因为等不起了,这样至少也能保障到70岁。
另外,如果选择了保证续保的医疗险,也需要注意前面说到的那些保障是否都在主合同内,也就是说是否也都是保证续保的。
重点还是保质子重离子和院外特药这两块,因为即使是保证续保的医疗险,这两块也是有可能会掉链子了。
比如好医保6年版的院外特药是赠送项目:

比如e生保20年版的院外特药和质子重离子是一年期的可选附加险:

这样的设计,即使主险是保证续保的,这些所谓的赠送和附加险保险公司后续都有调整的权利,所以这样的设计对我们消费者而言也是不够稳定的。
把这类保障写进主险合同里面,才能一样保证续保。
这里再额外拓展一点,就是目前中期保证续保医疗险可能会有的另一个优势,那就是免赔额的设计。

好医保6年保证续保版的1万免赔额是6年共享的,也就是说这6年里只要累计达到1万免赔额就可以报销。

超越保2020的1万免赔额,每年如果没有理赔,免赔额会减少1千,最多减少到5千(这种无理赔优惠有些一年期医疗险也会有)。
这样的免赔额设计都是非常好的,降低了理赔门槛,提高了实用性。
而目前的一年期医疗险和20年保证续保的医疗险都是1年算1次1万免赔额,相比之下能达到理赔的门槛就高很多。
这两个概念的差距在哪里呢?举个例子就很好理解:
假设张三身体弱不禁风,每年动不动就会生病,他每年住院的开支就要5千块钱左右。
那么,如果买的是尊享e生和e生保,他每年都没有达到1万免赔额,每年都要重新计算免赔额,每年都没得报销。
如果买的是好医保这种6年共享免赔额的,那么张三除了第一年和第二年没得报销,两年免赔额累计达到了1万,第三年到第六年,每年都可以把5千块钱全部报销了。
这里就有两万块钱的报销差距。
如果张三每年住院开支再大些,这个差距会更大。
当然,先别管张三这样的体质怎么可能还过得了健康告知,万一人家之前确实一直都很强壮,突然得了一场大病就弱了呢?
当然,更多的人可能是买了医疗险前几年都没有任何问题,指不定那年出了点意外要住院,这种情况超越保2020前几年没有理赔,免赔额减少的设计也同样是很有用的。
所以,总体来说,目前中期保证续保的医疗险在免赔额上面也是有一定的优势的。

增值服务怎么样
如果一款医疗险以上三个方面都没问题的话,可以说这款产品已经算是优秀的了,最后就看最后一项,产品能提供的增值服务怎么样,这一项算是附加题,加分项,做进一步的优中选优。
主要衡量两个指标:住院垫付,就医绿通。
1-住院垫付
医疗险理赔的方式可以分为三类,分别是事后理赔、垫付理赔和直付理赔:
事后理赔:
顾名思义,这是最常见的医疗险理赔方式,就是我们看完病自己花完钱之后,再去和保险公司申请理赔,把材料准备好邮寄给保险公司,然后保险公司再给你打理赔款。
目前很多保险公司都推出了类似“闪赔”的服务,主要针对一些几千块钱的小额理赔案件,在保险公司官微上面报案上传资料,保险公司很快就会审核打款,一般当天内就到账了。
不过如果是一些治疗周期长一点的,花费比较大的情况,保险公司还是要走事后理赔的流程的,这样对我们的经济压力就会比较大。
垫付理赔:
垫付理赔服务主要是指当我们需要住院的时候,可以事先通知保险公司,保险公司会安排人员去垫付医疗费,主要是垫付住院押金这块。
等出院之后保险公司再和我们处理理赔,多退少补。
所以,如果保险公司有垫付理赔的话,对我们当发生大额医疗开支的时候就比较有用。
直付理赔:
这个就大多只有高端医疗险才会有的服务了,就是我们住院前和保险公司或者对接的医院预约,然后去就诊,医院会直接和保险公司对接结算,不需要我们掏钱,也不需要我们去申请理赔。
之前有提过,高端医疗险是另一个医疗体系,所以这块我们在这里就不多说先,有兴趣我以后再说。
2-就医绿通
就医绿通就是指保险公司提供的就医咨询、专家门诊绿色通道、专家二次诊断、住院绿色通道、专家手术安排、出院协助服务这些。
因为很多时候,特别是在重大疾病上面,医院会面临医疗资源紧张的情况,我们会面临预约的人太多导致要排队等候的情况,这就很可能会耽误我们的治疗。
所以如果保险公司能力同就医绿通的话, 这就是一个不错的增值服务。

最后做个总结,以上四个方面是我这么多年看过不知道多少的医疗险产品之后,总结出来的一套判断标准。
这个标准可能有点严格和理想化,但至少给大家提供了一套甄选产品的逻辑,顺着我这个思路,你最后找到的产品一般都不会差。
当然,实际上,市场上的医疗险虽然很多,但完全符合我上面所有标准的,设计优秀而又有诚意的产品其实很少。
我之前推荐过多次的复星联合超越保2020就是我在上面这样的逻辑下筛选出来的我认为非常优秀的中期保证续保医疗险百万医疗险。
这款产品满足了上面说的所有项目,不过目前这款产品在互联网新规之后转到线下销售了,买起来会麻烦一点。
另一款就是前段时间太平洋保险推出的医享无忧百万医疗险(20年期),也是完全符合上面说的所有指标。
如果打算抄作业的话可以去找找这两款产品。
好了,以上就是我目前总结出的对医疗险这个险种科普的最后一篇,以后想到有什么做补充吧。