
很多小姐妹
平时会找代购和微商
买各种化妆品、包包
球鞋、数码产品…

当然,每个人的朋友圈
都有不少做代购和微商的小伙伴

但随着代购越来越火,
一些问题也凸显出来。
比如最怕买到假货,
假面膜、假手表、假包包
......
更怕以真货的价格买到假货啊,
更更怕假货危害身体健康
1
纯假货
纯假货就是纯粹由黑心作坊加工,通过各种小公司出售的假货。这种产品一般粗制滥造,价格低廉,一般用来忽悠不懂护肤的小白,主要靠夸大产品效果,低价博上位。不过一般有点经验的都很容易辨别这类假货,毕竟现在这类产品模式都一样,很容易识破的。

2
真假混卖
这种情况一般比较多见,主要是被假货的利润所吸引,有的批发假货的套盒最低也就几十块,转手卖个几百块,赚的不止一点点啊,这类假货一般都被卖给那些小城市,可能代购觉得有些城市没有韩妆品牌专柜,客户也判断不出来真假。

3
高仿假货
这类型假货比较难分辨,因为不论是包装还是各种细节都会做的比较逼真,且不说没用过正品的人,就算使用过正品的人也可能分辨不出来。而且这类产品里面的内容也是以无伤害为原则,不会像其他假货那样用出问题,但是也绝对没有好的效果,简单来说就是用起来无功无过,但是我们却要花和正品一样的价钱买这种没作用的产品。

4
小样是假货
很多人并认为小样会有假货,然而事实是小样假货最多!
正品小样来源和数量都比较限制,这就给了假货很大的空间;其次小样价格低,很多人也就随便买来体验下,并不会过于纠结小样的真假;再次小样外包装一般比较简陋,容易模仿,假货就更容易钻漏子。
5
某些特定类型产品是假货
不知道大家有没有遇到过这种奇怪的情况,在一个代购家买护肤品挺好的,怎么买其他类型产品就感觉不对劲?
这是因为一些代购太聪明了,他们知道护肤品用在脸上,大家都比较重视,所以不作假货,然而一些其他类型产品就有、选择用假货充当正品,比如日化类的洗衣液啊,牙膏啊;服饰类的:皮裤啊,*袜丝**啊;还有一种是廉价重货类,这种往往运费高,利润低,所以很多代购这些产品作假货,比如:芦荟胶啊,润膏之类的。
这种就是抓住了顾客的心理,买东西找到一家信任的一般不会来回换,恰恰利用这点钻了大家的空子。

6
临期产品换标签
严格来讲,这类产品不能算是假货,但是临期护肤品用到脸上肯定是不好的,就好比吃快过期的产品会有好结果吗?
所以大家在网购的时候也要注意生产日期,不要只顾正品,不顾使用期限。但区别是否是临期产品对于没有买过同类正品的人来说还是有点困难。因为很多护肤品的保质期是打印在瓶底标签上,而标签造假很容易。

假化妆品、保健品除了使用效果不好外,还存在很大危害。一些制假商选择的原料低劣,在生产中没有经过任何检测,细菌和卫生环境标准不达标,产品质量根本没有保证。假冒化妆品可能存在非法添加物质:如激素、消炎药物、金属超标等问题,这些都会危害身体健康。
再比如,很多人喜欢买鞋子,“足不出户也能买遍天下球鞋”,代购行业的“黑暗度”愈发明显,一些渠道商家或许以各种忽悠客户。
你的海淘可能来自某个批发城

除了莆田以外,其实还有很多服装批发城,只不过我们不知道而以,前段时间网上有资讯爆出,两位90后因售假被捕,他们店铺自称100%专业代购,所有商品均为国外场直接拿货,可提供代购小票,且支持专柜验货。

因此,海淘的所有流程都被一比一的“仿制”,从发货地,发票,等待时间,让你完全相信这就是真品的海外淘,各种“精品尖货”应有尽有。
各类发票均可提供
价格不限,只要你想要,没有造不了的假

手段高明者更是开起直播
让你亲临专卖店销售盛况

总之这些假货通过各种障眼法
最终穿到了你的身上...
但最近有一个劲爆的消息
做代购和微商的朋友要注意了!
《中华人民共和国电子商务法》
将于明年1月1日正式实施!

看个简短视频了解一下
↓↓ ↓
韩国化妆品、澳洲奶粉、日本马桶盖
还有朋友圈里的欧美、泰国代购
明年起还能照常代购么
答案是:
以后会受到严格监管,一旦违规
最高罚款200万!
▼

划重点
1、不管是什么代购,都需要营业执照,还是采购国和中国双方的营业执照。
2、需要缴纳税务,*税偷***税漏**需承担刑事责任。
3、没有中文标签,不是国家认监委认证工厂生产等奶粉保健品之类不得销售。

别以为自己平时
在朋友圈里打打广告就没事
从现在开始多了一个
专业名词称呼
电子商务经营者
什么是电子商务经营者?

淘宝、京东等电商平台上的 代购
微信朋友圈里的 微商
在直播平台中卖东西的 博主
都属于 电子商务经营者!
以后怎么管理代购和微商?
1
必须进行登记

如果你卖的是食品
需要申请食品流通许可证
《电商法》明确规定,没有中文标签、不是国家认监委认证工厂生产、未获取配方注册证的婴幼儿配方奶粉不得在网络平台销售。

除了法律规定的特殊情况外,都必须依法进行登记办理营业执照!否则将面临最高1万元的罚款!
2
必须依法纳税

对消费者来说,是大好事!
《电商法》的出台
并不是*压打**电商平台
而是给消费者带来了
更好的消费环境
除了对电商、代购、微商等立法
还有一些新规都很有好处!
1、买到假货几率小了!
《电商法》实施以后,代购、微信朋友圈卖假货、劣质商品,恐怕不会那么容易了。的确,监管越来越严格,我们买到假冒伪劣商品的几率也会越来越小。
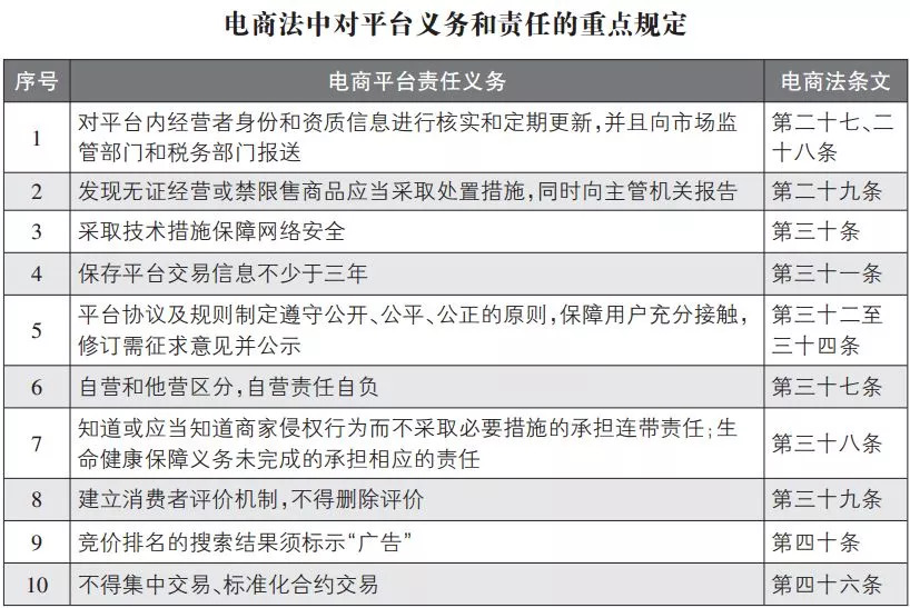
2、电商平台承担“连带”责任
如果平台上卖家的商品有问题,比如奶粉是假的,红酒、化妆品是假的……那么平台也得承担责任。这样以后在大型电商平台买东西,更加放心,更有保障。

图片来源:视觉中国
3、严禁“刷好评”、“删差评”
电子商务经营者不得以虚构交易、编造用户评价等方式进行虚假或者引人误解的商业宣传,欺骗、误导消费者。简单来说就是禁止“刷好评”、“删差评”,否则最高罚款50万!
4、不得无故拒退押金

《电商法》规定,电子商务经营者按照约定向消费者收取押金的,应当明示押金退还的方式、程序 ,不得对押金退还设置不合理条件。消费者申请退还押金,符合押金退还条件的,电子商务经营者应当及时退还。
以后再无“订了就不给退”的霸王条款了!

新规对做代购微商的朋友
影响非常大
但对于许多消费者来说
多了一份保障
多了一份安全
