作者介绍:
张显峰
佛格斯(北京)信息技术有限公司COO
汇租设备租用平台咨询顾问
设备租赁及二手设备资深专家
毕业于西安公路学院(现长安大学)筑机系
擅长领域:
工程机械后市场业务模型研究、租赁及二手设备业务战略制定、新旧租修业务模式设计开发、资产管理、租赁业务运营、二手设备业务运营、二手设备鉴定估价等。

汇租设备租用平台
租赁原理
在建筑领域,除采矿和一些大型建筑工地等特殊领域,通常对生产效率要求非常高,并且要进行衡量,却往往忽略对设备的要求。很多企业的设备常存在出勤率不足的情况。例如,欧洲某机构调查研究发现,在工厂里,资产使用率超过80%,农业机械超过50%,然而建筑设备却少于30% 。
渐渐的,企业认识到必须将资产配置到高回报的设备上,开始倾向于保留具有较高利用率的核心设备。在实际工作中如果设备需求很大,企业通常会采取租赁的方式来满足需求。因此,租赁就变成了一项服务,而销售出设备利用率而非产品,也变成了一项新业务。
1.1 设备生产企业生死攸关的分销渠道
尽管不是所有的区域都有租赁业务或租赁业务量很大,但是制造厂商、代理商或租赁公司,不管是谁,只要能够很好地开展租赁业务,引导客户接受租赁理念,就会在该区域内具有巨大的竞争优势。
有些区域的租赁业务已经非常成熟,竞争也非常激烈,那么对于新设备的生产厂商,他们的主要挑战就来自于设备销售。
租赁公司倾向于以最低的价格购买期望的设备,他们在后市场中很难保持忠诚度,他们会将使用过的设备直接销售给中间商、或出口、或其他人。其中的一些人已经开始同新设备销售产生了竞争。
对于设备制造厂商或其代理商来说,参与到租赁业务当中,不仅意味着能获得一个客户资源,而且还意味着能够获得一个全产品生命周期的盈利机会。
因此,参与到租赁业务,对于厂家或代理商来说,是一个生死攸关的战略性决策,可以获得一个通往最终用户的分销渠道,可以继续向用户提供一些增值服务,保留住老客户或者开拓新客户。
1.2 租赁行业的趋势
近几年,租赁行业得到了长足发展,在北美区域,都保持了2位数的增长,市场规模已经超过了200亿美元。对于一些厂商来讲,每交付2台设备就有1台投入了租赁领域。但市场远未饱和,据行业专家预测,未来几年仅在北美地区租赁市场就会增长到500亿美元以上。
在欧洲,租赁行业估计有60~70亿美元的市场规模,每年有大约25%??40%的新设备投入到了租赁行业。然而对比北美地区,欧洲国家对租赁的接受程度范围更宽,从市场空白到业务成熟的都有。不过,欧洲市场上已经发生了一些并购案例。目前市场上排名前10租赁公司的业务额已经占到了整个市场的1/5。未来几年,预计还将有6、7家欧盟公司收购一些因为高成本而苦苦挣扎的本地的中小型企业,未来欧洲租赁行业营业额有望达到500亿美元。
1.3 租赁的分类
本质上来说,租赁意味着销售设备的利用率。然而并没有严格的定义来说明租赁到底应该是一种短期行为还是长期行为。租赁业务有多种表现形式:融资租赁、经营租赁,以及租转售有时也叫租代售、出租或租赁服务。
租赁的分类并不复杂,英文多见为lease和rental,然而在中国将二者皆翻译成“租赁”,并且将传统意义上的租借和现代租赁即融资租赁或金融租赁混为一个范畴。下面就各种租赁逐一简介。
(1) 融资租赁。
融资租赁是设备租赁的一种形式,以借用他人资金来获取设备为主要目的。其特点是:①不可撤销。这是一种不可解约的租赁,在基本租期内双方均不可撤销合同(除非违约撤销)。②完全付清。在基本租期内,设备只租给一个用户使用,承租人支付租金的累计总额为设备价款、利息及租赁公司的手续费之和。承租人付清全部租金后,设备的所有权即转移给承租人。③租期较长。根据承租人的信用状况确定首付金额和租期,基本大于3年。④承租人负责设备的选择、保险、运营、保养和维修等;出资人仅负责垫付*款贷**,购进设备,按期出租,并享有设备的期末残值。
在融资租赁中,出租人实际上已将租赁所有权所引起的成本和风险全部转让给了承租人或/和第三方担保方。
(2) 经营租赁或经营性租赁。
经营租赁是以获得租赁物的使用权而不是产权为目的,当然另有约定的除外。其主要特点是:①可撤销性。这种租赁是一种可解约的租赁,在合理的条件下,承租人预先通知出租人即可解除租赁合同,或要求更换租赁物。②经营租赁的期限一般比较长。③不完全付清性。经营租赁的单位租金根据租赁物价值和租赁年限长短有所不同,租金收入一般会用来弥补租赁物的折旧和运营成本,租期内回报收益一般持平或略有盈余。通常,出租人在租赁期满时将其续租或再出租或在市场上出售才能获得全部收益。④出租人负责提供租金信贷,依靠约定和出租方能力,提供各种专门的技术设备。经营租赁中租赁物所有权引起的成本和风险全部由出租人承担。其单位租金一般较融资租赁低。经营租赁的对象主要是行业性较强的设备,出租对象一般为大企业客户,租赁物一般为成套设备。
(3)传统租赁。
传统租赁(简称租赁或出租)与经营租赁类似,以获得租赁物的使用权为目的。其主要特点是:①可撤销性。这种租赁是一种可解约的租赁,在合理的条件下,承租人预先通知出租人即可解除租赁合同,或要求更换租赁物。②经营租赁的期限一般比较短,远低于租赁物的经济寿命。③不完全付清性。经营租赁的租金总额一般不足以弥补出租人的租赁物成本并使其获得正常收益,出租人在租赁期满时将其再出租或在市场上出售才能收回成本。④出租人不仅负责提供租金信贷,而且要提供各种专门的技术设备。经营租赁中租赁物所有权引起的成本和风险全部由出租人承担。租金一般较融资租赁和经营租赁要高很多。
专业的租赁公司、厂家及代理商和个人均可运作租赁公司。厂家运作租赁公司一般作为销售的延伸,以设备销售服务、提高市场占有率为目的。常见运作形式为租转售,设备在租赁机队内的时间较短,然后以二手设备形式快速卖出,不以获得租金回报为主要目的。租赁服务为另外一种租赁形式,围绕施工客户的需求提供全面的服务,设备种类涵盖多个行业,以租金收入为主要回报方式,设备残值低。
表1列出了一些其他特点,以供参考。
1.4 现代租赁的意义
从厂家到代理商到最终用户,租赁时刻改变着各个行业的业务方式。过去的购买客户越来越认识到管理资产利用率的重要性,正在不断推高对租赁的需求,租赁公司们则通过开拓新渠道来满足这些需求。租赁公司间不断的并购和收购,表明了企业对于扩大市场覆盖、提高效率和灵活性等方面的需求。而这些行为对传统设备生产厂家及代理商造成了直接的威胁。
如果厂家或者代理商不参与,那么就意味着对不断改变的客户需求不予响应,将会与最终用户失去联系,那么最后也会失去对于整个产品生命周期内的价值链掌控(新设备、二手设备、配件和服务等)。不参与就意味着将会失去这些机会,就将变为简单的供应商,提供简单的设备、失去市场占有率、失去增长机会,变为非传统意义上的竞争者。
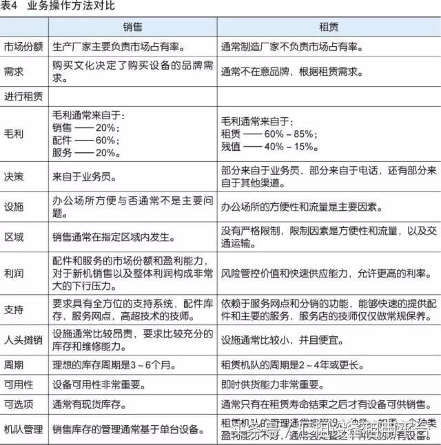
希望所有的厂家或代理商能够关注到这些改变,能够了解客户的需求,并且提出一些预防性的措施,主动向市场提供租赁业务。而制造厂商的责任就在于能够向代理商提供一些新产品、市场调研报告、市场营销支持,精准广告支持、系统等全方位的支持(表2、表3、表4、表5)。



制造商和代理商从事租赁业务如何起步
租赁需要大量的投资,并需要和传统的业务运作方式不一样的组织和管理方式。经验表明,建立起一个详细的执行计划是非常重要的。租赁业务需要集中管理并且需要预先制定详细的执行计划,才能够取得成功。
2.1 执行步骤
租赁是一种非常重要的改变,它和传统的业务模式完全不一样。在很多市场中,租赁业务被认为是一种新概念,和销售相比具有完全不同和不熟悉的指标参数。在租赁业务中,很多时间被花费在业绩回顾、战略制定、制定发展计划和执行计划方案等方面。
就像建立一个新企业一样,制定合适的预定计划会在业务发展中发挥巨大的作用。图1是一个时间表示范,虽然这个清单并不全面,但是可以看到创建租赁业务需要完成的基础性工作。该表只是一个估计时间。实际运作表明所花费的时间比原始设计可能要多得多,有些任务的执行可能需要同时进行,这也需要花费更多的时间去进行进展回顾。各个项目的持续时间长短,可以根据市场情况进行调整,但是通常从业务规划到开始执行需要6个月的时间。
2.2 如何进行
在不同的区域,对于细节的要求和所花时间有直接关系。在一些业务成熟的市场,容易获得各种信息,但是也意味着需要花更多的时间去回顾和分析。想获得高质量的信息,无论何时都是一种挑战。
(1) 任命一个项目经理。
任命一个项目经理是重中之重,应该为全职。好的候选人应该具备:有非常丰富的管理经验。有时这个候选人也可以被任命为未来租赁业务运营负责人。项目经理的工作职责:准备工作时间表、领导项目组、整合归纳最终的建议。
对于这个职位候选人的素质要求包括:领导力、正直、??责任心、企业家精神、??决策能力、风险承受能力、能够承受挑战等。
(2) 机会评估。
当下或未来的租赁机会有多少?我们通常有多种资源和方法来获得租赁市场信息,但是这些信息通常应该按照下面一种或几种方法进行分类:客户、竞争、内部、行业调查。
客户调查能够了解客户需求,确保制定的战略能够满足客户的需求。同现有的客户合作,能够高效且节约资金成本,并能够在短时间内完成工作,一定要确保当前的客户群具有足够的代表性。
竞争对手调查分析可以帮助我们识别市场上现有的竞争对手,以及他们提供的产品和服务。这也是一个全面了解当前市场上的产品和服务的好机会。
要多和企业的领导层以及前线的业务员进行面对面的交流。从他们的口中更能得到有价值的信息,因为他们更加频繁地同客户和竞争对手打交道。
更加正式的专业的市场调查要和调查公司进行合作。专业的调查公司不仅能够帮助我们得到一些其他的资源,有时还能够提供更加详细的信息来验证我们的猜测和得出的结论。
总体来讲,这些调查要反映出以下内容:重要行业、趋势、现在市场容量、细分客户市场、设备类型、市场租金、合同期限、竞争内容、运输现状、??地区情况等。
(3) 完成财务回顾。
这是至关重要的一步,需要将前面的推测、项目成本和收益进行量化并且建立起相应的业务模型。对于这一部分业务的步骤,需要开发一些预测和模拟工具,通常包括以下内容:产品(类型,数量,成本)、营业额(单位租金,利用率,运输)、运营费用(可变费用??&??固定费用(分配分摊))、处置(时间点、残值)、资金成本(利率、融资安排)、回报类型(所有者或股东、期望值)等。
(4) 开发业务战略 。
有了客户期盼、市场数据、竞争对手信息以及规划好的财务回报场景之后,下一个任务就是决定战略方向以及如何抓取租赁市场机会。决定业务的愿景和目标非常重要,这需要高级管理层的支持与参与,以期获得资本和资源投入方的批准。
(5) 开发行动计划。
再下一步就是开发市场营销计划和行动方案,确定行动步骤和时间表,来实现制定的战略目标。
这个阶段是解决如何去做、谁去做、做什么、什么时候去做的问题。再一次说明,这和制定传统的市场计划没有区别,只是更加关注不同的参数,例如机队规模、产品组合、租金结构、设施以及人员需求、租赁政策、二手设备处置等。
(6) 厂家和代理商一起工作。
在业务执行的每一个步骤中,厂家都需要参与并作出贡献。厂家可以提供各种各样的支持方案,来支持代理商开展租赁业务。
(7) 开始运营。
一旦市场调研、计划批准程序完成,就可以开始实际的业务操作了。
租赁经理的首要任务就是去组建租赁团队,换句话说,就是选择和培训员工。很多公司的通常做法是从行业内挖一些专业人士,或者从公司内部的员工中挑选。无论是哪一种情况,都要求团队成员有激情、多面手、办事灵活性高。
租赁业务是一个管理集中型业务。在开展业务之前,需要制定大量内部和外部的流程以及政策。这些流程和政策需要在公司内部进行充分沟通,包括但不限于不同部门之间的资源和成本分配,这些都需要事先达成协议。如果有可能,还需要引进和开发一些适当的系统来控制这些业务。
在开始运营之前有很多细节问题需要解决,例如:组织架构;雇用和培训员工;内部流程以及人员职责;租赁协议;机队的产品组合,设备配置,滚进时间,滚进期限;租金结构以及市场沟通;设施地点以及服务成本分配;资金成本摊销;二手设备处置以及收益;信用额度批准;系统和管控;??推广和广告宣传方式;运输和物流等。
以上清单没有列举出业务的各个方面,只是提供了可能关联的业务范围的一部分。
未完待续。
作者介绍:
佛格斯(北京)信息技术有限公司COO
设备租赁及二手设备资深专家
毕业于西安公路学院(现长安大学)筑机系
擅长领域:
工程机械后市场业务模型研究、租赁及二手设备业务战略制定、新旧租修业务模式设计开发、资产管理、租赁业务运营、二手设备业务运营、二手设备鉴定估价等。